
CHIR-99021,别名Laduviglusib、CT99021、CHIR99021。CHIR-99021(CT99021)是一种Wnt/β-catenin信号通路激活剂,也是一种GSK-3α/β抑制剂(IC50 = 10/6.7 nM),具有选择性和口服活性。CHIR-99021可以诱导细胞自噬,可增强小鼠和人类胚胎干细胞的自我更新。

CHIR-99021分子结构式
糖原合酶激酶3(glycogen synthase kinase-3, GSK-3)是一类高度保守的丝氨酸/苏氨酸蛋白激酶,主要包括GSK-3α与GSK-3β两个亚型,在细胞代谢、增殖、分化及凋亡等多种生物学过程中发挥关键调控作用。尤其在经典Wnt/β-catenin信号通路中,GSK-3通过磷酸化β-catenin促进其泛素化降解,从而抑制Wnt信号的激活。当Wnt信号被激活或GSK-3活性被抑制时,β-catenin在胞质中稳定累积并转位入核,进而启动靶基因转录,调控胚胎发育与干细胞命运决定。该通路的精细调控被认为是维持干细胞多能性及组织稳态的重要机制之一[1]。

Wnt信号通路的简图[1]
CHIR-99021(CHIR99021)是一种高选择性的GSK-3α/β小分子抑制剂,通过ATP竞争性结合GSK-3激酶结构域,显著抑制其催化活性。其作用的核心机制是阻断GSK-3对β-catenin的磷酸化,从而抑制其降解,使β-catenin在细胞内稳定积累并进入细胞核,激活TCF/LEF转录因子介导的Wnt靶基因表达。这一过程可增强干细胞的多能性维持,并在特定条件下促进细胞命运重编程与定向分化。此外,CHIR-99021还可通过调控Wnt/β-catenin下游网络间接影响c-Myc等关键增殖相关基因表达,从而在干细胞扩增与组织再生研究中具有广泛应用价值[2]。
3.1.

研究概览:
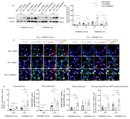
这项研究在LPS诱导的小鼠急性肺损伤(acute lung injury, ALI)模型中,系统探讨了高选择性抑制剂CHIR-99021(CHIR99021)对肺再生的保护与修复作用。研究结果表明,通过药理学手段抑制GSK-3活性,能够有效激活肺组织中的Wnt/β-catenin信号通路,显著促进肺泡上皮细胞(尤其是AECII)的增殖与分化,从而减轻炎症反应导致的组织受损,并加速肺功能的结构重建与功能恢复。这些发现强调了调节GSK-3α/β抑制的靶向疗法潜力,为管理急性肺病提供了创新方法,尤其是在无治疗的晚期阶段[3]。

CHIR-99021抑制GSK-3对肺部增殖的影响[3]
3.2.

研究概览:
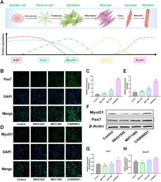
该研究围绕天然多酚类化合物柚皮苷(Naringin)在肌肉细胞生物学中的作用展开,探讨其作为靶向GSK3β的潜在调控分子在细胞培养肉(Cultured meat, CM)生产中的应用价值。研究发现,Naringin能够有效抑制GSK3β活性,从而解除其对Wnt/β-catenin信号通路的抑制作用,促进β-catenin在细胞内的稳定与核转位,进而激活肌生成相关基因表达程序。在此机制驱动下,Naringin显著增强了肌母细胞的增殖能力,并促进其向成熟肌纤维方向分化(myogenesis)。该研究不仅揭示了天然产物调控GSK3β-Wnt轴在肌肉发育中的分子机制,也为优化体外肌肉组织构建与培养肉的生产提供了具有应用潜力的策略[4]。
在该文章中,CHIR-99021(Cat. No. T2310)被用作GSK3β抑制剂的小分子化合物对照,用于筛选不同信号通路调节剂对肌母细胞增殖与肌生成能力的促进效果。研究中比较了三种小分子(TGF-β抑制剂SB431542、mTOR激活剂MHY1485和GSK3β抑制剂CHIR-99021)在促进肌母细胞增殖和分化上的作用,结果显示CHIR-99021在通过抑制GSK3β活性并激活Wnt/β-catenin信号通路方面最有效。因此,CHIR-99021作为标准化合物被用来确认GSK3β抑制这一策略对肌细胞扩增的促进作用,并在此基础上探讨了用天然多酚(如Naringin)替代其作为食品级安全添加剂的可能性。

SB431542、MHY1485和CHIR99021处理的C2C12成肌细胞的成肌潜能[4]
[1] Wang B, Khan S, Wang P, Wang X, Liu Y, Chen J, Tu X. A Highly Selective GSK-3β Inhibitor CHIR99021 Promotes Osteogenesis by Activating Canonical and Autophagy-Mediated Wnt Signaling. Front Endocrinol (Lausanne). 2022 Jul 18;13:926622. doi: 10.3389/fendo.2022.926622. PMID: 35923616; PMCID: PMC9339598.
[2] Ying QL, Wray J, Nichols J, Batlle-Morera L, Doble B, Woodgett J, Cohen P, Smith A. The ground state of embryonic stem cell self-renewal. Nature. 2008 May 22;453(7194):519-23. doi: 10.1038/nature06968. PMID: 18497825; PMCID: PMC5328678.
[3] Fernandes R, Barbosa-Matos C, Borges-Pereira C, Carvalho ALRT, Costa S. Glycogen Synthase Kinase-3 Inhibition by CHIR99021 Promotes Alveolar Epithelial Cell Proliferation and Lung Regeneration in the Lipopolysaccharide-Induced Acute Lung Injury Mouse Model. Int J Mol Sci. 2024 Jan 20;25(2):1279. doi: 10.3390/ijms25021279. PMID: 38279281; PMCID: PMC10816825.
[4] Jiang, N., Bao, H., Lu, P., Li, Q., & Chen, Q. (2025). Natural polyphenols naringin targeting GSK3β: An effective strategy for enhancing myoblast proliferation and myogenesis for cultured meat production. Food Bioscience, 2025, 69, 106875.
原创声明:本文系作者授权腾讯云开发者社区发表,未经许可,不得转载。
如有侵权,请联系 cloudcommunity@tencent.com 删除。
原创声明:本文系作者授权腾讯云开发者社区发表,未经许可,不得转载。
如有侵权,请联系 cloudcommunity@tencent.com 删除。