工具是用来解决问题的,而不是用来收藏的。
为什么你收藏了那么多神器清单,效率依然低下? 因为你陷入了工具的“囤积陷阱”。
但最终,你只是“拥有”了工具,却没有学会“会用”工具。
问题不在于工具本身,而在于你没有一套“工具选择体系”。
那些文章只告诉了你「有什么」(What),却没告诉你在某个情况下,「你该用什么」(Which)和「什么时候用」(When)。
从“拥有”到“会用”的关键
工具的价值不在于“拥有”,而在于“解决问题”的精准度。
举个最直观的例子,当你想“图片去水印”时: 普通搜索文章:会一股脑推荐给你一个“去水印神器”APP。
你的真实需求:
这三个场景,需要的是完全不同的工具。只给一个“神器”,根本解决不了问题。 这就是你囤积了工具,但不会用的根本原因。
ima神器知识库,打破“囤积”魔咒
这就是我将我所遇到的各类神器工具推文,归档到一起搭建这个ima神器知识库「工具神器搜罗(持续更新)」 的原因。
我的目标只有一个:让你 告别“工具囤积症”,在 5 秒内找到当下“最对的”工具。
从“拥有”到“会用”的飞跃,你缺的不是工具,而是一套“工具应用指南”。
囤积 APP,只会增加你的选择焦虑。而我的这个「ima知识库」,不仅仅是工具的罗列,它是一份帮你 从“拥有”工具,升级到“会用”工具 的场景化知识体系。
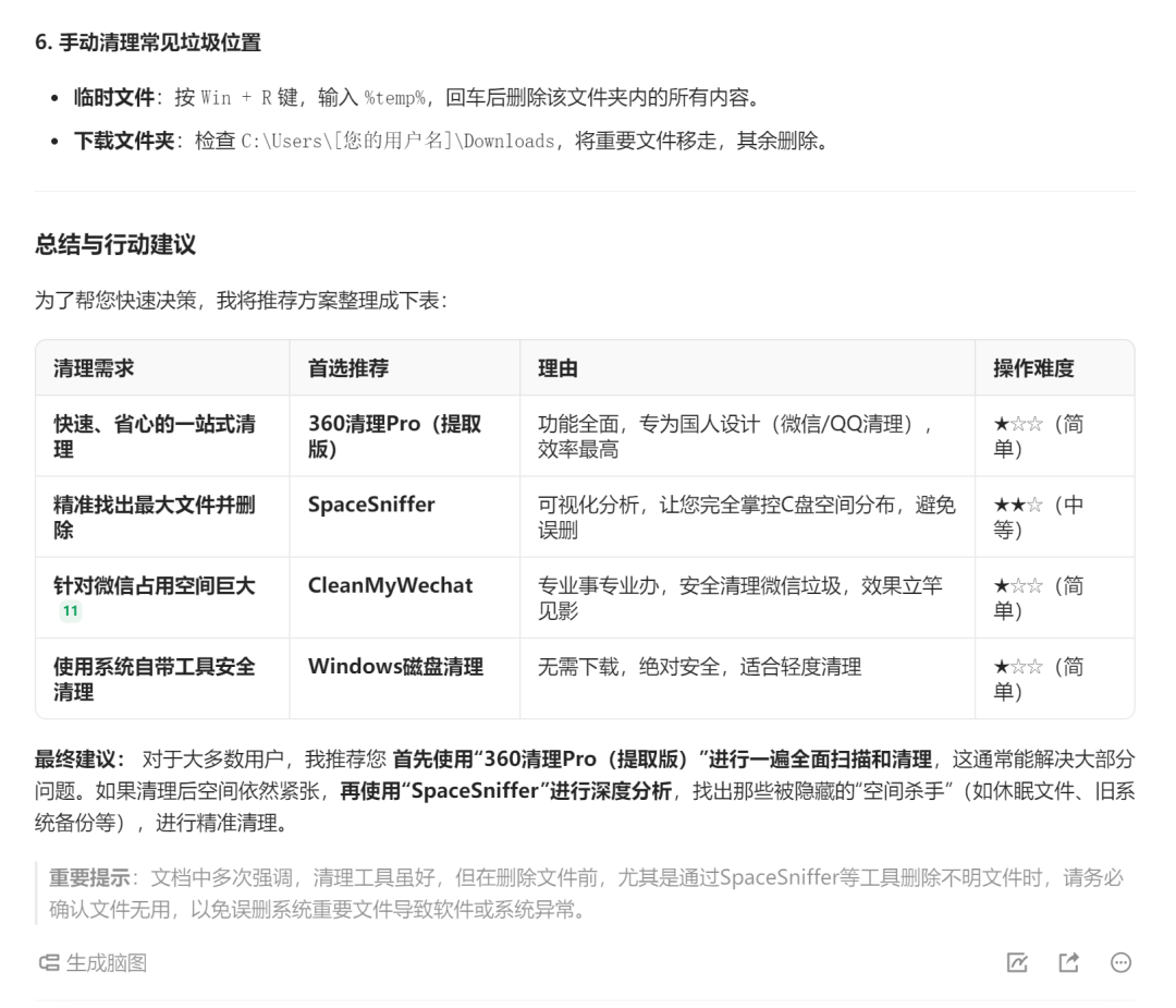
比如,你急需清理C盘时问问我的这个ima知识库,它在给你罗列出一系列工具后,会给出一份总结与行动建议。

更重要的,腾讯的ima,最适合做知识库系统。它在微信小程序上就可以直接使用,并且就在近期,它的win/mac客户端有内测升级2.0版本,新增了任务模式,还支持建立对个会话和查看问答历史。

下载链接:https://ima.qq.com/download?group=pglebk
你缺的不是工具,而是一套“工具应用指南”。
囤积 APP,只会增加你的选择焦虑。而我的 「ima知识库」,不仅仅是工具的罗列,它是一份帮你 从“拥有”工具,升级到“会用”工具 的场景化知识体系。
它帮你完成了最困难的一步:思考、分类和选择。目前,知识库已经在自然流量下增长到7200+人加入,这份知识库我会持续更新,不断完善,将其扩充为更全面的你的真正的工具应用指南。
整理和分析每一个工具都耗费了大量时间,如果你觉得这个“场景化”的思路对你有启发,恳请“点赞”、“在看”和“分享”,让更多人摆脱“工具囤积症”,学会“会用”工具。
你的支持,是我持续更新的最大动力!