

反转链表:
给你单链表的头节点 head ,请你反转链表,并返回反转后的链表。
示例 1:

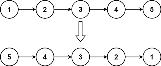
输入:head = [1,2,3,4,5]
输出:[5,4,3,2,1]示例 2:

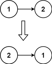
输入:head = [1,2]
输出:[2,1]示例 3:
输入:head = []
输出:[]提示:
[0, 5000]-5000 <= Node.val <= 5000进阶:链表可以选用迭代或递归方式完成反转。你能否用两种方法解决这道题?
/ 双指针
class Solution {
public ListNode reverseList(ListNode head) {
ListNode prev = null;
ListNode cur = head;
ListNode temp = null;
while (cur != null) {
temp = cur.next;// 保存下一个节点
cur.next = prev;
prev = cur;
cur = temp;
}
return prev;
}
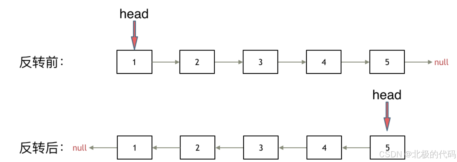
}题目解析: 如果再定义一个新的链表,实现链表元素的反转,其实这是对内存空间的浪费。 其实只需要改变链表的next指针的指向,直接将链表反转 ,而不用重新定义一个新的链表,如图所示:

我们只需要改变链表的next指针指向: 首先定义一个cur指针,指向头结点,再定义一个pre指针,初始化为null。然后就要开始反转了,首先要把 cur->next 节点用tmp指针保存一下,也就是保存一下这个节点。不然会导致数据丢失, 为什么要保存一下这个节点呢,因为接下来要改变 cur->next 的指向了,将cur->next 指向pre ,此时已经反转了第一个节点了。 接下来,就是循环走如下代码逻辑了,继续移动pre和cur指针。最后,cur 指针已经指向了null,循环结束,链表也反转完毕了。 此时我们return pre指针就可以了,pre指针就指向了新的头结点。

我们把cur的指向改变,指向pre,然后我们分别继续移动这两个指针,cur的位置给pre,temp的位置给cur,都相当于是向后移动一次 为什么先移动pre,而不是先移动cur,如果是先移动cur,那么cur的值就被temp覆盖了,pre的位置就改变不了了。
// 递归
class Solution {
public ListNode reverseList(ListNode head) {
return reverse(null, head);
}
private ListNode reverse(ListNode prev, ListNode cur) {
if (cur == null) {
return prev;
}
ListNode temp = null;
temp = cur.next;// 先保存下一个节点
cur.next = prev;// 反转
// 更新prev、cur位置
// prev = cur;
// cur = temp;
return reverse(cur, temp);
}
}递归的逻辑就是双指针的逻辑,,只是写起来的代码更简单些,
在这里我们定义了两个方法,为什么需要两个方法,因为我们要实现递归,需要传递两个参数pre cur,但是题目只给出了一个head,因此reverseList(head) 负责启动递归,里面调用 reverse(null, head),真正递归逻辑在 reverse(prev, cur) 里。
具体流程:
假设原链表:
plaintext
1 → 2 → 3 → 4 → 5 → null初始调用
reverseList(head);进入:
reverse(null, 1);此时:
plaintext
prev = null
cur = 1第 1 层递归:reverse (null, 1)
链表现在:
plaintext
null ← 1 2 → 3 → 4 → 5 → null第 2 层递归:reverse (1, 2)
plaintext
null ← 1 ← 2 3 → 4 → 5 → null第 3 层递归:reverse (2, 3)
plaintext
null ← 1 ← 2 ← 3 4 →5 →null第 4 层递归:reverse (3,4)
第 5 层递归:reverse (4,5)
plaintext
null ←1 ←2 ←3 ←4 ←5最后一层:cur == null,开始返回
java
运行
if (cur == null) return prev;这里 prev 是 5
然后一层层返回 5 → 最终回到 reverseList
返回 5,链表反转完成!
总结:递归就是每次改变循环的位置,替代循环!
reverse 就是:
当前节点指向前一个,然后递归下一组,直到走到头,最后那个节点就是新头。