在最新发布的十五五规划中,有关交通运输的部分是:“十五五”时期,我国将完善现代化综合交通运输体系,基本建成“八纵八横”高速铁路主通道和国家高速公路网,推进内河高等级航道提质升级,基本建成世界级港口群和机场群,将实施贯通高标准沿江高铁通道、建设三峡水运新通道、推进公路安全韧性提升等一批重大工程项目。
高速公路领域相关的是:

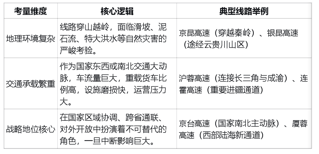
其中“推进京昆、京台、沪蓉、连霍、厦蓉、包茂、银昆、杭瑞等既有国家高速公路重点路段安全韧性提升”是位于基建后的第二个重点任务。
我们可以看到,国家"十五五"规划在交通领域的一个核心战略转向——从追求"速度"和"规模",转向更注重"安全"与"韧性"。
为什么选择这些高速公路呢?
从部里面的层面肯定有所考量,这些高速不太了解,那么用大模型来进行一下总结:

交通运输部选择这8条高速,相当于对全国路网做了一次"精准画像",锁定了风险最高、影响最大的代表性路段。
这8条高速中的许多路段建设年代较早,当时的抗震、防洪标准可能已不适应当下的极端天气频发的新形势。同时,长年累月的超负荷运行也带来了设施老化问题,急需通过安全韧性提升来系统性地补齐短板,从被动抢险转向主动防御。
“韧性”成为近年来交通运输领域备受关注的关键词。
2019年,《交通强国建设纲要》提出建设现代化高质量综合立体交通网络,增强系统弹性。2021年,《国家综合立体交通网规划纲要》提出提升交通网络系统韧性和安全性。
“安全是交通最基本的属性。高速公路网络越完善,越要把安全保障能力同步提升上来。”
那么如何开展安全韧性提升呢?
还是以规范为准。
其核心内容可以概括为“一个前提、两大方面、全过程”。
不仅评估路基路面、桥涵隧道等物理设施的现状和风险(如抗震防洪能力是否达标),还要评估运营管理单位的制度体系是否完善。
采用定性与定量相结合的方法,设定明确的评估指标,最终形成一份权威的评估报告,作为后续设计的直接依据。
1.设施安全韧性提升(硬件)
针对“物”的改造。指南详细规定了不同场景下的技术标准,包括:
2.制度体系提升(软件)
针对“人”和“管理”的优化,包括:
联动机制:建立像江苏沪蓉高速那样的“一路三方”(高速交警、交通综合执法、经营管理单位)联勤联动机制,冀鲁省际高速公路交通安全区域协作等。
全周期管理:从抗灾准备、预防应对到应急响应,形成一套标准化的操作流程,提升应对突发事件的效率。
全过程是指指南覆盖了工程落地的全过程,特别强调了 “建管养一体化” 要求,即施工方要考虑到未来养护的便利性,避免后期运营留下隐患,明确了工程完工后的验收标准。
为什么开展安全韧性提升?如何提升?
从公开资料我们看一下:
这条高速穿越秦岭,面临的主要是复杂的山岭重丘区地质风险。
行动依据:已依据《指南》完成安全韧性评估,并发布了施工招标计划。
提升重点:对长达326公里的西安至陕川界段进行了全面“体检”,重点针对穿越秦岭的隧道群、高墩大跨桥梁以及易发生滑坡的高边坡进行结构加固和监测设备布设,计划投资高达45.84亿元。
这两条线在四川的部分路段已进入实质性施工准备阶段。
提升重点:
按照指南,每条高速启动提升工程前,都必须先完成安全韧性评估报告,而且相关项目非常聚焦,都是针对性的解决目前问题,其中架构健康监测系统的大规模是通用手段,基本还是解决目前监测预警设施不足,无法满足全面监测的现状。
从能力来说,还是关键能力提升,包括风险早发现能力、设施抗冲击能力、通道快恢复能力,所有的安全韧性提升都应该以此为目标。
---END---