摘要:OpenClaw 是一个面向分布式智能终端的协同控制框架,其核心能力之一是通过“Canvas Skill”在 Mac、iOS、Android 等异构设备上实时渲染 HTML 内容。本文将从系统架构、网络通信、Tailscale 集成、配置管理、开发工作流、调试策略到最佳实践,全面剖析 Canvas 功能的设计哲学与实现细节。全文超过 8000 字,辅以多色架构图、流程图与配置示例,旨在为开发者提供一套可落地、可扩展、高可用的跨端内容投送解决方案。
在现代混合办公与边缘计算场景中,开发者和创作者常常面临一个痛点:如何将本地生成的网页内容(如数据可视化、互动游戏、演示文稿)快速、安全地呈现在远程设备的屏幕上?
传统方案如 AirPlay、Chromecast 或 WebRTC 虽然可行,但存在以下局限:
OpenClaw 的 Canvas Skill 正是为解决这些问题而生。它不传输视频流,而是直接将 HTML URL 推送到目标设备,由设备本地的 WebView 渲染。这种方式兼具低带宽、高保真、强交互三大优势。
更重要的是,Canvas 深度集成了 Tailscale,利用其 Zero Trust 网络能力,在无需公网 IP、无需端口映射的前提下,实现跨局域网、跨 NAT、跨地域的安全内容分发。
Canvas 系统由三个核心组件构成,形成一条从内容生成到终端呈现的完整链路。下图展示了各组件的角色与通信关系(采用不同颜色区分对象类型):

18793canvasHost.root 目录提供静态文件服务/__openclaw__/canvas/ 路径前缀的路由18790Canvas 的最大亮点在于其对 Tailscale 的深度集成。Tailscale 是一个基于 WireGuard 的 Zero Trust 网络服务,可为每台设备分配唯一的 .ts.net 域名,并自动处理 NAT 穿透。
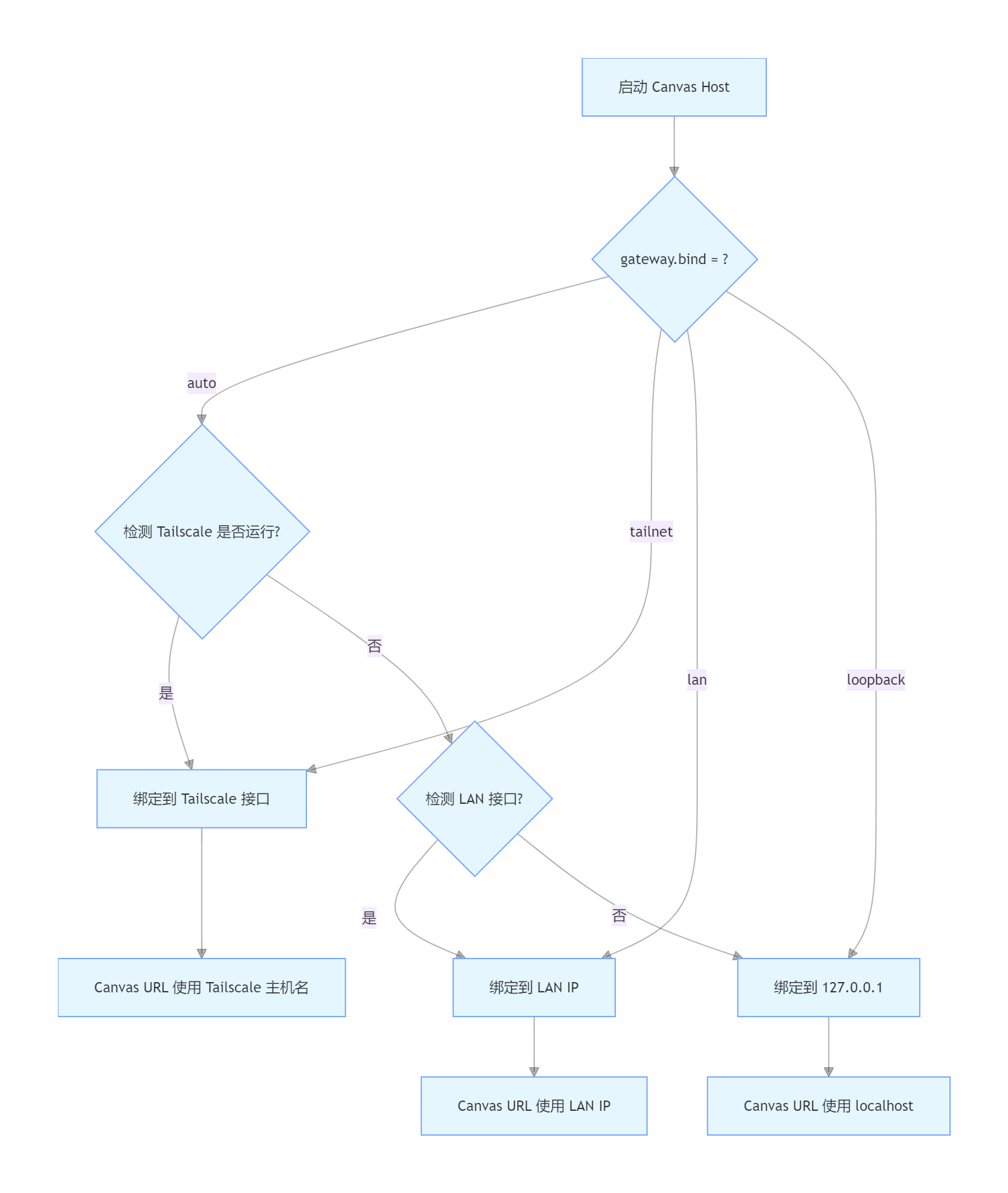
Canvas Host 的网络绑定行为由 gateway.bind 配置项控制,系统会按优先级选择最合适的接口:

这是初学者最常见的误区。关键在于:Node Bridge 在推送 URL 时,使用的是 Canvas Host 实际绑定的主机名,而非发起请求的客户端视角。
例如:
gateway.bind = "tailnet"peters-mac-studio-1.sheep-coho.ts.netcanvas action:present ...,Bridge 会向目标节点发送:http://peters-mac-studio-1.sheep-coho.ts.net:18793/__openclaw__/canvas/game.html✅ 正确做法:始终使用
tailscale status --json获取当前主机的 DNSName,并构造完整 URL。
Canvas 的行为完全由 ~/.openclaw/openclaw.json 控制。以下是推荐配置模板:
{
"canvasHost": {
"enabled": true,
"port": 18793,
"root": "/Users/peter/clawd/canvas",
"liveReload": true,
"allowedOrigins": ["*.ts.net", "192.168.*.*"]
},
"gateway": {
"bind": "auto"
},
"nodeBridge": {
"port": 18790,
"authRequired": true
}
}字段 | 类型 | 默认值 | 说明 |
|---|---|---|---|
canvasHost.enabled | boolean | false | 是否启用 Canvas Host |
canvasHost.port | number | 18793 | HTTP 服务端口 |
canvasHost.root | string | ~/clawd/canvas | HTML 文件根目录 |
canvasHost.liveReload | boolean | true | 是否启用热重载 |
canvasHost.allowedOrigins | array | [] | CORS 白名单(可选) |
gateway.bind | enum | "auto" | 绑定模式:loopback/lan/tailnet/auto |
💡 安全提示:若在公共网络使用,建议设置
allowedOrigins限制可访问的域名/IP,防止未授权访问。
Canvas 的设计哲学是“开发者优先”。以下是一个典型的工作流:
在 canvasHost.root 目录下创建文件。建议保持自包含(inline CSS/JS),避免外部依赖。
# 创建目录(如不存在)
mkdir -p ~/clawd/canvas/games
# 创建 Snake 游戏
cat > ~/clawd/canvas/games/snake.html << 'EOF'
<!DOCTYPE html>
<html>
<head>
<meta charset="utf-8">
<title>Snake Game</title>
<style>
canvas { border: 1px solid #000; background: #eee; }
</style>
</head>
<body>
<h1>🐍 Snake on Canvas</h1>
<canvas id="game" width="400" height="400"></canvas>
<script>
// 简易 Snake 逻辑(此处省略)
console.log("Game loaded via OpenClaw Canvas!");
</script>
</body>
</html>
EOF根据绑定模式构造 URL:
# 查看绑定模式
BIND_MODE=$(jq -r '.gateway.bind' ~/.openclaw/openclaw.json)
if [ "$BIND_MODE" = "tailnet" ] || [ "$BIND_MODE" = "auto" ]; then
HOSTNAME=$(tailscale status --json | jq -r '.Self.DNSName' | sed 's/\.$//')
elif [ "$BIND_MODE" = "lan" ]; then
HOSTNAME=$(ipconfig getifaddr en0) # macOS
# HOSTNAME=$(hostname -I | cut -d' ' -f1) # Linux
else
HOSTNAME="127.0.0.1"
fi
echo "Canvas URL: http://$HOSTNAME:18793/__openclaw__/canvas/games/snake.html"openclaw nodes list输出示例:
ID | NAME | PLATFORM | STATUS | CAPABILITIES
mac-63599bc4-b54d-4392-9048-b97abd58343a | Peter's Mac Studio | mac | online | canvas, audio
iphone-8a3b1c2d-... | iPhone 15 Pro | ios | online | canvas
pixel-7e8f9a0b-... | Pixel 8 | android | offline | -openclaw canvas action:present \
node:mac-63599bc4-b54d-4392-9048-b97abd58343a \
target:http://peters-mac-studio-1.sheep-coho.ts.net:18793/__openclaw__/canvas/games/snake.html当 liveReload: true 时,Canvas Host 会:
chokidar 监听 root 目录的文件变更reload 消息注入的脚本类似:
<script>
const ws = new WebSocket('ws://<host>:18793/__openclaw__/livereload');
ws.onmessage = (event) => {
if (event.data === 'reload') location.reload();
};
</script>🚀 效果:你只需在 VS Code 中保存
snake.html,所有正在显示该游戏的设备会自动刷新,无需手动操作。
原因:URL 主机名与实际绑定接口不匹配。
排查步骤:
gateway.bind 值curl 测试 URL:curl -I http://peters-mac-studio-1.sheep-coho.ts.net:18793/__openclaw__/canvas/index.html # 应返回 HTTP 200解决方案:始终使用与绑定模式一致的主机名构造 URL。
原因:未指定 node:<id> 参数。
解决方案:
# 错误 ❌
openclaw canvas action:present target:http://...
# 正确 ✅
openclaw canvas action:present node:mac-xxx target:http://...原因:目标节点离线或未安装 Canvas 支持。
解决方案:
openclaw nodes list 确认节点在线原因:
liveReloadroot 目录下解决方案:
canvasHost.liveReload: true~/clawd/canvas/xxx.htmlCanvas Host 使用固定前缀 /__openclaw__/canvas/ 映射到本地文件系统:
请求 URL | 实际文件路径 |
|---|---|
http://host:18793/__openclaw__/canvas/index.html | ~/clawd/canvas/index.html |
http://host:18793/__openclaw__/canvas/games/snake.html | ~/clawd/canvas/games/snake.html |
http://host:18793/__openclaw__/canvas/../secret.txt | 拒绝访问(路径遍历防护) |
🔒 安全设计:
.. 路径遍历攻击.html, .css, .js, .png, .jpg 等静态资源虽然 Canvas 主要服务静态文件,但你可以在 root 目录放置一个轻量级 Node.js 服务(监听不同端口),由 HTML 通过 AJAX 获取动态数据。
文档提到 “A2UI JSON push is WIP”,未来可能支持直接推送 JSON UI 描述,由节点 App 渲染原生界面,进一步提升性能与一致性。
结合 OpenClaw 的其他技能(如 Audio、Input),可构建跨设备互动体验——例如在 Mac 上编码,iOS 设备实时预览,Android 设备作为控制器。
OpenClaw Canvas 不仅仅是一个“投屏工具”,它代表了一种新的范式:以 URL 为载体,以 Zero Trust 网络为通道,以 WebView 为终端,实现安全、高效、开发者友好的跨平台内容协同。
在 Tailscale 的加持下,开发者无需关心网络拓扑、防火墙、DDNS 等复杂问题,只需专注内容本身。而 Live Reload、远程 JS 执行、截图等能力,则将开发体验提升到新高度。
随着 A2UI 等新特性的加入,Canvas 有望从“HTML 渲染器”进化为“分布式 UI 引擎”,成为 OpenClaw 生态的核心交互层。
技术的终极目标,是让复杂消失,让创造涌现。 —— OpenClaw Canvas,正是这一理念的践行者。
附录 A:常用命令速查
场景 | 命令 |
|---|---|
启动 Canvas Host | openclaw start(确保配置已启用) |
列出节点 | openclaw nodes list |
呈现内容 | openclaw canvas action:present node:<id> target:<url> |
热重载测试 | 修改 ~/clawd/canvas/index.html 并保存 |
获取 Tailscale 主机名 | tailscale status --json | jq -r '.Self.DNSName' | sed 's/.$//' |
附录 B:配置文件位置
~/.openclaw/openclaw.json%USERPROFILE%\.openclaw\openclaw.json附录 C:端口说明
端口 | 用途 | 协议 |
|---|---|---|
18793 | Canvas Host HTTP 服务 | TCP |
18790 | Node Bridge 通信 | TCP |
18794 | Live Reload WebSocket | WS |
本文撰写于 2026 年 3 月,基于 OpenClaw v2.4+ 版本。功能细节请以官方文档为准。
🔗 相关链接
原创声明:本文系作者授权腾讯云开发者社区发表,未经许可,不得转载。
如有侵权,请联系 cloudcommunity@tencent.com 删除。
原创声明:本文系作者授权腾讯云开发者社区发表,未经许可,不得转载。
如有侵权,请联系 cloudcommunity@tencent.com 删除。