
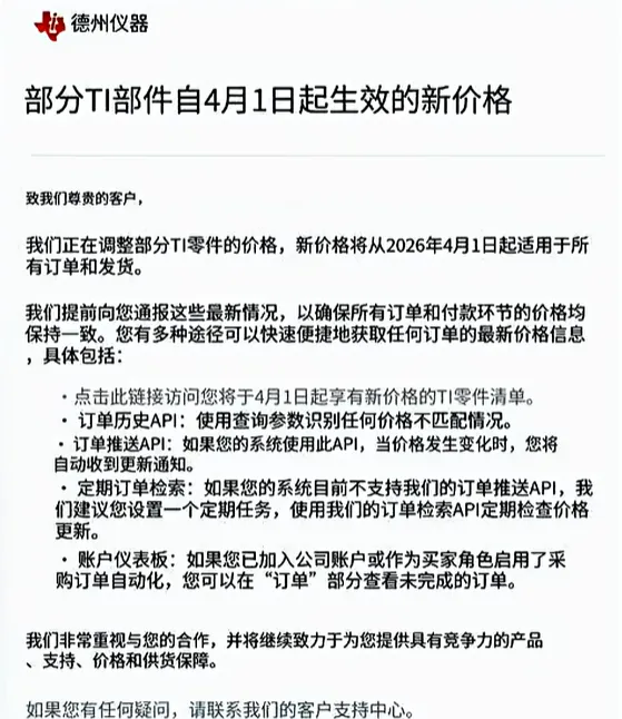
近日,业内传出的一份文件显示,全球模拟芯片龙头大厂德州仪器(TI)将从今年4月1日起对部分器件进行涨价。

传闻显示,德州仪器此次涨价的产品将涉及数字隔离器、隔离驱动芯片、电源管理芯片等众多核心产品,涨价幅度高达15%-85%。
值得一提的是,此前德州仪器已经针对工业控制、汽车电子等重点领域的部分产品进行了价格调整,涨幅在10%-30%不等。而在2025年的6月,德州仪器就曾调涨旗下3,000多个芯片型号的价格。随后在8月,德州仪器由将涨价的范围扩大达到了旗下超过6万个型号,涨幅多为10-25%,但也有部分产品涨幅超过30%。
2025年12月,另一家模拟芯片大厂亚德诺半导体(ADI)也向客户发出涨价通知,宣布将于2026年2月1日起对全系列产品进行涨价。整体的涨价幅度约为15%,部分产品涨幅高达30%。
编辑:芯智讯-林子