首页
学习
活动
专区
圈层
工具
发布
社区首页 >专栏 >uart in orin/thor (gnss/imu)

uart in orin/thor (gnss/imu)

作者头像
用户9732312
发布2026-03-18 20:54:03
发布2026-03-18 20:54:03
910
举报

uart_init

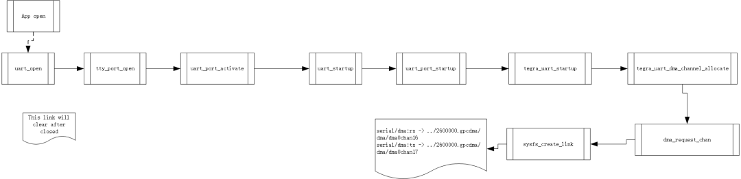
uart_open

tty_init

tty_open

APP read the uart data

RX data and tty buffer

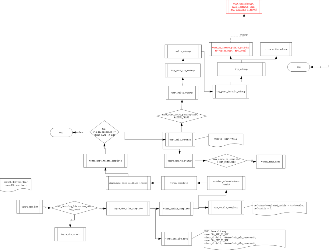
TX write and data path

dma_isr

本文参与 腾讯云自媒体同步曝光计划,分享自微信公众号。
原始发表:2025-07-24,如有侵权请联系 cloudcommunity@tencent.com 删除

本文分享自 Android性能优化 微信公众号,前往查看

如有侵权,请联系 cloudcommunity@tencent.com 删除。

本文参与 腾讯云自媒体同步曝光计划  ,欢迎热爱写作的你一起参与!

评论
登录后参与评论
0 条评论
热度
最新
推荐阅读
领券
问题归档专栏文章快讯文章归档关键词归档开发者手册归档开发者手册 Section 归档