Chip to Chip Communication
The NVIDIA® Software Communication Interface for Chip to Chip over direct PCIe connection (NvSciC2cPcie) provides the ability for user applications to exchange data across two NVIDIA DRIVE AGX DevKits interconnected on a direct PCIe connection. The direct PCIe connection is between the first/one NVIDIA DRIVE AGX Developer Kits as a PCIe Root Port with the second/other NVIDIA DRIVE AGX DevKit as a PCIe Endpoint.
SoC
Topology

在orin/thor 芯片中,为了满足VLA等大模型的算力需求,如果单soc的算力不够,可以使用多芯片方案,芯片间通过pcie进行chip 2 chip的通信(C2C).可以在chip 2 chip 间进行大数据传输,如camera的图片,模型计算的中间值等。
The following platform configurations are required for NvSciC2cPcie communication with NVIDIA DRIVE AGX Orin DevKit. Similar connections are required for other platforms.
在Nvidia的芯片的pcie 中,支持如下feature
PCIE 作为kernel moudle 存在,在系统启动后,由sytemd 加载
Linux Kernel Module Insertion
NvSciC2cPcie only runs on select platforms: NVIDIA DRIVE AGX Orin DevKit and NVIDIA DRIVE Recorder. Before user applications can exercise NvSciC2cPcie interface, you must insert the Linux kernel modules for NvSciC2cPcie. They are not loaded by default on NVIDIA DRIVE® OS Linux boot. To insert the required Linux kernel module:
sudo modprobe nvscic2c-pcie-epc
sudo modprobe nvscic2c-pcie-epf
A recommendation is to load nvscic2c-pcie-ep* kernel modules immediately after boot. This allows the nvscic2c-pcie software stack to allocate contiguous physical pages for its internal operation for each of the nvscic2c-pcie endpoints configured.
进行hotplug时,需要运行下面的脚本,
Once loaded, Orin DevKit enabled as PCIe Endpoint is hot-plugged and enumerated as a PCIe device with Orin DevKit configured as PCIe Root Port (miniSAS cable connected to miniSAS port-A). The following must be executed on Orin DevKit configured as PCIe Endpoint (miniSAS cable connected to miniSAS port-B):
sudo -s
cd /sys/kernel/config/pci_ep/
mkdir functions/nvscic2c_epf_22CC/func
echo 0x10DE > functions/nvscic2c_epf_22CC/func/vendorid
echo 0x22CC > functions/nvscic2c_epf_22CC/func/deviceid
ln -s functions/nvscic2c_epf_22CC/func controllers/141c0000.pcie_ep
echo 0 > controllers/141c0000.pcie_ep/start
echo 1 > controllers/141c0000.pcie_ep/startThe previous steps, including Linux kernel module insertion, can be added as a linux systemd service to facilitate auto-availability of NvSciC2cPcie software at boot.
To tear down the connection between PCIe Root Port and PCIe Endpoint, PCIe hot-unplug PCIe Endpoint from PCIe Root Port. Refer to the Restrictions section for more information.
The PCIe Hot-Unplug is always executed from PCIe Endpoint [NVIDIA DRIVE AGX Orin DevKit (miniSAS cable connected to miniSAS port-B)] by initiating the power-down off the PCIe Endpoint controller and subsequently unbinding the nvscic2c-pcie-epf module with the PCIe Endpoint.
Prerequisite: PCIe Hot-Unplug must be attempted only when the PCIe Endpoint is successfully hot-plugged into PCIe Root Port and NvSciIpc(INTER_CHIP, PCIE) channels are enumerated.
To PCIe hot-unplug, execute the following on NVIDIA DRIVE AGX Orin DevKit configured as PCIe Endpoint (miniSAS cable connected to miniSAS port-B). This makes NvSciIpc(INTER_CHIP, PCIE) channels disappear on both the PCIe inter-connected NVIDIA DRIVE AGX Orin DevKits.
sudo -s
cd /sys/kernel/config/pci_ep/
echo 0 > controllers/141c0000.pcie_ep/start
unlink controllers/141c0000.pcie_ep/funcSuccessful PCIe hot-unplug of PCIe Endpoint from PCIe Root Port makes the NvSciIpc(INTER_CHIP, PCIE) channels as listed, NvSciIpc (INTER_CHIP, PCIe) channels, go away on both the NVIDIA DRIVE AGX Orin DevKits, and you can proceed with power-cycle/off of one or both the NVIDIA DRIVE AGX Orin DevKits.
To re-establish the PCIe connection between PCIe Endpoint and PCIe Root Port, the user must PCIe hot-replug PCIe Endpoint to PCIe Root Port.
When both the SoCs were power-cycled after PCIe hot-unplug previously, you must follow the usual steps of PCIe hot-plug. However, if one of the two SoCs power-cycled/rebooted then, PCIe hot-replug is required to re-establish the connection between them.
PCIE 启动 big pic

1.kernel 启动后,systemd 加载RC 和EP的ko
2.RC 进行资源的输出化并等待和EP link
3.EP 上电后,RC执行hotplug,进行和EP端的link,并初始化channel
4.RC/ep建立连接后,提供channel进行RC/EP通信,并监听其运行状态,进行hot-unplug/reboot等

kernel 启动后,systemd 加载RC 和EP的ko

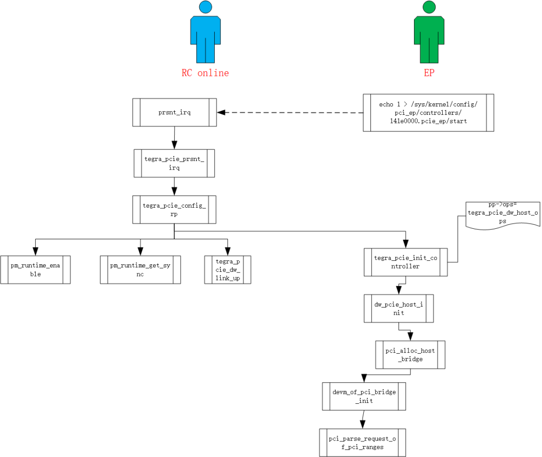
RC probe

EP config
User case 1 app epoll

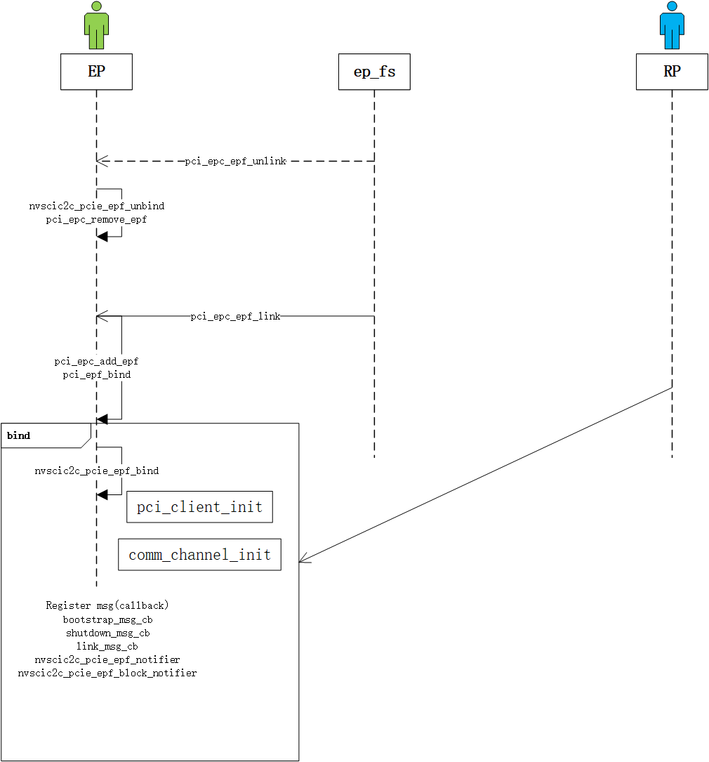
User case 2 ep unlink/link
ln -s functions/nvscic2c_epf_22CC/func controllers/141c0000.pcie_epunlink controllers/141c0000.pcie_ep/func

User case 3 RC shutdown/ep active

User case 4 EP shutdown/RC active

User case 5 EP hotplug
