
杨辉三角形是一个非常经典的数学图形,它在组合数学中有着重要的地位。每个数是它左上方和右上方的数的和(除了边界上的数)。本文将通过Java语言实现一个简单的程序来打印出10行的杨辉三角形。

杨辉三角形的特点:
public class YangHuiTriangle {
public static void main(String[] args) {
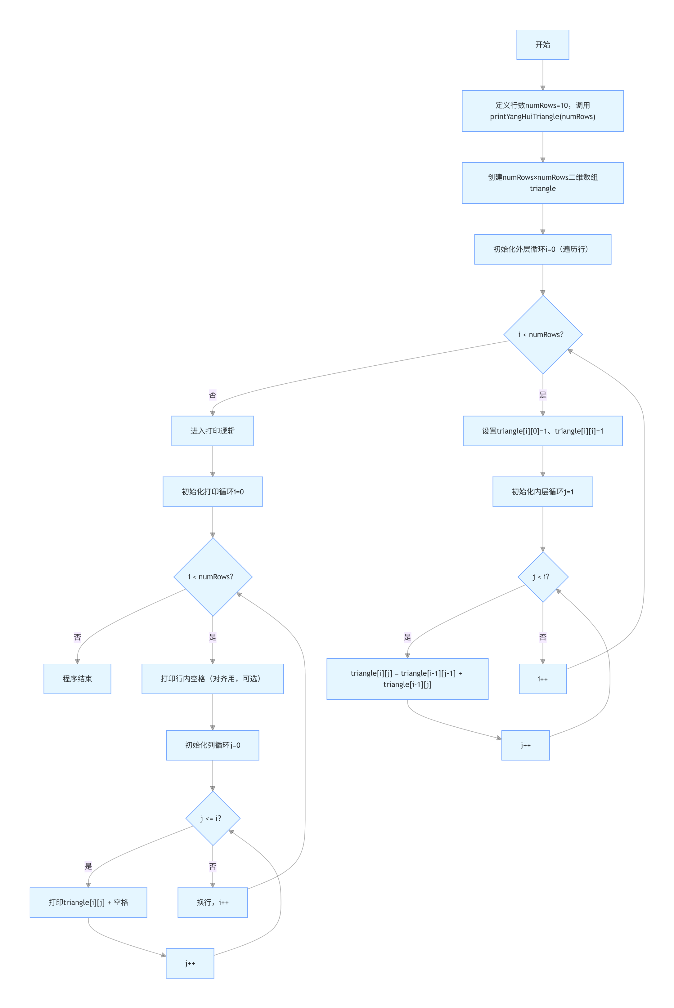
int numRows = 10; // 定义杨辉三角形的行数
printYangHuiTriangle(numRows);
}
public static void printYangHuiTriangle(int numRows) {
int[][] triangle = new int[numRows][numRows];
// 填充杨辉三角形
for (int i = 0; i < numRows; i++) {
triangle[i][0] = 1; // 每一行的第一个元素
triangle[i][i] = 1; // 每一行的最后一个元素
for (int j = 1; j < i; j++) {
triangle[i][j] = triangle[i - 1][j - 1] + triangle[i - 1][j];
}
}
// 打印杨辉三角形
for (int i = 0; i < numRows; i++) {
for (int j = 0; j <= i; j++) {
System.out.print(triangle[i][j] + " ");
}
System.out.println();
}
}
}运行上述Java程序,将得到以下输出:
1
1 1
1 2 1
1 3 3 1
1 4 6 4 1
1 5 10 10 5 1
1 6 15 20 15 6 1
1 7 21 35 35 21 7 1
1 8 28 56 70 56 28 8 1
1 9 36 84 126 126 84 36 9 1
杨辉三角形是一个经典的数学结构,每一行的数字都是上一行相邻两个数字之和。下面是一个使用Java编写的示例代码,用于打印出10行的杨辉三角形:
public class YangHuiTriangle {
public static void main(String[] args) {
int rows = 10; // 打印10行
printYangHuiTriangle(rows);
}
public static void printYangHuiTriangle(int rows) {
// 创建一个二维数组来存储杨辉三角形的值
int[][] triangle = new int[rows][rows];
// 填充杨辉三角形的值
for (int i = 0; i < rows; i++) {
triangle[i][0] = 1; // 每一行的第一个元素为1
triangle[i][i] = 1; // 每一行的最后一个元素为1
// 计算中间的值
for (int j = 1; j < i; j++) {
triangle[i][j] = triangle[i - 1][j - 1] + triangle[i - 1][j];
}
}
// 打印杨辉三角形
for (int i = 0; i < rows; i++) {
// 打印空格以对齐三角形
for (int k = 0; k < rows - i - 1; k++) {
System.out.print(" ");
}
for (int j = 0; j <= i; j++) {
System.out.printf("%5d", triangle[i][j]);
}
System.out.println();
}
}
}YangHuiTriangle 类包含 main 方法,作为程序的入口。printYangHuiTriangle 方法用于生成并打印杨辉三角形。triangle 数组用于存储杨辉三角形的值。运行上述代码后,你将看到如下输出:
1
1 1
1 2 1
1 3 3 1
1 4 6 4 1
1 5 10 10 5 1
1 6 15 20 15 6 1
1 7 21 35 35 21 7 1
1 8 28 56 70 56 28 8 1
1 9 36 84 126 126 84 36 9 1
杨辉三角形是一个经典的数学问题,它每一行的数字都是上一行相邻两个数字之和。下面我将详细介绍如何使用Java来实现打印10行的杨辉三角形。
杨辉三角形的特点:
public class YangHuiTriangle {
public static void main(String[] args) {
int numRows = 10; // 打印10行
printYangHuiTriangle(numRows);
}
public static void printYangHuiTriangle(int numRows) {
// 创建一个二维数组来存储杨辉三角形的值
int[][] triangle = new int[numRows][numRows];
// 填充杨辉三角形的值
for (int i = 0; i < numRows; i++) {
triangle[i][0] = 1; // 每一行的第一个元素是1
triangle[i][i] = 1; // 每一行的最后一个元素是1
for (int j = 1; j < i; j++) {
triangle[i][j] = triangle[i - 1][j - 1] + triangle[i - 1][j];
}
}
// 打印杨辉三角形
for (int i = 0; i < numRows; i++) {
for (int j = 0; j <= i; j++) {
System.out.print(triangle[i][j] + " ");
}
System.out.println();
}
}
}public class YangHuiTriangle {
public static void main(String[] args) {
int numRows = 10; // 打印10行
printYangHuiTriangle(numRows);
}
}这里定义了一个主类 YangHuiTriangle 和主方法 main,在主方法中调用了 printYangHuiTriangle 方法来打印10行的杨辉三角形。
public static void printYangHuiTriangle(int numRows) {
int[][] triangle = new int[numRows][numRows];
for (int i = 0; i < numRows; i++) {
triangle[i][0] = 1; // 每一行的第一个元素是1
triangle[i][i] = 1; // 每一行的最后一个元素是1
for (int j = 1; j < i; j++) {
triangle[i][j] = triangle[i - 1][j - 1] + triangle[i - 1][j];
}
}
}numRows x numRows 的二维数组 triangle 来存储杨辉三角形的值。i 遍历每一行。j 遍历每一行的每一个元素。for (int i = 0; i < numRows; i++) {
for (int j = 0; j <= i; j++) {
System.out.print(triangle[i][j] + " ");
}
System.out.println();
}i 遍历每一行。j 遍历每一行的每一个元素,并打印出来。
运行上述代码,你将得到以下输出:
1
1 1
1 2 1
1 3 3 1
1 4 6 4 1
1 5 10 10 5 1
1 6 15 20 15 6 1
1 7 21 35 35 21 7 1
1 8 28 56 70 56 28 8 1
1 9 36 84 126 126 84 36 9 1这就是使用Java打印10行杨辉三角形的完整代码和解释。希望对你有所帮助!如果有任何问题或需要进一步的解释,请随时告诉我。
原创声明:本文系作者授权腾讯云开发者社区发表,未经许可,不得转载。
如有侵权,请联系 cloudcommunity@tencent.com 删除。
原创声明:本文系作者授权腾讯云开发者社区发表,未经许可,不得转载。
如有侵权,请联系 cloudcommunity@tencent.com 删除。