
在日常编程中,我们经常遇到需要对已排序的数组进行操作的情况。其中一个常见的问题是:给定一个已经按照升序或降序排列的数组,以及一个待插入的新元素,如何将这个新元素按照原有的顺序规则插入到数组中的正确位置?本文将通过Java语言实现这一功能。

假设我们有一个已经按照升序排列的整型数组 arr 和一个待插入的整数 num。我们的任务是编写一个方法,将 num 插入到 arr 中,使得插入后的数组仍然保持升序排列。
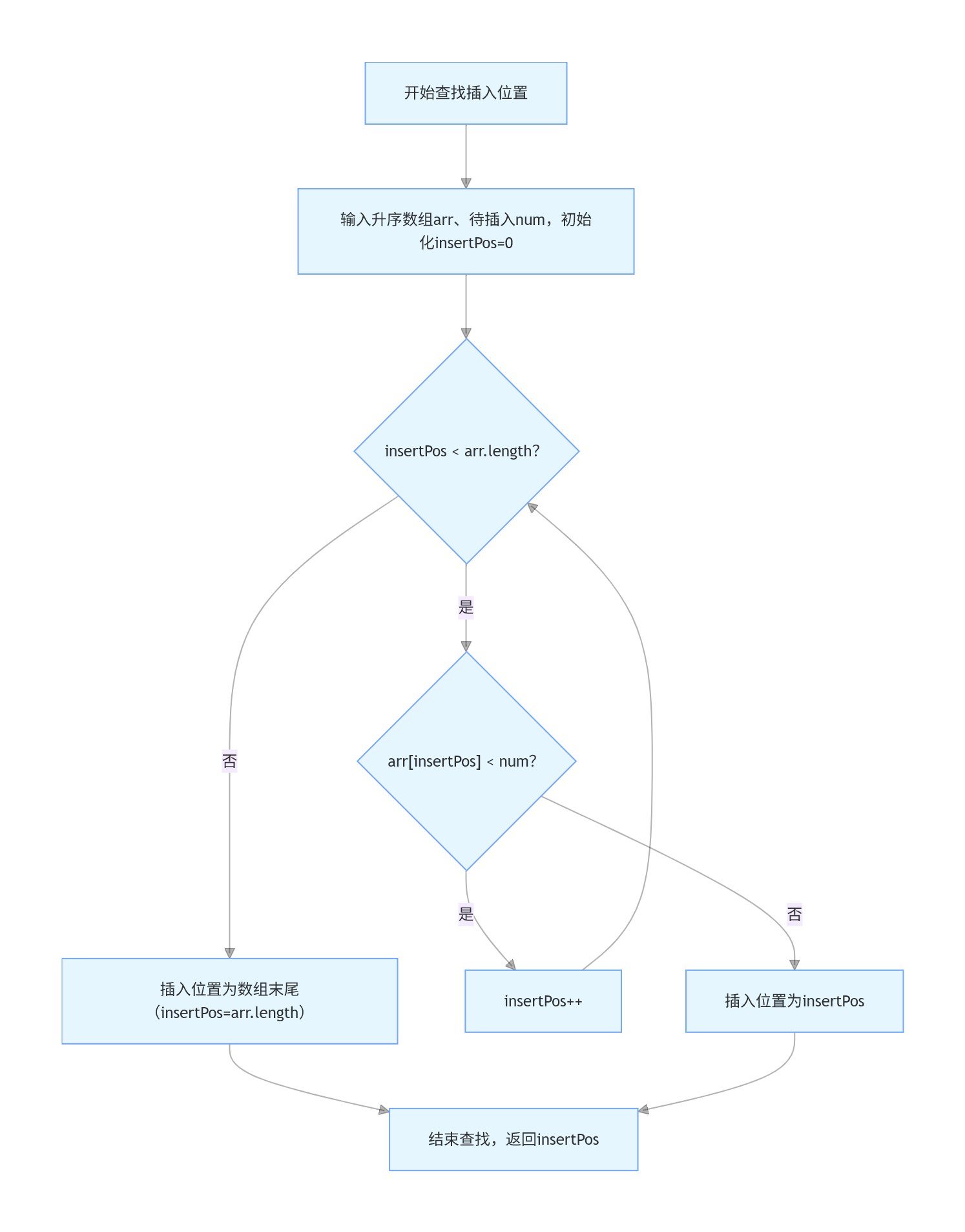
num。num 的元素的位置,即为 num 应该插入的位置。num。num 插入到确定的位置。public class InsertIntoSortedArray {
/**
* 将一个数插入到已排序的数组中,并保持数组的有序性。
*
* @param arr 已排序的数组
* @param num 待插入的数
* @return 插入后的数组
*/
public static int[] insert(int[] arr, int num) {
// 创建一个新的数组,长度比原数组多1
int[] newArr = new int[arr.length + 1];
// 找到插入位置
int insertPos = 0;
while (insertPos < arr.length && arr[insertPos] < num) {
insertPos++;
}
// 将插入位置之前的元素复制到新数组
System.arraycopy(arr, 0, newArr, 0, insertPos);
// 插入新元素
newArr[insertPos] = num;
// 将插入位置之后的元素复制到新数组
System.arraycopy(arr, insertPos, newArr, insertPos + 1, arr.length - insertPos);
return newArr;
}
public static void main(String[] args) {
int[] arr = {1, 3, 5, 7, 9};
int num = 4;
int[] result = insert(arr, num);
// 输出结果
for (int i : result) {
System.out.print(i + " ");
}
}
}newArr,其长度比原数组 arr 多1。while 循环,找到第一个大于或等于 num 的元素的位置 insertPos。System.arraycopy 方法将插入位置之前的元素复制到新数组,然后将 num 插入到 insertPos 位置,最后将插入位置之后的元素复制到新数组。main 方法中调用 insert 方法,并输出插入后的数组。
在Java中,处理已排序数组并插入新元素是一个常见的任务。下面是一个简单的示例代码,展示了如何实现这一功能。
import java.util.Arrays;
public class SortedArrayInsertion {
public static void main(String[] args) {
// 已排序的数组
int[] sortedArray = {1, 3, 4, 10, 12};
// 要插入的数
int numberToInsert = 7;
// 插入后的数组
int[] resultArray = insertIntoSortedArray(sortedArray, numberToInsert);
// 输出结果
System.out.println("原始数组: " + Arrays.toString(sortedArray));
System.out.println("插入后数组: " + Arrays.toString(resultArray));
}
/**
* 将一个数插入到已排序的数组中,并保持数组有序。
*
* @param sortedArray 已排序的数组
* @param numberToInsert 要插入的数
* @return 插入后的数组
*/
public static int[] insertIntoSortedArray(int[] sortedArray, int numberToInsert) {
// 创建一个新的数组,长度比原数组多1
int[] resultArray = new int[sortedArray.length + 1];
// 遍历原数组,找到插入位置
int i;
for (i = 0; i < sortedArray.length; i++) {
if (numberToInsert <= sortedArray[i]) {
break;
}
}
// 将原数组的前i个元素复制到新数组
System.arraycopy(sortedArray, 0, resultArray, 0, i);
// 插入新元素
resultArray[i] = numberToInsert;
// 将原数组剩余的元素复制到新数组
System.arraycopy(sortedArray, i, resultArray, i + 1, sortedArray.length - i);
return resultArray;
}
}int[] sortedArray = {1, 3, 4, 10, 12};
int numberToInsert = 7;int[] resultArray = insertIntoSortedArray(sortedArray, numberToInsert);insertIntoSortedArray:System.arraycopy 方法将原数组的前i个元素复制到新数组。System.arraycopy 方法将原数组剩余的元素复制到新数组。
System.out.println("原始数组: " + Arrays.toString(sortedArray));
System.out.println("插入后数组: " + Arrays.toString(resultArray));原始数组: [1, 3, 4, 10, 12]
插入后数组: [1, 3, 4, 7, 10, 12]
如果有任何问题或需要进一步的解释,请随时告诉我。在Java中,要将一个元素插入到一个已经排序的数组中,并保持数组的有序性,可以采用以下步骤:
下面是一个具体的实现示例:
public class InsertIntoSortedArray {
public static void main(String[] args) {
// 已经排序的数组
int[] sortedArray = {1, 3, 4, 10, 15};
// 要插入的元素
int elementToInsert = 7;
// 插入元素
int[] resultArray = insertIntoSortedArray(sortedArray, elementToInsert);
// 打印结果数组
for (int num : resultArray) {
System.out.print(num + " ");
}
}
public static int[] insertIntoSortedArray(int[] array, int element) {
// 创建一个新的数组,长度比原数组多1
int[] newArray = new int[array.length + 1];
// 遍历原数组,找到插入位置
int i;
for (i = 0; i < array.length; i++) {
if (element < array[i]) {
break;
}
}
// 将新元素插入到找到的位置
newArray[i] = element;
// 将原数组的前i个元素复制到新数组
System.arraycopy(array, 0, newArray, 0, i);
// 将原数组的剩余部分复制到新数组
System.arraycopy(array, i, newArray, i + 1, array.length - i);
return newArray;
}
}main:sortedArray 和一个要插入的元素 elementToInsert。insertIntoSortedArray 方法将元素插入到数组中。insertIntoSortedArray:newArray,其长度比原数组多1。i。i。System.arraycopy 方法将原数组的前 i 个元素复制到新数组的前 i 个位置。System.arraycopy 方法将原数组的剩余部分复制到新数组的 i+1 位置及其之后的位置。newArray。element < array[i] 是正确的。element > array[i]。原创声明:本文系作者授权腾讯云开发者社区发表,未经许可,不得转载。
如有侵权,请联系 cloudcommunity@tencent.com 删除。
原创声明:本文系作者授权腾讯云开发者社区发表,未经许可,不得转载。
如有侵权,请联系 cloudcommunity@tencent.com 删除。