
AZD8055(AbMole,M1666)是一种选择性的ATP竞争性mTOR激酶抑制剂,通过结合mTOR激酶的ATP结合口袋,同步抑制mTORC1与mTORC2复合物活性,显著降低AKT(Ser473与Thr308)、S6K1、4E-BP1等下游分子的磷酸化水平,并可激活ERK1/2与p38 MAPK通路[1]。AZD8055在鼻咽癌CNE1与CNE2细胞中的IC50分别为60与100 nM,该浓度下可延长G2/M期阻滞并促进细胞凋亡与自噬[2];AZD8055在膀胱癌T24、UMUC3、5637、J82四种细胞系中抑制细胞增殖、诱导G1期阻滞与凋亡,并阻断EMT和MMP9表达,抑制肿瘤细胞迁移与侵袭[3];AZD8055在神经母细胞瘤TGW、SMS-KAN等细胞中有效抑制生长并诱导自噬与凋亡[4];在结肠癌HCT116、SW480等细胞中,AZD8055能下调cyclin D1、上调p27,抑制CDK2与Rb磷酸化[5]。
AZD8055在K562细胞中具有与Rapamycin(雷帕霉素)类似的活性,二者均可显著抑制增殖并促进线粒体自噬;AZD8055在乳腺癌MDA-MB-231与MDA-MB-453细胞能显著干扰糖酵解与氨基酸代谢[6]。动物实验方面,AZD8055(CAS No.:1009298-09-2)在BALB/c nude小鼠鼻咽癌异种移植模型中,以5、10、20 mg/kg/d的剂量显著增强了小鼠体内肿瘤对放射的敏感性,诱导肿瘤组织凋亡与自噬,且5-20 mg/kg/d的剂量均未引起肝肾细胞的凋亡或者坏死[2]。AZD8055(AbMole,M1666)在结肠癌小鼠模型中口服给药后显著抑制了小鼠的肿瘤进展[5]。此外,AZD8055还在拟南芥与衣藻等植物模型中诱导自噬体形成并调控胁迫响应[7]。
范例详解
Cell Death Dis. 2018 Jan 26;9(2):137.
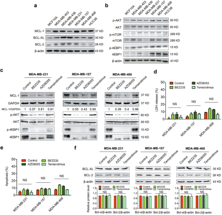
该文章研究了三阴性乳腺癌(TNBC)的新型抑制策略,重点探讨了mTOR抑制剂与BH3模拟物联合使用的效果。AbMole的AZD8055被实验人员证实可以同时抑制mTORC1和mTORC2,并通过阻断翻译来抑制MCL-1的表达、同时上调PUMA的表达,增强细胞凋亡。AZD8055与ABT263(一种BH3模拟物)联合使用可以显著抑制TNBC细胞(如MDA-MB-231、MDA-MB-157和MDA-MB-468)的活力。

图 1. mTOR inhibitors suppress MCL-1 but fail to induce robust apoptosis in TNBC[8]
参考文献及鸣谢
[1] Sun, Y.; Tan, L.; Yao, Z.; et al. In Vitro and In Vivo Interactions of TOR Inhibitor AZD8055 and Azoles against Pathogenic Fungi. Microbiology spectrum 2022, 10 (1), e0200721.
[2] Chang, L.; Huang, Z.; Li, S.; et al. A low dose of AZD8055 enhances radiosensitivity of nasopharyngeal carcinoma cells by activating autophagy and apoptosis. American journal of cancer research 2019, 9 (9), 1922-1937.
[3] Hu, W.; Zhang, Y.; Ning, J.; et al. Anti-tumor effect of AZD8055 against bladder cancer and bladder cancer-associated macrophages. Heliyon 2023, 9 (3), e14272.
[4] Xu, D. Q.; Toyoda, H.; Yuan, X. J.; et al. Anti-tumor effect of AZD8055 against neuroblastoma cells in vitro and in vivo. Experimental cell research 2018, 365 (2), 177-184.
[5] Chen, Y.; Lee, C. H.; Tseng, B. Y.; et al. AZD8055 Exerts Antitumor Effects on Colon Cancer Cells by Inhibiting mTOR and Cell-cycle Progression. Anticancer research 2018, 38 (3), 1445-1454.
[6] Ni, Z.; Xu, S.; Yu, Z.; et al. Comparison of dual mTORC1/2 inhibitor AZD8055 and mTORC1 inhibitor rapamycin on the metabolism of breast cancer cells using proton nuclear magnetic resonance spectroscopy metabolomics. Investigational new drugs 2022, 40 (6), 1206-1215.
[7] Kim, J. H.; Jung, H.; Choi, Y. E.; et al. Autophagy inducers lead to transient accumulation of autophagosomes in Arabidopsis roots. Plant cell reports 2022, 41 (2), 463-471.
[8] Li, H.; Liu, L.; Chang, H.; et al. Downregulation of MCL-1 and upregulation of PUMA using mTOR inhibitors enhance antitumor efficacy of BH3 mimetics in triple-negative breast cancer. Cell death & disease 2018, 9 (2), 137.
原创声明:本文系作者授权腾讯云开发者社区发表,未经许可,不得转载。
如有侵权,请联系 cloudcommunity@tencent.com 删除。
原创声明:本文系作者授权腾讯云开发者社区发表,未经许可,不得转载。
如有侵权,请联系 cloudcommunity@tencent.com 删除。