
在编程中,排序算法是基础且重要的内容之一。本文将介绍如何使用Java语言对10个数进行排序。我们将使用几种不同的方法来实现这一功能,包括使用内置的排序方法和自定义排序算法。

首先,我们需要准备一个包含10个整数的数组。这些数字可以是随机生成的,也可以是手动指定的。这里我们手动指定这10个数字:
int[] numbers = {54, 26, 93, 17, 77, 31, 44, 55, 20, 8};Java提供了一个非常方便的方法Arrays.sort(),可以直接对数组进行排序。这是最简单也是最快捷的方式。
import java.util.Arrays;
public class Main {
public static void main(String[] args) {
int[] numbers = {54, 26, 93, 17, 77, 31, 44, 55, 20, 8};
// 打印原始数组
System.out.println("原始数组: " + Arrays.toString(numbers));
// 使用Arrays.sort()方法排序
Arrays.sort(numbers);
// 打印排序后的数组
System.out.println("排序后数组: " + Arrays.toString(numbers));
}
}原始数组: [54, 26, 93, 17, 77, 31, 44, 55, 20, 8]
排序后数组: [8, 17, 20, 26, 31, 44, 54, 55, 77, 93]冒泡排序是一种简单的排序算法,它重复地遍历要排序的列表,比较每对相邻项,并交换它们的位置如果它们的顺序错误。这个过程会重复进行,直到没有更多的交换需要进行,这意味着列表已经排序完成。
public class Main {
public static void main(String[] args) {
int[] numbers = {54, 26, 93, 17, 77, 31, 44, 55, 20, 8};
// 打印原始数组
System.out.println("原始数组: " + Arrays.toString(numbers));
// 使用冒泡排序
for (int i = 0; i < numbers.length - 1; i++) {
for (int j = 0; j < numbers.length - 1 - i; j++) {
if (numbers[j] > numbers[j + 1]) {
// 交换位置
int temp = numbers[j];
numbers[j] = numbers[j + 1];
numbers[j + 1] = temp;
}
}
}
// 打印排序后的数组
System.out.println("排序后数组: " + Arrays.toString(numbers));
}
}原始数组: [54, 26, 93, 17, 77, 31, 44, 55, 20, 8]
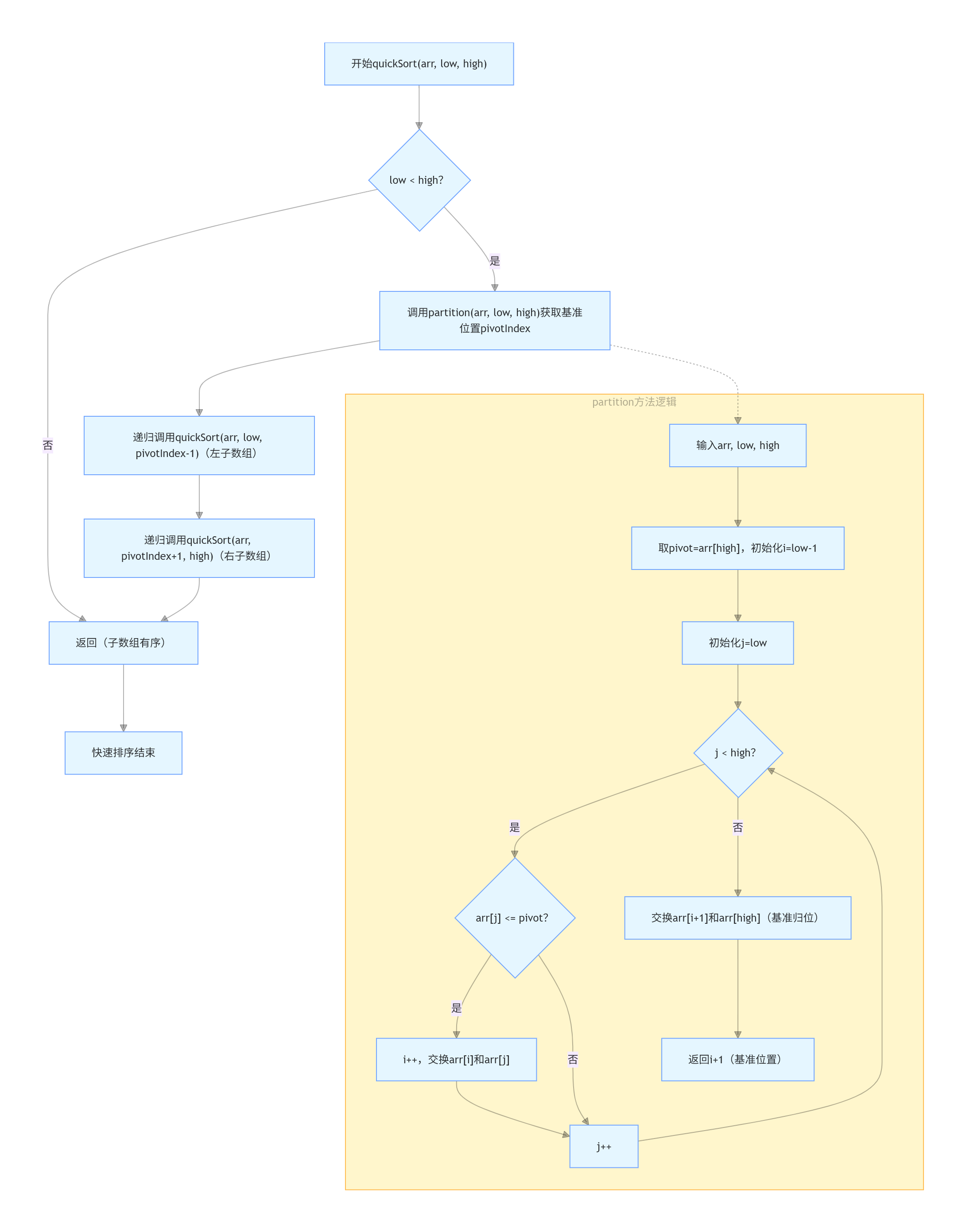
排序后数组: [8, 17, 20, 26, 31, 44, 54, 55, 77, 93]快速排序是一种高效的排序算法,采用分治法的策略。它的基本思想是选择一个“基准”元素,通过一趟排序将待排序的记录分割成独立的两部分,其中一部分的所有记录都比另一部分的所有记录小,然后分别对这两部分记录继续进行排序,以达到整个序列有序。
public class Main {
public static void main(String[] args) {
int[] numbers = {54, 26, 93, 17, 77, 31, 44, 55, 20, 8};
// 打印原始数组
System.out.println("原始数组: " + Arrays.toString(numbers));
// 使用快速排序
quickSort(numbers, 0, numbers.length - 1);
// 打印排序后的数组
System.out.println("排序后数组: " + Arrays.toString(numbers));
}
public static void quickSort(int[] arr, int low, int high) {
if (low < high) {
int pivotIndex = partition(arr, low, high);
quickSort(arr, low, pivotIndex - 1);
quickSort(arr, pivotIndex + 1, high);
}
}
public static int partition(int[] arr, int low, int high) {
int pivot = arr[high];
int i = low - 1;
for (int j = low; j < high; j++) {
if (arr[j] <= pivot) {
i++;
// 交换位置
int temp = arr[i];
arr[i] = arr[j];
arr[j] = temp;
}
}
// 交换位置
int temp = arr[i + 1];
arr[i + 1] = arr[high];
arr[high] = temp;
return i + 1;
}
}原始数组: [54, 26, 93, 17, 77, 31, 44, 55, 20, 8]
排序后数组: [8, 17, 20, 26, 31, 44, 54, 55, 77, 93]
下面是一个使用Java对10个数进行排序的示例代码。这个示例将使用Java内置的Arrays类中的sort方法来实现排序。
import java.util.Arrays;
public class SortExample {
public static void main(String[] args) {
// 定义一个包含10个整数的数组
int[] numbers = {54, 26, 93, 17, 77, 31, 44, 55, 20, 87};
// 打印排序前的数组
System.out.println("排序前的数组:");
System.out.println(Arrays.toString(numbers));
// 使用Arrays类的sort方法对数组进行排序
Arrays.sort(numbers);
// 打印排序后的数组
System.out.println("排序后的数组:");
System.out.println(Arrays.toString(numbers));
}
}import java.util.Arrays; 导入了Arrays类,该类提供了各种操作数组的方法。SortExample类中包含main方法,这是程序的入口点。int[] numbers 定义了一个包含10个整数的数组。System.out.println和Arrays.toString方法打印数组内容。Arrays.sort(numbers)方法对数组进行排序。System.out.println和Arrays.toString方法打印排序后的数组内容。运行上述代码后,输出将会是:
排序前的数组:
[54, 26, 93, 17, 77, 31, 44, 55, 20, 87]
排序后的数组:
[17, 20, 26, 31, 44, 54, 55, 77, 87, 93]如果你想要手动实现排序算法,比如冒泡排序、选择排序、插入排序等,也可以这样做。以下是一个简单的冒泡排序示例:
public class BubbleSortExample {
public static void main(String[] args) {
// 定义一个包含10个整数的数组
int[] numbers = {54, 26, 93, 17, 77, 31, 44, 55, 20, 87};
// 打印排序前的数组
System.out.println("排序前的数组:");
System.out.println(Arrays.toString(numbers));
// 调用冒泡排序方法
bubbleSort(numbers);
// 打印排序后的数组
System.out.println("排序后的数组:");
System.out.println(Arrays.toString(numbers));
}
public static void bubbleSort(int[] arr) {
int n = arr.length;
for (int i = 0; i < n - 1; i++) {
for (int j = 0; j < n - 1 - i; j++) {
if (arr[j] > arr[j + 1]) {
// 交换 arr[j] 和 arr[j + 1]
int temp = arr[j];
arr[j] = arr[j + 1];
arr[j + 1] = temp;
}
}
}
}
}
在Java中,有多种方法可以对10个数进行排序。这里我将介绍几种常见的方法:使用数组和内置的排序方法、使用ArrayList和内置的排序方法,以及手动实现简单的排序算法(如冒泡排序)。
import java.util.Arrays;
public class ArraySortExample {
public static void main(String[] args) {
// 定义一个包含10个数的数组
int[] numbers = {5, 2, 8, 3, 9, 1, 6, 4, 7, 0};
// 使用Arrays类的sort方法对数组进行排序
Arrays.sort(numbers);
// 输出排序后的数组
System.out.println("Sorted array: " + Arrays.toString(numbers));
}
}import java.util.ArrayList;
import java.util.Collections;
public class ArrayListSortExample {
public static void main(String[] args) {
// 创建一个包含10个数的ArrayList
ArrayList<Integer> numbers = new ArrayList<>();
numbers.add(5);
numbers.add(2);
numbers.add(8);
numbers.add(3);
numbers.add(9);
numbers.add(1);
numbers.add(6);
numbers.add(4);
numbers.add(7);
numbers.add(0);
// 使用Collections类的sort方法对ArrayList进行排序
Collections.sort(numbers);
// 输出排序后的ArrayList
System.out.println("Sorted list: " + numbers);
}
}冒泡排序是一种简单的排序算法,它重复地遍历要排序的列表,比较相邻的元素并根据需要交换它们的位置。
public class BubbleSortExample {
public static void main(String[] args) {
// 定义一个包含10个数的数组
int[] numbers = {5, 2, 8, 3, 9, 1, 6, 4, 7, 0};
// 手动实现冒泡排序
for (int i = 0; i < numbers.length - 1; i++) {
for (int j = 0; j < numbers.length - 1 - i; j++) {
if (numbers[j] > numbers[j + 1]) {
// 交换位置
int temp = numbers[j];
numbers[j] = numbers[j + 1];
numbers[j + 1] = temp;
}
}
}
// 输出排序后的数组
System.out.println("Sorted array: " + Arrays.toString(numbers));
}
}以上三种方法都可以有效地对10个数进行排序。使用内置的排序方法(如Arrays.sort()或Collections.sort())通常是最简单和最高效的方式,因为这些方法已经经过优化。如果你想要学习排序算法的内部工作原理,手动实现一个简单的排序算法(如冒泡排序)是一个很好的练习。
原创声明:本文系作者授权腾讯云开发者社区发表,未经许可,不得转载。
如有侵权,请联系 cloudcommunity@tencent.com 删除。
原创声明:本文系作者授权腾讯云开发者社区发表,未经许可,不得转载。
如有侵权,请联系 cloudcommunity@tencent.com 删除。