
Disulfiram(双硫仑)作为一种经典小分子化合物,在基础科研中展现出多靶点调控特性:Disulfiram(CAS No.:97-77-8)首先是一种醛脱氢酶(ALDH)的抑制剂,可用于酒精中毒相关的研究;Disulfiram还是一种铜离子载体,在其与铜离子形成复合物后可干扰细胞内铜离子的稳态,诱导细胞发生铜死亡。此外,Disulfiram(Tetraethylthiuram disulfide)与铜离子螯合后,还能共价修饰Gasdermin D(GSDMD,一种细胞焦亡的关键执行蛋白)以阻断细胞焦亡;Disulfiram还能诱导活性氧(ROS)产生与氧化应激,并抑制NLRP3炎症小体活化,以及激活自噬通路。
Disulfiram(15 μM)在LLC-PK1细胞中可以抑制TNF-α诱导的细胞死亡,其机制涉及Disulfiram对线粒体膜电位的稳定、活性氧的抑制以及半胱天冬酶-3活性的抑制[1]。Disulfiram(50 μM)能抑制非小细胞肺癌的增殖,并且还发现Disulfiram与铜离子形成的复合物能减少肺癌细胞群落和球状体形成,以及通过抑制ALDH来阻断肺癌干细胞的生成[2]。类似地,在乳腺癌模型中,Disulfiram(双硫仑)通过抑制ROS–MAPK和NFκB通路,能清除具有干细胞特性的乳腺癌细胞[3]。
Disulfiram(Tetraethylthiuram disulfide)还具有抗菌活性,对金黄色葡萄球菌的多个耐药菌株的最低抑制浓度达8-16 mg/L,并且还能清除耐药菌形成的生物膜[4]。动物实验方面,Disulfiram(TETD)在C57BL/6小鼠动脉粥样硬化模型中每日灌胃200 mg/kg持续3个月可抑制斑块进展[5];在小鼠金黄色葡萄球菌感染模型中,50mg/kg的剂量显著降低了小鼠腿部的细菌数量[4]。Disulfiram(双硫仑,TETD,AbMole,M3390)还在裸鼠肾透明细胞癌(ccRCC)异种移植模型中,与Sunitinib(SU 11248,舒尼替尼)联用显著抑制肿瘤生长。
范例详解
Biomed Pharmacother. 2025 Jul;188:118228.
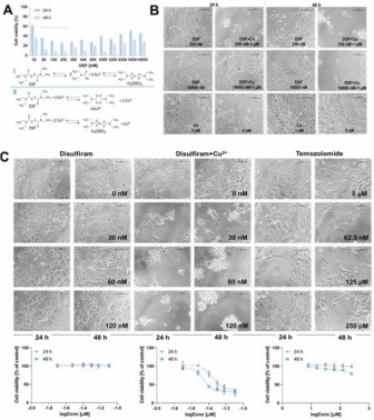
AbMole的Disulfiram(双硫仑)和葡萄糖酸铜(Copper(II) Gluconate)被用于探究在胶质母细胞瘤U251细胞系中的肿瘤抑制潜力,结果显示Disulfiram与葡萄糖酸铜的组合可抑制肿瘤生长,IC50值为52.37 nM,并Disulfiram还与RTK激酶抑制剂表现出协同效应包括AZD3759(EGFR抑制剂)、Dacomitinib(泛ErbB抑制剂)、Foretinib(c-Met和VEGFR抑制剂)。

图 1. The cytotoxic activity of AZD3759, Dacomitinib, and Foretinib for the U3042 cell line.
细胞实验参考
细胞系:U251
方法: For the monotherapy treatment, the stock solution concentration was 20 mM for AZD3759, Foretinib, and Dacomitinib, 50 mM for Chlorpromazine, 10 mM for Disulfiram, and 250 mM for Temozolomide.
浓度:10 mM
处理时间:24 h.
参考文献:Biomed Pharmacother. 2025 Jul;188:118228.
* 上述方法来自公开文献,仅供相同目的实验参考。如实验目的、材料、方法不同,请参考其他文献。
动物实验参考
动物模型:BALB/c mice
配制:Saline
剂量:50 mg/kg
给药处理:Intraperitoneal injection
参考文献:Int J Antimicrob Agents. 2019 Jun;53(6):709-715.
* 上述方法来自公开文献,仅供相同目的实验参考。如实验目的、材料、方法不同,请参考其他文献。
体内实验的工作液,建议现用现配,当天使用;如在配制过程中出现沉淀、析出现象,可以通过超声和(或)加热的方式助溶。 切勿一次性将产品全部溶解。
建议制定动物给药及实验方案时,尽量参考已发表的相关实验文献(溶剂种类及配比众多,简单地溶解目的化合物,并不能解决动物给药依从性、体内生物利用度、组织分布等相关问题,未必能保证目的化合物在动物体内充分发挥生物学效用)。
参考文献
[1] Zhao, A.; Wu, Z.-Q.; Pollack, M.; et al. DISULFIRAM INHIBITS TNF-α-INDUCED CELL DEATH. Cytokine 2000, 12 (9), 1356-1367.
[2] Wickström, M.; Danielsson, K.; Rickardson, L.; et al. Pharmacological profiling of disulfiram using human tumor cell lines and human tumor cells from patients. 2007, 73 (1), 25-33.
[3] Yip, N.; Fombon, I.; Liu, P.; et al. Disulfiram modulated ROS–MAPK and NFκB pathways and targeted breast cancer cells with cancer stem cell-like properties. 2011, 104 (10), 1564-1574.
[4] Thakare, R.; Shukla, M.; Kaul, G.; et al. Repurposing disulfiram for treatment of Staphylococcus aureus infections. International journal of antimicrobial agents 2019, 53 (6), 709-715.
[5] Taranta, A.; Elmonem, M. A.; Bellomo, F.; et al. Benefits and Toxicity of Disulfiram in Preclinical Models of Nephropathic Cystinosis. Cells 2021, 10 (12).
原创声明:本文系作者授权腾讯云开发者社区发表,未经许可,不得转载。
如有侵权,请联系 cloudcommunity@tencent.com 删除。
原创声明:本文系作者授权腾讯云开发者社区发表,未经许可,不得转载。
如有侵权,请联系 cloudcommunity@tencent.com 删除。