
在编程学习中,求解一定范围内的素数是一个非常常见的练习题。素数(Prime number),也称为质数,是指在大于1的自然数中,除了1和它本身以外不再有其他因数的数。
本文将通过Java语言来实现一个简单的程序,用于找出100以内的所有素数,并对代码进行详细解释。

下面是具体的Java代码实现:
public class PrimeNumbers {
public static void main(String[] args) {
// 定义上限
int max = 100;
System.out.println("100以内的素数有:");
for (int i = 2; i <= max; i++) {
if (isPrime(i)) {
System.out.print(i + " ");
}
}
}
/**
* 判断一个数是否为素数
* @param num 待检测的数
* @return 如果是素数返回true,否则返回false
*/
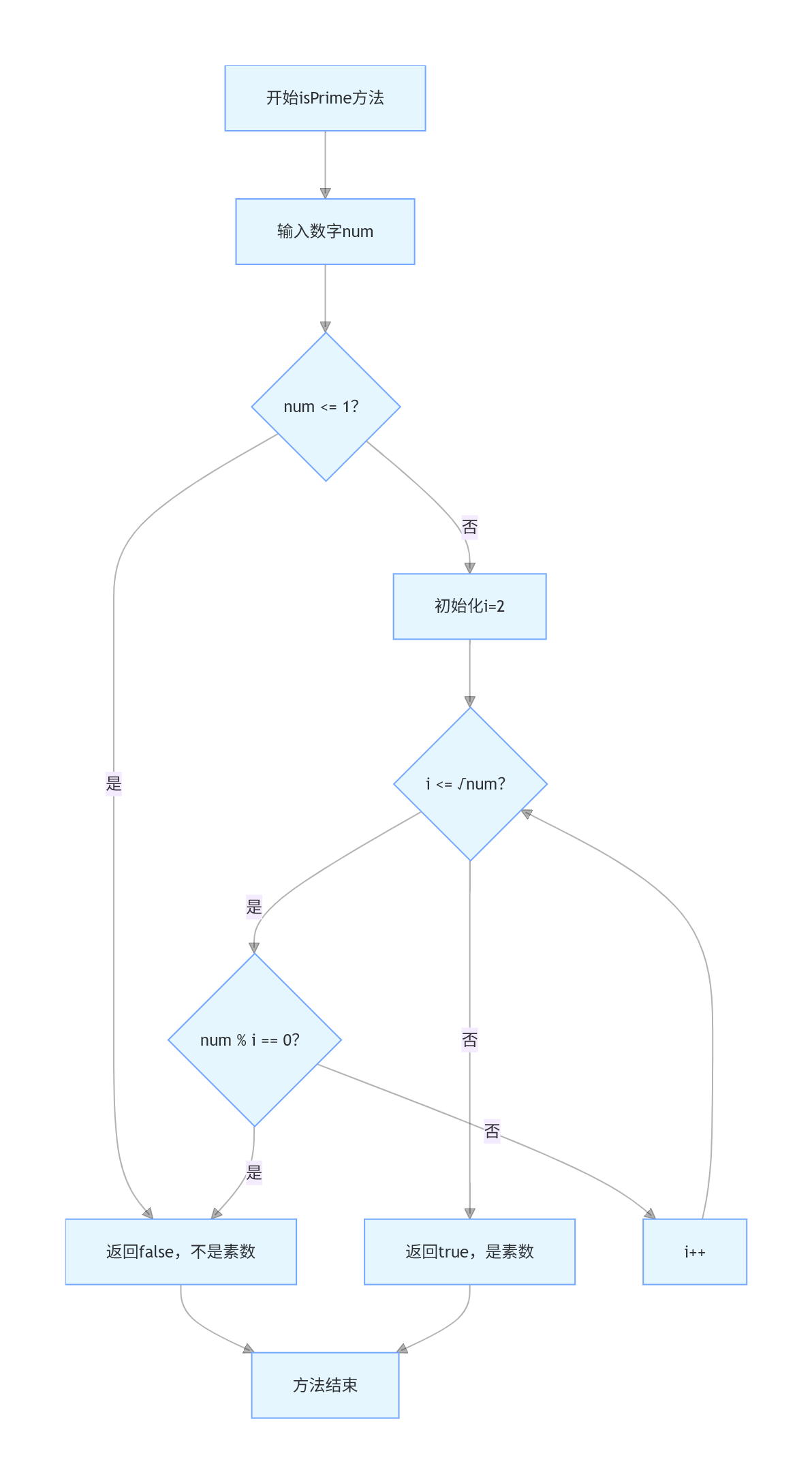
public static boolean isPrime(int num) {
if (num <= 1) {
return false; // 1和小于1的数都不是素数
}
for (int i = 2; i <= Math.sqrt(num); i++) {
if (num % i == 0) {
return false; // 能被整除,不是素数
}
}
return true; // 是素数
}
}main:设置了一个变量max表示要查找的最大值(本例中为100)。然后使用一个for循环从2遍历到max,对每个数字调用isPrime方法判断是否为素数,如果是则打印出来。isPrime:接受一个整数参数num,首先检查这个数是否小于等于1,如果是,则直接返回false。接着使用一个for循环从2遍历到该数的平方根(利用了数学上的性质,可以减少不必要的计算),如果在这个范围内有任何一个数能整除num,则说明num不是素数,返回false。如果循环结束都没有找到能整除的数,则返回true,表示num是素数。
运行上述程序,输出结果如下:
100以内的素数有:
2 3 5 7 11 13 17 19 23 29 31 37 41 43 47 53 59 61 67 71 73 79 83 89 97求100以内的素数是一个经典的编程问题,下面是一个使用Java实现的示例代码。这个代码使用了简单的试除法来判断一个数是否为素数。
public class PrimeNumbers {
public static void main(String[] args) {
int max = 100;
System.out.println("100以内的素数有:");
for (int i = 2; i <= max; i++) {
if (isPrime(i)) {
System.out.print(i + " ");
}
}
}
// 判断一个数是否为素数
public static boolean isPrime(int num) {
if (num <= 1) {
return false; // 1和负数不是素数
}
for (int i = 2; i <= Math.sqrt(num); i++) {
if (num % i == 0) {
return false; // 如果能被整除,则不是素数
}
}
return true; // 否则是素数
}
}PrimeNumbers 类包含 main 方法,这是程序的入口点。max 变量定义了求素数的范围,这里设置为100。for 循环从2到100遍历每个数。isPrime 方法判断其是否为素数。isPrime 方法接收一个整数 num 作为参数。num 小于或等于1,返回 false,因为1和负数不是素数。for 循环从2到 Math.sqrt(num) 遍历,检查 num 是否能被任何数整除。num 能被任何数整除,返回 false,表示它不是素数。num 的数,返回 true,表示它是素数。
运行上述代码,输出将是100以内的所有素数:
100以内的素数有:
2 3 5 7 11 13 17 19 23 29 31 37 41 43 47 53 59 61 67 71 73 79 83 89 97在Java中,求100以内的素数是一个常见的编程练习。素数是只有两个正因数(1和自身)的自然数,且1不是素数。下面是一个简单的Java程序,用于找出100以内的所有素数:
public class PrimeNumbers {
public static void main(String[] args) {
// 定义一个上限
int limit = 100;
System.out.println("100以内的素数有:");
// 遍历2到100之间的所有数字
for (int i = 2; i <= limit; i++) {
if (isPrime(i)) {
System.out.print(i + " ");
}
}
}
// 判断一个数是否为素数的方法
public static boolean isPrime(int number) {
if (number <= 1) {
return false; // 1及以下的数不是素数
}
// 检查从2到number-1之间是否有能整除number的数
for (int i = 2; i <= Math.sqrt(number); i++) {
if (number % i == 0) {
return false; // 如果找到一个能整除number的数,则number不是素数
}
}
return true; // 如果没有找到能整除number的数,则number是素数
}
}PrimeNumbers 类包含 main 方法,这是程序的入口点。main 方法中定义了一个变量 limit,表示要检查的上限值(100)。for 循环遍历从2到100的所有数字。isPrime 方法判断其是否为素数。isPrime 方法接收一个整数 number 作为参数。number 小于或等于1,则返回 false,因为1及以下的数不是素数。for 循环从2遍历到 Math.sqrt(number),检查是否有能整除 number 的数。number 的数,则 number 不是素数,返回 false。number 的数,则 number 是素数,返回 true。isPrime 方法中,我们只检查到 Math.sqrt(number) 而不是 number - 1,这是因为如果 number 有一个大于其平方根的因数,那么它一定有一个小于其平方根的因数。这样可以减少不必要的计算,提高效率。希望这个示例对你有帮助!如果有任何问题或需要进一步的解释,请随时告诉我。
原创声明:本文系作者授权腾讯云开发者社区发表,未经许可,不得转载。
如有侵权,请联系 cloudcommunity@tencent.com 删除。
原创声明:本文系作者授权腾讯云开发者社区发表,未经许可,不得转载。
如有侵权,请联系 cloudcommunity@tencent.com 删除。