
用户使用KT1404C的sop16封装的mp3语音芯片设计的板子,发现板子每次上电,都会有 po 声,爆破声,这个该如何处理。不出现这个爆破声或者popo声
客户的原理图如下:

可以看到产生爆破声的原因是:
1、功放芯片U503=HA2018音频功放芯片是长期打开的,其中HAA2018芯片【U503】的第一脚是功放的使能脚,拉低=开启功放,拉高3.3V-5V是关闭功放
2、然后KT404C的芯片上电的时候,dac输出脚充放电,不可避免的产生一个冲击声。而我们常规的应用12脚=BUSY就是用来干这个事情的,播放输出低,空闲输出高
3、这样刚好起到开关功放的作用,目的也是为了处理好开机的爆破声
再结合上面的原理图,优化建议如下:
==》这两点的坏处,就是影响了音频的低音效果而已,权衡去取舍吧
其实在硬件设置中,对于音频类的产品,这种问题非常的常见,其他语音芯片的使用,也可以按照这种思路去解决问题
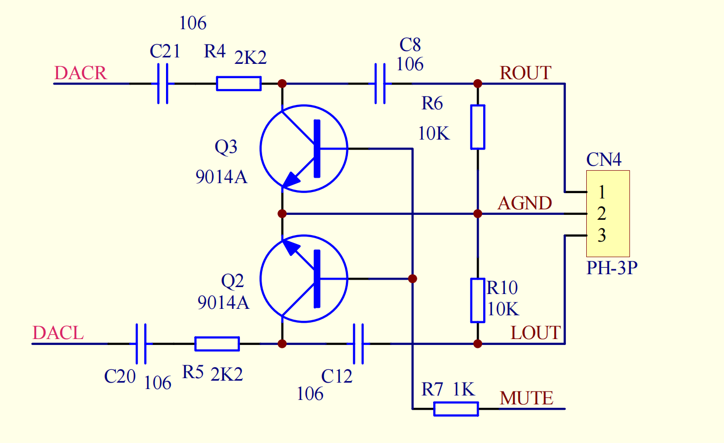
第一种,内置了三极管dac控制开关电路,如下图:

第二种,增加了耳放芯片,也就是小功率放大器芯片
核心的逻辑就是不让用户听到这个爆破声而已了。

原创声明:本文系作者授权腾讯云开发者社区发表,未经许可,不得转载。
如有侵权,请联系 cloudcommunity@tencent.com 删除。
原创声明:本文系作者授权腾讯云开发者社区发表,未经许可,不得转载。
如有侵权,请联系 cloudcommunity@tencent.com 删除。