
今天大姚给大家分享一款基于 .NET Avalonia 开源、功能强大、跨平台的班级大屏课表展示系统:ClassIsland。
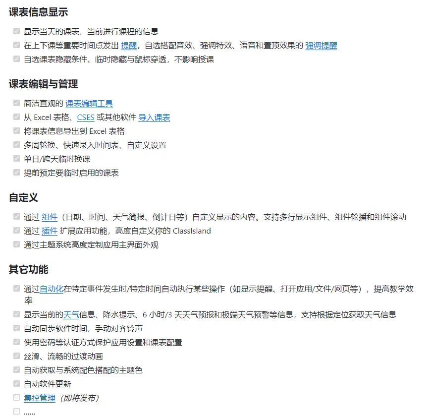
ClassIsland 是一款基于 .NET Avalonia 开源(GPL-3.0 license)、功能强大、高度可定制、跨平台的班级多媒体屏幕课表信息展示系统,适用于现代智慧教室场景。其设计灵感源自 iOS 的“灵动岛(Dynamic Island)”交互理念,旨在为教育信息化提供直观、智能、美观的课表与信息呈现解决方案。

ClassIsland 适用于各类学校、培训机构等需要展示班级课表的场景。通过大屏展示,师生可以直观地查看当前及未来的课程安排,减少查询时间,提高教学效率。同时,系统支持自定义功能,可以根据不同班级、不同时间段的需求进行灵活调整。











更多项目实用功能和特性欢迎前往项目开源地址查看👀,别忘了给项目一个Star支持💖。