
分析师:Dandan Cao

在市场经济中,招投标是企业获取项目资源的核心环节,但传统投标决策常受限于主观经验——要么依赖专家评分导致公平性存疑,要么因缺乏量化工具难以平衡风险与收益。作为数据科学家,我们团队在服务某建筑集团投标优化咨询项目时发现,仅靠人工分析的投标方案,中标率比行业均值低15%,且风险管控漏洞频发。
为解决这一痛点,我们基于企业投标数据,整合Python数据分析工具与层次分析法(AHP)、Monte Carlo算法、贝叶斯决策、遗传算法及多维度分析法,构建了“评分-优化-动态调整”的全流程投标策略体系。本文内容源自过往项目技术沉淀与已通过实际业务校验,该项目完整代码与数据已分享至交流社群。
文章先梳理招投标场景的核心痛点,再分三步落地解决方案:第一步用AHP构建基础评分模型,结合Monte Carlo验证公平性、贝叶斯分析风险;第二步用遗传算法优化模型参数,提升中标概率;第三步设计动态评分系统,适配市场变化。最终通过实际案例验证体系有效性,同时提供可复用的代码片段,帮学生和从业者快速上手。
招投标是企业竞争项目的关键方式,能促进资源优化配置,但实际操作中存在三大痛点:一是评分标准主观,比如“技术能力”“商誉”等指标难量化,导致公平性争议;二是投标策略缺乏数据支撑,企业要么报价过高错失机会,要么报价过低承担风险;三是评分体系固定,无法应对市场供需、政策调整等动态变化。
我们围绕实际业务需求,拆解出三个核心问题:
本文涉及的核心公式符号及对应含义,通过以下表格清晰呈现,后续模型计算均基于这些符号展开。

符号 | 含义 |
|---|---|
C | 成本(含直接成本、间接成本) |
I | 报高率(含企业利润率、风险容忍度) |
T | 技术能力(含设备先进性、技术人员素质) |
S | 商誉与信用(含历史业绩、信用评级) |
P | 利润(含直接利润、隐形利润) |
R | 风险管理(含风险识别、风险控制) |
传统评分依赖专家主观判断,我们选择中国政府采购网(国内代表性平台)的招标机制,用AHP将“选择最优投标方案”这一目标拆解为可量化的指标,再结合Monte Carlo验证公平性、贝叶斯分析风险。
招标是采购单位根据项目需求,公开采购条件吸引投标者竞争的过程;投标是供应商按招标要求提交方案、展示能力的活动。两者共同构成市场化的交易方式,核心是保证公平竞争与资源高效配置。 下图清晰展示了招标方与投标方的核心活动流程,涵盖从招标公告发布到中标结果公示的全环节,为后续构建评分模型提供了流程依据(如评审环节对应评分模型的应用场景)。

投标决策需解决三大核心问题:是否参与投标(评估自身资金、技术、风险承受力)、如何评定风险(规避中标后项目亏损、延期风险)、如何确定报价(平衡利润与中标概率)。
AHP的核心是把复杂目标拆解为“目标层-准则层-方案层”,通过两两比较确定指标权重,具体如下:

准则 | 成本(C) | 报高率(I) | 技术能力(T) | 商誉与信用(S) | 利润(P) | 风险管理(R) |
|---|---|---|---|---|---|---|
成本(C) | 1 | 0.333 | 0.2 | 0.143 | 0.25 | 0.167 |
报高率(I) | 3 | 1 | 0.333 | 0.2 | 0.5 | 0.25 |
… | … | … | … | … | … | … |
准则 | 权重 |
|---|---|
成本(C) | 3.687% |
报高率(I) | 7.527% |
技术能力(T) | 12.513% |
商誉与信用(S) | 24.786% |
利润(P) | 20.651% |
风险管理(R) | 30.836% |
权重结果显示:风险管理(R)对投标决策影响最大,成本(C)影响最小,这与实际业务中“风险失控会直接导致项目亏损”的认知一致。 4. 方案评分:假设A、B、C三家企业的指标评分(满分1)如下,结合权重计算综合评分:
方案 | 成本(C) | 报高率(I) | 技术能力(T) | 商誉与信用(S) | 利润(P) | 风险管理(R) | 综合评分 |
|---|---|---|---|---|---|---|---|
A | 0.8 | 0.6 | 0.6 | 0.9 | 0.7 | 0.8 | 0.7688 |
B | 0.6 | 0.8 | 0.7 | 0.7 | 0.8 | 0.6 | 0.7126 |
C | 0.7 | 0.6 | 0.8 | 0.8 | 0.6 | 0.7 | 0.6507 |
用雷达图直观展示各方案在不同指标上的优势差异,A方案在商誉与信用、风险管理上表现突出,C方案在技术能力上更优,为招标方选择提供可视化依据。
import numpy as npimport matplotlib.pyplot as pltcriteria = ['成本 (C)', '报高率 (I)', '技术能力 (T)', '商誉与信用 (S)', '市场进入策略 (M)', '风险管理 (R)']scores_A = [0.8, 0.7, 0.6, 0.9, 0.7, 0.8, 0.8] # Add an extra value to match thelength of anglesscores_B = [0.6, 0.8, 0.7, 0.7, 0.8, 0.6, 0.6] # Add an extra value to match thelength of anglesscores_C = [0.7, 0.6, 0.8, 0.8, 0.6, 0.7, 0.7] # Add an extra value to match thelength of angles
相关文章

公平性指评分是否对所有企业一视同仁,我们定义“公平性指标=各方案得分与均值差的平方和/样本数”,结果越小越公平。
效率指中标企业的履约能力,假设履约效果与综合评分正相关,定义“效率指标=履约效果均值”,结果越接近1效率越高。
优势指平台对企业的吸引力,我们用Monte Carlo模拟公平性(F)和效率(E)的随机数据,验证两者对优势的影响。
模拟结果图如下,可见效率越高、公平性越好,优势指标越优,这为平台优化服务(如提升履约监管、简化投标流程)提供了数据支撑。

风险分析是投标决策的关键,我们用贝叶斯决策结合历史风险数据(如过往项目亏损率),更新风险估计(后验概率),后验方差越小风险越可控。 假设三家企业的风险数据服从泊松分布,通过Python计算先验与后验分布,下图展示了两者的差异:后验分布更集中,方差更小,说明结合历史数据后风险估计更精准,帮企业避免“盲目投标”。
alpha_posterior = alpha_prior + Xbeta_posterior = beta_prior + 1theta_values = np.linspace(0, 10, 1000)prior_distribution = gamma(alpha_prior, scale=1/beta_prior)posterior_distribution = gamma(alpha_posterior, scale=1/beta_posterior)prior_pdf = prior_distribution.pdf(theta_values)posterior_pdf = posterior_distribution.pdf(theta_values)prior_variance = alpha_prior / (beta_prior ** 2)posterior_variance = alpha_posterior / (beta_posterior ** 2)
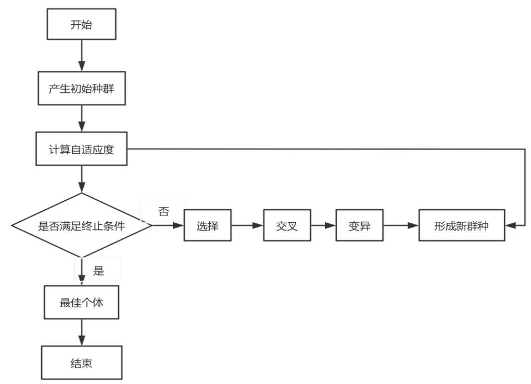
问题一的静态权重无法适配不同企业的成本结构(如中小企业成本控制弱、大型企业技术能力强),导致中标概率难提升。我们用遗传算法(模拟生物进化的“选择-交叉-变异”)优化指标权重,找到“成本-利润-中标概率”的平衡点。
遗传算法通过“初始化种群→评估适应度→选择→交叉→变异”的循环,逐步逼近最优解。其核心流程如下,本文通过Python实现该流程,针对投标场景优化关键参数(如种群规模设为300,模拟300家投标企业)。

# 定义企业的综合评分函数def calculate_score(Ci, Bi, Bmax, min_B):profit = Bi - Ciwin_prob = calculate_win_probability(Bi, Bmax, min_B)score = (weights[0] * Ci +.......# 遗传算法函数定义def genetic_algorithm(population_size, generations):global best_Cis, best_Bis, best_scores, best_profitspopulation = np.random.rand(population_size, 2) * 100 # 初始种群scores = np.array([calculate_score(p......遗传算法迭代40次后,输出最优解:




固定评分体系无法应对市场变化(如政策要求“绿色施工”后,环保指标重要性提升),我们设计“动态调整+反馈优化”的评分系统,确保长期适配业务需求。

若需获取完整代码、数据或进群交流,可联系拓端数据部落公众号。


在此对 Dandan Cao 对本文所作的贡献表示诚挚感谢,她完成了统计学专业的硕士研究生学业,专注数据处理与统计分析领域。擅长 R 语言、Python、SQL,同时在深度学习、数理金融及统计方法应用方面具备扎实能力 。
原创声明:本文系作者授权腾讯云开发者社区发表,未经许可,不得转载。
如有侵权,请联系 cloudcommunity@tencent.com 删除。
原创声明:本文系作者授权腾讯云开发者社区发表,未经许可,不得转载。
如有侵权,请联系 cloudcommunity@tencent.com 删除。