
细胞内的活性分子(如活性氧、金属离子等)在生命活动中扮演着关键角色,其变化水平与细胞增殖、分化、凋亡及多种疾病的发生发展密切相关。荧光染料凭借高灵敏度、高特异性、实时监测、操作简便等优势,已成为生命科学研究中检测细胞内活性分子的核心工具。这类染料能够通过与目标活性分子发生特异性相互作用(如氧化还原反应、配位结合等),引发荧光信号的改变(如荧光强度增强/减弱、发射波长位移等),从而实现对细胞内目标分子的定性与定量分析。
一、检测细胞内活性氧(ROS)相关分子的荧光染料
活性氧(Reactive Oxygen Species, ROS)是细胞代谢过程中产生的一类含氧、具有高化学反应活性的分子,既可作为关键信号分子参与生理调控,也能引发氧化损伤[1]。H₂DCFDA(DCFH-DA,2',7'-二氯二氢荧光素二乙酸酯,AbMole,M9096)是一种广泛应用于氧化应激研究的细胞渗透性荧光探针。H₂DCFDA(CAS No.:4091-99-0)本身无荧光,进入细胞后经胞内酯酶水解脱去乙酰基,转化为非荧光的DCFH;后者被细胞内活性氧(ROS)氧化为强荧光产物DCF(激发/发射波长约488/519 nm),通过荧光强度的变化反映细胞内氧化应激水平[2]。DCFH-DA的工作浓度一般为10 μM,需要使用无血清培养基配制,在避光环境下,37℃染色30分钟。
DPBF(1,3-二苯基异苯并呋喃,1,3-diphenylisobenzofuran,AbMole,M40799)也是一种高灵敏度的荧光探针,广泛用于活性氧(ROS)特别是单线态氧(¹O₂)和过氧化氢(H₂O₂)、活性氮(RNS)的检测。DPBF(CAS No.:5471-63-6)的激发和发射波长为495/523 nm。在ROS或者RNS的氧化下,细胞内的DPBF发生不可逆降解,导致其荧光强度显著降低;因此,可通过监测523 nm处荧光的减弱程度来定量分析ROS/RNS水平。该探针常用于光动力(PDT)研究中单线态氧产率的评估,需注意避光操作并控制孵育时间以避免自氧化干扰。DPBF的常用工作浓度为10–20 μM[3]。
除了DCFH-DA和DPBF外,还有多种荧光染料可用于ROS检测。例如,MitoSOX Red(AbMole,M19992,CAS No.:1003197-00-9)是一种线粒体靶向的超氧阴离子荧光探针,它能穿透细胞膜并选择性地定位于线粒体,被超氧阴离子氧化后发出红色荧光(激发/发射波长约510/580 nm),可特异性检测线粒体中的超氧阴离子水平。另一种常用的探针是Hydroethidine(Dihydroethidium,DHE,氢化乙锭,AbMole,M9696,CAS No.:104821-25-2),其本身无荧光,进入细胞后被超氧阴离子氧化为具有红色荧光的Ethidium,Ethidium可嵌入DNA中,从而增强荧光信号,适用于检测细胞内的超氧阴离子。
SOSG(单线态氧绿色荧光探针,AbMole,M54813)是一种专门用于检测单线态氧(¹O₂)的荧光探针,其激发/发射波长约为504/525 nm。SOSG本身荧光较弱,当与单线态氧发生特异性反应后,会生成具有强荧光的产物,荧光强度与单线态氧的浓度呈正相关。该探针具有高选择性和灵敏度,常用于光化学、光生物学等领域中单线态氧生成的实时监测。
Peroxy Orange 1(PO1,AbMole,M56887,CAS No.:1199576-10-7)是一种高选择性的细胞可渗透型过氧化氢(H₂O₂)荧光探针,用于活细胞内源性H₂O₂的实时、定量检测[4]。
Hydroxyphenyl Fluorescein(羟基苯基荧光素,HPF,AbMole,M58445)是荧光素的衍生物,主要用于羟基自由基(·OH)的检测,Hydroxyphenyl Fluorescein(CAS No.:359010-69-8)具有高摩尔吸光系数、高荧光量子产率及良好的光稳定性,当其被·OH氧化后,可生成强荧光的荧光素产物,最大发射波长为515 nm,激发波长为490 nm。
二、胞内离子荧光探针
细胞内离子(如K⁺、Na⁺、Ca²⁺、Mg²⁺、Zn²⁺、Cu²⁺、Fe²⁺等)是维持渗透压平衡、酸碱稳态、膜电位及生物催化反应的必需成分。针对胞内离子,已经开发了一系列相关探针,为胞内离子的可视化研究提供了工具。
1. 钙离子荧光染料
钙离子(Ca²⁺)作为经典的第二信使,可调控基因表达、增殖、分化、DNA修复、凋亡、激素分泌及细胞迁移。Fluo-4 AM(AbMole,M3836,CAS No.:273221-67-3)是一种乙酰甲酯(AM)修饰的小分子荧光钙指示剂,其中AM基团赋予探针脂溶性,使其可自由穿透细胞膜;进入胞质后,被内源性酯酶水解为带负电荷的Fluo-4,滞留于胞质中。当与游离Ca²⁺结合时,荧光强度显著增强(激发/发射波长约485/526 nm),实现对胞质钙动态的实时监测。Fluo-4的荧光信号具有钙依赖性——可被钙螯合剂(EGTA 、BAPTA-AM )抑制,被钙离子载体(Calcimycin 、离子霉素 增强[5]。Fluo-4 AM多用于哺乳动物神经细胞(如海马神经元、三叉神经节神经元),以及心血管与肌肉细胞中的钙离子检测。Fluo-3 AM(AbMole,M9960,CAS No.:121714-22-5)和Fluo-8 AM(AbMole,M15051,CAS No.:1345980-40-6)是Fluo-4 AM的类似物,也是科研经常使用的钙离子荧光探针,其中Fluo-8 AM具有与Fluo-4 AM相同的光谱特性,但量子效率更高,荧光强度更强。
Mag-Fluo-4 AM(AbMole,M31282, CAS No.:1097709-31-3)是在Fluo-4 AM的基础上经过特定的化学修饰降低了其自身对钙离子的亲和力,这种修饰有利于对胞内含有较高钙离子浓度的细胞器进行检测,例如内质网,以降低对胞质钙离子的敏感性。因此Mag-Fluo-4无需复杂的细胞器靶向修饰,即可实现对高钙细胞器的特异性检测。
Fura-2 AM(Fura-2-acetoxymethyl ester,M9807,CAS No.:108964-32-5)是一种比率型钙离子荧光探针,Fura-2 AM为脂溶性前体,可穿透细胞膜进入胞内,经酯酶水解为水溶性Fura-2,后者可逆结合游离Ca²⁺。结合钙离子后,其最大激发波长由380 nm(钙离子未结合状态)移至340 nm(钙离子结合和状态),而发射波长保持约510 nm不变。通过同步测定340 nm与380 nm激发下的荧光强度比值(340/380),可定量反映胞内游离钙浓度[6]。
2. 铁离子探针
铁离子作为多种酶和辅因子的关键组分,参与线粒体电子传递、氧化磷酸化、ATP生成及铁硫簇(Fe/S)组装,DNA合成与修复、核苷酸合成等多种细胞活动,对细胞呼吸和能量代谢至关重要。铁离子的失衡可导致铁过载,触发细胞的铁死亡。
FerroOrange(AbMole,M42835)是一种特异性检测细胞内二价铁离子(Fe²⁺)的荧光探针,在活细胞中无需固定或透化处理即可实现Fe²⁺的检测,在结合Fe²⁺后发橙红色荧光(激发波长540 nm,发射波长580 nm)。FerroOrange具有较高的选择性:对Fe²⁺的选择性比Fe³⁺高约1000倍,并且对其他金属离子(如Cu²⁺、Zn²⁺、Ca²⁺等)不敏感。FerroOrange常用于研究铁死亡(ferroptosis)过程中的铁离子变化,以及阿尔茨海默病等神经退行性疾病中的铁沉积研究。
FeRhoNox-1(亚铁离子荧光探针,AbMole,M21552)是一种基于罗丹明骨架的荧光探针,其中罗丹明B发色团作为荧光信号源,在未结合铁离子时,FeRhoNox-1呈闭环结构,几乎无荧光;而当FeRhoNox-1与铁离子结合后,分子内电子转移(PET)效应被抑制,荧光显著增强。最大激发波长为560 nm,最大发射波长580 nm,发红色荧光。
3. 锌离子探针
锌离子(Zn+)是许多酶与蛋白质的辅因子或者结构稳定剂,更为重要的是锌离子还具有转录调控活性:锌离子通过结合锌指蛋白,参与转录因子的活性调节。锌离子探针是研究锌离子功能的重要工具,其中TSQ(锌荧光探针,6-甲氧基-(8-对甲苯磺酰胺基)喹啉,AbMole,M55640,CAS No.:109628-27-5)是一种经典的锌离子荧光探针,与锌离子、囊泡锌结合后形成荧光加合物,显著增强自身荧光信号[7]。
Zinpyr-1(AbMole,M29845,CAS No.:288574-78-7)是一种广泛应用于生物体系中锌离子检测的小分子荧光探针,基于荧光素平台构建,其结构含席夫碱基团。锌离子结合后诱导席夫碱水解,形成金属配合物,引发荧光增强与发射光谱蓝移。随着锌离子浓度增高,Zinpyr-1的激发波长从515nm迁移到507nm。
Zinquin ethyl ester(AbMole,M58577,CAS No.:181530-09-6)是一种由紫外激发的荧光染料,能特异性结合游离Zn²⁺,用于实时检测生物样本中的锌动态分布。未结合锌离子时,Zinquin ethyl ester ( CAS No.:181530-09-6)几乎无荧光,与锌离子结合后可由紫外光激发并发出蓝色荧光(激发波长355-368 nm,发射波长490-491 nm)。
4. 铜离子 (Cu+)探针
铜死亡是一种铜离子(Cu+)依赖性的新型细胞死亡方式,由细胞内铜离子异常积累触发。研究发现铜离子可特异性结合线粒体三羧酸(TCA)循环中的脂酰化蛋白,导致蛋白功能障碍和聚集,并诱导细胞死亡。铜离子的变化是铜死亡探究中最重要的研究指标,Coppersensor 1(CS1,AbMole,M55335)是一种基于 BODIPY(氟硼二吡咯)骨架的 “turn-on” 型荧光探针,专门用于检测活细胞内的一价铜离子(Cu⁺),Coppersensor 1(CAS No.:874748-20-6)由荧光报告基团和Cu⁺识别受体两个部分组成,其荧光报告基团为BODIPY发色团,而富含硫醚(thioether)的侧链则作为Cu⁺识别受体,对 Cu⁺具有皮摩尔级(pM)的高亲和力,且能有效区分 Cu⁺与 Cu²⁺及其他常见金属离子(如 Zn²⁺、Ca²⁺、Mg²⁺)。未结合 Cu⁺时,硫醚侧链通过光诱导电子转移(PET)效应,淬灭 BODIPY 的荧光,当 Cu⁺与硫醚受体特异性结合后,PET 效应被阻断,BODIPY 的荧光恢复并显著增强(激发约 543 nm,发射约 576 nm)。该探针具有良好的膜通透性,可实时追踪细胞内铜离子的变化。
5. 钠离子和氯离子探针
钠离子(Na⁺)和氯离子(Cl⁻)是细胞内最丰富的无机离子之一,它们共同维持着细胞的稳态和多种生命活动,例如维持渗透压与细胞体积、调节膜电位与电信号传导。SBFI-AM(AbMole,M13423,CAS No.:129423-53-6)是一种比率型紫外激发 Na⁺荧光探针,SBFI-AM具有膜通透性,可被动进入细胞。进入后,胞内酯酶水解AM酯,生成带负电的SBFI,被“捕获”在胞内。SBFI 分子含有两个羧酸基团,可特异性结合 Na⁺。未结合 Na⁺时,SBFI在340 nm 激发下荧光较弱;结合Na⁺后,构象改变,340 nm激发的荧光增强,而380 nm 激发的荧光减弱。通过检测 340 nm/380 nm 激发下的荧光强度比值,可定量细胞内 Na⁺浓度。MQAE(AbMole,M13793,CAS No.:162558-52-3)是一种荧光猝灭型 Cl⁻探针,其本身具有强烈的蓝色荧光(激发350 nm,发射460 nm),在无 Cl⁻时荧光量子产率高。Cl⁻作为碰撞猝灭剂,与 MQAE 分子碰撞后,通过非辐射跃迁消耗激发态能量,导致荧光强度显著降低。其荧光猝灭程度与 Cl⁻浓度呈线性关系。
三、一氧化氮 (NO)探针
一氧化氮(NO)是重要的气体信号分子,参与血管舒张、神经传递、免疫防御及细胞凋亡等多种生理病理过程,其稳态失衡与高血压、炎症、神经损伤、肿瘤等疾病密切相关。DAF-2DA(5,6-Diaminofluorescein diacetat,AbMole,M29138)与 DAF-FM DA(Diaminofluorescein-FM diacetate,AbMole,M7749)是目前检测活细胞内NO最常用的荧光探针,二者均以 AM 酯形式进入细胞,经酯酶水解后与 NO 发生特异性反应,生成强荧光产物,实现针对NO的实时成像与定量分析。DAF-FM DA(CAS No.:254109-22-3)和DAF-FM DA(CAS No.:254109-22-3)具有荧光更强、光稳定性好、pH 不敏感等优势,应用广泛。两种探针已成为心血管、神经、免疫及肿瘤等领域中,监测 NO 动态变化、阐明信号通路与评价分子活性的重要工具。
四、葡萄糖探针
葡萄糖是细胞能量代谢与增殖活动的核心底物,其摄取效率直接反映细胞代谢状态,检测胞内葡萄糖在肿瘤发生、免疫激活、神经功能及糖尿病研究中具有重要意义。2-NBDG(AbMole,M6327,CAS No.:186689-07-6)是一种经典的荧光标记葡萄糖类似物,结构与天然葡萄糖高度相似,可通过葡萄糖转运蛋白(GLUT)被活细胞特异性摄取。因其自带绿色荧光,可实时示踪葡萄糖的转运与分布,荧光强度与细胞葡萄糖摄取量呈正相关。该探针操作简便、生物相容性好,适用于荧光显微镜、流式细胞仪等检测,被广泛用于评估细胞代谢水平、筛选糖代谢调节剂、揭示肿瘤与免疫细胞的代谢重编程机制,是细胞葡萄糖摄取研究的常用工具。
五、胞内酶检测
Fluorescein diacetate(FDA,二乙酸荧光素,AbMole,M5115)、Fluorescein di(β-D-galactopyranoside)(FDG,AbMole,M13784)及其衍生物 C12FDG(AbMole,M57284)是一类基于酶促激活的经典荧光探针,广泛用于细胞活性、溶酶体功能及细胞衰老检测。Fluorescein diacetate(CAS No.:596-09-8)可被动穿透细胞膜,被活细胞内酯酶水解生成绿色荧光的荧光素,荧光强度直接反映细胞内酯酶活性与细胞膜完整性,是快速评估细胞活力、存活率的通用探针。Fluorescein di(β-D-galactopyranoside)(CAS No.:17817-20-8)是 β‑半乳糖苷酶的天然底物,可用于示踪细菌、细胞及组织内的酶活性。在此基础上改造而成的 C12FDG (CAS No.:138777-25-0)具有更好的脂溶性与细胞通透性,被β‑半乳糖苷酶水解后产生强绿色荧光,可特异性标记衰老细胞,是检测细胞衰老标志物 SA‑β‑Gal的常用工具。
六、胞内pH检测
细胞内 pH是细胞维持正常生理功能的核心理化指标之一,其稳态由细胞膜上的离子转运体(如 Na-H⁺交换体、HCO₃⁻-Cl⁻交换体)和细胞器膜上的质子泵精准调控。检测细胞内 pH 的荧光探针多为pH 敏感型荧光染料,核心特性是荧光发射/激发光谱随环境 pH 改变发生可逆性变化(即荧光强度、荧光比值与 pH 呈定量关系),通过检测荧光信号的变化可换算出细胞内的实际pH值。BCECF-AM(AbMole,M9520,CAS:117464-70-7)是目前应用最广泛的细胞内 pH 检测探针,具有较强的细胞膜透过性,进入细胞后经酯酶水解为BCECF 。BCECF(CAS:85138-49-4) 的发射光谱十分稳定(最大发射波长约 535 nm),激发光谱受 pH 调控,存在两个特征激发峰:酸性条件下:440 nm(近紫外)激发的荧光强度较高;碱性条件下:490 nm(蓝绿)激发的荧光强度较高。在生理 pH 范围内,490 nm/440 nm 激发下的荧光强度比值(F490/F440)与 pH 呈严格的线性关系。
范例详解
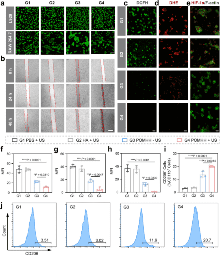
1. AbMole的DCFH-DA(AbMole,M9096)用于检测巨噬细胞RAW264.7中的ROS变化。

源自AbMole客户发表文章:ACS Nano. 2025 Oct 21;19(41):36813-36825.
2. AbMole的2-NBDG(AbMole,M6327)是一种葡萄糖摄取荧光探针,用来评估HepG2细胞及原代肝细胞中的葡萄糖摄取情况。

源自文献:Nano Today. Volume 45. 2022. 101541.
参考文献及鸣谢
[1] Hernansanz-Agustin, P.; Enriquez, J. A. Generation of Reactive Oxygen Species by Mitochondria. Antioxidants (Basel, Switzerland) 2021, 10 (3).
[2] de Haan, L. R.; Reiniers, M. J.; Reeskamp, L. F.; et al. Experimental Conditions That Influence the Utility of 2'7'-Dichlorodihydrofluorescein Diacetate (DCFH(2)-DA) as a Fluorogenic Biosensor for Mitochondrial Redox Status. Antioxidants (Basel, Switzerland) 2022, 11 (8).
[3] Zamojc, K.; Zdrowowicz, M.; Rudnicki-Velasquez, P. B.; et al. The development of 1,3-diphenylisobenzofuran as a highly selective probe for the detection and quantitative determination of hydrogen peroxide. Free radical research 2017, 51 (1), 38-46.
[4] Postiglione, A. E.; Muday, G. K. Abscisic acid increases hydrogen peroxide in mitochondria to facilitate stomatal closure. Plant physiology 2023, 192 (1), 469-487.
[5] Qiu, L.; Wang, Y.; Qu, H. Loading calcium fluorescent probes into protoplasts to detect calcium in the flesh tissue cells of Malus domestica. Horticulture research 2020, 7 (1), 91.
[6] Zhou, X.; Belavek, K. J.; Navarro, M. X.; et al. Ratio-based indicators for cytosolic Ca(2+) with visible light excitation. Proceedings of the National Academy of Sciences of the United States of America 2025, 122 (7), e2410436122.
[7] Karim, M. R.; Petering, D. H. Detection of Zn(2+) release in nitric oxide treated cells and proteome: dependence on fluorescent sensor and proteomic sulfhydryl groups. Metallomics : integrated biometal science 2017, 9 (4), 391-401.
原创声明:本文系作者授权腾讯云开发者社区发表,未经许可,不得转载。
如有侵权,请联系 cloudcommunity@tencent.com 删除。
原创声明:本文系作者授权腾讯云开发者社区发表,未经许可,不得转载。
如有侵权,请联系 cloudcommunity@tencent.com 删除。