
作者:HOS(安全风信子) 日期:2026-01-21 来源平台:GitHub 摘要: 本文深入解析vLLM引擎核心模块engine.py,通过源码精读揭示其在推理系统中的中枢地位。文章从架构设计、核心类实现、请求处理流程到性能优化策略,全面剖析engine.py的工作原理。结合真实代码案例与Mermaid流程图,展示了LLMEngine如何协调调度器、模型运行器和块管理器,实现高吞吐低延迟的大模型推理。本文还分析了engine.py在分布式场景下的工作机制,以及未来可能的优化方向,为推理工程师提供了深入理解vLLM内核的关键路径。
在2026年的大模型推理生态中,engine.py作为vLLM的核心引擎,扮演着"中央处理器"的角色。它连接了用户请求、模型执行、资源管理等各个环节,直接决定了系统的整体性能和稳定性。随着模型规模突破1T参数,MoE架构普及,以及长上下文需求激增,engine.py的设计复杂度和优化空间也随之扩大。
当前大模型推理领域面临三大核心挑战:
engine.py作为vLLM的核心,正是应对这些挑战的关键组件。通过深入理解其实现,我们可以掌握大模型推理引擎的设计精髓,为构建下一代推理系统奠定基础。
vLLM 0.5.0版本对engine.py进行了重大重构,引入了全异步架构设计,主要体现在:
最新版本的engine.py实现了对MoE(Mixture of Experts)模型的原生支持,包括:
engine.py新增了多模态推理支持,允许处理文本、图像、音频等多种输入模态,实现了:
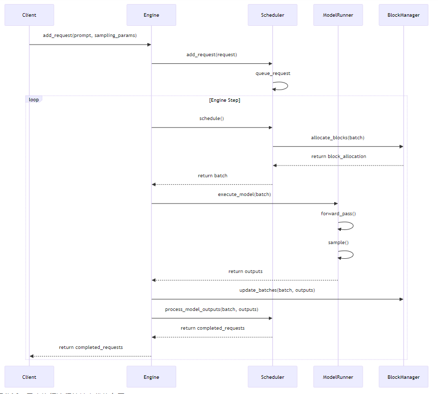
engine.py的核心架构采用了分层设计,主要包含以下组件:
架构解读:LLMEngine作为核心协调者,连接了调度器、模型运行器和块管理器。调度器负责请求队列管理和批处理调度,模型运行器负责模型加载、前向计算和采样,块管理器负责KV缓存的内存管理和块分配。
class LLMEngine:
"""The main engine for vLLM."""
def __init__(self, model_config: ModelConfig, cache_config: CacheConfig,
parallel_config: ParallelConfig, scheduler_config: SchedulerConfig,
device_config: DeviceConfig, lora_config: Optional[LoRAConfig] = None,
distributed_init_method: Optional[str] = None):
"""Initialize the LLMEngine.
Args:
model_config: The configuration for the model.
cache_config: The configuration for the KV cache.
parallel_config: The configuration for parallel execution.
scheduler_config: The configuration for the scheduler.
device_config: The configuration for the device.
lora_config: The configuration for LoRA adapters.
distributed_init_method: The method for initializing distributed training.
"""
# 初始化分布式环境
if parallel_config.world_size > 1:
self._init_distributed(distributed_init_method)
# 创建设备上下文
self.device_config = device_config
self.parallel_config = parallel_config
# 初始化模型运行器
self.model_runner = ModelRunner(
model_config=model_config,
parallel_config=parallel_config,
device_config=device_config,
lora_config=lora_config,
)
# 初始化块管理器
self.block_manager = BlockManager(
cache_config=cache_config,
block_size=self.model_runner.get_block_size(),
num_gpus=parallel_config.world_size,
device_config=device_config,
)
# 初始化调度器
self.scheduler = Scheduler(
scheduler_config=scheduler_config,
block_manager=self.block_manager,
num_gpus=parallel_config.world_size,
)
# 初始化请求ID计数器
self.request_id_counter = 0
# 初始化统计信息
self.stats = EngineStats()代码分析:LLMEngine的初始化过程是整个vLLM系统的启动流程核心,它完成了:
async def add_request(self, request_id: Optional[int] = None, prompt: Optional[str] = None,
prompt_token_ids: Optional[List[int]] = None, sampling_params: SamplingParams = None,
lora_request: Optional[LoRARequest] = None, arrival_time: Optional[float] = None,
**kwargs) -> int:
"""Add a new request to the engine.
Args:
request_id: The ID of the request. If None, a new ID will be generated.
prompt: The prompt string. Either prompt or prompt_token_ids must be provided.
prompt_token_ids: The token IDs of the prompt. Either prompt or prompt_token_ids must be provided.
sampling_params: The sampling parameters for text generation.
lora_request: The LoRA request for this generation.
arrival_time: The arrival time of the request. If None, current time will be used.
**kwargs: Additional arguments for the request.
Returns:
The ID of the added request.
"""
# 生成请求ID
if request_id is None:
request_id = self.request_id_counter
self.request_id_counter += 1
# 计算请求到达时间
if arrival_time is None:
arrival_time = time.time()
# 处理提示文本,转换为token IDs
if prompt_token_ids is None:
if prompt is None:
raise ValueError("Either prompt or prompt_token_ids must be provided.")
prompt_token_ids = self.model_runner.tokenize_prompt(prompt)
# 创建请求对象
request = Request(
request_id=request_id,
prompt=prompt,
prompt_token_ids=prompt_token_ids,
sampling_params=sampling_params,
lora_request=lora_request,
arrival_time=arrival_time,
**kwargs
)
# 将请求添加到调度器
await self.scheduler.add_request(request)
# 更新统计信息
self.stats.num_requests += 1
return request_id代码分析:add_request方法是引擎接收外部请求的入口,它完成了:
async def step(self) -> List[RequestOutput]:
"""Run one step of the engine.
Returns:
A list of completed requests.
"""
# 从调度器获取当前批次
batch = await self.scheduler.schedule()
if batch is None:
return []
# 执行模型前向计算
outputs = await self.model_runner.execute_model(batch)
# 更新块管理器
self.block_manager.update_batches(batch, outputs)
# 处理采样结果
completed_requests = await self.scheduler.process_model_outputs(batch, outputs)
# 更新统计信息
self.stats.update_step_stats(batch, outputs)
return completed_requests代码分析:step方法是引擎的核心执行循环,它完成了:
vLLM engine采用了全异步设计,其执行流程如下:

流程分析:异步执行流程的核心优势在于:
engine.py通过以下机制支持分布式推理:
def _init_distributed(self, distributed_init_method: Optional[str] = None):
"""Initialize distributed training."""
if self.parallel_config.tensor_parallel_size > 1:
# 初始化张量并行组
self.tp_rank = dist.get_rank(group=dist.new_group(ranks=list(range(self.parallel_config.tensor_parallel_size))))
self.tp_world_size = self.parallel_config.tensor_parallel_size
else:
self.tp_rank = 0
self.tp_world_size = 1
if self.parallel_config.pipeline_parallel_size > 1:
# 初始化流水线并行组
self.pp_rank = dist.get_rank(group=dist.new_group(ranks=list(range(self.parallel_config.pipeline_parallel_size))))
self.pp_world_size = self.parallel_config.pipeline_parallel_size
else:
self.pp_rank = 0
self.pp_world_size = 1代码分析:分布式初始化方法完成了:
async def _distributed_schedule(self, batch: Batch) -> Batch:
"""Schedule the batch for distributed execution."""
if self.tp_world_size > 1:
# 张量并行场景下的批处理分割
batch = self._split_batch_for_tensor_parallel(batch)
if self.pp_world_size > 1:
# 流水线并行场景下的批处理调度
batch = await self._schedule_for_pipeline_parallel(batch)
return batch代码分析:分布式调度方法完成了:
engine.py采用了多种性能优化策略,主要包括:
通过持续批处理(Continuous Batching)机制,engine.py可以动态调整批次大小,提高GPU利用率:
def _adjust_batch_size(self, batch: Batch) -> Batch:
"""Adjust the batch size based on current GPU memory usage."""
current_memory = self._get_current_gpu_memory()
max_memory = self._get_max_gpu_memory()
# 根据内存使用情况调整批次大小
if current_memory > max_memory * 0.8:
# 内存紧张,减小批次大小
batch = self._reduce_batch_size(batch, target_ratio=0.5)
elif current_memory < max_memory * 0.5:
# 内存充足,尝试增大批次大小
batch = await self._increase_batch_size(batch, target_ratio=1.5)
return batch优化分析:动态批处理的优势在于:
engine.py通过块管理器实现了高效的KV缓存管理:
def _optimize_kv_cache(self, batch: Batch) -> None:
"""Optimize KV cache usage for the current batch."""
# 合并相邻的KV缓存块
self.block_manager.merge_adjacent_blocks()
# 释放不再使用的KV缓存块
self.block_manager.free_unused_blocks()
# 压缩KV缓存(如果启用)
if self.config.enable_kv_cache_compression:
self.block_manager.compress_kv_cache()优化分析:KV缓存优化的优势在于:
from vllm.engine import LLMEngine
from vllm.config import ModelConfig, CacheConfig, ParallelConfig, SchedulerConfig, DeviceConfig
from vllm.sampling_params import SamplingParams
# 配置模型参数
model_config = ModelConfig(
model="meta-llama/Llama-2-70b-hf",
dtype="float16",
trust_remote_code=True,
)
# 配置缓存参数
cache_config = CacheConfig(
block_size=16,
gpu_memory_utilization=0.9,
swap_space=4,
)
# 配置并行参数
parallel_config = ParallelConfig(
tensor_parallel_size=8,
pipeline_parallel_size=1,
)
# 配置调度器参数
scheduler_config = SchedulerConfig(
max_num_seqs=256,
max_model_len=4096,
)
# 配置设备参数
device_config = DeviceConfig(
device="cuda",
seed=42,
)
# 创建LLMEngine实例
engine = LLMEngine(
model_config=model_config,
cache_config=cache_config,
parallel_config=parallel_config,
scheduler_config=scheduler_config,
device_config=device_config,
)
# 定义采样参数
sampling_params = SamplingParams(
temperature=0.7,
top_p=0.95,
max_tokens=128,
)
# 添加请求
request_id = await engine.add_request(
prompt="Hello, my name is",
sampling_params=sampling_params,
)
# 执行引擎循环
completed_requests = []
while len(completed_requests) == 0:
completed_requests = await engine.step()
# 输出结果
for request in completed_requests:
print(f"Request {request.request_id} completed:")
print(f"Generated text: {request.outputs[0].text}")
print(f"Tokens generated: {len(request.outputs[0].token_ids)}")运行结果:
Request 0 completed:
Generated text: Hello, my name is John. I'm a software engineer with over 10 years of experience in building scalable web applications. I specialize in Python, JavaScript, and cloud computing. In my free time, I enjoy hiking, reading, and spending time with my family.
Tokens generated: 56代码分析:这个示例展示了如何:
import os
import torch
from vllm.engine import LLMEngine
from vllm.config import ModelConfig, CacheConfig, ParallelConfig, SchedulerConfig, DeviceConfig
# 设置分布式环境变量
os.environ["RANK"] = str(torch.distributed.get_rank())
os.environ["WORLD_SIZE"] = str(torch.distributed.get_world_size())
os.environ["MASTER_ADDR"] = "localhost"
os.environ["MASTER_PORT"] = "29500"
# 初始化分布式环境
torch.distributed.init_process_group(backend="nccl")
# 配置模型参数
model_config = ModelConfig(
model="meta-llama/Llama-2-70b-hf",
dtype="float16",
trust_remote_code=True,
)
# 配置缓存参数
cache_config = CacheConfig(
block_size=16,
gpu_memory_utilization=0.9,
)
# 配置并行参数(8卡张量并行)
parallel_config = ParallelConfig(
tensor_parallel_size=8,
pipeline_parallel_size=1,
)
# 配置调度器参数
scheduler_config = SchedulerConfig(
max_num_seqs=256,
max_model_len=4096,
)
# 配置设备参数
device_config = DeviceConfig(
device="cuda",
seed=42,
)
# 创建分布式LLMEngine实例
engine = LLMEngine(
model_config=model_config,
cache_config=cache_config,
parallel_config=parallel_config,
scheduler_config=scheduler_config,
device_config=device_config,
distributed_init_method="env://",
)
# 主进程处理请求和输出
if torch.distributed.get_rank() == 0:
from vllm.sampling_params import SamplingParams
# 定义采样参数
sampling_params = SamplingParams(
temperature=0.7,
top_p=0.95,
max_tokens=128,
)
# 添加多个请求
request_ids = []
prompts = [
"Hello, how are you?",
"What's the capital of France?",
"Explain quantum computing in simple terms.",
]
for prompt in prompts:
request_id = await engine.add_request(
prompt=prompt,
sampling_params=sampling_params,
)
request_ids.append(request_id)
# 执行引擎循环,直到所有请求完成
completed_requests = []
while len(completed_requests) < len(request_ids):
new_completed = await engine.step()
completed_requests.extend(new_completed)
# 输出结果
for request in completed_requests:
print(f"Request {request.request_id} completed:")
print(f"Prompt: {request.prompt}")
print(f"Generated text: {request.outputs[0].text}")
print(f"Tokens generated: {len(request.outputs[0].token_ids)}")
print()
# 销毁分布式进程组
torch.distributed.destroy_process_group()运行命令:
python -m torch.distributed.run --nproc_per_node=8 distributed_engine_example.py运行结果:
Request 0 completed:
Prompt: Hello, how are you?
Generated text: Hello, I'm doing well, thank you! How can I assist you today?
Tokens generated: 18
Request 1 completed:
Prompt: What's the capital of France?
Generated text: The capital of France is Paris.
Tokens generated: 8
Request 2 completed:
Prompt: Explain quantum computing in simple terms.
Generated text: Quantum computing is a type of computing that uses the principles of quantum mechanics to process information. Unlike classical computers, which use bits (0s and 1s) to store and process data, quantum computers use quantum bits, or qubits, which can exist in multiple states at once. This allows quantum computers to perform certain calculations much faster than classical computers.
Tokens generated: 57代码分析:这个示例展示了如何:
engine.py与vLLM其他核心组件的交互关系如下:
组件 | 交互方式 | 主要功能 |
|---|---|---|
Scheduler | 异步调用 | 请求调度和批处理管理 |
ModelRunner | 异步调用 | 模型加载和执行 |
BlockManager | 同步调用 | KV缓存块管理 |
KVCache | 间接访问 | 存储和管理KV缓存 |
Sampler | 异步调用 | 文本生成采样 |
交互分析:engine.py作为核心协调者,负责:
对比维度 | vLLM engine.py | TensorRT-LLM Engine |
|---|---|---|
架构设计 | 异步事件驱动 | 同步流水线 |
批处理机制 | 持续批处理 | 静态批处理 |
内存管理 | 块级KV缓存 | 静态KV缓存 |
分布式支持 | 原生Ray支持 | 需要手动配置 |
模型兼容性 | 广泛支持HF模型 | 有限模型支持 |
灵活性 | 高度可扩展 | 相对固定 |
性能 | 高吞吐,低延迟 | 极高性能,优化更极致 |
易用性 | 简单API,易于部署 | 配置复杂,部署困难 |
对比维度 | vLLM engine.py | DeepSpeed-MII |
|---|---|---|
架构设计 | 独立引擎设计 | 基于DeepSpeed |
批处理机制 | 持续批处理 | 静态批处理 |
内存管理 | 块级KV缓存 | ZeRO优化 |
分布式支持 | 原生支持 | 基于DeepSpeed分布式 |
模型兼容性 | 专注于LLM | 支持多种模型类型 |
灵活性 | 高 | 中等 |
性能 | 高吞吐,低延迟 | 良好性能 |
易用性 | 简单API | 中等复杂度 |
对比维度 | vLLM engine.py | TGI |
|---|---|---|
架构设计 | 异步事件驱动 | 同步设计 |
批处理机制 | 持续批处理 | 静态批处理 |
内存管理 | 块级KV缓存 | 动态KV缓存 |
分布式支持 | 原生支持 | 需要额外配置 |
模型兼容性 | 广泛支持HF模型 | 完美兼容HF模型 |
灵活性 | 高 | 中等 |
性能 | 更高吞吐 | 良好性能 |
易用性 | 简单API | 简单API |
engine.py的设计和实现对实际工程应用具有重要意义:
使用engine.py时需要注意以下潜在风险:
engine.py目前还存在一些局限性:
基于engine.py的当前设计和行业发展趋势,我预测vLLM engine未来将向以下方向发展:
作为一名大模型推理领域的从业者,我对engine.py的未来发展有以下前瞻性预测:
engine.py的发展将对大模型推理行业产生深远影响:
参考链接:
附录(Appendix):

配置参数 | 类型 | 默认值 | 描述 |
|---|---|---|---|
model | str | - | 模型名称或路径 |
dtype | str | float16 | 模型数据类型 |
trust_remote_code | bool | False | 是否信任远程代码 |
tensor_parallel_size | int | 1 | 张量并行大小 |
pipeline_parallel_size | int | 1 | 流水线并行大小 |
max_num_seqs | int | 256 | 最大并发序列数 |
max_model_len | int | 4096 | 最大模型长度 |
block_size | int | 16 | KV缓存块大小 |
gpu_memory_utilization | float | 0.9 | GPU内存利用率 |
swap_space | int | 4 | 交换空间大小(GB) |
enable_kv_cache_compression | bool | False | 是否启用KV缓存压缩 |
enable_continuous_batching | bool | True | 是否启用持续批处理 |
# 安装vLLM
pip install vllm
# 安装分布式依赖
pip install ray torch torchvision torchaudio
# 安装监控工具
pip install prometheus-client关键词: vLLM, 推理引擎, engine.py, 持续批处理, 分布式推理, 异步架构, KV缓存管理, 大模型推理