


异常糖酵解代谢在特发性肺动脉高压(IPAH)的肺血管重塑中起着至关重要的作用,但其具体的分子调控机制,特别是在细胞层面的异质性表现,目前尚不完全明确。
本研究旨在通过联合分析单细胞转录组(scRNA-seq)和转录组(bulk RNA-seq)测序数据,识别调控IPAH糖酵解的关键细胞类型及核心调控基因,并验证其作为治疗靶点的潜力。
从GEO数据库下载IPAH患者的单细胞和Bulk测序数据。利用scMetabolism和AUCell量化单细胞层面的糖酵解活性并确定关键细胞类型;利用ssGSEA评估散样品的糖解活性。通过差异表达分析(DEGs)、加权基因共表达网络分析(WGCNA)和蛋白质-蛋白质相互作用(PPI)网络分析识别关键基因。最后通过单角胺碱(MCT)诱导的大鼠肺动脉高压模型进行体内实验验证。
单细胞分析显示IPAH患者糖解活性显著增加,且成纤维细胞是主要的调控细胞。研究最终鉴定出四个关键基因:IGF1、KARS、CASP3和CDKN2A。在IPAH样本中,IGF1、KARS和CASP3表达上调,而CDKN2A下调。这些结果在动物模型中得到了qPCR验证。
本研究确认了IGF1、KARS、CASP3和CDKN2A是调控IPAH成纤维细胞糖酵解的关键基因,为开发针对IPAH代谢重塑的靶向疗法提供了新视角。
从公共数据库(GEO)获取IPAH患者的单细胞和Bulk转录组数据,并进行标准化处理。
应用scMetabolism和AUCell算法对单细胞数据进行通路富集,识别糖酵解活性最显著的细胞亚群(鉴定为成纤维细胞)。
利用ssGSEA计算Bulk样本的糖酵解评分,并通过ROC曲线验证该评分区分IPAH与正常组的诊断效力。
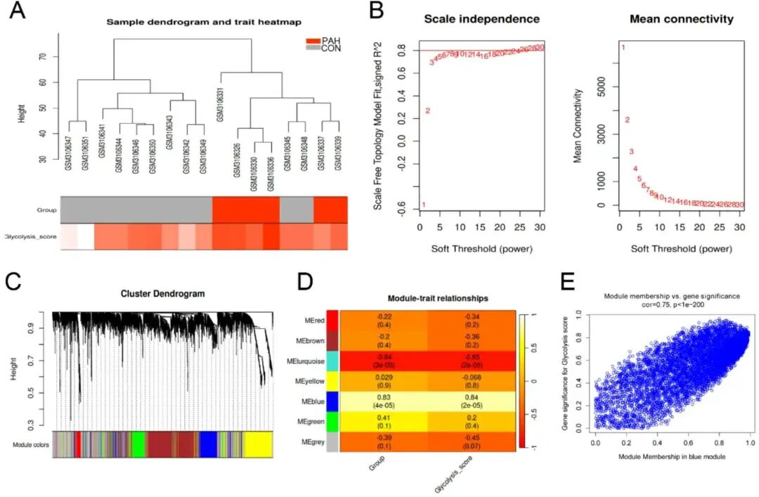
通过WGCNA构建基因共表达网络,筛选出与糖酵解评分高度相关的核心模块(蓝色模块)。
取WGCNA核心模块基因、差异表达基因(DEGs)以及GeneCards数据库中糖酵解相关基因的交集。
构建PPI网络,利用MCC和MNC算法筛选拓扑结构中的前5位核心基因,最终确定4个枢纽基因。
在验证数据集中考察枢纽基因的表达水平、诊断效能,并在单细胞层面查看其细胞分布特征。
构建MCT诱导的肺动脉高压大鼠模型,通过qPCR技术验证关键基因在肺组织中的实际表达趋势。
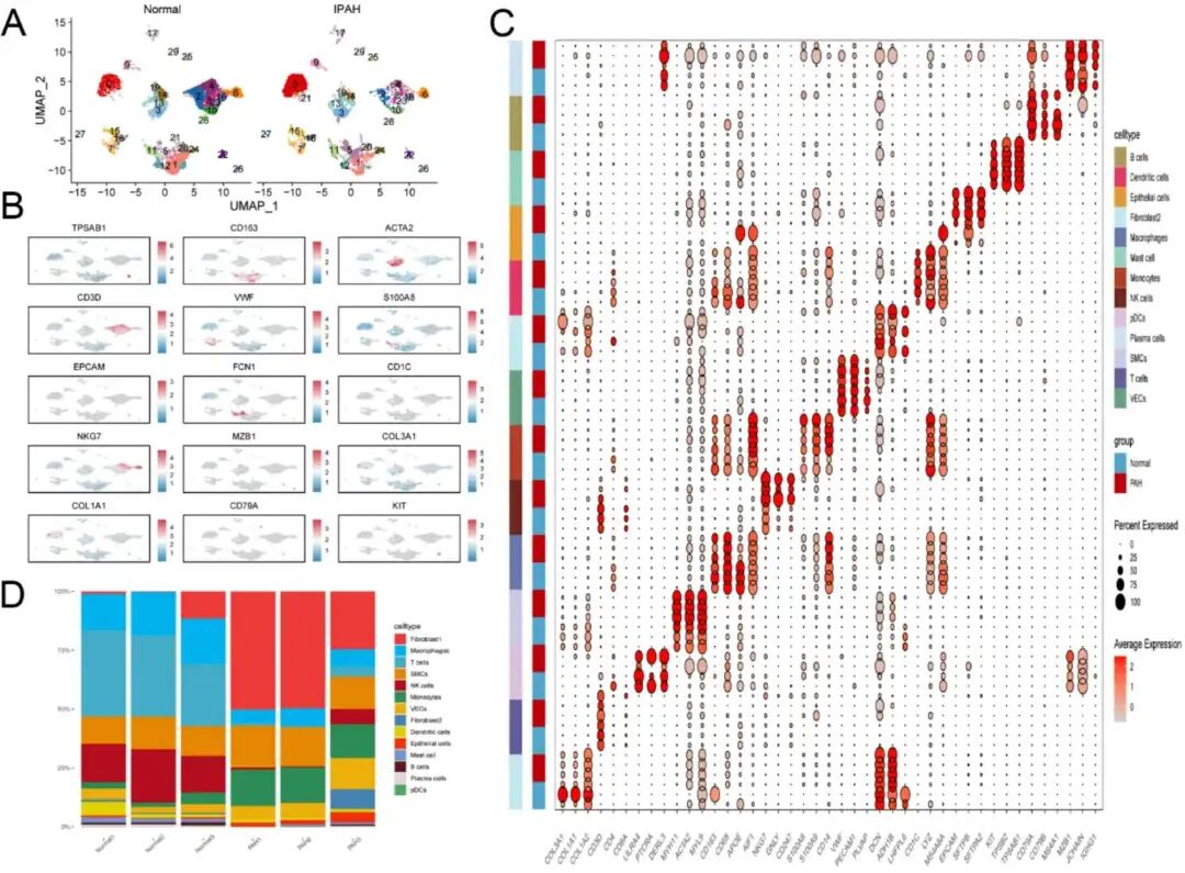
研究识别出13种细胞类型,发现IPAH患者中成纤维细胞和内皮细胞比例增加;通路分析显示IPAH组葡萄糖代谢显著激活,且成纤维细胞是主要的糖酵解调节效应细胞。

从IPAH患者肺组织中获得的单细胞RNA测序数据的转录组谱

识别特发性肺动脉高压中关键的糖解基因
Bulk数据集分析显示,IPAH组的糖酵解分数显著高于对照组;ROC曲线显示该评分在多个数据集(GSE113439, GSE53408)中均具有极佳的IPAH预测能力。

糖酵解评分的诊断效力验证。(A) 显示数据归一化前基因表达矩阵的箱型图。(B)数据归一化后基因表达矩阵的箱型图。(C)3D PCA图,显示对照组与IPAH组间单个样品的分离情况。(D) IPAH组的糖酵解分数显著更高。(E,F) GSE113439和GSE53408数据集中糖酵解分数的ROC曲线
通过构建加权共表达网络,识别出一个与糖酵解评分强正相关的“蓝色模块”(相关系数0.84),该模块包含调控代谢的核心基因。

WGCNA识别糖酵解中的关键调控基因。(A)不同样本的糖酵解评分。(B)选择适合无量表网络的软阈值。红线设为0.80。(C)基于基因表达构建基因聚类树。(D)糖酵解评分与不同模块之间的关联。(E)蓝色模块基因与糖酵解评分的相关性
筛选出43个重叠基因,GO和KEGG分析显示这些基因主要富集于缺氧反应、平滑肌细胞增殖、PI3K-Akt信号通路等与血管重塑相关的过程。

富集分析与维恩图。(A) 对GSE113439数据集进行差异基因分析。(B)DEGs的Go 浓缩分析。(C) 模块基因、DEG和GeneCards获得的基因之间的重叠基因。(D) DEG的KEGG分析
确定了IGF1、KARS、CASP3和CDKN2A为核心基因;其中前三者在IPAH中表达上调,后者下调。

关键糖酵解相关基因的鉴定与再分析。(A) 43个重叠基因的PPI网络。(B)使用了不同的算法来识别具有最高IPAH潜力的前五个基因。(C)GSE53408数据集中关键糖酵解相关基因的表达水平。(D) GSE53408数据集中关键糖酵解相关基因的ROC曲线。(E)不同细胞亚群中关键糖酵解相关基因的表达水平。(F)对照组和IPAH患者不同细胞亚群中关键糖酵解相关基因的表达水平
大鼠PH模型实验证实,肺动脉压力显著升高的同时,上述四个核心基因的mRNA表达趋势与测序分析结果高度一致。

验证大鼠体内PH模型中关键糖酵解相关基因。(A)肺动脉对照压及MCT处理大鼠。(B)右心室收缩压对照压及MCT处理大鼠。(C)肺动脉组织的H&E染色。(D)糖酵解关键调控基因的qPCR分析
https://doi.org/10.1186/s12967-025-06373-x