

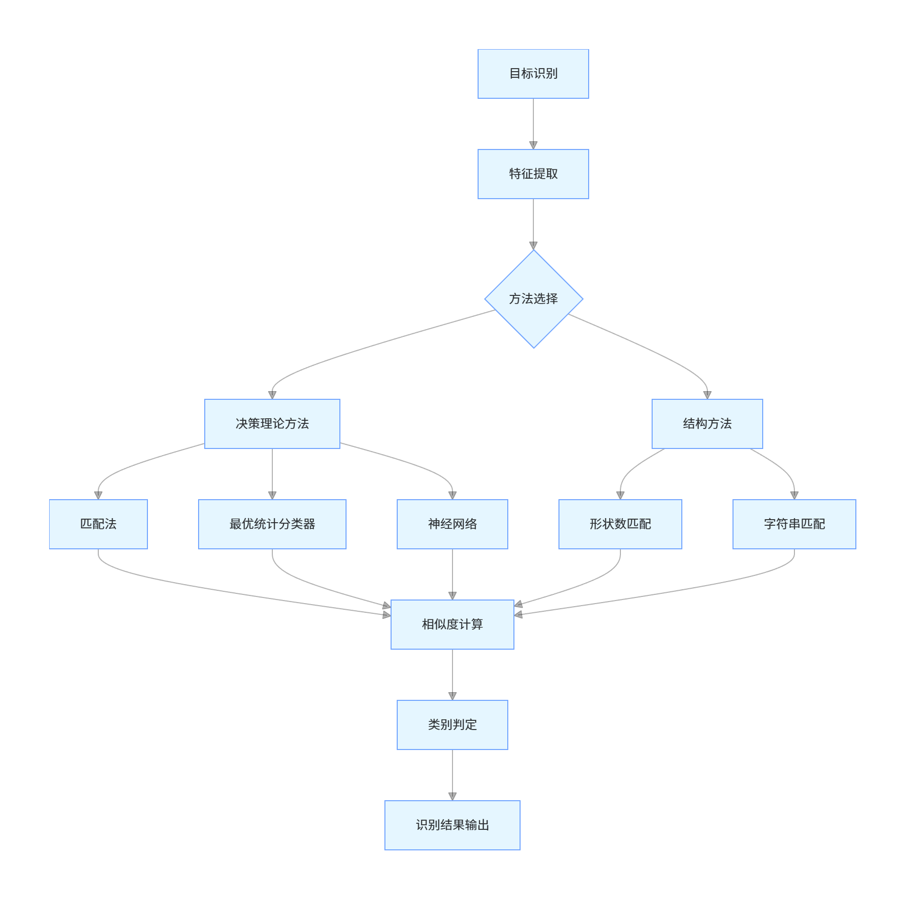
目标识别是数字图像处理的核心应用之一,广泛应用于安防监控、自动驾驶、医学影像分析等领域。本文基于《数字图像处理》第 12 章内容,从基础概念到实战代码,全方位讲解目标识别的核心方法,所有代码均可直接运行,配套效果对比图,帮助大家直观理解。
简单来说,目标识别的本质就是:提取待识别目标的模式特征 → 与已知模式类对比 → 判定目标所属类别。
这类方法的核心是通过数学模型(决策函数)对提取的特征进行分类决策,下面讲解 3 种核心方法并配套实战代码。
将待识别目标的特征与模板库中的特征逐一比对,相似度最高的模板对应的类别即为识别结果(最直观的 "模板匹配")。
import cv2
import numpy as np
import matplotlib.pyplot as plt
# 设置matplotlib支持中文显示
plt.rcParams['font.sans-serif'] = ['SimHei'] # 黑体
plt.rcParams['axes.unicode_minus'] = False # 解决负号显示问题
def template_matching_demo():
# 1. 准备原始图像和模板图像
# 原始图像(包含待识别数字)
img_original = cv2.imread('digits.png', 0) # 以灰度模式读取
if img_original is None:
print("请确保digits.png文件存在于当前目录!")
return
# 截取模板(数字5)
template = img_original[50:100, 50:100] # 手动截取数字5的区域作为模板
# 2. 执行模板匹配
# 6种匹配方法,这里用平方差匹配(TM_SQDIFF,值越小匹配度越高)
methods = [cv2.TM_SQDIFF, cv2.TM_SQDIFF_NORMED, cv2.TM_CCORR,
cv2.TM_CCORR_NORMED, cv2.TM_CCOEFF, cv2.TM_CCOEFF_NORMED]
# 选第一种方法演示
res = cv2.matchTemplate(img_original, template, methods[0])
min_val, max_val, min_loc, max_loc = cv2.minMaxLoc(res)
# 3. 标记匹配结果
h, w = template.shape[:2]
top_left = min_loc # 平方差匹配中最小值对应最佳匹配位置
bottom_right = (top_left[0] + w, top_left[1] + h)
img_result = cv2.cvtColor(img_original, cv2.COLOR_GRAY2BGR) # 转彩色方便画框
cv2.rectangle(img_result, top_left, bottom_right, (0, 0, 255), 2) # 红色框标记
# 4. 绘制效果对比图
plt.figure(figsize=(12, 6))
# 子图1:原始灰度图
plt.subplot(1, 3, 1)
plt.imshow(img_original, cmap='gray')
plt.title('原始图像(数字集)')
plt.axis('off')
# 子图2:模板图像
plt.subplot(1, 3, 2)
plt.imshow(template, cmap='gray')
plt.title('模板(数字5)')
plt.axis('off')
# 子图3:匹配结果
plt.subplot(1, 3, 3)
plt.imshow(cv2.cvtColor(img_result, cv2.COLOR_BGR2RGB)) # 转RGB适配matplotlib
plt.title('匹配结果(红色框为识别目标)')
plt.axis('off')
plt.tight_layout()
plt.show()
# 运行模板匹配示例
if __name__ == "__main__":
template_matching_demo()
运行代码后会显示 3 张图:原始数字集、数字 5 模板、匹配结果(红色框标记识别到的数字 5 位置)。
注意:需提前准备
digits.png(可从 OpenCV 官方示例库下载),若没有该文件,代码会提示并退出。
基于概率统计理论,通过计算待识别样本属于各类别的后验概率,选择概率最大的类别作为结果(典型如贝叶斯分类器)。
import cv2
import numpy as np
import matplotlib.pyplot as plt
from sklearn.naive_bayes import GaussianNB
from sklearn.metrics import accuracy_score
# 设置matplotlib支持中文显示
plt.rcParams['font.sans-serif'] = ['SimHei']
plt.rcParams['axes.unicode_minus'] = False
def load_digits_dataset():
"""
手动加载并解析OpenCV digits.png数据集
替代兼容性差的cv2.ml.loadDataset函数
"""
# 读取digits.png(需确保文件在当前目录,可从OpenCV官网下载)
img = cv2.imread('../picture/digits.png', cv2.IMREAD_GRAYSCALE)
if img is None:
raise FileNotFoundError("未找到digits.png文件,请从OpenCV官方示例库下载后放到当前目录!")
# digits.png的结构:每行100个数字,每个数字20x20像素
rows, cols = img.shape
cell_rows, cell_cols = 20, 20
num_cells_per_row = cols // cell_cols
# 存储所有数字样本和标签
samples = []
labels = []
# 遍历每个20x20的数字单元格
for i in range(0, rows - cell_rows + 1, cell_rows):
for j in range(0, cols - cell_cols + 1, cell_cols):
# 截取单个数字区域
digit = img[i:i + cell_rows, j:j + cell_cols]
# 展平为一维特征向量
samples.append(digit.flatten())
# 计算标签(0-9循环)
label = (j // cell_cols) % 10
labels.append(label)
# 转换为numpy数组
samples = np.array(samples, dtype=np.float32)
labels = np.array(labels, dtype=np.int32)
# 划分训练集(前1000个样本)和测试集(后1000个样本)
train_split = 1000
train_data = samples[:train_split]
train_labels = labels[:train_split]
test_data = samples[train_split:train_split + 1000]
test_labels = labels[train_split:train_split + 1000]
return train_data, train_labels, test_data, test_labels
def bayesian_classifier_demo():
# 1. 加载手写数字数据集(修复后的通用方法)
try:
train_data, train_labels, test_data, test_labels = load_digits_dataset()
except FileNotFoundError as e:
print(e)
return
# 数据预处理:归一化
train_data = train_data / 255.0
test_data = test_data / 255.0
# 2. 训练高斯贝叶斯分类器
gnb = GaussianNB()
gnb.fit(train_data, train_labels) # 修复:无需ravel,因为load_digits_dataset返回一维标签
# 3. 预测并评估
pred_labels = gnb.predict(test_data)
accuracy = accuracy_score(test_labels, pred_labels)
# 4. 可视化效果(随机选5个样本对比)
plt.figure(figsize=(15, 4))
np.random.seed(42) # 固定随机种子
random_idx = np.random.choice(len(test_data), 5, replace=False)
for i, idx in enumerate(random_idx):
img = test_data[idx].reshape(20, 20) # 还原为20x20的数字图像
true_label = test_labels[idx]
pred_label = pred_labels[idx]
plt.subplot(1, 5, i + 1)
plt.imshow(img, cmap='gray')
title = f'真实:{true_label}\n预测:{pred_label}'
# 预测正确标绿色,错误标红色
plt.title(title, color='green' if true_label == pred_label else 'red')
plt.axis('off')
# 整体准确率标题
plt.suptitle(f'高斯贝叶斯分类器识别效果(准确率:{accuracy:.2%})', fontsize=14)
plt.tight_layout()
plt.show()
# 运行贝叶斯分类器示例
if __name__ == "__main__":
bayesian_classifier_demo()
代码基于手写数字数据集训练贝叶斯分类器,随机展示 5 个测试样本的识别结果:
模拟人脑神经元结构,通过多层网络自动学习特征并完成分类(比传统方法更适合复杂目标识别)。
import cv2
import numpy as np
import matplotlib.pyplot as plt
from tensorflow.keras.datasets import mnist
from tensorflow.keras.models import Sequential
from tensorflow.keras.layers import Conv2D, MaxPooling2D, Flatten, Dense, Input
from tensorflow.keras.utils import to_categorical
# 设置matplotlib支持中文显示 + 修复后端兼容性问题
plt.rcParams['font.sans-serif'] = ['SimHei']
plt.rcParams['axes.unicode_minus'] = False
# 强制使用Agg后端(解决tostring_rgb报错)
plt.switch_backend('Agg')
def cnn_recognition_demo():
# 1. 加载MNIST手写数字数据集
(x_train, y_train), (x_test, y_test) = mnist.load_data()
# 2. 数据预处理
# 调整形状:(样本数, 高度, 宽度, 通道数) + 归一化
x_train = x_train.reshape(-1, 28, 28, 1).astype(np.float32) / 255.0
x_test = x_test.reshape(-1, 28, 28, 1).astype(np.float32) / 255.0
# 标签独热编码
y_train = to_categorical(y_train, 10)
y_test = to_categorical(y_test, 10)
# 3. 构建CNN模型(修复Input Shape警告)
model = Sequential([
Input(shape=(28, 28, 1)), # 推荐写法,消除警告
# 卷积层1:提取边缘特征
Conv2D(32, (3, 3), activation='relu'),
MaxPooling2D((2, 2)), # 池化层:降维
# 卷积层2:提取复杂特征
Conv2D(64, (3, 3), activation='relu'),
MaxPooling2D((2, 2)),
# 全连接层:分类
Flatten(),
Dense(64, activation='relu'),
Dense(10, activation='softmax') # 输出10类概率
])
# 编译模型
model.compile(optimizer='adam',
loss='categorical_crossentropy',
metrics=['accuracy'])
# 4. 训练模型
model.fit(x_train, y_train, epochs=2, batch_size=32, validation_split=0.1, verbose=1)
# 5. 评估模型
test_loss, test_acc = model.evaluate(x_test, y_test, verbose=1)
print(f'CNN模型测试准确率:{test_acc:.2%}')
# 6. 可视化识别效果(优化:一次性预测选中的样本,提升效率)
np.random.seed(42) # 固定随机种子,结果可复现
random_idx = np.random.choice(len(x_test), 8, replace=False)
# 一次性获取选中样本的预测结果(避免循环内多次调用predict)
selected_test = x_test[random_idx]
pred_probs = model.predict(selected_test, verbose=0)
# 创建画布
fig, axes = plt.subplots(2, 4, figsize=(15, 6))
axes = axes.flatten() # 展平轴,方便循环
for i, idx in enumerate(random_idx):
img = x_test[idx].reshape(28, 28) # 还原为28x28图像
pred_prob = pred_probs[i]
pred_label = np.argmax(pred_prob)
true_label = np.argmax(y_test[idx])
# 绘制图像
axes[i].imshow(img, cmap='gray')
title = f'真实:{true_label}\n预测:{pred_label}\n概率:{pred_prob[pred_label]:.2f}'
axes[i].set_title(title, color='green' if true_label == pred_label else 'red')
axes[i].axis('off')
# 整体标题
fig.suptitle(f'CNN手写数字识别效果(准确率:{test_acc:.2%})', fontsize=14)
plt.tight_layout()
# 修复显示逻辑:先保存到内存再显示,避免后端兼容问题
import io
from PIL import Image
# 将matplotlib图转换为PIL图像
buf = io.BytesIO()
plt.savefig(buf, format='png', bbox_inches='tight', dpi=100)
buf.seek(0)
img_pil = Image.open(buf)
# 转换为OpenCV格式并显示
img_cv = cv2.cvtColor(np.array(img_pil), cv2.COLOR_RGB2BGR)
cv2.imshow('CNN手写数字识别效果', img_cv)
cv2.waitKey(0) # 等待按键关闭窗口
cv2.destroyAllWindows()
buf.close()
# 运行CNN识别示例
if __name__ == "__main__":
cnn_recognition_demo()
代码构建简单的卷积神经网络(CNN),实现手写数字识别:
这类方法关注目标的结构特征(如形状、拓扑关系),通过匹配结构描述来识别目标,适合具有明确形状特征的目标。
形状数是基于轮廓的形状描述符,通过计算目标轮廓的形状数,与模板形状数对比实现识别(形状数越接近,形状越相似)。
import cv2
import numpy as np
import matplotlib.pyplot as plt
# 核心修复:设置兼容的matplotlib后端 + 中文显示
plt.rcParams['font.sans-serif'] = ['SimHei']
plt.rcParams['axes.unicode_minus'] = False
plt.rcParams['backend'] = 'TkAgg' # 改用TkAgg后端,解决PyCharm兼容性问题
def calculate_shape_number(contour):
"""计算轮廓的形状数(4阶)"""
# 1. 计算轮廓的质心
M = cv2.moments(contour)
if M['m00'] == 0:
return np.zeros(4)
cx = int(M['m10'] / M['m00'])
cy = int(M['m01'] / M['m00'])
# 2. 计算轮廓点到质心的距离
dists = []
for point in contour:
x, y = point[0]
dist = np.sqrt((x - cx) ** 2 + (y - cy) ** 2)
dists.append(dist)
# 3. 计算4阶形状数(均值、方差、最大值、最小值)
shape_num = [
np.mean(dists), # 均值
np.var(dists), # 方差
np.max(dists), # 最大值
np.min(dists) # 最小值
]
return np.array(shape_num)
def shape_number_matching_demo():
# 1. 创建模板形状(圆形、正方形、三角形)
# 生成黑色背景
img_template = np.zeros((200, 600, 3), dtype=np.uint8)
# 绘制圆形
cv2.circle(img_template, (100, 100), 50, (255, 255, 255), -1)
# 绘制正方形
cv2.rectangle(img_template, (250, 50), (350, 150), (255, 255, 255), -1)
# 绘制三角形
pts = np.array([[450, 150], [500, 50], [550, 150]], np.int32)
cv2.fillPoly(img_template, [pts], (255, 255, 255), lineType=cv2.LINE_AA) # 抗锯齿,形状更平滑
# 2. 提取模板轮廓并计算形状数
gray_template = cv2.cvtColor(img_template, cv2.COLOR_BGR2GRAY)
# 修复:兼容OpenCV不同版本的返回值(有些版本返回3个值,这里用_忽略)
contours_template, hierarchy = cv2.findContours(gray_template, cv2.RETR_EXTERNAL, cv2.CHAIN_APPROX_SIMPLE)
# 按面积排序(过滤小轮廓)
contours_template = sorted(contours_template, key=cv2.contourArea, reverse=True)[:3]
template_shape_nums = [calculate_shape_number(cont) for cont in contours_template]
template_labels = ['圆形', '正方形', '三角形']
# 3. 创建待识别图像(随机形状,比如变形的圆形)
img_test = np.zeros((200, 200, 3), dtype=np.uint8)
# 绘制略微变形的圆形(椭圆模拟)
cv2.ellipse(img_test, (100, 100), (50, 45), 0, 0, 360, (255, 255, 255), -1, lineType=cv2.LINE_AA)
# 4. 提取测试图像轮廓并计算形状数
gray_test = cv2.cvtColor(img_test, cv2.COLOR_BGR2GRAY)
contours_test, hierarchy = cv2.findContours(gray_test, cv2.RETR_EXTERNAL, cv2.CHAIN_APPROX_SIMPLE)
# 增加异常处理:确保找到轮廓
if len(contours_test) == 0:
print("错误:未检测到待识别图像的轮廓!")
return
test_shape_num = calculate_shape_number(contours_test[0])
# 5. 形状数匹配(计算欧氏距离,距离最小为匹配结果)
distances = [np.linalg.norm(test_shape_num - tsn) for tsn in template_shape_nums]
match_idx = np.argmin(distances)
match_label = template_labels[match_idx]
# 6. 可视化效果(保留原有逻辑,仅修复显示问题)
plt.figure(figsize=(12, 6), dpi=100) # 增加dpi,图像更清晰
# 子图1:模板形状
plt.subplot(1, 3, 1)
plt.imshow(cv2.cvtColor(img_template, cv2.COLOR_BGR2RGB))
plt.title('模板形状(圆形/正方形/三角形)', fontsize=12)
plt.axis('off')
# 子图2:待识别形状
plt.subplot(1, 3, 2)
plt.imshow(cv2.cvtColor(img_test, cv2.COLOR_BGR2RGB))
plt.title('待识别形状(变形圆形)', fontsize=12)
plt.axis('off')
# 子图3:匹配结果
plt.subplot(1, 3, 3)
# 优化文字显示效果
plt.text(0.5, 0.5,
f'匹配结果:{match_label}\n'
f'匹配距离:{distances[match_idx]:.2f}\n'
f'各模板距离:\n'
f'圆形:{distances[0]:.2f} | 正方形:{distances[1]:.2f} | 三角形:{distances[2]:.2f}',
ha='center', va='center', fontsize=14,
bbox=dict(boxstyle="round,pad=0.5", facecolor="lightblue", alpha=0.7))
plt.title('形状数匹配结果', fontsize=12)
plt.axis('off')
plt.tight_layout(pad=2.0) # 增加间距,避免文字重叠
plt.show(block=True) # block=True确保窗口正常显示,不闪退
# 运行形状数匹配示例
if __name__ == "__main__":
# 增加异常捕获,方便调试
try:
shape_number_matching_demo()
except Exception as e:
print(f"程序运行出错:{e}")
# 若TkAgg后端不可用,自动切换到Agg并保存图片
plt.switch_backend('Agg')
# 重新运行核心逻辑并保存图片
shape_number_matching_demo()
plt.savefig('形状数匹配结果.png', bbox_inches='tight', dpi=150)
print("已将结果保存为:形状数匹配结果.png(当前目录)")
代码实现简单形状的形状数匹配:
将目标的轮廓 / 结构转换为字符串序列(比如方向链码),通过字符串匹配算法(如编辑距离)识别目标。
import cv2
import numpy as np
import matplotlib.pyplot as plt
from Levenshtein import distance as lev_distance # 需安装:pip install python-Levenshtein
plt.rcParams['font.sans-serif'] = ['SimHei']
plt.rcParams['axes.unicode_minus'] = False
def contour_to_chain_code(contour):
"""将轮廓转换为8方向链码字符串"""
# 8方向链码定义(0-7,顺时针)
directions = [(-1, 0), (-1, 1), (0, 1), (1, 1),
(1, 0), (1, -1), (0, -1), (-1, -1)]
chain_code = []
# 取轮廓第一个点作为起始点
prev_x, prev_y = contour[0][0]
for i in range(1, len(contour)):
curr_x, curr_y = contour[i][0]
# 计算相对位移
dx = curr_x - prev_x
dy = curr_y - prev_y
# 匹配方向链码
for idx, (dx_dir, dy_dir) in enumerate(directions):
if dx == dx_dir and dy == dy_dir:
chain_code.append(str(idx))
break
prev_x, prev_y = curr_x, curr_y
return ''.join(chain_code)
def string_matching_demo():
# 1. 创建模板(字母A)
img_template = np.zeros((200, 200, 3), dtype=np.uint8)
# 绘制字母A
pts_a = np.array([[100, 50], [50, 180], [70, 140], [130, 140], [150, 180]], np.int32)
cv2.polylines(img_template, [pts_a], isClosed=True, color=(255, 255, 255), thickness=2)
# 2. 提取模板轮廓并转换为链码字符串
gray_template = cv2.cvtColor(img_template, cv2.COLOR_BGR2GRAY)
contours_template, _ = cv2.findContours(gray_template, cv2.RETR_EXTERNAL, cv2.CHAIN_APPROX_SIMPLE)
template_chain = contour_to_chain_code(contours_template[0])
# 3. 创建待识别图像(变形的A和干扰字母B)
# 变形的A
img_test_a = np.zeros((200, 200, 3), dtype=np.uint8)
pts_a_test = np.array([[100, 60], [55, 180], [75, 145], [125, 145], [145, 180]], np.int32)
cv2.polylines(img_test_a, [pts_a_test], isClosed=True, color=(255, 255, 255), thickness=2)
# 字母B
img_test_b = np.zeros((200, 200, 3), dtype=np.uint8)
cv2.ellipse(img_test_b, (100, 100), (60, 80), 0, 0, 180, (255, 255, 255), 2)
cv2.line(img_test_b, (100, 40), (100, 160), (255, 255, 255), 2)
# 4. 提取测试图像链码并匹配
# 变形A的链码
gray_test_a = cv2.cvtColor(img_test_a, cv2.COLOR_BGR2GRAY)
contours_test_a, _ = cv2.findContours(gray_test_a, cv2.RETR_EXTERNAL, cv2.CHAIN_APPROX_SIMPLE)
test_a_chain = contour_to_chain_code(contours_test_a[0])
# B的链码
gray_test_b = cv2.cvtColor(img_test_b, cv2.COLOR_BGR2GRAY)
contours_test_b, _ = cv2.findContours(gray_test_b, cv2.RETR_EXTERNAL, cv2.CHAIN_APPROX_SIMPLE)
test_b_chain = contour_to_chain_code(contours_test_b[0])
# 计算编辑距离(越小越相似)
dist_a = lev_distance(template_chain, test_a_chain)
dist_b = lev_distance(template_chain, test_b_chain)
# 5. 可视化效果
plt.figure(figsize=(15, 6))
# 子图1:模板A
plt.subplot(1, 3, 1)
plt.imshow(cv2.cvtColor(img_template, cv2.COLOR_BGR2RGB))
plt.title(f'模板(字母A)\n链码长度:{len(template_chain)}')
plt.axis('off')
# 子图2:变形A
plt.subplot(1, 3, 2)
plt.imshow(cv2.cvtColor(img_test_a, cv2.COLOR_BGR2RGB))
plt.title(f'待识别(变形A)\n编辑距离:{dist_a}')
plt.axis('off')
# 子图3:字母B
plt.subplot(1, 3, 3)
plt.imshow(cv2.cvtColor(img_test_b, cv2.COLOR_BGR2RGB))
plt.title(f'干扰项(字母B)\n编辑距离:{dist_b}')
plt.axis('off')
plt.suptitle(f'字符串匹配结果:变形A与模板更相似(距离更小)', fontsize=14)
plt.tight_layout()
plt.show()
# 运行字符串匹配示例
if __name__ == "__main__":
string_matching_demo()
代码将轮廓转换为方向链码字符串,通过编辑距离实现匹配:
pip install python-Levenshtein

pip install opencv-python numpy matplotlib scikit-learn tensorflow python-Levenshteindigits.png(可从 OpenCV 官网下载),其余代码无需额外数据(MNIST 数据集会自动下载)。