

大家好!今天我们来深入学习《算法导论》第 14 章 —— 数据结构的扩张。这一章主要介绍了如何基于现有数据结构(如二叉搜索树)扩展出新的功能,以满足更复杂的问题需求。我们会从动态顺序统计树讲到区间树,每个知识点都会配上完整可运行的 C++ 代码,方便大家动手实践。


在很多场景中,我们不仅需要像普通 BST 那样查找元素,还需要知道元素在集合中的排名(秩),或者查找集合中第 i 小的元素。动态顺序统计树就是为了解决这类问题而设计的。
动态顺序统计树在普通 BST 的基础上,为每个节点增加了一个size属性,表示以该节点为根的子树中包含的节点总数(包括自身)。
// 动态顺序统计树节点结构
struct Node {
int key; // 节点关键字
int size; // 以该节点为根的子树大小
Node *left; // 左孩子
Node *right; // 右孩子
Node *parent; // 父节点
// 构造函数
Node(int k) : key(k), size(1), left(nullptr), right(nullptr), parent(nullptr) {}
};当树的结构发生变化(插入或删除节点)时,需要更新相关节点的size属性:
// 更新节点的size(等于左子树size + 右子树size + 1)
void updateSize(Node *node) {
if (node != nullptr) {
node->size = 1; // 自身
if (node->left != nullptr) {
node->size += node->left->size;
}
if (node->right != nullptr) {
node->size += node->right->size;
}
}
}// 查找以node为根的子树中第i个最小元素(1-based)
Node* select(Node *node, int i) {
if (node == nullptr) return nullptr; // 空树或i超出范围
// 左子树的节点数
int leftSize = (node->left != nullptr) ? node->left->size : 0;
if (i == leftSize + 1) {
// 当前节点就是第i个元素
return node;
} else if (i <= leftSize) {
// 第i个元素在左子树中
return select(node->left, i);
} else {
// 第i个元素在右子树中,注意要调整i的值
return select(node->right, i - (leftSize + 1));
}
}// 计算x在以root为根的树中的秩
int rank(Node *root, Node *x) {
// x的左子树大小 + 1(自身)
int r = (x->left != nullptr) ? x->left->size + 1 : 1;
Node *y = x;
// 向上追溯到根节点
while (y != root) {
if (y == y->parent->right) {
// 如果y是其父节点的右孩子,则需要加上父节点左子树大小 + 1(父节点自身)
r += (y->parent->left != nullptr) ? y->parent->left->size + 1 : 1;
}
y = y->parent;
}
return r;
}插入操作在普通 BST 插入的基础上,需要从新插入的节点向上更新所有祖先的size属性:
// 向以root为根的树中插入关键字key,返回新的根节点
Node* insert(Node *root, int key) {
// 普通BST插入逻辑
Node *parent = nullptr;
Node **current = &root;
while (*current != nullptr) {
parent = *current;
(*current)->size++; // 沿途节点size加1
if (key < (*current)->key) {
current = &((*current)->left);
} else {
current = &((*current)->right);
}
}
*current = new Node(key);
(*current)->parent = parent;
return root; // 返回新的根节点
} 删除操作相对复杂,需要先找到要删除的节点,执行删除(考虑三种情况:叶子节点、只有一个孩子、有两个孩子),然后更新相关节点的size属性:
// 查找关键字为key的节点
Node* find(Node *root, int key) {
Node *current = root;
while (current != nullptr && current->key != key) {
if (key < current->key) {
current = current->left;
} else {
current = current->right;
}
}
return current;
}
// 找到以node为根的树中的最小值节点
Node* minimum(Node *node) {
while (node->left != nullptr) {
node = node->left;
}
return node;
}
// 替换子树
void transplant(Node *&root, Node *u, Node *v) {
if (u->parent == nullptr) {
root = v; // u是根节点
} else if (u == u->parent->left) {
u->parent->left = v; // u是左孩子
} else {
u->parent->right = v; // u是右孩子
}
if (v != nullptr) {
v->parent = u->parent; // 更新v的父节点
}
}
// 从树中删除节点z,返回新的根节点
Node* deleteNode(Node *root, Node *z) {
if (z == nullptr) return root; // 节点不存在
Node *y = nullptr;
Node *x = nullptr;
// 确定要删除的实际节点y
if (z->left == nullptr || z->right == nullptr) {
y = z;
} else {
y = minimum(z->right); // 找到后继节点
}
// 确定y的孩子x
if (y->left != nullptr) {
x = y->left;
} else {
x = y->right;
}
// 更新x的父节点
if (x != nullptr) {
x->parent = y->parent;
}
// 替换y
transplant(root, y, x);
// 如果y不是z,则将y的内容复制到z
if (y != z) {
z->key = y->key;
}
// 更新受影响节点的size
Node *p = y->parent;
while (p != nullptr) {
updateSize(p);
p = p->parent;
}
delete y; // 释放内存
return root;
}下面是一个完整的示例,展示了动态顺序统计树的各种操作:
#include <iostream>
#include <iomanip>
using namespace std;
// 节点结构定义
struct Node {
int key;
int size;
Node *left;
Node *right;
Node *parent;
Node(int k) : key(k), size(1), left(nullptr), right(nullptr), parent(nullptr) {}
};
// 辅助函数声明
void updateSize(Node *node);
Node* select(Node *node, int i);
int getRank(Node *root, Node *x); // 重命名rank为getRank
Node* insert(Node *root, int key);
Node* find(Node *root, int key);
Node* minimum(Node *node);
void transplant(Node *&root, Node *u, Node *v);
Node* deleteNode(Node *root, Node *z);
// 辅助函数实现
void updateSize(Node *node) {
if (node != nullptr) {
node->size = 1;
if (node->left != nullptr) node->size += node->left->size;
if (node->right != nullptr) node->size += node->right->size;
}
}
Node* select(Node *node, int i) {
if (node == nullptr) return nullptr;
int leftSize = (node->left != nullptr) ? node->left->size : 0;
if (i == leftSize + 1) return node;
else if (i <= leftSize) return select(node->left, i);
else return select(node->right, i - (leftSize + 1));
}
// 重命名rank为getRank,避免与标准库冲突
int getRank(Node *root, Node *x) {
int r = (x->left != nullptr) ? x->left->size + 1 : 1;
Node *y = x;
while (y != root) {
if (y == y->parent->right) {
r += (y->parent->left != nullptr) ? y->parent->left->size + 1 : 1;
}
y = y->parent;
}
return r;
}
Node* insert(Node *root, int key) {
Node *parent = nullptr;
Node **current = &root;
while (*current != nullptr) {
parent = *current;
(*current)->size++;
if (key < (*current)->key) current = &((*current)->left);
else current = &((*current)->right);
}
*current = new Node(key);
(*current)->parent = parent;
return root;
}
Node* find(Node *root, int key) {
Node *current = root;
while (current != nullptr && current->key != key) {
if (key < current->key) current = current->left;
else current = current->right;
}
return current;
}
Node* minimum(Node *node) {
while (node->left != nullptr) node = node->left;
return node;
}
void transplant(Node *&root, Node *u, Node *v) {
if (u->parent == nullptr) root = v;
else if (u == u->parent->left) u->parent->left = v;
else u->parent->right = v;
if (v != nullptr) v->parent = u->parent;
}
Node* deleteNode(Node *root, Node *z) {
if (z == nullptr) return root;
Node *y = nullptr, *x = nullptr;
if (z->left == nullptr || z->right == nullptr) y = z;
else y = minimum(z->right);
if (y->left != nullptr) x = y->left;
else x = y->right;
if (x != nullptr) x->parent = y->parent;
transplant(root, y, x);
if (y != z) z->key = y->key;
Node *p = y->parent;
while (p != nullptr) {
updateSize(p);
p = p->parent;
}
delete y;
return root;
}
// 中序遍历打印树(用于调试)
void inorder(Node *node) {
if (node != nullptr) {
inorder(node->left);
cout << node->key << "(" << node->size << ") ";
inorder(node->right);
}
}
int main() {
Node *root = nullptr;
// 插入一些元素
int keys[] = {15, 6, 18, 3, 7, 17, 20, 2, 4, 13, 9};
for (int key : keys) {
root = insert(root, key);
}
cout << "树的中序遍历(带size): ";
inorder(root);
cout << endl << endl;
// 测试select操作
for (int i = 1; i <= 11; i++) {
Node *node = select(root, i);
if (node != nullptr) {
cout << "第" << i << "小的元素是: " << node->key << endl;
}
}
cout << endl;
// 测试rank操作,使用重命名后的getRank
int testKeys[] = {15, 7, 20, 2};
for (int key : testKeys) {
Node *node = find(root, key);
if (node != nullptr) {
cout << "元素" << key << "的秩是: " << getRank(root, node) << endl;
}
}
cout << endl;
// 测试删除操作
int delKey = 6;
Node *delNode = find(root, delKey);
if (delNode != nullptr) {
cout << "删除元素" << delKey << "后,树的中序遍历: ";
root = deleteNode(root, delNode);
inorder(root);
cout << endl << endl;
// 再次测试select和rank操作
cout << "删除后,第3小的元素是: " << select(root, 3)->key << endl;
cout << "删除后,元素7的秩是: " << getRank(root, find(root, 7)) << endl;
}
return 0;
}运行结果:

扩张数据结构是指在现有数据结构的基础上添加新的信息和操作,以解决特定问题。以下是扩张数据结构的一般步骤:
动态顺序统计树就是一个典型的扩张例子:
size属性sizeselect和rank
区间树是一种支持区间查询的数据结构,它能高效地找出与给定区间重叠的所有区间。
[low, high],其中low是区间的起点,high是区间的终点[a,b]和[c,d]重叠当且仅当a ≤ d且c ≤ b区间树基于 BST 扩展而来,每个节点存储:
[low, high]low为关键字构建 BSTmax属性,表示以该节点为根的子树中所有区间的high的最大值// 区间结构
struct Interval {
int low; // 区间起点
int high; // 区间终点
Interval(int l, int h) : low(l), high(h) {}
};
// 区间树节点结构
struct IntervalNode {
Interval *interval; // 区间
int max; // 子树中最大的high值
IntervalNode *left; // 左孩子
IntervalNode *right; // 右孩子
IntervalNode *parent;// 父节点
// 构造函数
IntervalNode(int low, int high) :
interval(new Interval(low, high)),
max(high),
left(nullptr),
right(nullptr),
parent(nullptr) {}
};区间树的类图:
@startuml
class Interval {
- int low
- int high
+ Interval(int l, int h)
}
class IntervalNode {
- Interval* interval
- int max
- IntervalNode* left
- IntervalNode* right
- IntervalNode* parent
+ IntervalNode(int low, int high)
}
IntervalNode "1" *-- "1" Interval : contains
IntervalNode "1" --* "0..1" IntervalNode : left child
IntervalNode "1" --* "0..1" IntervalNode : right child
@enduml
// 更新节点的max值(自身high和左右子树max中的最大值)
void updateMax(IntervalNode *node) {
if (node != nullptr) {
node->max = node->interval->high; // 自身区间的high
if (node->left != nullptr && node->left->max > node->max) {
node->max = node->left->max;
}
if (node->right != nullptr && node->right->max > node->max) {
node->max = node->right->max;
}
}
}// 向区间树中插入新区间
IntervalNode* insertInterval(IntervalNode *root, int low, int high) {
// 普通BST插入(以low为关键字)
IntervalNode *parent = nullptr;
IntervalNode **current = &root;
while (*current != nullptr) {
parent = *current;
// 更新当前节点的max值
if (high > (*current)->max) {
(*current)->max = high;
}
// 继续查找插入位置
if (low < (*current)->interval->low) {
current = &((*current)->left);
} else {
current = &((*current)->right);
}
}
// 创建新节点
*current = new IntervalNode(low, high);
(*current)->parent = parent;
return root;
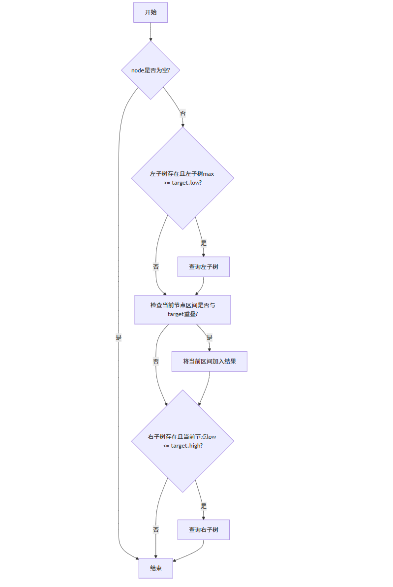
}查询所有与给定区间[low, high]重叠的区间:
// 检查两个区间是否重叠
bool overlap(Interval *a, Interval *b) {
return a->low <= b->high && b->low <= a->high;
}
// 查询与target重叠的所有区间
void queryOverlapping(IntervalNode *node, Interval *target, vector<Interval*>& result) {
if (node == nullptr) return;
// 先检查左子树
if (node->left != nullptr && node->left->max >= target->low) {
queryOverlapping(node->left, target, result);
}
// 检查当前节点
if (overlap(node->interval, target)) {
result.push_back(node->interval);
}
// 再检查右子树
if (node->right != nullptr && node->interval->low <= target->high) {
queryOverlapping(node->right, target, result);
}
}查询算法的流程图:

删除操作需要在删除节点后更新相关节点的max值:
// 查找最小值节点(最左节点)
IntervalNode* intervalMinimum(IntervalNode *node) {
while (node->left != nullptr) {
node = node->left;
}
return node;
}
// 区间树的替换操作
void intervalTransplant(IntervalNode *&root, IntervalNode *u, IntervalNode *v) {
if (u->parent == nullptr) {
root = v;
} else if (u == u->parent->left) {
u->parent->left = v;
} else {
u->parent->right = v;
}
if (v != nullptr) {
v->parent = u->parent;
}
}
// 删除区间节点
IntervalNode* deleteIntervalNode(IntervalNode *root, IntervalNode *z) {
if (z == nullptr) return root;
IntervalNode *y = nullptr;
IntervalNode *x = nullptr;
// 确定要删除的节点y
if (z->left == nullptr || z->right == nullptr) {
y = z;
} else {
y = intervalMinimum(z->right);
}
// 确定y的孩子x
if (y->left != nullptr) {
x = y->left;
} else {
x = y->right;
}
// 更新x的父节点
if (x != nullptr) {
x->parent = y->parent;
}
// 替换y
intervalTransplant(root, y, x);
// 如果y不是z,则复制y的内容到z
if (y != z) {
// 保存z的区间指针以便后续释放
Interval *oldInterval = z->interval;
// 复制y的内容到z
z->interval = y->interval;
z->max = y->max;
// 释放y的区间(因为已经转移给z了)
y->interval = nullptr;
delete oldInterval;
}
// 更新受影响节点的max值
IntervalNode *p = y->parent;
while (p != nullptr) {
updateMax(p);
p = p->parent;
}
// 释放y的内存
if (y->interval != nullptr) {
delete y->interval;
}
delete y;
return root;
}
// 查找包含特定区间的节点
IntervalNode* findIntervalNode(IntervalNode *root, int low, int high) {
IntervalNode *current = root;
while (current != nullptr) {
if (current->interval->low == low && current->interval->high == high) {
return current;
} else if (low < current->interval->low) {
current = current->left;
} else {
current = current->right;
}
}
return nullptr;
}下面是一个完整的区间树应用示例:
#include <iostream>
#include <vector>
using namespace std;
// 区间结构定义
struct Interval {
int low;
int high;
Interval(int l, int h) : low(l), high(h) {}
};
// 区间树节点结构定义
struct IntervalNode {
Interval *interval;
int max;
IntervalNode *left;
IntervalNode *right;
IntervalNode *parent;
IntervalNode(int low, int high) :
interval(new Interval(low, high)),
max(high),
left(nullptr),
right(nullptr),
parent(nullptr) {}
};
// 辅助函数声明
void updateMax(IntervalNode *node);
IntervalNode* insertInterval(IntervalNode *root, int low, int high);
bool overlap(Interval *a, Interval *b);
void queryOverlapping(IntervalNode *node, Interval *target, vector<Interval*>& result);
IntervalNode* intervalMinimum(IntervalNode *node);
void intervalTransplant(IntervalNode *&root, IntervalNode *u, IntervalNode *v);
IntervalNode* deleteIntervalNode(IntervalNode *root, IntervalNode *z);
IntervalNode* findIntervalNode(IntervalNode *root, int low, int high);
// 辅助函数实现
void updateMax(IntervalNode *node) {
if (node != nullptr) {
node->max = node->interval->high;
if (node->left != nullptr && node->left->max > node->max) {
node->max = node->left->max;
}
if (node->right != nullptr && node->right->max > node->max) {
node->max = node->right->max;
}
}
}
IntervalNode* insertInterval(IntervalNode *root, int low, int high) {
IntervalNode *parent = nullptr;
IntervalNode **current = &root;
while (*current != nullptr) {
parent = *current;
if (high > (*current)->max) {
(*current)->max = high;
}
if (low < (*current)->interval->low) {
current = &((*current)->left);
} else {
current = &((*current)->right);
}
}
*current = new IntervalNode(low, high);
(*current)->parent = parent;
return root;
}
bool overlap(Interval *a, Interval *b) {
return a->low <= b->high && b->low <= a->high;
}
void queryOverlapping(IntervalNode *node, Interval *target, vector<Interval*>& result) {
if (node == nullptr) return;
if (node->left != nullptr && node->left->max >= target->low) {
queryOverlapping(node->left, target, result);
}
if (overlap(node->interval, target)) {
result.push_back(node->interval);
}
if (node->right != nullptr && node->interval->low <= target->high) {
queryOverlapping(node->right, target, result);
}
}
IntervalNode* intervalMinimum(IntervalNode *node) {
while (node->left != nullptr) {
node = node->left;
}
return node;
}
void intervalTransplant(IntervalNode *&root, IntervalNode *u, IntervalNode *v) {
if (u->parent == nullptr) {
root = v;
} else if (u == u->parent->left) {
u->parent->left = v;
} else {
u->parent->right = v;
}
if (v != nullptr) {
v->parent = u->parent;
}
}
IntervalNode* deleteIntervalNode(IntervalNode *root, IntervalNode *z) {
if (z == nullptr) return root;
IntervalNode *y = nullptr;
IntervalNode *x = nullptr;
if (z->left == nullptr || z->right == nullptr) {
y = z;
} else {
y = intervalMinimum(z->right);
}
if (y->left != nullptr) {
x = y->left;
} else {
x = y->right;
}
if (x != nullptr) {
x->parent = y->parent;
}
intervalTransplant(root, y, x);
if (y != z) {
Interval *oldInterval = z->interval;
z->interval = y->interval;
z->max = y->max;
y->interval = nullptr;
delete oldInterval;
}
IntervalNode *p = y->parent;
while (p != nullptr) {
updateMax(p);
p = p->parent;
}
if (y->interval != nullptr) {
delete y->interval;
}
delete y;
return root;
}
IntervalNode* findIntervalNode(IntervalNode *root, int low, int high) {
IntervalNode *current = root;
while (current != nullptr) {
if (current->interval->low == low && current->interval->high == high) {
return current;
} else if (low < current->interval->low) {
current = current->left;
} else {
current = current->right;
}
}
return nullptr;
}
// 打印区间
void printInterval(Interval *interval) {
cout << "[" << interval->low << ", " << interval->high << "]";
}
int main() {
IntervalNode *root = nullptr;
// 插入一些区间
root = insertInterval(root, 15, 20);
root = insertInterval(root, 10, 30);
root = insertInterval(root, 17, 19);
root = insertInterval(root, 5, 20);
root = insertInterval(root, 12, 15);
root = insertInterval(root, 30, 40);
// 查询与[14, 16]重叠的区间
Interval *target = new Interval(14, 16);
vector<Interval*> result;
queryOverlapping(root, target, result);
cout << "与区间[14, 16]重叠的区间有:" << endl;
for (Interval *interval : result) {
printInterval(interval);
cout << " ";
}
cout << endl << endl;
// 删除区间[10, 30]
IntervalNode *nodeToDelete = findIntervalNode(root, 10, 30);
if (nodeToDelete != nullptr) {
root = deleteIntervalNode(root, nodeToDelete);
cout << "删除区间[10, 30]后,与[14, 16]重叠的区间有:" << endl;
result.clear();
queryOverlapping(root, target, result);
for (Interval *interval : result) {
printInterval(interval);
cout << " ";
}
cout << endl;
}
// 释放内存
delete target;
// 完整的内存释放还需要遍历树删除所有节点,这里简化处理
return 0;
}运行结果:



希望本章内容能帮助大家理解数据结构扩张的思想和方法。通过动手实现这些数据结构,相信大家能更深入地掌握其中的原理和技巧。如果有任何疑问或建议,欢迎在评论区留言讨论!