
在 Java 编程中,数组是一种基础且重要的数据结构,它允许我们将多个相同类型的元素存储在一个连续的内存空间中,通过索引快速访问。掌握数组的使用是学习 Java 集合框架、算法等高级知识的基础。本章将从数组的创建、使用开始,逐步深入到 Arrays 工具类、二维数组的应用,最后通过实战案例巩固所学知识。

数组是相同数据类型元素的有序集合,它具有固定长度,一旦创建不可改变。在 Java 中,数组属于引用类型,需要经历声明→创建→初始化三个步骤。
// 方式1:数据类型[] 数组名;(推荐,更清晰表示数组类型)
int[] numbers;
String[] names;
// 方式2:数据类型 数组名[];(兼容C语言风格)
int scores[]; 使用new关键字创建数组,指定长度,元素会被赋予默认值(数值型为 0,布尔型为 false,引用类型为 null):
// 声明并创建数组
int[] ages = new int[5]; // 创建长度为5的int数组
String[] fruits = new String[3]; // 创建长度为3的String数组直接指定数组元素的值,长度由元素个数决定:
// 静态初始化完整格式
int[] nums = new int[]{1, 2, 3, 4, 5};
// 简化格式(最常用)
String[] colors = {"red", "green", "blue"};通过索引(从 0 开始)访问数组元素,使用数组名[索引]:
public class ArrayDefinitionDemo {
public static void main(String[] args) {
// 静态初始化数组
String[] languages = {"Java", "Python", "C++"};
// 访问数组元素
System.out.println("数组长度:" + languages.length); // 输出:3
System.out.println("第一个元素:" + languages[0]); // 输出:Java
// 修改数组元素
languages[1] = "JavaScript";
System.out.println("修改后第二个元素:" + languages[1]); // 输出:JavaScript
// 遍历数组(普通for循环)
for (int i = 0; i < languages.length; i++) {
System.out.println("索引" + i + ":" + languages[i]);
}
}
}
注意:访问数组时如果索引超出范围(
>=length或<0),会抛出ArrayIndexOutOfBoundsException异常。
增强 for 循环(foreach 循环)是 Java 5 引入的语法,专门用于遍历数组或集合,简化遍历代码。
for (元素类型 变量名 : 数组名) {
// 循环体,变量名表示当前元素
}public class ForEachDemo {
public static void main(String[] args) {
int[] scores = {85, 92, 78, 90, 88};
// 普通for循环:可修改元素,需控制索引
System.out.println("普通for循环遍历:");
for (int i = 0; i < scores.length; i++) {
scores[i] += 2; // 加分操作
System.out.print(scores[i] + " ");
}
// 增强for循环:不可修改元素(变量是副本),无需控制索引
System.out.println("\n增强for循环遍历:");
for (int score : scores) {
System.out.print(score + " ");
}
}
}
注意:增强 for 循环中不能修改数组元素的值(变量是元素的副本),适合单纯的遍历场景;需要修改元素或使用索引时,仍需用普通 for 循环。
数组复制是常见操作,Java 提供多种方式实现数组复制:手动复制、System.arraycopy()、Arrays.copyOf()(后续 5.2.3 讲解)。
int[] source = {1, 2, 3, 4, 5};
int[] target = new int[source.length];
for (int i = 0; i < source.length; i++) {
target[i] = source[i];
}JDK 提供的 native 方法,效率高,语法:
System.arraycopy(源数组, 源起始索引, 目标数组, 目标起始索引, 复制长度);public class ArrayCopyDemo {
public static void main(String[] args) {
int[] source = {10, 20, 30, 40, 50};
int[] target = new int[6]; // 目标数组长度6
// 复制source的索引1开始的3个元素到target的索引2开始
System.arraycopy(source, 1, target, 2, 3);
// 遍历目标数组
for (int num : target) {
System.out.print(num + " "); // 输出:0 0 20 30 40 0
}
}
}
注意:
System.arraycopy()要求目标数组有足够空间,否则会抛出IndexOutOfBoundsException。
数组作为引用类型,可以作为方法的参数或返回值,传递的是数组的引用(内存地址)。
// 方法:打印数组元素
public static void printArray(int[] arr) {
for (int num : arr) {
System.out.print(num + " ");
}
System.out.println();
}
// 方法:修改数组元素(会影响原数组)
public static void modifyArray(int[] arr) {
for (int i = 0; i < arr.length; i++) {
arr[i] *= 2;
}
}// 方法:创建并返回一个int数组
public static int[] createArray(int length) {
int[] arr = new int[length];
for (int i = 0; i < length; i++) {
arr[i] = i + 1;
}
return arr;
}public class ArrayParamReturnDemo {
public static void main(String[] args) {
int[] nums = {1, 2, 3, 4};
System.out.println("原数组:");
printArray(nums); // 输出:1 2 3 4
modifyArray(nums);
System.out.println("修改后数组:");
printArray(nums); // 输出:2 4 6 8
int[] newArr = createArray(5);
System.out.println("方法返回的数组:");
printArray(newArr); // 输出:1 2 3 4 5
}
// 打印数组
public static void printArray(int[] arr) {
if (arr == null) {
System.out.println("数组为空");
return;
}
for (int num : arr) {
System.out.print(num + " ");
}
System.out.println();
}
// 修改数组元素
public static void modifyArray(int[] arr) {
if (arr == null) return;
for (int i = 0; i < arr.length; i++) {
arr[i] *= 2;
}
}
// 创建数组
public static int[] createArray(int length) {
if (length <= 0) {
return null; // 处理无效长度
}
int[] arr = new int[length];
for (int i = 0; i < length; i++) {
arr[i] = i + 1;
}
return arr;
}
}
Java 5 引入可变参数(varargs),允许方法接收任意数量的相同类型参数,语法为类型... 参数名。
public static 返回类型 方法名(类型... 参数名) {
// 方法体中参数名可作为数组使用
}public class VarargsDemo {
public static void main(String[] args) {
// 调用可变参数方法
sum(); // 0个参数
sum(1); // 1个参数
sum(1, 2, 3); // 多个参数
sum(new int[]{4, 5, 6}); // 传递数组
}
// 可变参数方法:计算多个整数的和
public static void sum(int... nums) {
int total = 0;
for (int num : nums) {
total += num;
}
System.out.println("总和:" + total);
}
// 混合参数(可变参数在最后)
public static void printInfo(String name, int... scores) {
System.out.println("姓名:" + name);
System.out.println("成绩:");
for (int score : scores) {
System.out.print(score + " ");
}
System.out.println("\n---");
}
}
模拟从 52 张扑克牌中随机抽取 4 张,不重复。扑克牌由 “花色” 和 “点数” 组成,需避免重复抽取。
import java.util.Random;
/**
* 随机抽取4张扑克牌示例
*/
public class CardDrawing {
public static void main(String[] args) {
// 定义花色和点数数组
String[] suits = {"红桃", "黑桃", "方块", "梅花"};
String[] ranks = {"A", "2", "3", "4", "5", "6", "7",
"8", "9", "10", "J", "Q", "K"};
// 记录已抽取的牌的索引(避免重复)
boolean[] drawn = new boolean[52]; // 52张牌,初始值为false
int count = 0; // 已抽取的牌数
Random random = new Random();
System.out.println("随机抽取的4张牌:");
// 循环抽取4张牌
while (count < 4) {
// 生成随机索引(0-51)
int index = random.nextInt(52);
// 如果未抽取过
if (!drawn[index]) {
drawn[index] = true; // 标记为已抽取
count++; // 计数+1
// 计算花色和点数索引
int suitIndex = index / 13; // 0-3(每13张一种花色)
int rankIndex = index % 13; // 0-12
// 输出牌面
System.out.println(suits[suitIndex] + ranks[rankIndex]);
}
}
}
}
实现一个整数栈(Stack),支持入栈(push)、出栈(pop)、查看栈顶元素(peek)、判断栈空(isEmpty)、判断栈满(isFull)等操作。
class IntStack {
- int[] elements // 存储栈元素的数组
- int top // 栈顶指针(-1表示栈空)
- int capacity // 栈的容量
+ IntStack(int capacity) // 构造方法:初始化栈容量
+ push(int value): boolean // 入栈
+ pop(): Integer // 出栈(返回null表示栈空)
+ peek(): Integer // 查看栈顶元素
+ isEmpty(): boolean // 判断栈空
+ isFull(): boolean // 判断栈满
+ size(): int // 获取当前栈元素个数
}

/**
* 整数栈类实现
*/
public class IntStack {
private int[] elements; // 存储栈元素的数组
private int top; // 栈顶指针(-1表示栈空)
private int capacity; // 栈的最大容量
/**
* 构造方法:初始化栈容量
* @param capacity 栈的最大容量
*/
public IntStack(int capacity) {
this.capacity = capacity;
elements = new int[capacity];
top = -1; // 初始栈空
}
/**
* 入栈操作
* @param value 要入栈的整数
* @return 入栈成功返回true,栈满则返回false
*/
public boolean push(int value) {
if (isFull()) {
System.out.println("栈已满,无法入栈!");
return false;
}
top++; // 栈顶指针上移
elements[top] = value; // 存入元素
return true;
}
/**
* 出栈操作
* @return 出栈的元素,栈空则返回null
*/
public Integer pop() {
if (isEmpty()) {
System.out.println("栈为空,无法出栈!");
return null;
}
int value = elements[top]; // 获取栈顶元素
top--; // 栈顶指针下移
return value;
}
/**
* 查看栈顶元素(不出栈)
* @return 栈顶元素,栈空则返回null
*/
public Integer peek() {
if (isEmpty()) {
return null;
}
return elements[top];
}
/**
* 判断栈是否为空
* @return 空返回true,否则返回false
*/
public boolean isEmpty() {
return top == -1;
}
/**
* 判断栈是否已满
* @return 满返回true,否则返回false
*/
public boolean isFull() {
return top == capacity - 1;
}
/**
* 获取当前栈中元素个数
* @return 元素个数
*/
public int size() {
return top + 1;
}
/**
* 测试栈功能
*/
public static void main(String[] args) {
IntStack stack = new IntStack(3); // 创建容量为3的栈
// 测试入栈
stack.push(10);
stack.push(20);
stack.push(30);
stack.push(40); // 栈满,入栈失败
// 测试栈状态
System.out.println("栈是否满:" + stack.isFull()); // true
System.out.println("栈元素个数:" + stack.size()); // 3
System.out.println("栈顶元素:" + stack.peek()); // 30
// 测试出栈
System.out.println("出栈元素:" + stack.pop()); // 30
System.out.println("出栈元素:" + stack.pop()); // 20
System.out.println("栈元素个数:" + stack.size()); // 1
// 继续出栈
System.out.println("出栈元素:" + stack.pop()); // 10
System.out.println("出栈元素:" + stack.pop()); // 栈空,返回null
System.out.println("栈是否空:" + stack.isEmpty()); // true
}
}
java.util.Arrays类提供了大量静态方法,用于数组的操作(排序、查找、复制等),简化数组处理代码。使用前需导入该类。
Arrays.sort()方法用于对数组进行排序,支持基本数据类型和对象数组(对象需实现Comparable接口)。
import java.util.Arrays;
/**
* Arrays.sort()排序示例
*/
public class ArraysSortDemo {
public static void main(String[] args) {
// 基本类型数组排序(升序)
int[] intArr = {3, 1, 4, 1, 5, 9};
Arrays.sort(intArr);
System.out.println("排序后的int数组:" + Arrays.toString(intArr));
// 字符串数组排序(按字典序)
String[] strArr = {"banana", "apple", "orange", "grape"};
Arrays.sort(strArr);
System.out.println("排序后的字符串数组:" + Arrays.toString(strArr));
// 部分排序(从索引1到4,不包含4)
int[] partArr = {5, 3, 8, 2, 7, 1};
Arrays.sort(partArr, 1, 4); // 排序索引1-3的元素
System.out.println("部分排序后的数组:" + Arrays.toString(partArr));
}
}
Arrays.binarySearch()方法用于在已排序的数组中查找元素,返回元素索引(未找到返回负数)。
// 在整个数组中查找
static int binarySearch(数组, 目标值)
// 在指定范围(fromIndex到toIndex)中查找
static int binarySearch(数组, fromIndex, toIndex, 目标值)import java.util.Arrays;
/**
* Arrays.binarySearch()查找示例
*/
public class ArraysSearchDemo {
public static void main(String[] args) {
int[] arr = {2, 4, 6, 8, 10, 12};
// 查找存在的元素
int index1 = Arrays.binarySearch(arr, 8);
System.out.println("元素8的索引:" + index1); // 输出:3
// 查找不存在的元素
int index2 = Arrays.binarySearch(arr, 5);
System.out.println("元素5的索引(未找到):" + index2); // 输出:-3(插入点为2,-(2+1)=-3)
// 范围查找
int index3 = Arrays.binarySearch(arr, 1, 4, 6); // 在索引1-3中查找6
System.out.println("范围查找元素6的索引:" + index3); // 输出:2
}
}
注意:使用
binarySearch()前必须确保数组已排序,否则结果不可靠!
Arrays类提供copyOf()和copyOfRange()方法复制数组,相比System.arraycopy()更简洁。
copyOf(原数组, 新长度):复制原数组到新数组,新长度可大于或小于原长度(不足补默认值,超出截断)copyOfRange(原数组, 起始索引, 结束索引):复制原数组从起始索引到结束索引(不包含)的元素import java.util.Arrays;
/**
* Arrays.copyOf()和copyOfRange()示例
*/
public class ArraysCopyDemo {
public static void main(String[] args) {
int[] original = {1, 2, 3, 4, 5};
// copyOf():新长度等于原长度
int[] copy1 = Arrays.copyOf(original, 5);
System.out.println("copy1:" + Arrays.toString(copy1)); // [1,2,3,4,5]
// copyOf():新长度大于原长度(补默认值0)
int[] copy2 = Arrays.copyOf(original, 7);
System.out.println("copy2:" + Arrays.toString(copy2)); // [1,2,3,4,5,0,0]
// copyOf():新长度小于原长度(截断)
int[] copy3 = Arrays.copyOf(original, 3);
System.out.println("copy3:" + Arrays.toString(copy3)); // [1,2,3]
// copyOfRange():复制索引1到4(不包含4)的元素
int[] rangeCopy = Arrays.copyOfRange(original, 1, 4);
System.out.println("rangeCopy:" + Arrays.toString(rangeCopy)); // [2,3,4]
}
}
Arrays.fill()方法用于为数组的指定范围填充相同的值。
import java.util.Arrays;
/**
* Arrays.fill()填充数组示例
*/
public class ArraysFillDemo {
public static void main(String[] args) {
// 初始化数组
int[] arr1 = new int[5];
// 填充整个数组为8
Arrays.fill(arr1, 8);
System.out.println("填充整个数组:" + Arrays.toString(arr1)); // [8,8,8,8,8]
// 部分填充:索引1到4(不包含4)填充为5
int[] arr2 = {1, 2, 3, 4, 5, 6};
Arrays.fill(arr2, 1, 4, 5);
System.out.println("部分填充后:" + Arrays.toString(arr2)); // [1,5,5,5,5,6]
// 二维数组填充(填充每行的数组)
String[][] strArr = new String[3][3];
for (int i = 0; i < strArr.length; i++) {
Arrays.fill(strArr[i], "A" + i); // 第i行填充"Ai"
}
System.out.println("二维数组填充后:");
for (String[] row : strArr) {
System.out.println(Arrays.toString(row));
}
}
}
Arrays.equals()用于比较两个数组是否相等(长度相同且对应元素相等);Arrays.deepEquals()用于比较多维数组。
import java.util.Arrays;
/**
* 数组比较示例
*/
public class ArraysEqualsDemo {
public static void main(String[] args) {
// 一维数组比较
int[] arr1 = {1, 2, 3};
int[] arr2 = {1, 2, 3};
int[] arr3 = {1, 2, 4};
System.out.println("arr1与arr2是否相等:" + Arrays.equals(arr1, arr2)); // true
System.out.println("arr1与arr3是否相等:" + Arrays.equals(arr1, arr3)); // false
// 长度不同的数组
int[] arr4 = {1, 2};
System.out.println("arr1与arr4是否相等:" + Arrays.equals(arr1, arr4)); // false
// 二维数组比较(需用deepEquals)
int[][] deepArr1 = {{1, 2}, {3, 4}};
int[][] deepArr2 = {{1, 2}, {3, 4}};
System.out.println("二维数组用equals比较:" + Arrays.equals(deepArr1, deepArr2)); // false(比较的是引用)
System.out.println("二维数组用deepEquals比较:" + Arrays.deepEquals(deepArr1, deepArr2)); // true
}
}
二维数组本质是 “数组的数组”,即每个元素都是一个一维数组。常用于表示表格、矩阵等二维结构。
// 方式1:声明并指定行数和列数
数据类型[][] 数组名 = new 数据类型[行数][列数];
// 方式2:声明时不指定列数(不规则数组)
数据类型[][] 数组名 = new 数据类型[行数][];
// 方式3:静态初始化
数据类型[][] 数组名 = {{元素1,元素2}, {元素3,元素4}, ...};/**
* 二维数组定义示例
*/
public class TwoDArrayDefine {
public static void main(String[] args) {
// 方式1:指定行数和列数(3行2列)
int[][] arr1 = new int[3][2];
System.out.println("arr1行数:" + arr1.length); // 3
System.out.println("arr1第0行列数:" + arr1[0].length); // 2
// 方式2:只指定行数,不指定列数(后续需初始化每行)
int[][] arr2 = new int[2][];
arr2[0] = new int[3]; // 第0行3列
arr2[1] = new int[4]; // 第1行4列
System.out.println("arr2第1行列数:" + arr2[1].length); // 4
// 方式3:静态初始化
String[][] arr3 = {{"张三", "男"}, {"李四", "女"}, {"王五", "男"}};
System.out.println("arr3第2行第0列:" + arr3[2][0]); // 王五
}
}
二维数组元素通过数组名[行索引][列索引]访问,行索引和列索引均从 0 开始。
/**
* 二维数组元素访问示例
*/
public class TwoDArrayAccess {
public static void main(String[] args) {
// 创建3行3列的二维数组
int[][] matrix = new int[3][3];
// 给元素赋值(填充为1-9)
int value = 1;
for (int i = 0; i < matrix.length; i++) { // 遍历行
for (int j = 0; j < matrix[i].length; j++) { // 遍历列
matrix[i][j] = value++;
}
}
// 访问并打印元素
System.out.println("二维数组元素:");
for (int i = 0; i < matrix.length; i++) {
for (int j = 0; j < matrix[i].length; j++) {
System.out.print(matrix[i][j] + " ");
}
System.out.println(); // 换行
}
// 增强for循环遍历
System.out.println("增强for循环遍历:");
for (int[] row : matrix) { // 每行是一个int数组
for (int num : row) {
System.out.print(num + " ");
}
System.out.println();
}
}
}
二维数组的初始化包括静态初始化(直接指定元素)和动态初始化(先指定行数,再初始化每行)。
import java.util.Arrays; // 添加Arrays导入
/**
* 二维数组初始化示例
*/
public class TwoDArrayInit {
public static void main(String[] args) {
// 静态初始化:直接指定所有元素
String[][] names = {
{"Alice", "Bob"},
{"Charlie", "David", "Eve"},
{"Frank"}
};
// 打印静态初始化的数组
System.out.println("静态初始化的二维数组:");
for (String[] row : names) {
System.out.println(Arrays.toString(row)); // 需要Arrays导入
}
// 动态初始化:先指定行数,再初始化每行
int[][] dynamicArr = new int[2][];
// 修复初始化语法错误
dynamicArr[0] = new int[2]; // 先声明大小
dynamicArr[0][0] = 10; // 再赋值
dynamicArr[0][1] = 20;
dynamicArr[1] = new int[3]; // 先声明大小
dynamicArr[1][0] = 30; // 再赋值
dynamicArr[1][1] = 40;
dynamicArr[1][2] = 50;
// 或者使用简化的正确语法:
// dynamicArr[0] = new int[]{10, 20}; // 正确语法
// dynamicArr[1] = new int[]{30, 40, 50}; // 正确语法
System.out.println("\n动态初始化的二维数组:");
for (int[] row : dynamicArr) {
System.out.println(Arrays.toString(row)); // 需要Arrays导入
}
}
}
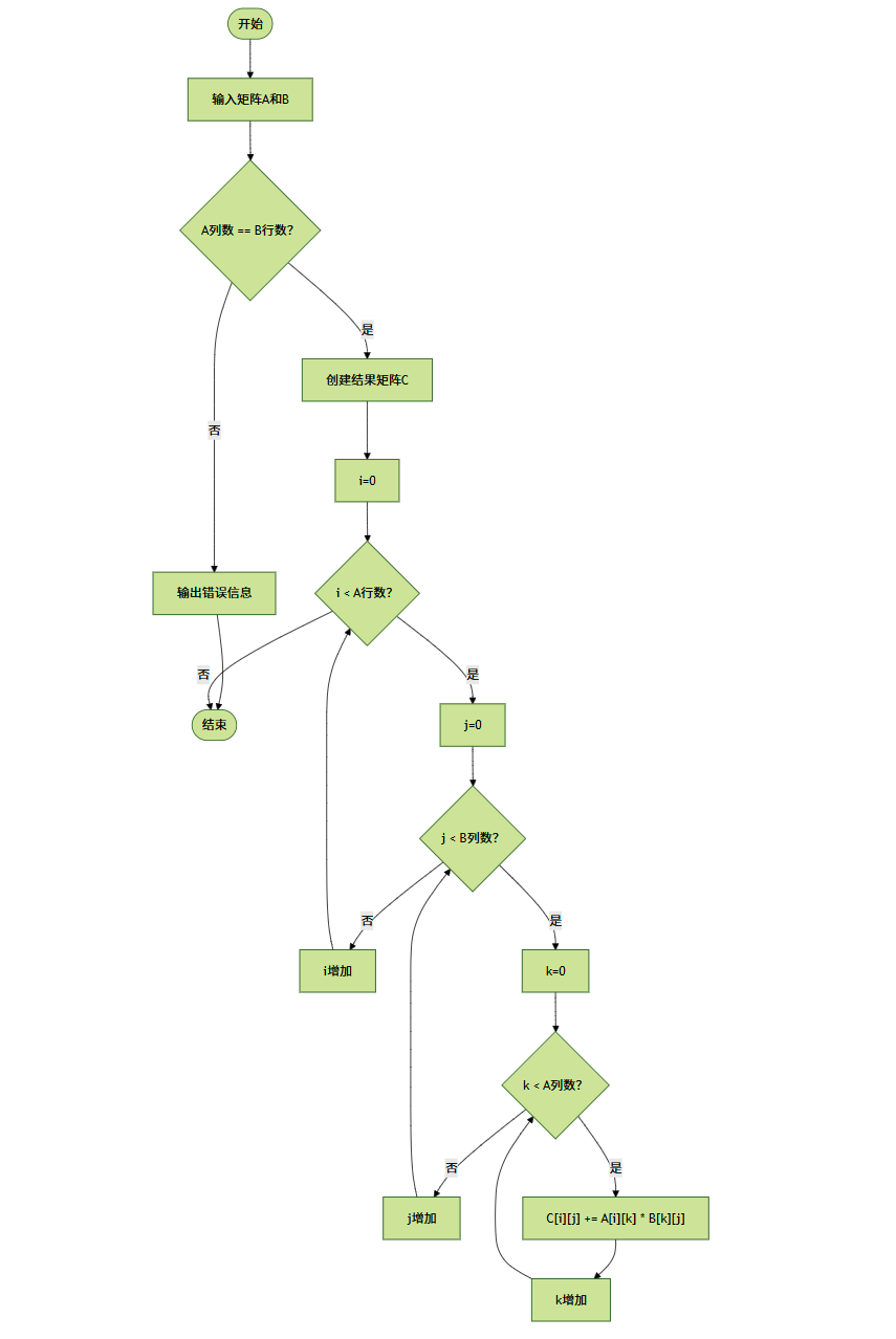
实现两个矩阵的乘法:若 A 是 m×n 矩阵,B 是 n×p 矩阵,则乘积 C 是 m×p 矩阵,其中C[i][j] = A[i][0]*B[0][j] + A[i][1]*B[1][j] + ... + A[i][n-1]*B[n-1][j]。

import java.util.Arrays;
/**
* 矩阵乘法示例
*/
public class MatrixMultiplication {
/**
* 矩阵乘法
* @param A 第一个矩阵(m×n)
* @param B 第二个矩阵(n×p)
* @return 乘积矩阵C(m×p),若不可乘返回null
*/
public static int[][] multiply(int[][] A, int[][] B) {
// 检查矩阵合法性
if (A == null || B == null) return null;
int m = A.length; // A的行数
int n = A[0].length; // A的列数
int p = B[0].length; // B的列数
// 检查A的列数是否等于B的行数
if (n != B.length) {
System.out.println("矩阵不可乘!A的列数(" + n + ")≠ B的行数(" + B.length + ")");
return null;
}
// 创建结果矩阵(m行p列)
int[][] C = new int[m][p];
// 计算矩阵乘积
for (int i = 0; i < m; i++) { // 遍历A的行
for (int j = 0; j < p; j++) { // 遍历B的列
int sum = 0;
for (int k = 0; k < n; k++) { // 累加计算C[i][j]
sum += A[i][k] * B[k][j];
}
C[i][j] = sum;
}
}
return C;
}
/**
* 打印矩阵
* @param matrix 要打印的矩阵
*/
public static void printMatrix(int[][] matrix) {
if (matrix == null) {
System.out.println("矩阵为空");
return;
}
for (int[] row : matrix) {
System.out.println(Arrays.toString(row));
}
}
public static void main(String[] args) {
// 定义两个可乘的矩阵(2×3 和 3×2)
int[][] A = {
{1, 2, 3},
{4, 5, 6}
};
int[][] B = {
{7, 8},
{9, 10},
{11, 12}
};
System.out.println("矩阵A:");
printMatrix(A);
System.out.println("\n矩阵B:");
printMatrix(B);
// 计算乘积
int[][] C = multiply(A, B);
System.out.println("\n矩阵乘积C = A×B:");
printMatrix(C);
}
}
不规则二维数组指每行的列数不同的二维数组,创建时只需指定行数,每行单独初始化。
import java.util.Arrays;
/**
* 不规则二维数组示例
*/
public class IrregularArray {
public static void main(String[] args) {
// 创建3行的不规则数组(不指定列数)
int[][] irregular = new int[3][];
// 初始化每行(列数不同)
irregular[0] = new int[2]; // 第0行2列
irregular[1] = new int[4]; // 第1行4列
irregular[2] = new int[1]; // 第2行1列
// 填充数据
for (int i = 0; i < irregular.length; i++) {
for (int j = 0; j < irregular[i].length; j++) {
irregular[i][j] = i + j;
}
}
// 打印不规则数组
System.out.println("不规则二维数组:");
for (int[] row : irregular) {
System.out.println(Arrays.toString(row));
}
// 应用:杨辉三角(前5行)
int[][] yanghui = new int[5][];
for (int i = 0; i < yanghui.length; i++) {
yanghui[i] = new int[i + 1]; // 第i行有i+1个元素
yanghui[i][0] = 1; // 每行第一个元素为1
yanghui[i][i] = 1; // 每行最后一个元素为1
// 填充中间元素(i>1时)
for (int j = 1; j < i; j++) {
yanghui[i][j] = yanghui[i - 1][j - 1] + yanghui[i - 1][j];
}
}
System.out.println("\n杨辉三角:");
for (int[] row : yanghui) {
System.out.println(Arrays.toString(row));
}
}
}
本章主要学习了 Java 数组的核心知识,包括:
System.arraycopy()、Arrays.copyOf())sort())、查找(binarySearch())copyOf()、copyOfRange())fill())、比较(equals()、deepEquals()) 数组是 Java 中处理批量数据的基础结构,掌握数组操作是学习集合、算法的前提。实际开发中需注意数组索引越界、空指针等异常,合理使用Arrays类简化代码。
编写方法计算数组所有元素的和与平均值。
import java.util.Arrays; // 添加Arrays导入
/**
* 数组求和与平均值练习
*/
public class ArraySumAvg {
public static void main(String[] args) {
double[] numbers = {1.5, 2.5, 3.5, 4.5, 5.5};
double[] result = calculateSumAndAvg(numbers);
System.out.println("数组元素:" + Arrays.toString(numbers));
System.out.println("总和:" + result[0]);
System.out.println("平均值:" + result[1]);
}
/**
* 计算数组的总和与平均值
* @param arr 输入数组
* @return 长度为2的数组,[0]是总和,[1]是平均值
*/
public static double[] calculateSumAndAvg(double[] arr) {
if (arr == null || arr.length == 0) {
return new double[]{0, 0}; // 空数组返回0
}
double sum = 0;
for (double num : arr) {
sum += num;
}
double avg = sum / arr.length;
return new double[]{sum, avg};
}
}
编写方法查找数组中的最大值及其所有索引。
import java.util.ArrayList;
import java.util.Arrays;
import java.util.List;
/**
* 查找数组最大值与索引练习
*/
public class FindMaxIndex {
public static void main(String[] args) {
int[] arr = {5, 3, 8, 8, 2, 8, 7};
int max = findMax(arr);
List<Integer> indices = findMaxIndices(arr, max);
System.out.println("数组:" + Arrays.toString(arr));
System.out.println("最大值:" + max);
System.out.println("最大值索引:" + indices);
}
// 查找数组最大值
public static int findMax(int[] arr) {
if (arr == null || arr.length == 0) {
throw new IllegalArgumentException("数组不能为空!");
}
int max = arr[0];
for (int num : arr) {
if (num > max) {
max = num;
}
}
return max;
}
// 查找最大值的所有索引
public static List<Integer> findMaxIndices(int[] arr, int max) {
List<Integer> indices = new ArrayList<>();
for (int i = 0; i < arr.length; i++) {
if (arr[i] == max) {
indices.add(i);
}
}
return indices;
}
}
将 m×n 的矩阵转置为 n×m 的矩阵(行变列,列变行)。
import java.util.Arrays;
/**
* 二维数组转置练习
*/
public class MatrixTranspose {
public static void main(String[] args) {
int[][] matrix = {
{1, 2, 3},
{4, 5, 6}
};
System.out.println("原矩阵(2×3):");
printMatrix(matrix);
int[][] transposed = transpose(matrix);
System.out.println("\n转置后矩阵(3×2):");
printMatrix(transposed);
}
/**
* 矩阵转置
* @param matrix 原矩阵(m×n)
* @return 转置后的矩阵(n×m)
*/
public static int[][] transpose(int[][] matrix) {
if (matrix == null || matrix.length == 0) return null;
int m = matrix.length; // 原矩阵行数
int n = matrix[0].length; // 原矩阵列数
int[][] result = new int[n][m]; // 转置后n行m列
for (int i = 0; i < m; i++) {
for (int j = 0; j < n; j++) {
result[j][i] = matrix[i][j]; // 行变列,列变行
}
}
return result;
}
// 打印矩阵
public static void printMatrix(int[][] matrix) {
for (int[] row : matrix) {
System.out.println(Arrays.toString(row));
}
}
}
数组是 Java 编程中不可或缺的数据结构,本章通过理论讲解和实战案例,详细介绍了数组的创建、使用、工具类及二维数组的应用。希望通过本文的学习,你能熟练掌握数组操作,并能在实际开发中灵活运用。后续章节将学习更复杂的集合框架,数组知识是其重要基础,建议多动手练习巩固哦!
如果有任何问题或建议,欢迎在评论区留言交流~