

大家好!今天我们来深入学习《Java 程序设计》中的第 13 章 —— 输入输出(I/O)。I/O 操作是程序与外部世界交互的重要方式,无论是读取配置文件、保存用户数据还是网络通信,都离不开 I/O。本章将从基础的流操作讲到 NIO.2,帮助大家全面掌握 Java 中的 I/O 知识。

二进制 I/O 流以字节为单位处理数据,适用于所有类型的文件,包括文本文件、图像、音频等。
File类是 Java 中处理文件和目录的基础类,它封装了文件或目录的路径信息,但并不直接操作文件内容。
常用方法示例:
import java.io.File;
import java.io.IOException;
public class FileDemo {
public static void main(String[] args) {
// 创建File对象,指向当前目录下的test.txt文件
File file = new File("test.txt");
try {
// 判断文件是否存在
if (file.exists()) {
System.out.println("文件已存在");
// 获取文件名
System.out.println("文件名: " + file.getName());
// 获取文件绝对路径
System.out.println("绝对路径: " + file.getAbsolutePath());
// 获取文件大小(字节)
System.out.println("文件大小: " + file.length() + " bytes");
// 判断是否为文件
System.out.println("是否为文件: " + file.isFile());
// 判断是否为目录
System.out.println("是否为目录: " + file.isDirectory());
} else {
System.out.println("文件不存在,创建新文件");
// 创建新文件
boolean created = file.createNewFile();
if (created) {
System.out.println("文件创建成功");
}
}
// 创建目录
File dir = new File("testDir");
if (dir.mkdir()) {
System.out.println("目录创建成功");
}
// 列出目录下的所有文件和子目录
File currentDir = new File(".");
String[] files = currentDir.list();
if (files != null) {
System.out.println("\n当前目录下的文件和目录:");
for (String f : files) {
System.out.println(f);
}
}
} catch (IOException e) {
e.printStackTrace();
} finally {
// 删除文件
if (file.delete()) {
System.out.println("\n文件已删除");
}
// 删除目录
File dir = new File("testDir");
if (dir.delete()) {
System.out.println("目录已删除");
}
}
}
}运行结果:

示例:存储数字 100 的区别
import java.io.*;
public class TextVsBinary {
public static void main(String[] args) {
// 二进制方式写入数字100
try (FileOutputStream fos = new FileOutputStream("binary.dat")) {
fos.write(100); // 写入一个字节,值为100
} catch (IOException e) {
e.printStackTrace();
}
// 文本方式写入数字100
try (FileWriter fw = new FileWriter("text.txt")) {
fw.write("100"); // 写入三个字符:'1','0','0'
} catch (IOException e) {
e.printStackTrace();
}
// 验证文件大小
System.out.println("binary.dat大小: " + new File("binary.dat").length() + "字节");
System.out.println("text.txt大小: " + new File("text.txt").length() + "字节");
}
}运行结果:

InputStream和OutputStream是所有二进制输入输出流的抽象基类,定义了基本的读写方法。
类图:
@startuml
abstract class InputStream {
+ read(): int
+ read(byte[] b): int
+ read(byte[] b, int off, int len): int
+ close(): void
+ available(): int
+ skip(long n): long
+ mark(int readlimit): void
+ reset(): void
+ markSupported(): boolean
}
abstract class OutputStream {
+ write(int b): void
+ write(byte[] b): void
+ write(byte[] b, int off, int len): void
+ flush(): void
+ close(): void
}
InputStream <|-- FileInputStream
InputStream <|-- BufferedInputStream
InputStream <|-- DataInputStream
InputStream <|-- ObjectInputStream
OutputStream <|-- FileOutputStream
OutputStream <|-- BufferedOutputStream
OutputStream <|-- DataOutputStream
OutputStream <|-- ObjectOutputStream
@enduml
综合示例:使用缓冲流复制图片文件
import java.io.*;
public class BinaryStreamDemo {
public static void main(String[] args) {
// 源文件和目标文件路径
String sourceFile = "source.jpg";
String destFile = "dest.jpg";
// 记录开始时间
long startTime = System.currentTimeMillis();
// 使用try-with-resources语句,自动关闭流
try (
// 创建文件输入流
FileInputStream fis = new FileInputStream(sourceFile);
// 包装成缓冲输入流
BufferedInputStream bis = new BufferedInputStream(fis);
// 创建文件输出流
FileOutputStream fos = new FileOutputStream(destFile);
// 包装成缓冲输出流
BufferedOutputStream bos = new BufferedOutputStream(fos)
) {
// 创建缓冲区
byte[] buffer = new byte[1024];
int bytesRead;
// 读取数据并写入
while ((bytesRead = bis.read(buffer)) != -1) {
bos.write(buffer, 0, bytesRead);
}
// 刷新缓冲区,确保所有数据都写入文件
bos.flush();
long endTime = System.currentTimeMillis();
System.out.println("文件复制完成,耗时: " + (endTime - startTime) + "毫秒");
System.out.println("源文件大小: " + new File(sourceFile).length() + "字节");
System.out.println("目标文件大小: " + new File(destFile).length() + "字节");
} catch (FileNotFoundException e) {
System.out.println("文件未找到: " + e.getMessage());
} catch (IOException e) {
System.out.println("I/O错误: " + e.getMessage());
}
}
}运行结果:

示例:使用 Data 流读写基本数据类型
import java.io.*;
public class DataStreamDemo {
public static void main(String[] args) {
String fileName = "data.dat";
// 写入基本数据类型
try (DataOutputStream dos = new DataOutputStream(
new BufferedOutputStream(new FileOutputStream(fileName)))) {
dos.writeInt(100); // 写入整数
dos.writeDouble(3.14159); // 写入双精度浮点数
dos.writeBoolean(true); // 写入布尔值
dos.writeUTF("Hello World");// 写入字符串
} catch (IOException e) {
e.printStackTrace();
}
// 读取基本数据类型
try (DataInputStream dis = new DataInputStream(
new BufferedInputStream(new FileInputStream(fileName)))) {
int intValue = dis.readInt();
double doubleValue = dis.readDouble();
boolean booleanValue = dis.readBoolean();
String stringValue = dis.readUTF();
System.out.println("读取的数据:");
System.out.println("整数: " + intValue);
System.out.println("双精度数: " + doubleValue);
System.out.println("布尔值: " + booleanValue);
System.out.println("字符串: " + stringValue);
} catch (IOException e) {
e.printStackTrace();
}
}
}运行结果:

Java 提供了三个标准流对象:
System.in:标准输入流,默认是键盘System.out:标准输出流,默认是控制台System.err:标准错误流,默认是控制台示例:从键盘读取输入并输出
import java.io.*;
public class StandardStreamDemo {
public static void main(String[] args) {
System.out.println("请输入一行文本(输入exit结束):");
// 使用BufferedReader包装标准输入流
try (BufferedReader br = new BufferedReader(
new InputStreamReader(System.in))) {
String input;
// 循环读取输入
while ((input = br.readLine()) != null) {
// 如果输入exit,则退出循环
if ("exit".equalsIgnoreCase(input)) {
break;
}
// 输出读取的内容
System.out.println("你输入了:" + input);
System.out.println("请继续输入(输入exit结束):");
}
System.out.println("程序结束");
} catch (IOException e) {
System.err.println("输入错误:" + e.getMessage());
}
}
}运行结果:

文本 I/O 流以字符为单位处理数据,专门用于处理文本文件,会自动进行字符编码转换。
Reader和Writer是所有字符输入输出流的抽象基类。
类图:
@startuml
abstract class Reader {
+ read(): int
+ read(char[] cbuf): int
+ read(char[] cbuf, int off, int len): int
+ close(): void
+ skip(long n): long
+ mark(int readAheadLimit): void
+ reset(): void
+ markSupported(): boolean
}
abstract class Writer {
+ write(int c): void
+ write(char[] cbuf): void
+ write(char[] cbuf, int off, int len): void
+ write(String str): void
+ write(String str, int off, int len): void
+ flush(): void
+ close(): void
}
Reader <|-- InputStreamReader
Reader <|-- FileReader
Reader <|-- BufferedReader
Reader <|-- StringReader
Writer <|-- OutputStreamWriter
Writer <|-- FileWriter
Writer <|-- BufferedWriter
Writer <|-- PrintWriter
Writer <|-- StringWriter
@enduml
FileReader和FileWriter是用于读写字符文件的便捷类,使用平台默认的字符编码。
示例:使用 FileReader 和 FileWriter 复制文本文件
import java.io.*;
public class FileReaderWriterDemo {
public static void main(String[] args) {
String sourceFile = "source.txt";
String destFile = "dest.txt";
// 先创建一个源文件并写入内容
createSampleFile(sourceFile);
// 复制文件
try (
FileReader fr = new FileReader(sourceFile);
FileWriter fw = new FileWriter(destFile)
) {
char[] buffer = new char[1024];
int charsRead;
// 读取并写入
while ((charsRead = fr.read(buffer)) != -1) {
fw.write(buffer, 0, charsRead);
}
System.out.println("文本文件复制完成");
} catch (IOException e) {
e.printStackTrace();
}
}
// 创建示例文件
private static void createSampleFile(String fileName) {
try (FileWriter fw = new FileWriter(fileName)) {
fw.write("这是一个示例文本文件\n");
fw.write("用于演示FileReader和FileWriter的使用\n");
fw.write("Hello World!\n");
fw.write("1234567890\n");
} catch (IOException e) {
e.printStackTrace();
}
}
}
带缓冲区的字符流,提供了更高效的读写操作,还提供了readLine()等便捷方法。
示例:使用缓冲字符流读写文本文件
import java.io.*;
public class BufferedReaderWriterDemo {
public static void main(String[] args) {
String fileName = "poem.txt";
// 写入诗歌
try (BufferedWriter bw = new BufferedWriter(new FileWriter(fileName))) {
bw.write("静夜思");
bw.newLine(); // 写入换行符
bw.write("床前明月光,");
bw.newLine();
bw.write("疑是地上霜。");
bw.newLine();
bw.write("举头望明月,");
bw.newLine();
bw.write("低头思故乡。");
System.out.println("诗歌写入完成");
} catch (IOException e) {
e.printStackTrace();
}
// 读取诗歌
try (BufferedReader br = new BufferedReader(new FileReader(fileName))) {
System.out.println("\n读取诗歌内容:");
String line;
// 逐行读取
while ((line = br.readLine()) != null) {
System.out.println(line);
}
} catch (IOException e) {
e.printStackTrace();
}
}
}运行结果:

PrintWriter提供了便捷的打印方法,可以格式化输出,常用于生成文本文件。
示例:使用 PrintWriter 写入格式化数据
import java.io.*;
public class PrintWriterDemo {
public static void main(String[] args) {
String fileName = "student.txt";
// 学生数据
String[] names = {"张三", "李四", "王五"};
int[] ages = {20, 21, 19};
double[] scores = {85.5, 92.0, 78.5};
try (PrintWriter pw = new PrintWriter(new FileWriter(fileName))) {
// 写入标题
pw.println("学生信息表");
pw.println("====================");
// 写入表头
pw.printf("%-10s %-5s %-6s%n", "姓名", "年龄", "成绩");
pw.println("---------------------");
// 写入学生数据
for (int i = 0; i < names.length; i++) {
pw.printf("%-10s %-5d %.1f%n", names[i], ages[i], scores[i]);
}
pw.println("====================");
pw.println("记录总数: " + names.length);
System.out.println("学生信息已写入文件");
} catch (IOException e) {
e.printStackTrace();
}
}
}生成的文件内容:

Scanner类提供了更便捷的文本输入处理方式,可以解析基本数据类型和字符串。
示例:使用 Scanner 读取文件和控制台输入
import java.io.*;
import java.util.Scanner;
public class ScannerDemo {
public static void main(String[] args) {
// 从控制台读取输入
readFromConsole();
// 从文件读取内容
readFromFile("student.txt");
}
// 从控制台读取输入
private static void readFromConsole() {
Scanner scanner = new Scanner(System.in);
System.out.println("\n请输入你的姓名:");
String name = scanner.nextLine();
System.out.println("请输入你的年龄:");
int age = scanner.nextInt();
scanner.nextLine(); // 消耗换行符
System.out.println("请输入你的身高(米):");
double height = scanner.nextDouble();
System.out.println("\n你的信息:");
System.out.printf("姓名:%s,年龄:%d,身高:%.2f米%n", name, age, height);
scanner.close();
}
// 从文件读取内容
private static void readFromFile(String fileName) {
try (Scanner scanner = new Scanner(new File(fileName))) {
System.out.println("\n从文件" + fileName + "中读取内容:");
// 设置分隔符为换行符
scanner.useDelimiter("\n");
// 逐行读取
while (scanner.hasNext()) {
String line = scanner.next();
System.out.println(line);
}
} catch (FileNotFoundException e) {
e.printStackTrace();
}
}
}运行结果:

综合案例:文本文件分析器
import java.io.*;
import java.util.*;
public class TextAnalyzer {
public static void main(String[] args) {
String inputFile = "sample.txt";
String outputFile = "analysis_result.txt";
// 创建示例文件
createSampleFile(inputFile);
// 分析文件
Map<String, Integer> wordCount = new HashMap<>();
int lineCount = 0;
int charCount = 0;
try (BufferedReader br = new BufferedReader(new FileReader(inputFile))) {
String line;
// 逐行读取并分析
while ((line = br.readLine()) != null) {
lineCount++; // 行数加1
charCount += line.length(); // 字符数累加
// 处理每行内容,提取单词
String[] words = line.trim().split("\\s+");
for (String word : words) {
// 去除标点符号
word = word.replaceAll("[^a-zA-Z0-9]", "").toLowerCase();
if (!word.isEmpty()) {
// 统计单词出现次数
wordCount.put(word, wordCount.getOrDefault(word, 0) + 1);
}
}
}
System.out.println("文件分析完成");
System.out.println("总行数: " + lineCount);
System.out.println("总字符数: " + charCount);
System.out.println("不同单词数: " + wordCount.size());
// 将结果写入文件
writeAnalysisResult(outputFile, lineCount, charCount, wordCount);
} catch (IOException e) {
e.printStackTrace();
}
}
// 创建示例文件
private static void createSampleFile(String fileName) {
try (PrintWriter pw = new PrintWriter(new FileWriter(fileName))) {
pw.println("Hello world! This is a sample text file.");
pw.println("It contains several lines of text, with some repeated words.");
pw.println("Hello again! This line is the third line of the sample file.");
pw.println("Java programming is fun. Java is also powerful.");
} catch (IOException e) {
e.printStackTrace();
}
}
// 写入分析结果
private static void writeAnalysisResult(String fileName, int lineCount,
int charCount, Map<String, Integer> wordCount) {
try (PrintWriter pw = new PrintWriter(new FileWriter(fileName))) {
pw.println("文本文件分析结果");
pw.println("==================");
pw.println("总行数: " + lineCount);
pw.println("总字符数: " + charCount);
pw.println("不同单词数: " + wordCount.size());
pw.println("\n单词出现频率:");
pw.println("------------------");
// 将单词按出现次数排序
List<Map.Entry<String, Integer>> sortedWords = new ArrayList<>(wordCount.entrySet());
sortedWords.sort((e1, e2) -> e2.getValue().compareTo(e1.getValue()));
// 写入排序后的单词频率
for (Map.Entry<String, Integer> entry : sortedWords) {
pw.printf("%-10s 出现了 %d 次%n", entry.getKey(), entry.getValue());
}
System.out.println("分析结果已写入文件: " + fileName);
} catch (IOException e) {
e.printStackTrace();
}
}
}运行结果:

对象序列化是将对象转换为字节序列的过程,反序列化则是将字节序列恢复为对象的过程。
Serializable接口的类的对象才能被序列化ObjectOutputStream用于将对象写入输出流ObjectInputStream用于从输入流读取对象可序列化类示例:
import java.io.Serializable;
// 实现Serializable接口
public class Person implements Serializable {
// 序列化版本号,确保序列化和反序列化的兼容性
private static final long serialVersionUID = 1L;
private String name;
private int age;
private transient String password; // transient修饰的字段不会被序列化
public Person(String name, int age, String password) {
this.name = name;
this.age = age;
this.password = password;
}
@Override
public String toString() {
return "Person{name='" + name + "', age=" + age + ", password='" + password + "'}";
}
}示例:对象的序列化和反序列化
import java.io.*;
public class ObjectSerializationDemo {
public static void main(String[] args) {
String fileName = "person.ser";
// 创建一个Person对象
Person person = new Person("张三", 30, "secret123");
System.out.println("序列化前的对象: " + person);
// 序列化对象到文件
try (ObjectOutputStream oos = new ObjectOutputStream(
new FileOutputStream(fileName))) {
oos.writeObject(person);
System.out.println("对象序列化完成");
} catch (IOException e) {
e.printStackTrace();
}
// 从文件反序列化对象
try (ObjectInputStream ois = new ObjectInputStream(
new FileInputStream(fileName))) {
Person deserializedPerson = (Person) ois.readObject();
System.out.println("反序列化后的对象: " + deserializedPerson);
// 注意:transient字段password没有被序列化,所以是null
} catch (IOException | ClassNotFoundException e) {
e.printStackTrace();
}
}
}运行结果:

数组对象默认是可序列化的,只要数组元素的类型是可序列化的。
示例:序列化和反序列化对象数组
import java.io.*;
import java.util.Arrays;
public class ArraySerializationDemo {
public static void main(String[] args) {
String fileName = "persons.ser";
// 创建Person对象数组
Person[] persons = {
new Person("张三", 25, "p123"),
new Person("李四", 30, "p456"),
new Person("王五", 35, "p789")
};
System.out.println("序列化前的数组: " + Arrays.toString(persons));
// 序列化数组
try (ObjectOutputStream oos = new ObjectOutputStream(
new FileOutputStream(fileName))) {
oos.writeObject(persons);
System.out.println("数组序列化完成");
} catch (IOException e) {
e.printStackTrace();
}
// 反序列化数组
try (ObjectInputStream ois = new ObjectInputStream(
new FileInputStream(fileName))) {
Person[] deserializedPersons = (Person[]) ois.readObject();
System.out.println("反序列化后的数组: " + Arrays.toString(deserializedPersons));
} catch (IOException | ClassNotFoundException e) {
e.printStackTrace();
}
}
}运行结果:

Java NIO(New IO)是从 Java 1.4 开始引入的新 IO API,提供了与传统 IO 不同的工作方式。NIO.2 是 Java 7 中引入的增强版,提供了更强大的文件系统操作能力。
NIO.2 引入了FileSystem和Path接口,用于表示文件系统和文件路径,提供了更灵活的文件系统访问方式。
FileSystem类表示一个文件系统,可以通过FileSystems工具类获取。
Path接口表示文件系统中的路径,可以通过Paths.get()方法创建。
示例:Path 和 FileSystem 的使用
import java.nio.file.*;
import java.nio.file.attribute.BasicFileAttributes;
import java.io.IOException;
public class NioDemo {
public static void main(String[] args) {
// 获取默认文件系统
FileSystem fs = FileSystems.getDefault();
System.out.println("文件系统分隔符: " + fs.getSeparator());
// 创建Path对象
Path path = Paths.get("src", "main", "java", "com", "example", "demo.java");
System.out.println("Path: " + path);
// Path的常用方法
System.out.println("文件名: " + path.getFileName());
System.out.println("父路径: " + path.getParent());
System.out.println("根路径: " + path.getRoot());
System.out.println("名称数量: " + path.getNameCount());
System.out.println("路径组成部分:");
for (Path name : path) {
System.out.println(" " + name);
}
// 转换为绝对路径
Path absolutePath = path.toAbsolutePath();
System.out.println("绝对路径: " + absolutePath);
// 解析相对路径
Path resolvedPath = path.resolve("../../test.txt");
System.out.println("解析后的路径: " + resolvedPath);
System.out.println("规范化后的路径: " + resolvedPath.normalize());
// 检查文件是否存在
Path testPath = Paths.get("test.txt");
System.out.println("test.txt是否存在: " + Files.exists(testPath));
// 创建文件并检查
try {
Files.createFile(testPath);
System.out.println("test.txt创建后是否存在: " + Files.exists(testPath));
// 获取文件属性
BasicFileAttributes attrs = Files.readAttributes(testPath, BasicFileAttributes.class);
System.out.println("是否为文件: " + attrs.isRegularFile());
System.out.println("是否为目录: " + attrs.isDirectory());
System.out.println("文件大小: " + attrs.size() + " bytes");
System.out.println("创建时间: " + attrs.creationTime());
} catch (IOException e) {
e.printStackTrace();
} finally {
// 删除文件
try {
Files.deleteIfExists(testPath);
System.out.println("test.txt删除后是否存在: " + Files.exists(testPath));
} catch (IOException e) {
e.printStackTrace();
}
}
}
}运行结果:

Files类提供了一系列静态方法,用于操作文件和目录。
示例:创建和删除文件及目录
import java.nio.file.*;
import java.io.IOException;
public class FilesCreateDeleteDemo {
public static void main(String[] args) {
// 创建文件
Path file = Paths.get("testfile.txt");
try {
if (Files.notExists(file)) {
Files.createFile(file);
System.out.println("文件创建成功: " + file);
} else {
System.out.println("文件已存在: " + file);
}
} catch (IOException e) {
System.out.println("创建文件失败: " + e.getMessage());
}
// 创建目录
Path dir = Paths.get("testdir");
try {
if (Files.notExists(dir)) {
Files.createDirectory(dir);
System.out.println("目录创建成功: " + dir);
} else {
System.out.println("目录已存在: " + dir);
}
} catch (IOException e) {
System.out.println("创建目录失败: " + e.getMessage());
}
// 创建多级目录
Path multiDir = Paths.get("parent", "child", "grandchild");
try {
if (Files.notExists(multiDir)) {
Files.createDirectories(multiDir);
System.out.println("多级目录创建成功: " + multiDir);
} else {
System.out.println("多级目录已存在: " + multiDir);
}
} catch (IOException e) {
System.out.println("创建多级目录失败: " + e.getMessage());
}
// 删除文件和目录
try {
if (Files.deleteIfExists(file)) {
System.out.println("文件已删除: " + file);
}
if (Files.deleteIfExists(dir)) {
System.out.println("目录已删除: " + dir);
}
// 从最内层目录开始删除
Files.deleteIfExists(multiDir);
Files.deleteIfExists(multiDir.getParent());
Files.deleteIfExists(multiDir.getParent().getParent());
System.out.println("多级目录已删除");
} catch (IOException e) {
System.out.println("删除失败: " + e.getMessage());
}
}
}运行结果:

示例:文件属性操作
import java.nio.file.*;
import java.nio.file.attribute.*;
import java.io.IOException;
import java.time.Instant;
public class FileAttributesDemo {
public static void main(String[] args) {
Path file = Paths.get("attributes.txt");
try {
// 创建测试文件
if (Files.notExists(file)) {
Files.createFile(file);
}
// 读取基本文件属性
BasicFileAttributes basicAttrs = Files.readAttributes(file, BasicFileAttributes.class);
System.out.println("基本文件属性:");
System.out.println(" 是否为文件: " + basicAttrs.isRegularFile());
System.out.println(" 是否为目录: " + basicAttrs.isDirectory());
System.out.println(" 文件大小: " + basicAttrs.size() + " bytes");
System.out.println(" 创建时间: " + basicAttrs.creationTime());
System.out.println(" 最后访问时间: " + basicAttrs.lastAccessTime());
System.out.println(" 最后修改时间: " + basicAttrs.lastModifiedTime());
// 读取POSIX文件属性(适用于Linux/macOS)
try {
PosixFileAttributes posixAttrs = Files.readAttributes(file, PosixFileAttributes.class);
System.out.println("\nPOSIX文件属性:");
System.out.println(" 所有者: " + posixAttrs.owner().getName());
System.out.println(" 组: " + posixAttrs.group().getName());
System.out.println(" 权限: " + PosixFilePermissions.toString(posixAttrs.permissions()));
} catch (UnsupportedOperationException e) {
System.out.println("\n当前系统不支持POSIX属性");
}
// 修改文件最后修改时间
FileTime newTime = FileTime.from(Instant.now().minusSeconds(3600)); // 1小时前
Files.setLastModifiedTime(file, newTime);
System.out.println("\n修改后的最后修改时间: " +
Files.readAttributes(file, BasicFileAttributes.class).lastModifiedTime());
} catch (IOException e) {
e.printStackTrace();
} finally {
// 清理测试文件
try {
Files.deleteIfExists(file);
} catch (IOException e) {
e.printStackTrace();
}
}
}
}
示例:文件和目录的复制与移动
import java.nio.file.*;
import java.io.IOException;
public class FilesCopyMoveDemo {
public static void main(String[] args) {
// 创建测试文件和目录
Path sourceFile = Paths.get("source.txt");
Path targetFile = Paths.get("target.txt");
Path sourceDir = Paths.get("sourcedir");
Path targetDir = Paths.get("targetdir");
try {
// 创建源文件和目录(先检查是否存在)
if (!Files.exists(sourceFile)) { // 检查文件是否存在
Files.createFile(sourceFile);
Files.write(sourceFile, "Hello, World!".getBytes());
} else {
System.out.println("源文件已存在,无需创建: " + sourceFile);
}
if (!Files.exists(sourceDir)) { // 检查目录是否存在
Files.createDirectory(sourceDir);
Path subFile = Paths.get(sourceDir.toString(), "file1.txt");
if (!Files.exists(subFile)) { // 检查子文件是否存在
Files.createFile(subFile);
}
} else {
System.out.println("源目录已存在,无需创建: " + sourceDir);
}
// 复制文件
Files.copy(sourceFile, targetFile, StandardCopyOption.REPLACE_EXISTING);
System.out.println("文件复制成功: " + sourceFile + " -> " + targetFile);
System.out.println("复制的文件内容: " + new String(Files.readAllBytes(targetFile)));
// 复制目录(需要递归复制)
copyDirectory(sourceDir, targetDir);
System.out.println("目录复制成功: " + sourceDir + " -> " + targetDir);
System.out.println("目标目录是否包含文件: " +
Files.exists(Paths.get(targetDir.toString(), "file1.txt")));
// 移动文件
Path movedFile = Paths.get("moved.txt");
Files.move(targetFile, movedFile, StandardCopyOption.REPLACE_EXISTING);
System.out.println("文件移动成功: " + targetFile + " -> " + movedFile);
System.out.println("原文件是否存在: " + Files.exists(targetFile));
// 移动目录
Path movedDir = Paths.get("moveddir");
Files.move(targetDir, movedDir, StandardCopyOption.REPLACE_EXISTING);
System.out.println("目录移动成功: " + targetDir + " -> " + movedDir);
System.out.println("原目录是否存在: " + Files.exists(targetDir));
} catch (IOException e) {
e.printStackTrace();
} finally {
// 清理所有创建的文件和目录
try {
Files.deleteIfExists(sourceFile);
Files.deleteIfExists(targetFile);
Files.deleteIfExists(Paths.get(sourceDir.toString(), "file1.txt"));
Files.deleteIfExists(sourceDir);
Files.deleteIfExists(Paths.get(targetDir.toString(), "file1.txt"));
Files.deleteIfExists(targetDir);
Files.deleteIfExists(Paths.get("moveddir", "file1.txt"));
Files.deleteIfExists(Paths.get("moveddir"));
Files.deleteIfExists(Paths.get("moved.txt"));
} catch (IOException e) {
e.printStackTrace();
}
}
}
// 递归复制目录
private static void copyDirectory(Path sourceDir, Path targetDir) throws IOException {
if (Files.notExists(targetDir)) {
Files.createDirectory(targetDir);
}
// 遍历源目录中的所有条目
try (DirectoryStream<Path> stream = Files.newDirectoryStream(sourceDir)) {
for (Path entry : stream) {
Path targetEntry = targetDir.resolve(entry.getFileName());
if (Files.isDirectory(entry)) {
// 如果是目录,递归复制
copyDirectory(entry, targetEntry);
} else {
// 如果是文件,直接复制
Files.copy(entry, targetEntry, StandardCopyOption.REPLACE_EXISTING);
}
}
}
}
}运行结果:

示例:遍历目录
import java.nio.file.*;
import java.nio.file.attribute.BasicFileAttributes; // 新增的导入语句
import java.io.IOException;
public class DirectoryTraversalDemo {
public static void main(String[] args) {
// 创建测试目录结构
Path rootDir = Paths.get("testtree");
createTestDirectoryStructure(rootDir);
System.out.println("===== 使用DirectoryStream遍历目录 =====");
try (DirectoryStream<Path> stream = Files.newDirectoryStream(rootDir)) {
for (Path entry : stream) {
printEntry(entry, 0);
}
} catch (IOException e) {
e.printStackTrace();
}
System.out.println("\n===== 使用Files.walkFileTree遍历目录 =====");
try {
Files.walkFileTree(rootDir, new SimpleFileVisitor<Path>() {
@Override
public FileVisitResult visitFile(Path file, BasicFileAttributes attrs) {
printEntry(file, getDepth(rootDir, file));
return FileVisitResult.CONTINUE;
}
@Override
public FileVisitResult preVisitDirectory(Path dir, BasicFileAttributes attrs) {
printEntry(dir, getDepth(rootDir, dir));
return FileVisitResult.CONTINUE;
}
});
} catch (IOException e) {
e.printStackTrace();
}
// 清理测试目录
deleteDirectory(rootDir);
}
// 创建测试目录结构
private static void createTestDirectoryStructure(Path rootDir) {
try {
Files.createDirectory(rootDir);
Files.createFile(rootDir.resolve("file1.txt"));
Files.createFile(rootDir.resolve("file2.txt"));
Path subDir1 = rootDir.resolve("subdir1");
Files.createDirectory(subDir1);
Files.createFile(subDir1.resolve("subfile1.txt"));
Path subDir2 = rootDir.resolve("subdir2");
Files.createDirectory(subDir2);
Files.createFile(subDir2.resolve("subfile2.txt"));
Path subSubDir = subDir2.resolve("subsubdir");
Files.createDirectory(subSubDir);
Files.createFile(subSubDir.resolve("subsubfile.txt"));
} catch (IOException e) {
e.printStackTrace();
}
}
// 打印目录条目,带缩进
private static void printEntry(Path entry, int depth) {
StringBuilder indent = new StringBuilder();
for (int i = 0; i < depth; i++) {
indent.append(" ");
}
String type = Files.isDirectory(entry) ? "D" : "F";
System.out.printf("%s[%s] %s%n", indent, type, entry.getFileName());
}
// 计算相对深度
private static int getDepth(Path root, Path entry) {
int depth = 0;
Path current = entry;
while (!current.equals(root)) {
current = current.getParent();
depth++;
}
return depth;
}
// 递归删除目录
private static void deleteDirectory(Path dir) {
try {
Files.walkFileTree(dir, new SimpleFileVisitor<Path>() {
@Override
public FileVisitResult visitFile(Path file, BasicFileAttributes attrs) throws IOException {
Files.delete(file);
return FileVisitResult.CONTINUE;
}
@Override
public FileVisitResult postVisitDirectory(Path dir, IOException exc) throws IOException {
Files.delete(dir);
return FileVisitResult.CONTINUE;
}
});
} catch (IOException e) {
e.printStackTrace();
}
}
}运行结果:

对于小文件,可以使用Files类的readAllBytes()、write()等方法进行便捷读写。
示例:小文件的读写
import java.nio.file.*;
import java.io.IOException;
import java.nio.charset.StandardCharsets;
import java.util.List;
public class SmallFileDemo {
public static void main(String[] args) {
Path file = Paths.get("smallfile.txt");
try {
// 写入字节数组
byte[] data = "Hello, World! 你好,世界!".getBytes(StandardCharsets.UTF_8);
Files.write(file, data);
System.out.println("文件写入成功,大小: " + Files.size(file) + " bytes");
// 读取字节数组
byte[] readData = Files.readAllBytes(file);
System.out.println("读取的内容: " + new String(readData, StandardCharsets.UTF_8));
// 写入字符串列表(每行一个字符串)
List<String> lines = List.of(
"第一行:Java NIO",
"第二行:文件操作",
"第三行:小文件读写"
);
Files.write(file, lines, StandardCharsets.UTF_8);
System.out.println("\n写入多行文本后,文件大小: " + Files.size(file) + " bytes");
// 读取所有行
List<String> readLines = Files.readAllLines(file, StandardCharsets.UTF_8);
System.out.println("读取的行内容:");
for (int i = 0; i < readLines.size(); i++) {
System.out.printf(" 第%d行: %s%n", i + 1, readLines.get(i));
}
} catch (IOException e) {
e.printStackTrace();
} finally {
// 清理文件
try {
Files.deleteIfExists(file);
} catch (IOException e) {
e.printStackTrace();
}
}
}
}运行结果:

Files类提供了便捷方法创建各种流对象,如newInputStream()、newOutputStream()等。
示例:使用 Files 类创建流对象
import java.nio.file.*;
import java.io.*;
import java.nio.charset.StandardCharsets;
import java.util.stream.Stream;
public class FilesStreamsDemo {
public static void main(String[] args) {
Path file = Paths.get("streamfile.txt");
try {
// 使用newBufferedWriter写入文件
try (BufferedWriter writer = Files.newBufferedWriter(
file, StandardCharsets.UTF_8)) {
writer.write("Java NIO流操作示例");
writer.newLine();
writer.write("使用Files类创建流对象");
writer.newLine();
writer.write("这是第三行文本");
}
System.out.println("文件写入完成");
// 使用newBufferedReader读取文件
System.out.println("\n使用BufferedReader读取:");
try (BufferedReader reader = Files.newBufferedReader(
file, StandardCharsets.UTF_8)) {
String line;
while ((line = reader.readLine()) != null) {
System.out.println(" " + line);
}
}
// 使用newInputStream读取文件
System.out.println("\n使用InputStream读取:");
try (InputStream is = Files.newInputStream(file);
BufferedReader reader = new BufferedReader(
new InputStreamReader(is, StandardCharsets.UTF_8))) {
System.out.println(" " + reader.readLine());
}
// 使用lines()方法获取Stream<String>
System.out.println("\n使用Stream<String>读取:");
try (Stream<String> stream = Files.lines(file, StandardCharsets.UTF_8)) {
stream.forEach(line -> System.out.println(" " + line));
}
} catch (IOException e) {
e.printStackTrace();
} finally {
// 清理文件
try {
Files.deleteIfExists(file);
} catch (IOException e) {
e.printStackTrace();
}
}
}
}运行结果:

综合案例:文件管理器
import java.nio.file.*;
import java.nio.file.attribute.BasicFileAttributes; // 新增:文件属性类
import java.io.IOException;
import java.util.Scanner;
public class SimpleFileManager {
private static Scanner scanner = new Scanner(System.in);
public static void main(String[] args) {
System.out.println("=== 简易文件管理器 ===");
System.out.println("当前目录: " + Paths.get("").toAbsolutePath());
String command;
do {
System.out.println("\n请输入命令 (create, delete, copy, move, list, info, exit):");
command = scanner.nextLine().trim().toLowerCase();
switch (command) {
case "create":
handleCreate();
break;
case "delete":
handleDelete();
break;
case "copy":
handleCopy();
break;
case "move":
handleMove();
break;
case "list":
handleList();
break;
case "info":
handleInfo();
break;
case "exit":
System.out.println("退出程序");
break;
default:
System.out.println("未知命令,请重试");
}
} while (!command.equals("exit"));
scanner.close();
}
// 创建文件或目录
private static void handleCreate() {
System.out.println("请输入要创建的路径:");
String pathStr = scanner.nextLine();
Path path = Paths.get(pathStr);
System.out.println("创建类型 (file/dir):");
String type = scanner.nextLine().trim().toLowerCase();
try {
if (type.equals("file")) {
Files.createFile(path);
System.out.println("文件创建成功: " + path);
} else if (type.equals("dir")) {
Files.createDirectories(path);
System.out.println("目录创建成功: " + path);
} else {
System.out.println("无效的类型");
}
} catch (IOException e) {
System.out.println("创建失败: " + e.getMessage());
}
}
// 删除文件或目录
private static void handleDelete() {
System.out.println("请输入要删除的路径:");
String pathStr = scanner.nextLine();
Path path = Paths.get(pathStr);
if (!Files.exists(path)) {
System.out.println("路径不存在: " + path);
return;
}
try {
if (Files.isDirectory(path)) {
// 递归删除目录
deleteDirectory(path);
System.out.println("目录删除成功: " + path);
} else {
Files.delete(path);
System.out.println("文件删除成功: " + path);
}
} catch (IOException e) {
System.out.println("删除失败: " + e.getMessage());
}
}
// 复制文件或目录
private static void handleCopy() {
System.out.println("请输入源路径:");
String sourceStr = scanner.nextLine();
Path source = Paths.get(sourceStr);
System.out.println("请输入目标路径:");
String targetStr = scanner.nextLine();
Path target = Paths.get(targetStr);
if (!Files.exists(source)) {
System.out.println("源路径不存在: " + source);
return;
}
try {
if (Files.isDirectory(source)) {
copyDirectory(source, target);
System.out.println("目录复制成功: " + source + " -> " + target);
} else {
Files.copy(source, target, StandardCopyOption.REPLACE_EXISTING);
System.out.println("文件复制成功: " + source + " -> " + target);
}
} catch (IOException e) {
System.out.println("复制失败: " + e.getMessage());
}
}
// 移动文件或目录
private static void handleMove() {
System.out.println("请输入源路径:");
String sourceStr = scanner.nextLine();
Path source = Paths.get(sourceStr);
System.out.println("请输入目标路径:");
String targetStr = scanner.nextLine();
Path target = Paths.get(targetStr);
if (!Files.exists(source)) {
System.out.println("源路径不存在: " + source);
return;
}
try {
Files.move(source, target, StandardCopyOption.REPLACE_EXISTING);
System.out.println("移动成功: " + source + " -> " + target);
} catch (IOException e) {
System.out.println("移动失败: " + e.getMessage());
}
}
// 列出目录内容
private static void handleList() {
System.out.println("请输入要列出的目录路径(留空表示当前目录):");
String pathStr = scanner.nextLine().trim();
Path dir = pathStr.isEmpty() ? Paths.get("") : Paths.get(pathStr);
if (!Files.exists(dir) || !Files.isDirectory(dir)) {
System.out.println("不是有效的目录: " + dir);
return;
}
System.out.println("目录 " + dir.toAbsolutePath() + " 中的内容:");
try (DirectoryStream<Path> stream = Files.newDirectoryStream(dir)) {
for (Path entry : stream) {
String type = Files.isDirectory(entry) ? "D" : "F";
System.out.printf(" [%s] %s%n", type, entry.getFileName());
}
} catch (IOException e) {
System.out.println("列出目录失败: " + e.getMessage());
}
}
// 显示文件信息
private static void handleInfo() {
System.out.println("请输入路径:");
String pathStr = scanner.nextLine();
Path path = Paths.get(pathStr);
if (!Files.exists(path)) {
System.out.println("路径不存在: " + path);
return;
}
try {
BasicFileAttributes attrs = Files.readAttributes(path, BasicFileAttributes.class);
System.out.println("路径信息: " + path.toAbsolutePath());
System.out.println("类型: " + (Files.isDirectory(path) ? "目录" : "文件"));
System.out.println("大小: " + attrs.size() + " bytes");
System.out.println("创建时间: " + attrs.creationTime());
System.out.println("最后修改时间: " + attrs.lastModifiedTime());
System.out.println("是否可读: " + Files.isReadable(path));
System.out.println("是否可写: " + Files.isWritable(path));
} catch (IOException e) {
System.out.println("获取信息失败: " + e.getMessage());
}
}
// 递归复制目录
private static void copyDirectory(Path sourceDir, Path targetDir) throws IOException {
if (Files.notExists(targetDir)) {
Files.createDirectory(targetDir);
}
try (DirectoryStream<Path> stream = Files.newDirectoryStream(sourceDir)) {
for (Path entry : stream) {
Path targetEntry = targetDir.resolve(entry.getFileName());
if (Files.isDirectory(entry)) {
copyDirectory(entry, targetEntry);
} else {
Files.copy(entry, targetEntry, StandardCopyOption.REPLACE_EXISTING);
}
}
}
}
// 递归删除目录
private static void deleteDirectory(Path dir) throws IOException {
Files.walkFileTree(dir, new SimpleFileVisitor<Path>() {
@Override
public FileVisitResult visitFile(Path file, BasicFileAttributes attrs) throws IOException {
Files.delete(file);
return FileVisitResult.CONTINUE;
}
@Override
public FileVisitResult postVisitDirectory(Path dir, IOException exc) throws IOException {
Files.delete(dir);
return FileVisitResult.CONTINUE;
}
});
}
}
本章我们学习了 Java 中的输入输出操作,包括:
InputStream和OutputStream是所有二进制流的基类。
Reader和Writer是所有字符流的基类。
Serializable接口,使用ObjectInputStream和ObjectOutputStream。
Path、FileSystem等类来表示文件系统和路径。
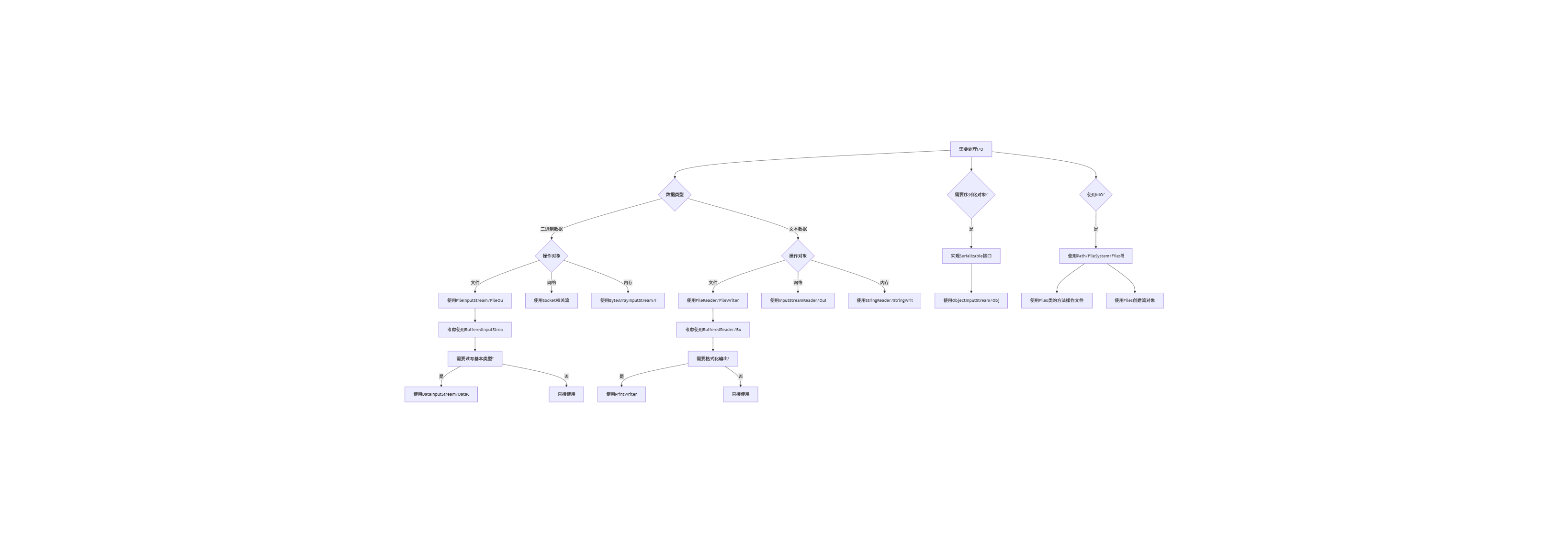
I/O 流选择流程图:

希望通过本章的学习,你已经掌握了 Java 中输入输出的各种操作。I/O 是 Java 编程中非常重要的一部分,多动手练习才能真正掌握这些知识。如果有任何疑问,欢迎在评论区留言讨论!