UnityWebRequest 提供了一个模块化系统,用于构成 HTTP 请求和处理 HTTP 响应。UnityWebRequest 系统的主要目标是让 Unity 游戏与 Web 浏览器后端进行交互。该系统还支持高需求功能,例如分块 HTTP 请求、流式 POST/PUT 操作以及对 HTTP 标头和动词的完全控制。
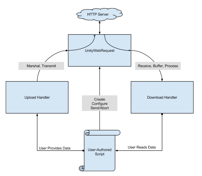
该系统由两层组成:
博客将会介绍UnityWebRequest常用操作。希望这篇博客对Unity的开发者有所帮助。 大家好,我是心疼你的一切,不定时更新Unity开发技巧,觉得有用记得一键三连哦。 欢迎点赞评论哦.下面就让我们进入正文吧 。
提示:以下是本篇文章正文内容,下面案例可供参考
UnityWebRequest 系统支持大多数 Unity 平台:
UnityWebRequest 生态系统将 HTTP 事务分解为三个不同的操作:
为了给高级用户提供更好的界面,这些操作均由自己的对象进行管理:

对于任何 HTTP 事务,正常的代码流程如下:
要从标准 HTTP 或 HTTPS Web 服务器检索简单数据(比如文本数据或二进制数据),请使用 UnityWebRequest.GET 调用。此函数将单个字符串作为参数,字符串用于指定从中检索数据的 URL。
此函数类似于标准 WWW 构造函数:
WWW myWww = new WWW("https://www.myserver.com/foo.txt");
// ... 类似于 ...
UnityWebRequest myWr = UnityWebRequest.Get("https://www.myserver.com/foo.txt");详细信息
示例:
using UnityEngine;
using System.Collections;
using UnityEngine.Networking;
public class MyBehaviour : MonoBehaviour {
void Start() {
StartCoroutine(GetText());
}
IEnumerator GetText() {
UnityWebRequest www = UnityWebRequest.Get("https://www.my-server.com");
yield return www.SendWebRequest();
if (www.result != UnityWebRequest.Result.Success) {
Debug.Log(www.error);
}
else {
// 以文本形式显示结果
Debug.Log(www.downloadHandler.text);
// 或者获取二进制数据形式的结果
byte[] results = www.downloadHandler.data;
}
}
}要从远程服务器检索纹理文件,可使用 UnityWebRequest.Texture.。此函数与 UnityWebRequest.GET 非常类似,但进行了优化,可高效下载和存储纹理。
此函数采用单个字符串作为参数。此字符串指定要下载图像文件(以用作纹理)的 URL。
详细信息
示例:
using UnityEngine;
using System.Collections;
using UnityEngine.Networking;
public class MyBehaviour : MonoBehaviour {
void Start() {
StartCoroutine(GetTexture());
}
IEnumerator GetTexture() {
UnityWebRequest www = UnityWebRequestTexture.GetTexture("https://www.my-server.com/image.png");
yield return www.SendWebRequest();
if (www.result != UnityWebRequest.Result.Success) {
Debug.Log(www.error);
}
else {
Texture myTexture = ((DownloadHandlerTexture)www.downloadHandler).texture;
}
}
}或者也可以使用 helper getter 来实现 GetTexture:
IEnumerator GetTexture() {
UnityWebRequest www = UnityWebRequestTexture.GetTexture("https://www.my-server.com/image.png");
yield return www.SendWebRequest();
Texture myTexture = DownloadHandlerTexture.GetContent(www);
}要从远程服务器下载 AssetBundle,可使用 UnityWebRequest.GetAssetBundle。此功能将数据串流到内部缓冲区,后者负责在工作线程上解码和解压缩 AssetBundle 的数据。
此函数的参数有多种形式。最简单的形式仅采用一个参数:下载 AssetBundle 时应使用的 URL。您可以选择提供校验和来验证下载数据的完整性。
或者,如果希望使用 AssetBundle 缓存系统,可提供版本号或 Hash128 数据结构。这些值与通过 WWW.LoadFromCacheOrDownload 为旧系统提供的版本号或 Hash128 objects 相同。
详细信息 此函数将创建 UnityWebRequest 并将目标 URL 设置为提供的 URL 参数。此函数还会将 HTTP 动词设置为 GET,但不会设置任何其他标志或自定义标头。 此函数将 DownloadHandlerAssetBundle 附加到 UnityWebRequest。此下载处理程序有一个特殊的 assetBundle 属性,一旦下载和解码了足够的数据,便可使用该属性来提取 AssetBundle,从而允许访问 AssetBundle 中的资源。 如果提供版本号或 Hash128 对象作为参数,也会将这些参数传递给 DownloadHandlerAssetBundle。下载处理程序随后将采用缓存系统。
示例:
using UnityEngine;
using UnityEngine.Networking;
using System.Collections;
public class MyBehaviour : MonoBehaviour {
void Start() {
StartCoroutine(GetAssetBundle());
}
IEnumerator GetAssetBundle() {
UnityWebRequest www = UnityWebRequestAssetBundle.GetAssetBundle("https://www.my-server.com/myData.unity3d");
yield return www.SendWebRequest();
if (www.result != UnityWebRequest.Result.Success) {
Debug.Log(www.error);
}
else {
AssetBundle bundle = DownloadHandlerAssetBundle.GetContent(www);
}
}
}有两个主要函数可用于将数据作为 HTML 表单格式发送到服务器。如果是从 WWW 系统进行迁移,请参阅下文中的使用 WWWForm。 使用 IMultipartFormSection 为了在更大程度上控制表单数据的指定方式,UnityWebRequest 系统包含了一个可由用户实现的 IMultipartFormSection 接口。对于标准应用程序,Unity 还提供了数据和文件部分的默认实现:MultipartFormDataSection 和 MultipartFormFileSection。
UnityWebRequest.POST 的重载可接受成员必须全部是 IMultipartFormSections 的列表参数(作为第二个参数)。函数签名为:
UnityWebRequest.Post(string url, List<IMultipartFormSection> formSections);详细信息
using UnityEngine;
using UnityEngine.Networking;
using System.Collections;
using System.Collections.Generic;
public class MyBehavior : MonoBehaviour
{
void Start()
{
StartCoroutine(Upload());
}
IEnumerator Upload()
{
List<IMultipartFormSection> formData = new List<IMultipartFormSection>();
formData.Add(new MultipartFormDataSection("field1=foo&field2=bar"));
formData.Add(new MultipartFormFileSection("my file data", "myfile.txt"));
UnityWebRequest www = UnityWebRequest.Post("https://www.my-server.com/myform", formData);
yield return www.SendWebRequest();
if (www.result != UnityWebRequest.Result.Success)
{
Debug.Log(www.error);
}
else
{
Debug.Log("Form upload complete!");
}
}
}为了帮助从 WWW 系统进行迁移,UnityWebRequest 系统允许使用旧的 WWWForm 对象来提供表单数据。
在这种情况下,函数签名为:
UnityWebRequest.Post(string url, WWWForm formData);详细信息
示例:
using UnityEngine;
using UnityEngine.Networking;
using System.Collections;
public class MyBehavior : MonoBehaviour {
void Start() {
StartCoroutine(Upload());
}
IEnumerator Upload() {
WWWForm form = new WWWForm();
form.AddField("myField", "myData");
UnityWebRequest www = UnityWebRequest.Post("https://www.my-server.com/myform", form);
yield return www.SendWebRequest();
if (www.result != UnityWebRequest.Result.Success) {
Debug.Log(www.error);
}
else {
Debug.Log("Form upload complete!");
}
}
}一些现代 Web 应用程序更喜欢通过 HTTP PUT 动词上传文件。针对这种情况,Unity 提供了 UnityWebRequest.PUT 函数。
此函数采用两个参数。第一个参数是一个字符串,用于指定请求的目标 URL。第二个参数是字符串或字节数组,用于指定要发送到服务器的有效负载数据。
函数签名:
WebRequest.Put(string url, string data);
WebRequest.Put(string url, byte[] data);详细信息
示例:
using UnityEngine;
using UnityEngine.Networking;
using System.Collections;
public class MyBehavior : MonoBehaviour {
void Start() {
StartCoroutine(Upload());
}
IEnumerator Upload() {
byte[] myData = System.Text.Encoding.UTF8.GetBytes("This is some test data");
UnityWebRequest www = UnityWebRequest.Put("https://www.my-server.com/upload", myData);
yield return www.SendWebRequest();
if (www.result != UnityWebRequest.Result.Success) {
Debug.Log(www.error);
}
else {
Debug.Log("Upload complete!");
}
}
}欲知后事如何,且听下回分解。 本次总结的就是这样的, 有需要会继续增加功能 如能帮助到你,就帮忙点个赞吧,三连更好哦,谢谢 你的点赞就是对博主的支持,有问题记得留言评论哦! 不定时更新Unity开发技巧,觉得有用记得一键三连哦。么么哒!