以LLaMA 为代表的模型是大模型主流架构Decoder-only的典型代表,相对于基础Transformer中的decoder模块,本文主要围绕LLaMA 结构的核心组成和主要变化点,介绍以下内容:
1)LLaMA架构的核心组成部分模块MHA和FFN的结构拆解。 2)每个模块的归一化和激活函数,相对于基础transformer变化原因。 3)LLaMA系列模型发展及衍生模型介绍
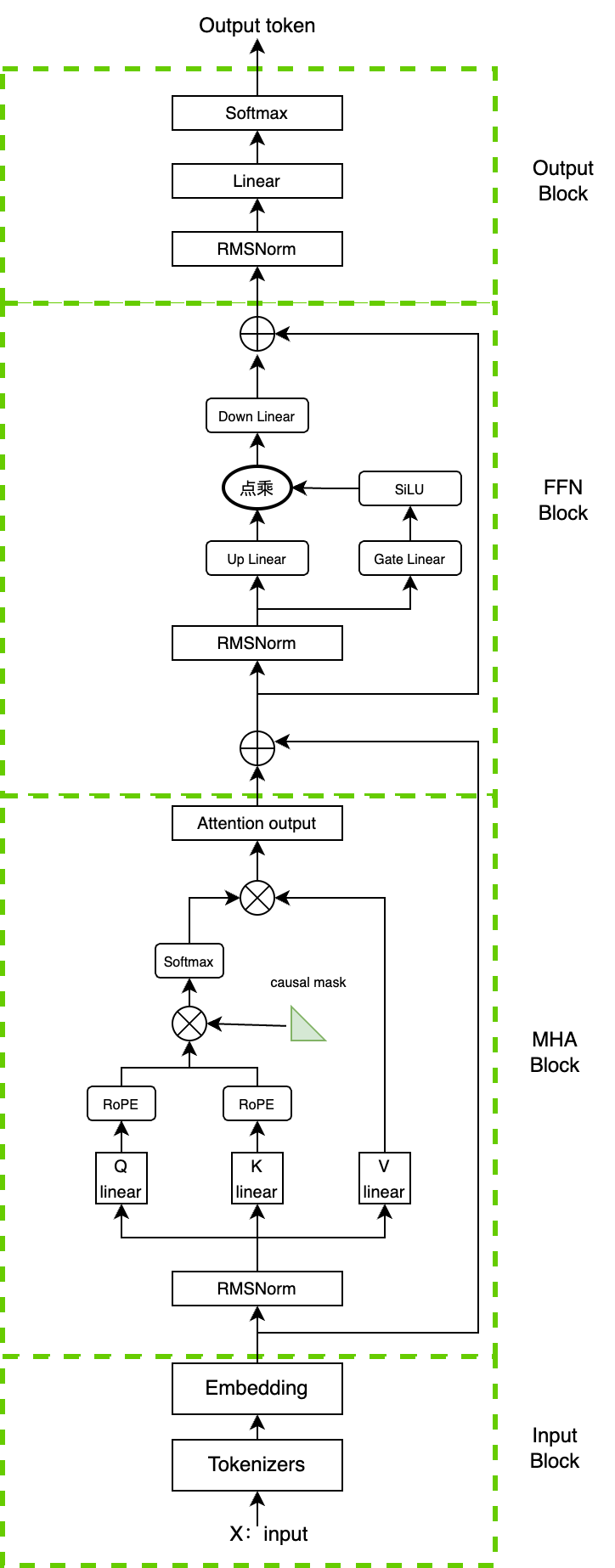
LLaMA (Large Language Model Meta AI)是Meta 发布的一款开源模型,和 GPT 系列一样,LLaMA 模型也是 Decoder-only 架构,其主要的改进如下:
架构图如下:

图中的post和pre是指归一化相对于残差的位置。post 是指在残差之后做归一化,而pre是在残差之前做归一化。一般认为,Post-Norm在残差之后做归一化,对参数正则化的效果更强,进而模型的收敛性也会更好;而Pre-Norm有一部分参数直接加在了后面,没有对这部分参数进行正则化,可以在反向时防止梯度爆炸或者梯度消失,大模型的训练难度大。

相同的深度条件下,Post-Norm的效果要优于Pre-Norm,因为Pre-Norm实际上相当于通过了一个更宽的网络而非更深的网络,所以在同等深度下,Pre-Norm的实际效果相当于一个更浅却更宽的网络,
然而在LLaMA中却采用了Pre-Norm,或许是因为模型够深(7B,13B,30B,65B的模型,transformer layer数量分别为32,40,60,80),而Pre-Norm的恒等分支更加明显,有利于梯度的传播
层归一化 LayerNorm 通过对输入以及权重矩阵,进行重新中心化和重新缩放(re-centering 和re-scaling),即减均值和除方差,也称平移不变性和缩放不变性),来帮助稳定训练并加速模型收敛。
作用:对特征张量按照某一维度或某几个维度进行均值为0,方差为1的归一化操作。
其中 表示均值, 均方值,e为一个极小值防止分母为0, 可以认为是一个可以训练的参数。
Layer Norm 的作用方式 可以理解为张量中具体某一维度的所有元素,比如对于 shape 为 (2,2,8) 的张量 input,若指定归一化的操作为第三个维度,则会对第三个维度中的四个张量(2,2,1) ,即第一维度和第二维共四个元素,各进行上述的一次计算。
nn.LayerNorm(normalized_shape, eps=1e-05, elementwise_affine=True, device=None, dtype=None)
“”“
- normalized_shape:归一化的维度,int(最后一维)list(list里面的维度)。以(2,2,4)为例,如果输入是int,则必须是4,如果是list,则可以是[4], [2,4], [2,2,4],即最后一维,倒数两维,和所有维度
- eps:加在分母方差上的偏置项,防止分母为0
- elementwise_affine:是否使用可学习的参数,前者开始为1,后者为0,设置该变量为True,则二者均可学习随着训练过程而变化
”“”RMS Norm(Root Mean Square Layer Normalization),是一般Layer Norm的一种变体,可以在梯度下降时令损失更加平滑。与layerNorm 相比,RMS Norm的主要区别在于去掉了减去均值的部分(re-centering),只保留方差部分(re-scaling),从归一化的表达式上可以直观地看出。
其中 均方值表示为:
一个直观的猜测是,center操作,类似于全连接层的bias项,储存到的是关于数据的一种先验分布信息,而把这种先验分布信息直接储存在模型中,反而可能会导致模型的迁移能力下降。所以T5模型中不仅去掉了Layer Norma的center操作,它把每一层的bias项也都去掉了。
前馈网络 FFN (Feed Forward Normal)原版的激活函数为ReLU,引入激活函数的目的是为了增加神经网络的非线性拟合能力。
ReLU(Rectified Linear Unit),通常意义下,其指代数学中的斜坡函数,即 :
在神经网络中使用ReLU激活函数作为非线性变换得到的输出结果是:
Transformer架构采用了ReLU激活函数的函数表达式,如下:
一般参数的更新公式为:,当学习率过大时,导致参数更新后的值为负值,此时输入网络的正值会和权重相乘后,也会变为负值,负值通过relu后就会输出0。
如果权重w在后期有机会被更新为正值也不会出现大问题,但是当relu函数输出值为0时,relu的导数也为0,因此会导致后边Δw一直为0,进而导致权重w一直不会被更新,因此会导致这个神经元永久性死亡,
Sigmoid 是常用的连续、平滑的s型激活函数,也被称为逻辑(Logistic)函数。可以将一个实数映射到(0,1)的区间,用来做二分类。其函数定义为:
Sigmoid 存在一定梯度消失问题
即在训练深度神经网络时,随着反向传播过程的深入,当输入值过大或过小时,函数的导数(梯度)会变得非常小(接近零)。这会导致梯度在向网络的前层传播时逐渐变小,导致网络的前层几乎无法更新。
注意:死亡单元和梯度消失不是同一个问题,具体解释参考[4]。
Swish 又被称为 SiLU(Sigmoid Linear Unit)是Sigmoid 和线性函数的组合
x 是输入值,β 是一个可学习参数。Swish 激活函数具有以下优点:
1)在某些情况下,Swish 的梯度更加平稳,可以减少梯度消失问题。
2)Swish 可以通过学习参数 β 来适应不同的问题,从而提高模型的泛化能力,比如在图像分类、自然语言处理等领域变现优秀。
GLU(Gated Linear Units)其实不算是一种激活函数,而是一种神经网络层。它是一个线性变换后面接门控机制的结构。其中门控机制是一个sigmoid函数用来控制信息能够通过多少。
其中的激活函数就是sigmod 函数,通过改变激活函数可以得到 GLU 的各种变体。比如SwiGLU就是采用Swish作为激活函数的GLU变体。
SwiGLU本质上是对Transformer的FFN前馈传播层的第一层全连接和ReLU进行了替换,原生的FFN中采用两层全连接,第一层升维,第二层降维回归到输入维度,两层之间使用ReLU激活函数。
SwiGLU也是全连接配合激活函数的形式,不同的是SwiGLU采用两个权重矩阵和输入分别变换,再配合Swish激活函数做哈达马积的操作,因为FFN本身还有第二层全连接,所以带有SwiGLU激活函数的FFN模块一共有三个权重矩阵,用公式表达如下
其中W1,V为SwiGLU模块的两个权重矩阵,W2为原始FFN的第二层全连接权重矩阵。这种方式使得FFN中的权重矩阵从2个变为了3个,为了使得模型的参数大体不变,因此中间层的向量维度需要削减为原始维度的三分之二。

在 Transformer 等序列模型中,位置编码用于向模型注入词元的位置信息,以帮助模型理解序列的顺序关系。
定义: 基于正弦和余弦函数的数学公式生成位置编码
其中,pos 为词元位置,i 为维度索引,为词向量维度。
优势:
定义:通过对词向量进行旋转操作注入绝对位置信息,同时实现对相对位置的感知。
其核心是使位置为m的查询向量,与位置为n的键向量的内积,仅依赖于相对位置m−n,即 。
优势:
LLaMA 架构作出的主要改变有三点,层归一化从post-norm 到pre-norm,FFN中的激活函数最终选择了SwiReLU,位置编码选择了稳定性更强的 RoPR。LLaMA模型架构取得成功,为其变体提供了可参考的范式,目前国内流行的Qwen架构基本为LLaMA架构。
千问Qwen大模型与标准transformer的主要区别如下:
1)使用untied embedding嵌入; 2)使用旋转位置嵌入-即RoPE相对位置编码; 3)normalization实现--即 RMSNorm 代替 LayerNorm; 4)FFN激活函数-即 SwiGLU 代替 ReLU; 5)attention中除 QKV 外无bias--采用flash attention加速训练
参考:
https://zhuanlan.zhihu.com/p/620297938
https://www.armcvai.cn/2024-10-21/llama1-3-model.html llama 结构详细介绍
https://zhuanlan.zhihu.com/p/627901828 GPT1-到GPT4
https://juejin.cn/post/7449919228033613864 死亡单元和梯度消失问题。