首页
学习
活动
专区
圈层
工具
发布
社区首页 >专栏 >研究思路与结果_类风湿性关节炎中TNF/JAK抑制剂治疗滑液的单细胞免疫谱

研究思路与结果_类风湿性关节炎中TNF/JAK抑制剂治疗滑液的单细胞免疫谱

作者头像
医小北同学
发布2026-01-13 16:32:21
发布2026-01-13 16:32:21
1270
举报
文章被收录于专栏:BioBikeBioBike

一、本文的研究思路(按“问题→设计→分析→验证→机制→总结”)

1、临床问题与科学假设

  • RA 患者滑液(SF)免疫细胞丰富;TNF 抑制剂(阿达木单抗)与 JAK 抑制剂(托法替尼)可缓解症状,但哪些致病细胞/通路/细胞通讯被改变、以及与疗效(ACR20)关系不清。
  • 假设:SF 可部分反映 ST(滑膜组织)免疫微环境;SF 中存在关键致病细胞亚群(如 SPP1 巨噬细胞、CXCL13 CD4 T),其密度/基因表达/通路活性/细胞通讯在治疗后以药物特异方式改变,并与疗效相关。

2、队列与采样设计(纵向配对 + 分组)

  • 发现队列:OA(对照)+ RA 患者治疗前(RA-BT)/治疗后1个月(RA-AT)配对样本;RA 随机接受阿达木单抗或托法替尼。
  • 结局分层:按 1 个月 ACR20 分为 ACR20_Y 与 ACR20_N(并强调比较多在基线做)。
  • 验证队列:额外 OA/RA 样本做 bulk RNA-seq、流式、ELISA、补充 scRNA-seq 等。

3、scRNA-seq 建图谱(细胞组成层面)

  • 质控、去双细胞、批次校正、聚类、用经典标记注释主要细胞类型。
  • 比较 OA vs RA、治疗前后、不同药物、不同疗效组:细胞比例/密度变化
  • 关键处理:由于中性粒细胞“脆弱/低RNA/多来自单个个体”,作者在后续分析中剔除中性粒细胞簇

4、差异表达与通路层面(疾病与治疗效应)

  • 在各主要细胞类型内做 DEG:RA-BT vs OA、RA-BT vs RA-AT(并分药物)。
  • 做 GO/GSEA/GSVA/ssGSEA/hallmark:总结炎症、趋化、TNF、JAK/STAT 等通路变化;比较两种药的通路抑制差异。

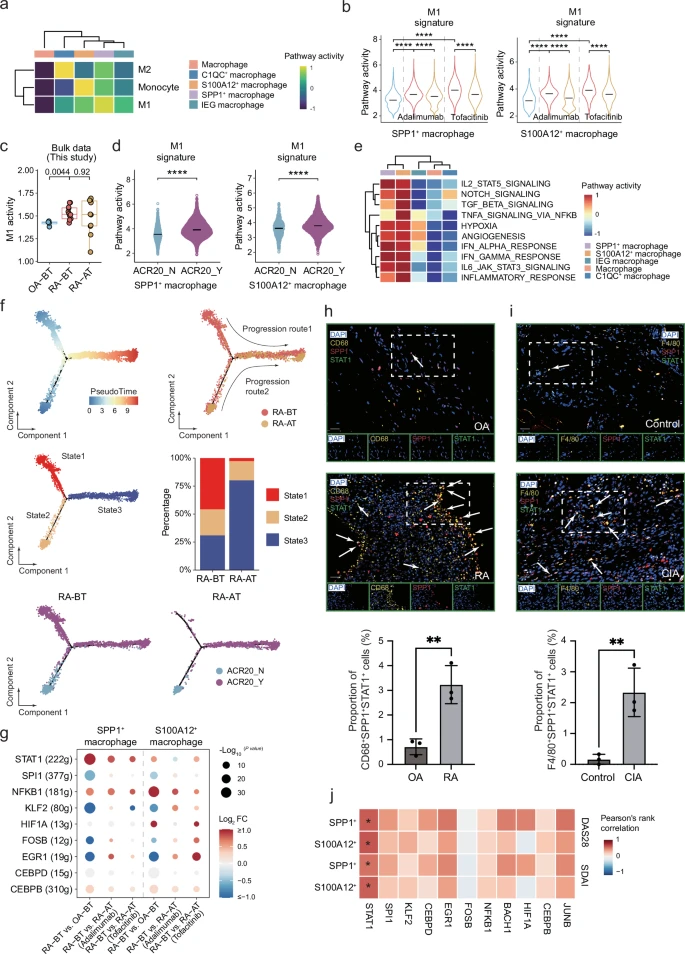
5、聚焦“致病亚群”精细分型(机制入口)

  • 巨噬细胞再分群:重点提出 IFN-activated SPP1 macrophagesS100A12 macrophages 等;分析其丰度与疾病活动(DAS28/SDAI)相关、治疗后变化、与 ACR20 关系。
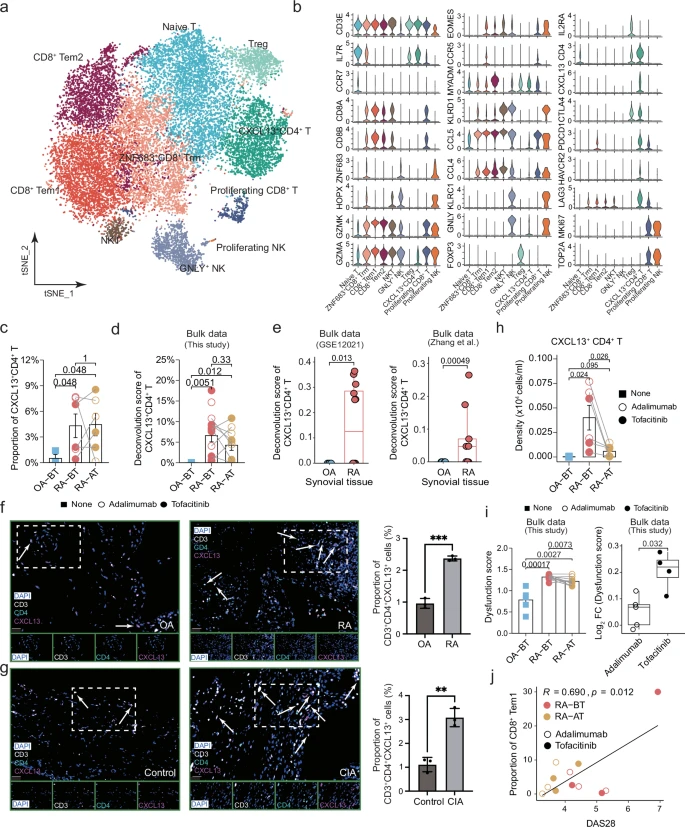
  • NK/T 再分群:提出 CXCL13 CD4 T、Treg、CD8 Tem 等;分析其丰度、耗竭特征、通路活性、与疗效关联。

6、调控网络与轨迹(状态转换与关键 TF)

  • Monocle 拟时序:追踪 SPP1 macrophage 在治疗下的状态转变(尤其托法替尼)。
  • SCENIC:找关键转录因子(如 STAT1、NFKB1 等)及其与疾病严重度/疗效关联,并做组织层面验证。

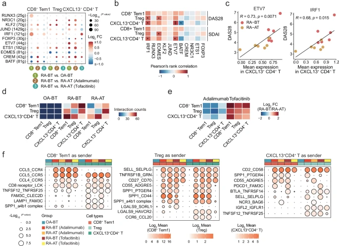
7、细胞通讯(“谁驱动谁”的证据链)

  • CellPhoneDB/CellChat/iTALK:比较 OA/RA、治疗前后、不同药物、ACR20 分层的通讯数量与关键配体-受体对。
  • 重点结论:SPP1 巨噬细胞 ↔ CXCL13 CD4 T 通讯突出,治疗后被削弱/清除,并与疗效相关;托法替尼在削弱通讯上更明显。

8、因果/功能验证(把“相关”推进到“作用”)

  • 流式分选代表性细胞(用膜标记替代分泌蛋白):分选 SPP1-like 与 S100A12-like 巨噬细胞;与 FLS 共培养(直接/间接)检测 IL6、MMPs 等。
  • 动物模型:髓系特异 Spp1 条件敲除(Lyz2-Cre)在 CIA 模型中减轻炎症相关指标。
  • 蛋白层面:ELISA 测 OPN(SPP1 编码)与 CCL2 等,并与临床指标相关。

9、外部一致性与“SF能代表ST”的论证

  • 在 1 名患者配对 ST/SF/血:显示 SPP1 macrophage 在 ST/SF 丰富、血中几乎无;ST 与 SF 的通讯更一致。

二、本文的研究结果(Results)

> 1、类风湿关节炎(RA)患者滑液(SF)细胞的单细胞转录组图谱构建
> 2、RA 的基因表达与通路改变及 DMARDs 治疗影响
> 3、巨噬细胞亚型与 RA 疾病严重程度的关系
> 4、SPP1/S100A12 巨噬细胞的功能特征
> 5、NK/T 细胞亚型在 RA 发病与治疗结局中的潜在作用
> 6、T 细胞亚型的分子特征
> 7、巨噬细胞与致病性 T 细胞亚型之间的细胞通讯
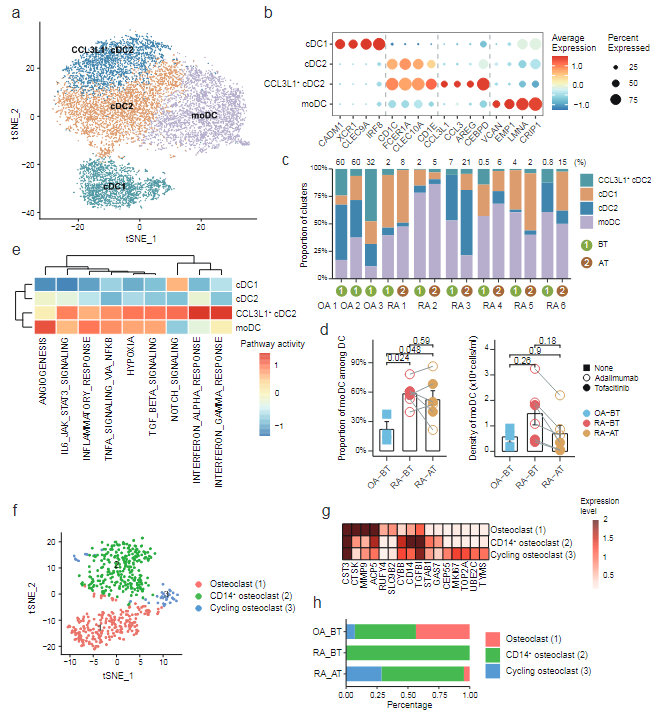
> 8、树突状细胞、破骨细胞与成纤维细胞的异质性
本文参与 腾讯云自媒体同步曝光计划,分享自微信公众号。
原始发表:2026-01-02,如有侵权请联系 cloudcommunity@tencent.com 删除

本文分享自 医小北 微信公众号,前往查看

如有侵权,请联系 cloudcommunity@tencent.com 删除。

本文参与 腾讯云自媒体同步曝光计划  ,欢迎热爱写作的你一起参与!

评论
登录后参与评论
0 条评论
热度
最新
推荐阅读
目录
  • 一、本文的研究思路(按“问题→设计→分析→验证→机制→总结”)
    • 1、临床问题与科学假设
    • 2、队列与采样设计(纵向配对 + 分组)
    • 3、scRNA-seq 建图谱(细胞组成层面)
    • 4、差异表达与通路层面(疾病与治疗效应)
    • 5、聚焦“致病亚群”精细分型(机制入口)
    • 6、调控网络与轨迹(状态转换与关键 TF)
    • 7、细胞通讯(“谁驱动谁”的证据链)
    • 8、因果/功能验证(把“相关”推进到“作用”)
    • 9、外部一致性与“SF能代表ST”的论证
  • 二、本文的研究结果(Results)
    • > 1、类风湿关节炎(RA)患者滑液(SF)细胞的单细胞转录组图谱构建
    • > 2、RA 的基因表达与通路改变及 DMARDs 治疗影响
    • > 3、巨噬细胞亚型与 RA 疾病严重程度的关系
    • > 4、SPP1/S100A12 巨噬细胞的功能特征
    • > 5、NK/T 细胞亚型在 RA 发病与治疗结局中的潜在作用
    • > 6、T 细胞亚型的分子特征
    • > 7、巨噬细胞与致病性 T 细胞亚型之间的细胞通讯
    • > 8、树突状细胞、破骨细胞与成纤维细胞的异质性
领券
问题归档专栏文章快讯文章归档关键词归档开发者手册归档开发者手册 Section 归档