
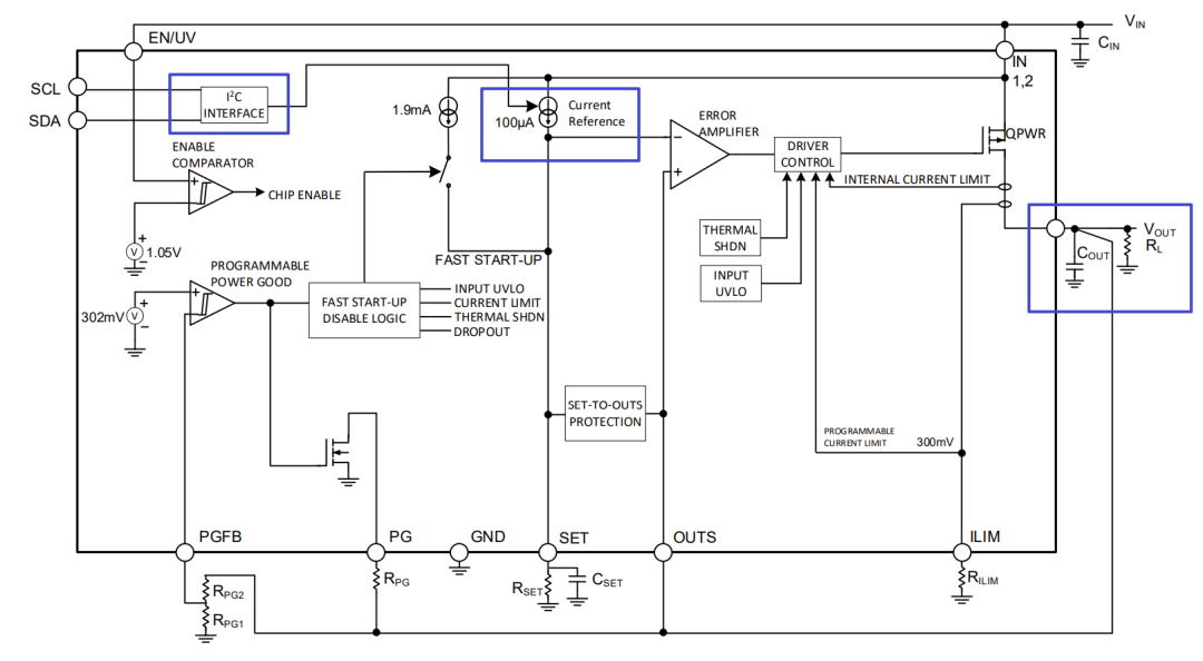
几天前看见共模出了个新东西,我看了下原来是加了个可编程的寄存器:GM1215 集成了 I 2 C 通信接口,器件地址为 0x21,可以编程 SET 引脚电流和输出电压。同时该器件还拥有在高性能稳压器中所需的保护功能,包括短路保护和具迟滞的热停机功能。

真棒,就一个寄存器

噪音还是美滋滋

看着寄存器应该是不复杂

只有QFN的有

没有写步进值

在最后再看看这个噪音情况
其实我也没有搞清楚这个东西可以在什么情况下使用,就控制一个电流和电压,因为控制的话,还得用一个测量的闭环,不懂了。
GM1215 在保持与 LT3042 完全兼容的同时,GM1215 增加了 I²C 在线调压功能,可实时微调输出电压,解决了红外探测器在不同环境温度下的偏置漂移问题。