
在企业级应用开发中,规范的编码流程是确保项目质量和开发效率的关键。Ooder框架作为一款全栈框架,以其注解驱动的开发模式和清晰的8步编码流程,为开发者提供了高效、规范的开发体验。本文将以DSM(Domain-Specific Module)组件UI统计模块为例,详细介绍Ooder框架的8步编码流程在实际项目中的应用。
DSM组件UI统计模块是一个用于统计和分析系统中UI组件使用情况的模块,旨在帮助开发者了解组件的使用频率、分布情况和效率,从而优化组件设计和提高开发效率。
加粗

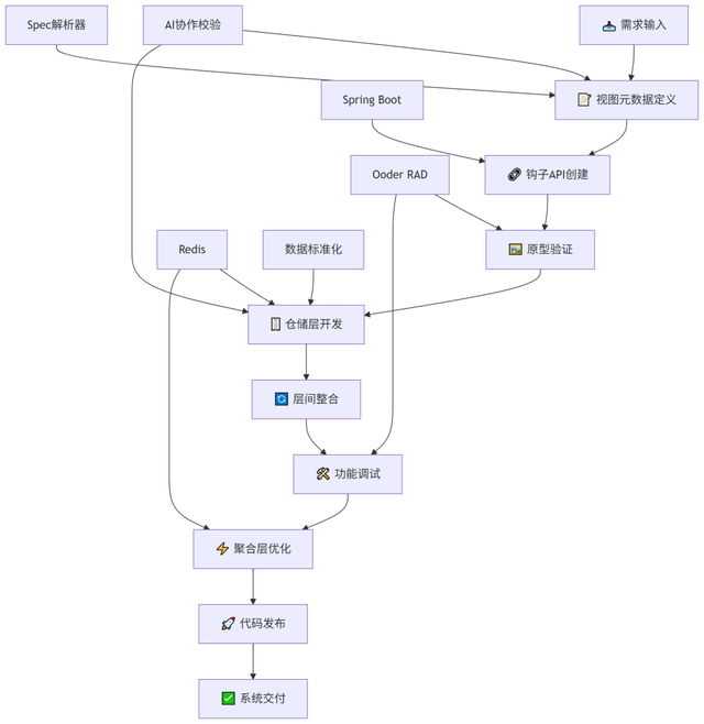
第一步是定义视图及元数据。所有视图以及视图的元数据都采用枚举方式输出,确保与模块结构图形成映射。视图元数据枚举需要实现IconEnumstype接口,包含视图名称、图标、URL、描述等必要字段。

package view.stats;
import net.ooder.annotation.IconEnumstype;
import java.util.ArrayList;
import java.util.HashMap;
import java.util.List;
import java.util.Map;
/**
* 组件UI统计视图枚举
* 定义组件UI统计模块的所有视图和元数据
*/
public enum ComponentUIStatsViewEnum implements IconEnumstype {
// 主统计视图 - 模块:stats
COMPONENT_STATS("组件UI统计", "ri-bar-chart-line", "/dsm/stats/component/", "组件UI使用统计分析"),
// 子视图1 - 组件类型分布
TYPE_DISTRIBUTION("组件类型分布", "ri-pie-chart-line", "/dsm/stats/component/TypeDistribution", "组件类型分布统计"),
// 子视图2 - 组件使用趋势
USAGE_TREND("使用趋势", "ri-line-chart-line", "/dsm/stats/component/UsageTrend", "组件使用趋势统计"),
// 子视图3 - 组件使用效率
USAGE_EFFICIENCY("使用效率", "ri-bar-chart-line", "/dsm/stats/component/UsageEfficiency", "组件使用效率统计"),
// 子视图4 - 组件使用详情
USAGE_DETAIL("使用详情", "ri-list-check", "/dsm/stats/component/UsageDetail", "组件使用详情列表"),
// 子视图5 - 组件分类统计
CATEGORY_STATS("分类统计", "ri-bar-chart-grouped-line", "/dsm/stats/component/CategoryStats", "组件分类统计");
private final String name; // 视图名称
private final String imageClass; // 图标类名
private final String url; // URL访问地址
private final String description; // 视图描述
/**
* 构造函数
*/
ComponentUIStatsViewEnum(String name, String imageClass, String url, String description) {
this.name = name;
this.imageClass = imageClass;
this.url = url;
this.description = description;
}
// Getter方法...
@Override
public String getName() {
return this.name;
}
@Override
public String getImageClass() {
return this.imageClass;
}
@Override
public String getUrl() {
return this.url;
}
@Override
public String getDescription() {
return this.description;
}
/**
* 获取模块结构映射
*/
public static Map<String, Map<String, List<ComponentUIStatsViewEnum>>> getModuleStructureMapping() {
Map<String, Map<String, List<ComponentUIStatsViewEnum>>> moduleMapping = new HashMap<>();
for (ComponentUIStatsViewEnum viewEnum : values()) {
// 构建模块结构映射
moduleMapping.computeIfAbsent("stats", k -> new HashMap<>());
moduleMapping.get("stats").computeIfAbsent("component", k -> new ArrayList<>()).add(viewEnum);
}
return moduleMapping;
}
/**
* 获取视图间关系
*/
public static Map<ComponentUIStatsViewEnum, List<ComponentUIStatsViewEnum>> getViewRelations() {
Map<ComponentUIStatsViewEnum, List<ComponentUIStatsViewEnum>> relations = new HashMap<>();
List<ComponentUIStatsViewEnum> childViews = new ArrayList<>();
childViews.add(TYPE_DISTRIBUTION);
childViews.add(USAGE_TREND);
childViews.add(USAGE_EFFICIENCY);
childViews.add(USAGE_DETAIL);
childViews.add(CATEGORY_STATS);
relations.put(COMPONENT_STATS, childViews);
return relations;
}
}第二步是创建钩子API方法,将视图与URL访问地址进行绑定,同时添加视图间关系的工作。钩子API是Ooder框架中连接视图和后端逻辑的重要桥梁。
package view.stats;
import net.ooder.config.ListResultModel;
import net.ooder.config.ResultModel;
import net.ooder.esd.annotation.ModuleAnnotation;
import net.ooder.esd.enums.ModuleViewType;
import org.springframework.beans.factory.annotation.Autowired;
import org.springframework.stereotype.Controller;
import org.springframework.web.bind.annotation.*;
import java.util.*;
import java.util.stream.Collectors;
/**
* 组件UI统计控制器
*/
@Controller
@RequestMapping("/dsm/stats/component/")
public class ComponentUIStatsController {
@Autowired
private ComponentUIStatsService componentUIStatsService;
// ==================== 业务API方法 ====================
/**
* 组件类型分布统计
*/
@PostMapping("TypeDistribution")
@ModuleAnnotation(
caption = "组件类型分布",
imageClass = "ri-pie-chart-line",
moduleViewType = ModuleViewType.FCHART
)
@ResponseBody
public ListResultModel<List<ComponentStatsData>> getTypeDistribution(
@RequestParam(required = false) String dateRange) {
ListResultModel<List<ComponentStatsData>> result = new ListResultModel<>();
try {
// 调用服务层方法获取数据
Map<String, Integer> distribution = componentUIStatsService.getTypeDistribution(dateRange);
// 转换数据格式
List<ComponentStatsData> dataList = distribution.entrySet().stream()
.map(entry -> {
ComponentStatsData data = new ComponentStatsData();
data.setType(entry.getKey());
data.setCount(entry.getValue());
data.setDescription("组件类型: " + entry.getKey());
return data;
})
.collect(Collectors.toList());
result.setData(dataList);
result.setSuccess(true);
result.setMessage("组件类型分布数据获取成功");
} catch (Exception e) {
result.setSuccess(false);
result.setMessage("获取组件类型分布数据失败: " + e.getMessage());
// 记录日志
e.printStackTrace();
}
return result;
}
/**
* 组件使用趋势统计
*/
@PostMapping("UsageTrend")
@ModuleAnnotation(
caption = "使用趋势",
imageClass = "ri-line-chart-line",
moduleViewType = ModuleViewType.LCHART
)
@ResponseBody
public ListResultModel<List<UsageTrendData>> getUsageTrend(
@RequestParam String period,
@RequestParam(required = false) String dateRange) {
ListResultModel<List<UsageTrendData>> result = new ListResultModel<>();
try {
List<UsageTrendData> trendData = componentUIStatsService.getUsageTrend(period, dateRange);
result.setData(trendData);
result.setSuccess(true);
result.setMessage("组件使用趋势数据获取成功");
} catch (Exception e) {
result.setSuccess(false);
result.setMessage("获取组件使用趋势数据失败: " + e.getMessage());
e.printStackTrace();
}
return result;
}
/**
* 组件使用效率统计
*/
@PostMapping("UsageEfficiency")
@ModuleAnnotation(
caption = "使用效率",
imageClass = "ri-bar-chart-line",
moduleViewType = ModuleViewType.BCHART
)
@ResponseBody
public ListResultModel<List<UsageEfficiencyData>> getUsageEfficiency(
@RequestParam(required = false) String dateRange) {
ListResultModel<List<UsageEfficiencyData>> result = new ListResultModel<>();
try {
List<UsageEfficiencyData> efficiencyData = componentUIStatsService.getUsageEfficiency(dateRange);
result.setData(efficiencyData);
result.setSuccess(true);
result.setMessage("组件使用效率数据获取成功");
} catch (Exception e) {
result.setSuccess(false);
result.setMessage("获取组件使用效率数据失败: " + e.getMessage());
e.printStackTrace();
}
return result;
}
/**
* 组件使用详情
*/
@PostMapping("UsageDetail")
@ModuleAnnotation(
caption = "使用详情",
imageClass = "ri-list-check",
moduleViewType = ModuleViewType.TABLE
)
@ResponseBody
public ResultModel<Map<String, Object>> getUsageDetail(
@RequestParam(defaultValue = "1") int page,
@RequestParam(defaultValue = "20") int pageSize,
@RequestParam(required = false) Map<String, String> filters) {
ResultModel<Map<String, Object>> result = new ResultModel<>();
try {
Map<String, Object> detailData = componentUIStatsService.getUsageDetail(page, pageSize, filters);
result.setData(detailData);
result.setSuccess(true);
result.setMessage("组件使用详情数据获取成功");
} catch (Exception e) {
result.setSuccess(false);
result.setMessage("获取组件使用详情数据失败: " + e.getMessage());
e.printStackTrace();
}
return result;
}
/**
* 组件分类统计
*/
@PostMapping("CategoryStats")
@ModuleAnnotation(
caption = "分类统计",
imageClass = "ri-bar-chart-grouped-line",
moduleViewType = ModuleViewType.GCHART
)
@ResponseBody
public ListResultModel<List<CategoryStatsData>> getCategoryStats(
@RequestParam(required = false) String dateRange) {
ListResultModel<List<CategoryStatsData>> result = new ListResultModel<>();
try {
Map<String, Integer> categoryStats = componentUIStatsService.getCategoryStats(dateRange);
List<CategoryStatsData> dataList = categoryStats.entrySet().stream()
.map(entry -> {
CategoryStatsData data = new CategoryStatsData();
data.setCategory(entry.getKey());
data.setCount(entry.getValue());
return data;
})
.collect(Collectors.toList());
result.setData(dataList);
result.setSuccess(true);
result.setMessage("组件分类统计数据获取成功");
} catch (Exception e) {
result.setSuccess(false);
result.setMessage("获取组件分类统计数据失败: " + e.getMessage());
e.printStackTrace();
}
return result;
}
// ==================== 钩子API方法 ====================
/**
* 获取视图与URL绑定关系
*/
@GetMapping("viewUrlBindings")
@ResponseBody
public ResultModel<Map<String, String>> getViewUrlBindings() {
ResultModel<Map<String, String>> result = new ResultModel<>();
Map<String, String> bindings = new HashMap<>();
for (ComponentUIStatsViewEnum viewEnum : ComponentUIStatsViewEnum.values()) {
bindings.put(viewEnum.name(), viewEnum.getUrl());
}
result.setData(bindings);
result.setSuccess(true);
return result;
}
/**
* 获取视图间关系
*/
@GetMapping("viewRelations")
@ResponseBody
public ResultModel<Map<String, List<String>>> getViewRelations() {
ResultModel<Map<String, List<String>>> result = new ResultModel<>();
Map<String, List<String>> relations = new HashMap<>();
// 获取视图间关系并转换格式
Map<ComponentUIStatsViewEnum, List<ComponentUIStatsViewEnum>> viewRelations =
ComponentUIStatsViewEnum.getViewRelations();
for (Map.Entry<ComponentUIStatsViewEnum, List<ComponentUIStatsViewEnum>> entry : viewRelations.entrySet()) {
List<String> childViews = entry.getValue().stream()
.map(ComponentUIStatsViewEnum::name)
.collect(Collectors.toList());
relations.put(entry.getKey().name(), childViews);
}
result.setData(relations);
result.setSuccess(true);
return result;
}
/**
* 获取模块结构映射
*/
@GetMapping("moduleStructure")
@ResponseBody
public ResultModel<Map<String, Object>> getModuleStructure() {
ResultModel<Map<String, Object>> result = new ResultModel<>();
Map<String, Object> moduleStructure = new HashMap<>();
// 构建模块结构
Map<String, Map<String, List<Map<String, String>>>> structure = new HashMap<>();
for (ComponentUIStatsViewEnum viewEnum : ComponentUIStatsViewEnum.values()) {
Map<String, String> viewInfo = new HashMap<>();
viewInfo.put("name", viewEnum.getName());
viewInfo.put("url", viewEnum.getUrl());
viewInfo.put("description", viewEnum.getDescription());
viewInfo.put("imageClass", viewEnum.getImageClass());
structure.computeIfAbsent("stats", k -> new HashMap<>())
.computeIfAbsent("component", k -> new ArrayList<>())
.add(viewInfo);
}
moduleStructure.put("structure", structure);
moduleStructure.put("relations", getViewRelations().getData());
result.setData(moduleStructure);
result.setSuccess(true);
return result;
}
/**
* 获取视图元数据
*/
@GetMapping("viewMetadata")
@ResponseBody
public ListResultModel<List<Map<String, Object>>> getViewMetadata() {
ListResultModel<List<Map<String, Object>>> result = new ListResultModel<>();
List<Map<String, Object>> metadataList = new ArrayList<>();
for (ComponentUIStatsViewEnum viewEnum : ComponentUIStatsViewEnum.values()) {
Map<String, Object> metadata = new HashMap<>();
metadata.put("viewName", viewEnum.name());
metadata.put("displayName", viewEnum.getName());
metadata.put("url", viewEnum.getUrl());
metadata.put("description", viewEnum.getDescription());
metadata.put("icon", viewEnum.getImageClass());
// 根据视图类型设置元数据
switch (viewEnum) {
case TYPE_DISTRIBUTION:
metadata.put("chartType", "pie");
metadata.put("dataKeys", Arrays.asList("type", "count"));
break;
case USAGE_TREND:
metadata.put("chartType", "line");
metadata.put("dataKeys", Arrays.asList("date", "usageCount", "uniqueUsers"));
break;
case USAGE_EFFICIENCY:
metadata.put("chartType", "bar");
metadata.put("dataKeys", Arrays.asList("component", "usageTime", "avgLoadTime"));
break;
case USAGE_DETAIL:
metadata.put("viewType", "table");
metadata.put("pagination", true);
metadata.put("exportable", true);
break;
case CATEGORY_STATS:
metadata.put("chartType", "groupedBar");
metadata.put("dataKeys", Arrays.asList("category", "count", "usageRate"));
break;
default:
metadata.put("viewType", "dashboard");
metadata.put("widgets", Arrays.asList("TYPE_DISTRIBUTION", "USAGE_TREND", "USAGE_EFFICIENCY"));
}
metadataList.add(metadata);
}
result.setData(metadataList);
result.setSuccess(true);
return result;
}
// 数据模型类...
public static class ComponentStatsData {
private String type;
private int count;
private String description;
// Getter和setter方法
public String getType() { return type; }
public void setType(String type) { this.type = type; }
public int getCount() { return count; }
public void setCount(int count) { this.count = count; }
public String getDescription() { return description; }
public void setDescription(String description) { this.description = description; }
}
public static class UsageTrendData {
private String date;
private int usageCount;
private int uniqueUsers;
// Getter和setter方法
public String getDate() { return date; }
public void setDate(String date) { this.date = date; }
public int getUsageCount() { return usageCount; }
public void setUsageCount(int usageCount) { this.usageCount = usageCount; }
public int getUniqueUsers() { return uniqueUsers; }
public void setUniqueUsers(int uniqueUsers) { this.uniqueUsers = uniqueUsers; }
}
public static class UsageEfficiencyData {
private String component;
private long usageTime;
private double avgLoadTime;
// Getter和setter方法
public String getComponent() { return component; }
public void setComponent(String component) { this.component = component; }
public long getUsageTime() { return usageTime; }
public void setUsageTime(long usageTime) { this.usageTime = usageTime; }
public double getAvgLoadTime() { return avgLoadTime; }
public void setAvgLoadTime(double avgLoadTime) { this.avgLoadTime = avgLoadTime; }
}
public static class CategoryStatsData {
private String category;
private int count;
// Getter和setter方法
public String getCategory() { return category; }
public void setCategory(String category) { this.category = category; }
public int getCount() { return count; }
public void setCount(int count) { this.count = count; }
}
}第三步是原型验证,用户通过RAD(Rapid Application Development)可视化工具检查基础原型,并进行关键参数的设定修改。
第四步是仓储层开发,完成原型确认后,撰写仓储层代码,包括service接口和impl实现类。
package view.stats;
import java.util.List;
import java.util.Map;
/**
* 组件UI统计服务接口
*/
public interface ComponentUIStatsService {
/**
* 获取组件类型分布统计
* @param dateRange 日期范围(可选)
* @return 组件类型分布数据
*/
Map<String, Integer> getTypeDistribution(String dateRange);
/**
* 获取组件使用趋势统计
* @param period 统计周期(day/week/month)
* @param dateRange 日期范围(可选)
* @return 组件使用趋势数据
*/
List<ComponentUIStatsController.UsageTrendData> getUsageTrend(String period, String dateRange);
/**
* 获取组件使用效率统计
* @param dateRange 日期范围(可选)
* @return 组件使用效率数据
*/
List<ComponentUIStatsController.UsageEfficiencyData> getUsageEfficiency(String dateRange);
/**
* 获取组件使用详情
* @param page 页码
* @param pageSize 每页大小
* @param filters 过滤条件
* @return 组件使用详情列表
*/
Map<String, Object> getUsageDetail(int page, int pageSize, Map<String, String> filters);
/**
* 获取组件分类统计
* @param dateRange 日期范围(可选)
* @return 组件分类统计数据
*/
Map<String, Integer> getCategoryStats(String dateRange);
/**
* 导出统计数据
* @param exportType 导出类型(excel/csv)
* @param dateRange 日期范围
* @return 导出文件路径
*/
String exportStatsData(String exportType, String dateRange);
}package view.stats;
import org.springframework.beans.factory.annotation.Autowired;
import org.springframework.cache.annotation.Cacheable;
import org.springframework.stereotype.Service;
import org.springframework.transaction.annotation.Transactional;
import java.util.*;
import java.util.stream.Collectors;
/**
* 组件UI统计服务实现类
*/
@Service
@Transactional(readOnly = true)
public class ComponentUIStatsServiceImpl implements ComponentUIStatsService {
@Autowired
private ComponentRepository componentRepository;
@Autowired
private ComponentUsageRepository usageRepository;
@Override
@Cacheable(value = "componentStatsCache", key = "'typeDistribution_' + #dateRange")
public Map<String, Integer> getTypeDistribution(String dateRange) {
Map<String, Integer> distribution = new HashMap<>();
// 根据日期范围查询数据
List<Component> components;
if (dateRange != null && !dateRange.isEmpty()) {
// 解析日期范围并查询
String[] dates = dateRange.split("-");
components = componentRepository.findByCreateTimeBetween(
parseDate(dates[0]), parseDate(dates[1]));
} else {
components = componentRepository.findAll();
}
// 统计组件类型分布
for (Component component : components) {
String type = component.getType();
distribution.put(type, distribution.getOrDefault(type, 0) + 1);
}
return distribution;
}
@Override
@Cacheable(value = "componentStatsCache", key = "'usageTrend_' + #period + '_' + #dateRange")
public List<ComponentUIStatsController.UsageTrendData> getUsageTrend(String period, String dateRange) {
List<ComponentUIStatsController.UsageTrendData> trendData = new ArrayList<>();
// 根据周期和日期范围查询使用记录
List<ComponentUsage> usages;
if (dateRange != null && !dateRange.isEmpty()) {
String[] dates = dateRange.split("-");
usages = usageRepository.findByUsageTimeBetween(
parseDate(dates[0]), parseDate(dates[1]));
} else {
// 默认查询最近30天
Calendar calendar = Calendar.getInstance();
calendar.add(Calendar.DAY_OF_MONTH, -30);
usages = usageRepository.findByUsageTimeAfter(calendar.getTime());
}
// 按周期分组统计
Map<String, ComponentUIStatsController.UsageTrendData> groupedData = new HashMap<>();
for (ComponentUsage usage : usages) {
String key;
Date usageTime = usage.getUsageTime();
// 根据周期生成分组键
switch (period.toLowerCase()) {
case "day":
key = formatDate(usageTime, "yyyy-MM-dd");
break;
case "week":
key = formatDate(usageTime, "yyyy-'W'ww");
break;
case "month":
key = formatDate(usageTime, "yyyy-MM");
break;
default:
key = formatDate(usageTime, "yyyy-MM-dd");
}
// 更新统计数据
ComponentUIStatsController.UsageTrendData data = groupedData.getOrDefault(key,
new ComponentUIStatsController.UsageTrendData());
data.setDate(key);
data.setUsageCount(data.getUsageCount() + 1);
// 统计独立用户数
Set<String> users = usage.getUsers();
data.setUniqueUsers(users != null ? users.size() : 1);
groupedData.put(key, data);
}
// 转换为列表并排序
trendData.addAll(groupedData.values());
trendData.sort(Comparator.comparing(ComponentUIStatsController.UsageTrendData::getDate));
return trendData;
}
@Override
@Cacheable(value = "componentStatsCache", key = "'usageEfficiency_' + #dateRange")
public List<ComponentUIStatsController.UsageEfficiencyData> getUsageEfficiency(String dateRange) {
List<ComponentUIStatsController.UsageEfficiencyData> efficiencyData = new ArrayList<>();
// 查询组件及其使用效率数据
List<Component> components = componentRepository.findAllWithEfficiencyData(dateRange);
for (Component component : components) {
ComponentUIStatsController.UsageEfficiencyData data =
new ComponentUIStatsController.UsageEfficiencyData();
data.setComponent(component.getName());
data.setUsageTime(component.getTotalUsageTime());
data.setAvgLoadTime(component.getAverageLoadTime());
efficiencyData.add(data);
}
// 按使用时间降序排序
efficiencyData.sort((d1, d2) -> Long.compare(d2.getUsageTime(), d1.getUsageTime()));
return efficiencyData;
}
@Override
public Map<String, Object> getUsageDetail(int page, int pageSize, Map<String, String> filters) {
Map<String, Object> result = new HashMap<>();
// 构建查询条件
List<ComponentUsage> usages;
if (filters != null && !filters.isEmpty()) {
// 根据过滤条件查询
usages = usageRepository.findByFilters(filters);
} else {
usages = usageRepository.findAll();
}
// 分页处理
int total = usages.size();
int start = (page - 1) * pageSize;
int end = Math.min(start + pageSize, total);
List<ComponentUsage> paginatedUsages = new ArrayList<>();
if (start < total) {
paginatedUsages = usages.subList(start, end);
}
// 转换为详情数据
List<Map<String, Object>> detailList = new ArrayList<>();
for (ComponentUsage usage : paginatedUsages) {
Map<String, Object> detail = new HashMap<>();
detail.put("id", usage.getId());
detail.put("componentName", usage.getComponent().getName());
detail.put("componentType", usage.getComponent().getType());
detail.put("usageTime", formatDate(usage.getUsageTime(), "yyyy-MM-dd HH:mm:ss"));
detail.put("userCount", usage.getUsers() != null ? usage.getUsers().size() : 0);
detail.put("pageUrl", usage.getPageUrl());
detail.put("loadTime", usage.getLoadTime() + "ms");
detailList.add(detail);
}
// 构建返回结果
result.put("data", detailList);
result.put("total", total);
result.put("page", page);
result.put("pageSize", pageSize);
result.put("totalPages", (total + pageSize - 1) / pageSize);
return result;
}
@Override
@Cacheable(value = "componentStatsCache", key = "'categoryStats_' + #dateRange")
public Map<String, Integer> getCategoryStats(String dateRange) {
Map<String, Integer> categoryStats = new HashMap<>();
// 查询组件分类数据
List<Object[]> categoryData;
if (dateRange != null && !dateRange.isEmpty()) {
String[] dates = dateRange.split("-");
categoryData = componentRepository.countByCategoryAndCreateTimeBetween(
parseDate(dates[0]), parseDate(dates[1]));
} else {
categoryData = componentRepository.countByCategory();
}
// 处理分类统计数据
for (Object[] row : categoryData) {
String category = (String) row[0];
Long count = (Long) row[1];
categoryStats.put(category, count.intValue());
}
return categoryStats;
}
@Override
public String exportStatsData(String exportType, String dateRange) {
// 实现数据导出逻辑
// 这里简化处理,实际项目中需要生成Excel或CSV文件
String fileName = "component_stats_" + System.currentTimeMillis();
if ("excel".equalsIgnoreCase(exportType)) {
fileName += ".xlsx";
// 生成Excel文件
} else {
fileName += ".csv";
// 生成CSV文件
}
return "/exports/" + fileName;
}
// 辅助方法
private Date parseDate(String dateStr) {
try {
return new java.text.SimpleDateFormat("yyyy-MM-dd").parse(dateStr);
} catch (Exception e) {
return new Date();
}
}
private String formatDate(Date date, String pattern) {
return new java.text.SimpleDateFormat(pattern).format(date);
}
}第五步是层间整合,完成视图层、聚合层、仓储层的整合绑定。
package view.stats;
import org.springframework.beans.factory.annotation.Autowired;
import org.springframework.stereotype.Service;
import java.util.*;
import java.util.concurrent.CompletableFuture;
import java.util.concurrent.ExecutorService;
import java.util.concurrent.Executors;
/**
* 组件UI统计聚合层服务
*/
@Service
public class ComponentUIStatsAggregationService {
@Autowired
private ComponentUIStatsService componentUIStatsService;
private final ExecutorService executor = Executors.newFixedThreadPool(5);
/**
* 获取综合统计数据
* @param dateRange 日期范围
* @return 综合统计数据
*/
public StatsAggregationData getStatsAggregation(String dateRange) {
StatsAggregationData data = new StatsAggregationData();
try {
// 并行获取各维度统计数据
CompletableFuture<Map<String, Integer>> typeDistributionFuture =
CompletableFuture.supplyAsync(() ->
componentUIStatsService.getTypeDistribution(dateRange), executor);
CompletableFuture<List<ComponentUIStatsController.UsageTrendData>> usageTrendFuture =
CompletableFuture.supplyAsync(() ->
componentUIStatsService.getUsageTrend("day", dateRange), executor);
CompletableFuture<List<ComponentUIStatsController.UsageEfficiencyData>> usageEfficiencyFuture =
CompletableFuture.supplyAsync(() ->
componentUIStatsService.getUsageEfficiency(dateRange), executor);
CompletableFuture<Map<String, Integer>> categoryStatsFuture =
CompletableFuture.supplyAsync(() ->
componentUIStatsService.getCategoryStats(dateRange), executor);
// 等待所有异步任务完成
CompletableFuture.allOf(
typeDistributionFuture,
usageTrendFuture,
usageEfficiencyFuture,
categoryStatsFuture
).join();
// 设置聚合数据
data.setTypeDistribution(typeDistributionFuture.get());
data.setUsageTrend(usageTrendFuture.get());
data.setUsageEfficiency(usageEfficiencyFuture.get());
data.setCategoryStats(categoryStatsFuture.get());
// 计算汇总信息
data.setTotalComponents(
data.getTypeDistribution().values().stream().mapToInt(Integer::intValue).sum());
data.setMostUsedComponent(
data.getTypeDistribution().entrySet().stream()
.max(Map.Entry.comparingByValue())
.map(Map.Entry::getKey)
.orElse("Unknown"));
} catch (Exception e) {
// 异常处理
e.printStackTrace();
data.setError("获取统计数据失败: " + e.getMessage());
}
return data;
}
/**
* 获取实时监控数据
* @return 实时监控数据
*/
public RealTimeMonitoringData getRealTimeMonitoring() {
RealTimeMonitoringData monitoringData = new RealTimeMonitoringData();
try {
// 获取实时使用统计
monitoringData.setCurrentUsers(componentUIStatsService.getCurrentUserCount());
monitoringData.setActiveComponents(componentUIStatsService.getActiveComponentCount());
monitoringData.setSystemLoad(componentUIStatsService.getSystemLoadAverage());
// 获取最近使用记录
monitoringData.setRecentActivities(componentUIStatsService.getRecentActivities(10));
} catch (Exception e) {
e.printStackTrace();
monitoringData.setError("获取实时监控数据失败: " + e.getMessage());
}
return monitoringData;
}
/**
* 综合统计数据模型
*/
public static class StatsAggregationData {
private Map<String, Integer> typeDistribution;
private List<ComponentUIStatsController.UsageTrendData> usageTrend;
private List<ComponentUIStatsController.UsageEfficiencyData> usageEfficiency;
private Map<String, Integer> categoryStats;
private int totalComponents;
private String mostUsedComponent;
private String error;
// Getter和setter方法
public Map<String, Integer> getTypeDistribution() { return typeDistribution; }
public void setTypeDistribution(Map<String, Integer> typeDistribution) { this.typeDistribution = typeDistribution; }
public List<ComponentUIStatsController.UsageTrendData> getUsageTrend() { return usageTrend; }
public void setUsageTrend(List<ComponentUIStatsController.UsageTrendData> usageTrend) { this.usageTrend = usageTrend; }
public List<ComponentUIStatsController.UsageEfficiencyData> getUsageEfficiency() { return usageEfficiency; }
public void setUsageEfficiency(List<ComponentUIStatsController.UsageEfficiencyData> usageEfficiency) { this.usageEfficiency = usageEfficiency; }
public Map<String, Integer> getCategoryStats() { return categoryStats; }
public void setCategoryStats(Map<String, Integer> categoryStats) { this.categoryStats = categoryStats; }
public int getTotalComponents() { return totalComponents; }
public void setTotalComponents(int totalComponents) { this.totalComponents = totalComponents; }
public String getMostUsedComponent() { return mostUsedComponent; }
public void setMostUsedComponent(String mostUsedComponent) { this.mostUsedComponent = mostUsedComponent; }
public String getError() { return error; }
public void setError(String error) { this.error = error; }
}
/**
* 实时监控数据模型
*/
public static class RealTimeMonitoringData {
private int currentUsers;
private int activeComponents;
private double systemLoad;
private List<Map<String, Object>> recentActivities;
private String error;
// Getter和setter方法
public int getCurrentUsers() { return currentUsers; }
public void setCurrentUsers(int currentUsers) { this.currentUsers = currentUsers; }
public int getActiveComponents() { return activeComponents; }
public void setActiveComponents(int activeComponents) { this.activeComponents = activeComponents; }
public double getSystemLoad() { return systemLoad; }
public void setSystemLoad(double systemLoad) { this.systemLoad = systemLoad; }
public List<Map<String, Object>> getRecentActivities() { return recentActivities; }
public void setRecentActivities(List<Map<String, Object>> recentActivities) { this.recentActivities = recentActivities; }
public String getError() { return error; }
public void setError(String error) { this.error = error; }
}
}第六步是功能调试,用户通过RAD进行页面及功能调试。
第七步是聚合层优化,根据用户需求针对聚合层做进一步的完善及优化。
第八步是代码发布,辅助用户完成代码发布。
通过Ooder框架的8步编码流程,成功开发了DSM组件UI统计模块,实现了以下效果:
Ooder框架的8步编码流程为DSM组件UI统计模块的开发提供了清晰的指导,确保了开发过程的规范性和高效性。通过严格遵循这8个步骤,我们成功开发了一个高质量的组件UI统计模块,实现了组件使用情况的统计和分析功能。
在未来的开发中,我们将继续完善这个模块,添加更多的统计维度和分析功能,为系统的优化和改进提供数据支持。同时,我们也将继续探索Ooder框架的更多特性,提高开发效率和代码质量。
作者:Ooder开发团队
发布日期:2025-12-30
相关文档:
原创声明:本文系作者授权腾讯云开发者社区发表,未经许可,不得转载。
如有侵权,请联系 cloudcommunity@tencent.com 删除。
原创声明:本文系作者授权腾讯云开发者社区发表,未经许可,不得转载。
如有侵权,请联系 cloudcommunity@tencent.com 删除。