
单克隆抗体以其高特异性和单一性的生物学功能,在治疗肿瘤、自身免疫性疾病、感染性疾病和移植排斥反应等多种疾病上发挥着强大的作用。在新药研发和基础科研领域,越来越多的重点项目也焦距在了人源化单抗的开发和拓展运用上。接下来,AbMole将通性综述为您展示各种过2期原创人源化单抗在不同品系小鼠中体内实验的精华,希望以我们的专业精神为您铺就通往成功的道路!
首先,我们先了解一下人源化单抗抑制剂动物试验中常用到的不同品系的小鼠:
近交系小鼠
通过连续多代近亲交配繁殖后获得的基因高度纯合化小鼠。常见的品系有:BALB/c(白色)和C57BL(黑色)。具有相对完整的鼠源免疫系统(如B淋巴细胞、T淋巴细胞和NK淋巴细胞等),与鼠类移植肿瘤组织相容。如使用此类近交系小鼠进行动物实验,需确定所用人源化单抗抑制剂对鼠类对应靶点可识别且有活性。
Nude小鼠
先天性胸腺缺陷的突变的体毛稀少小鼠,其免疫系统特征为:先天性无胸腺,缺少T细胞,T细胞功能明显有丧失;但B细胞功能正常;NK细胞活力增强。是常用的异种移植动物(如永生化人肿瘤细胞的接种和生长)。
SCID小鼠
有自发重度联合免疫缺陷突变的白化品系小鼠,由于该突变妨碍了T细胞和B细胞的发育和成熟,所以该品系小鼠的B淋巴细胞和T淋巴细胞功能联合缺失,但却拥有正常的NK细胞和巨噬细胞等。是PDX(Patient-Derived tumor Xenograft,人源肿瘤异种移植)模型的良好宿主。
NOD-SCID小鼠
在SCID小鼠基础上,与非肥胖性糖尿病小鼠(NOD/Lt)品系回交后得到的免疫缺陷型小鼠。除T和B淋巴细胞缺乏外,同时NK细胞的活性也很低,因此其较少发生免疫排斥反应及移植物抗宿主病(GVHD)。
大家可以看出从近交系小鼠到NOD-SCID小鼠,其免疫水平是依次降低的。在NOD-SCID小鼠基础之上,人们又进一步构建了人源化小鼠,用以模拟人体免疫细胞应答的微环境和探索免疫系统与人类肿瘤细胞或组织之间的相互作用。
常见的人源化小鼠有如下2种:
a. CD34+人源化小鼠。该品系小鼠可以通过移植人脐带血CD34+细胞,在免疫缺陷鼠NOG/NPG体内重建免疫系统后获得。特别适用于免疫肿瘤学、传染病、宿主-抗体疾病的长期研究。
b. PBMC(外周血单核细胞)人源化小鼠。该品系小鼠则多通过静脉注射或腹腔注射分离的人外周血单核细胞入免疫缺陷鼠并重建免疫系统后获得。适合用于研究T细胞调节的药物及感染和免疫排斥研究。
上述两种人源化小鼠本质上是通过将人的免疫细胞注射入免疫缺陷型小鼠中,在小鼠体内重建并模拟人体免疫系统。每次实验均需单独构建。
人源化(基因工程)小鼠
该品系小鼠并不直接引入大量的人免疫细胞,而是针对性地将小鼠特定的靶点蛋白或其胞外段(如CTLA4和PD-1等)人源化形成转基因小鼠。这种形式的人源化小鼠在很多情况下是可遗传的。
在了解了不同小鼠模型的区别之后,我们一起来看看各单抗抑制剂在动物实验中的使用吧。
Avelumab (产品编号M3813)
Avelumab 是一种独特的强ADCC活性的PD-L1全人源化抗体,能有效地阻止PD-L1与PD-1的结合。因为Avelumab与人和小鼠的PD-L1都有很高的亲和力,所以构建肿瘤模型时使用的是C57BL品系小鼠。首先将MB49亲代细胞经皮下注射至C57BL/6小鼠体内,待肿瘤长至适当体积。将Avelumab及同型对照都经DPBS稀释后用于注射。对荷瘤小鼠进行腹腔注射3次,每次间隔3天。由于Avelumab是人IgG1,因此必须在7-9天的窗口内集中注射3次,以避免中和小鼠抗人Ig的出现。
结果表明,Avelumab可明显抑制MB49的肿瘤生长,并提高小鼠存活率。

参考文献:Systemic Immunotherapy of Non–Muscle Invasive Mouse Bladder Cancer with Avelumab, an Anti–PD-L1 Immune Checkpoint Inhibitor
Trastuzumab (产品编号M6218)
Trastuzumab是人源化单抗抑制剂,与HER2的胞外区域相结合,适用于人源或免疫缺陷型小鼠。从EC病人处获得的ESCC组织移植到SCID小鼠体内。90天后再从这些小鼠体内将ESCC外植体取出并进一步移植到裸鼠体内,以此进行3代鼠传鼠的移植后,基本稳定建立具有HER2表达差异和PIK3CA基因突变的病人来源的食管鳞状细胞癌外植体(PDECX)小鼠模型。将PDECX小鼠分为对照组和实验组,实验组的小鼠接受Trastuzumab的单药治疗(腹膜注射,每周4 mg / kg /两次)或Trastuzumab与AKT抑制剂AZD5363的组合(口服给药,每天120 mg / kg /两次)治疗。每周两次检测裸鼠的皮下肿瘤和小鼠体重。
结果表明,PIK3CA基因突变且HER2表达阳性的PDECX小鼠对Trastuzumab或AZD5363的单独治疗不敏感,但Trastuzumab与AZD5363的联合治疗能明显地抑制该肿瘤的生长。

参考文献:Trastuzumab anti-tumor efficacy in patient-derived esophageal squamous cell carcinoma xenograft (PDECX) mouse models
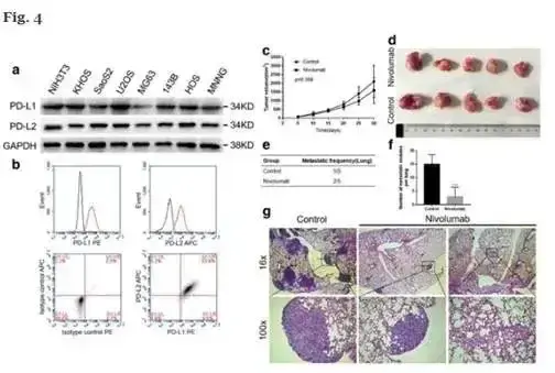
Nivolumab (产品编号M6100)
Nivolumab是一种通过基因工程改造的、人类免疫球蛋白(Ig)G4单克隆抗体,靶向具有负向免疫调节功能的人类细胞表面受体程序性死亡-1(PD-1, PCD-1),适用于人源小鼠。首先分离收集人的淋巴细胞,并通过尾静脉注射将其注入NPG小鼠体内以构建PBMC人源化小鼠。待小鼠血液中人CD45阳性细胞超过25%后,为小鼠皮下接种KHOS细胞,并每隔5天以10mg/kg的剂量腹膜内注射无菌盐水或Nivolumab,总共注射五次。
结果表明,Nivolumab能够抑制体内骨肉瘤转移。同时,Nivolumab治疗组的肺转移淋巴结明显少于对照组。

参考文献:PD-1 axis expression in musculoskeletal tumors and antitumor effect of nivolumab in osteosarcoma model of humanized mouse
Adalimumab (产品编号M6222)
Adalimumab是靶向TNF-alpha的人源化单克隆抗体,抑制TNF-alpha,适用于人源及非人源化小鼠。首先将有BALB/c背景的SKG小鼠进行分组,一部分腹腔内注射经PBS稀释的Curdlan ,另一部分仅注射PBS。然后再将一半数量的注射了Curdlan的小鼠给与Adalimumab的治疗。
结果显示,Adalimumab能很明显地改善由Curdlan诱导的SKG小鼠外周关节炎。

参考文献:Effect of tumor necrosis factor inhibition on spinal inflammation and spinal ankylosis in SKG mice
Atezolizumab (产品编号M6101)
Atezolizumab是人源、IgG1单克隆抗体,阻止PD-L1与PD-1和B7.1的相互作用,但不影响PD-L2与PD-1的相互作用,适用于人源及非人源化小鼠。首先将CT26细胞经皮下注射入BALB/C小鼠体内,待肿瘤长至适当体积,再将Atezolizumab或对照IgG经腹膜注射入小鼠。之后收集肿瘤,并检测其中活细胞上CD80或CD86的表面表达。
结果表明,Atezolizumab能够很好地消耗肿瘤浸润APC上的CD80。

参考文献:PD-L1:CD80 Cis-Heterodimer Triggers the Co-stimulatory Receptor CD28 While Repressing the Inhibitory PD-1 and CTLA-4 Pathways
Bevacizumab (产品编号M6166)
Bevacizumab是一种人源化血管内皮生长因子(VEGF)抗体,适用于人源及非人源化小鼠。将Nluc-H1915细胞皮下接种入SCID小鼠构建肿瘤模型。当肿瘤长至适当体积时,随机分为对照组和实验组,分别以5 mg/kg的剂量每周一次注射HuIgG和Bevacizumab。在第22天检测肿瘤体积以及Nluc活性。
结果表明,接受Bevacizumab治疗的小鼠肿瘤平均体积以及平均Nluc活性均显著低于对照组。

参考文献:Bevacizumab suppresses the growth of established non-small-cell lung cancer brain metastases in a hematogenous brain metastasis model
Ipilimumab (产品编号M6104)
Ipilimumab (MDX-010, BMS-734016) 是一种免疫调节单克隆抗体,靶向细胞表面抗原CTLA-4;也是一种免疫检查点抑制剂。培养来自于正常健康白细胞供体的外周血单核细胞(PBMC),并用不同浓度的SEB刺激。然后将10μg/mL的Ipilimumab,Nivolumab或HuIgG4同种型对照加入其中。第3天通过ELISA测量IL-2分泌。
结果表明,在SEB刺激的PBMC培养物中,虽然单独使用Nivolumab或Ipilimumab均增加IL-2的释放,但两种抗体的组合使用则能更高程度上刺激IL-2的释放。

参考文献:Preclinical Development of Ipilimumab and Nivolumab Combination Immunotherapy: Mouse Tumor Models, In Vitro Functional Studies, and Cynomolgus Macaque Toxicology
原创声明:本文系作者授权腾讯云开发者社区发表,未经许可,不得转载。
如有侵权,请联系 cloudcommunity@tencent.com 删除。
原创声明:本文系作者授权腾讯云开发者社区发表,未经许可,不得转载。
如有侵权,请联系 cloudcommunity@tencent.com 删除。