
由中国药科大学基础医学与临床药学学院的ZhenZhen Pan,Kai Wang,XiNiao Wang, XuanSheng Ding以及广州医科大学附属第五医院的JianYe Zhang等多名研究人员在Mol Cancer.期刊(IF=37.3)上,发表了题为“Cholesterol promotes EGFR-TKIs resistance in NSCLC by inducing EGFR/Src/Erk/SP1 signaling-mediated ERRα re-expression”的文章。在该文章中,使用了购自AbMole的Rapamycin(M1768),Y-27632(M1817)和SCH772984(M2084)三种产品,揭示了EGFR-TKIs耐药的分子机制,并提出了克服耐药性的潜在研究方案。

表皮生长因子受体酪氨酸激酶抑制剂(EGFR-TKIs)常应用于EGFR突变的非小细胞肺癌(NSCLC)。然而,NSCLC获得性耐药的产生不可避免,并在很大程度上限制了EGFR-TKIs的应用。在本研究中,研究人员使用PC-9细胞建立耐药细胞模型(图1A),并将H1975细胞也作为Gefitinib的耐药模型进行实验,检测三种胆固醇在不同细胞中的水平,发现胆固醇在耐药细胞中的表达均增加,表明在NSCLC获得耐药过程中发生了胆固醇积累(图1B-C)。此外,耐药细胞异种移植瘤的肿瘤组织中也含有更多的胆固醇和更高的Ki67表达,说明胆固醇积累诱导的细胞增殖是耐药的原因。

图1 A. 将PC-9细胞暴露于Gefitinib或Osimertinib12周,建立Gefitinib耐药PC-9/GR和Osimertinib耐药PC-9/OR细胞。B. 使用胆固醇检测试剂盒测定NSCLC细胞的细胞质或脂筏中的胆固醇水平。C. 细胞与0.5 mg/mL的Filipin一起孵育2小时。
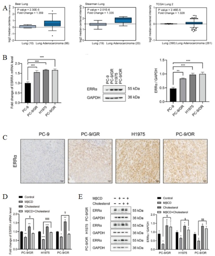
共聚焦图像显示蓝色的游离胆固醇,并分析荧光强度。之后,通过检索数据库,研究人员发现ERRα在肺腺癌中明显增加(图2A)。并且经研究显示,ERRα的mRNA和蛋白水平在耐药细胞异种移植瘤中显著上调,提示ERRα表达增强与NSCLC进展和耐药的发生有关(图2B-C)。随后,研究人员用MβCD去除胆固醇,发现可降低ERRα的表达(图2D-E),表明胆固醇的积累能通过上调ERRα的表达,从而使NSCLC对ERGFR-TKIs产生耐药性。

图2 A. ERRα在正常肺部组织和肺腺癌组织中的表达。
数据和P值从OncoMine数据库中获得。B. RT-qPCR和Western blot检测结果显示了ERRα的mRNA和蛋白在指定细胞中的水平。C. IHC染色检测ERRα在肿瘤中的表达。D. 用2.5 mM MβCD、10 µM胆固醇或2.5 mM MβCD +10 µM胆固醇处理细胞6h,然后通过RT-qPCR测定指示细胞中ERRα的mRNA水平。E. 用 2.5 mM MβCD, 10 µM 胆固醇或2.5 mM MβCD +10 µM 胆固醇处理细胞24h, 然后用WB检测ERRα蛋白水平。然后,通过使用XCT790下调ERRα的表达,研究人员发现能通过增加ROS水平和导致细胞周期停滞在G0/G1期,从而增加耐药细胞对EGFR抑制剂的敏感性(图3A)。同时,Gefitinib或Osimertinib能抑制PC-9细胞的EGFR激活和ERRα的表达,但不能抑制相应的耐药细胞EGFR激活和ERRα表达(图3B)。然而,如果使用其他抑制剂抑制耐药细胞的p-EGFR,同样也会抑制ERRα的表达(图3C-D)。说明在TKIs耐药进展过程中,ERRα表达受EGFR信号激活的正向调控。

图3 A. 用Gefitinib, Osimertinib单独或与XCT790联合处理细胞48小时,然后进行MTT检测。B. Western印迹显示给药Gefitinib或Osimertinib后p-EGFR、EGFR和ERRα蛋白的水平。C. Western印迹显示用Osimertinib或Lapatinib处理后的蛋白质水平。D. 将PC-9、PC-9/GR、H1975和PC-9/OR细胞用1 μM Gefitinib或0.1 μM Osimertinib处理6 h,RT-qPCR显示ERRα的mRNA水平。
接下来,研究人员用多种抑制剂抑制在EGFR激活时最常见的异常激活通路,发现Src和Erk激酶抑制剂能抑制NSCLC细胞中ERRα的蛋白和mRNA的表达(图4A-B),进一步实验发现,EGFR/Src/Erk级联的重新激活维持了ERRα在EGFR-TKIs耐药的NSCLC细胞中的重新表达。

图4 A-B Western blot和RT-qPCR检测用mTOR、STAT3、NF-κB、Smad3、ROCK、EGFR、ErkEGFR和Src主要定位在脂筏部分(图5)。
且经进一步研究发现,在EGFR-TKIs耐药过程中,胆固醇的积累会吸引EGFR和Src在脂筏中组装,并促进两种蛋白的互作,从而激活EGFR/Src/Erk信号通路和ERRα表达。

图5提取脂质筏中的蛋白质,Western印迹显示EGFR和Src蛋白在20%非脂筏部分和脂筏部分的水平。
经实验发现,信号通路对ERRα的调控可能发生在转录水平,并通过数据库对转录因子及结合位点进行预测。结果表明,SP1是最有可能调控ERRα的转录因子。与预测结果一致,SP1的过表达能增强ERRα的表达(图6A),而阻断EGFR/Src/Erk抑制剂对ERRα表达的抑制作用(图6B)。说明SP1是胆固醇/EGFR/Src/Erk轴的下游因子,能通过与ERRα启动子区域结合,直接促进ERRα的转录。

图6 A. 用空pCDNA3.1或pCDNA3.1-SP1转染细胞48 h,Western blot检测SP1和ERRα的蛋白水平。B. 用空pCDNA3.1或pCDNA3.1-SP1以及EGFR、Erk、Src抑制剂转染细胞48 h。
通过WB试验测定ERRα的蛋白水平。最后,研究人员发现与单独使用EGFR-TKIs相比,使用洛伐他汀联合Gefitinib或Osimertinib能降低胆固醇,并可显著降低耐药细胞的增殖,且洛伐他汀的作用能被Mevalonate或补充胆固醇所抵消(图7)。但当ERRα的表达被XCT790下调时,则不能抵消,说明洛伐他汀对NSCLC耐药细胞的增敏作用在体外是ERRα依赖性的。体内实验证实,洛伐他汀或XCT790与Gefitinib协同作用,能抑制异种移植瘤生长。说明通过洛伐他汀降低胆固醇和抑制ERRα是克服NSCLC中EGFR-TKIs耐药的可行策略。

图7 用Gefitinib或Osimertinib、Gefitinib或Osimertinib+ 10 μM洛伐他汀、Gefitinib或Osimertinib+ 10 μM洛伐他汀+ 100 μM Mevalonate、Gefitinib或Osimertinib+ 10 μM洛伐他汀+ 10 μM胆固醇处理细胞48小时。
然后通过MTT测定法测量细胞活力。本研究使用了购自AbMole的Rapamycin(M1768),Y-27632(M1817)和SCH772984(M2084)三种产品,分别为mTOR,ROCK和Erk的抑制剂。为了确定EGFR信号激活后,哪种信号通路驱动ERRα重新表达,研究人员分别用Rapamycin、AG-490、BAY 11-7082、SIS3、Y-27632、SCH772984和WH-4-023等抑制剂检测了最常见的异常激活通路,包括mTOR、STAT3、NF-κB、Smad、ROCK、Erk和Src。最终发现Src和Erk激酶抑制剂能持续抑制NSCLC细胞中ERRα蛋白和mRNA的表达(图4A-B)。进一步分析表明,在耐药细胞中,EGFR、Src和Erk信号传导对Gefitinib或Osimertinib的抑制作用不敏感(图8A)。
之后,为了剖析调控层次,分别使用EGFR、Src和Erk抑制剂处理NSCLC细胞。发现EGFR信号被阻断后,p-Src和p-Erk受到抑制。然而,使用WH-4-023下调p-Erk的表达,对p-Src水平没有影响(图8B)。这些数据表明,EGFR/Src/Erk级联的重新激活维持了ERRα在EGFR-TKIs耐药的NSCLC细胞中的重新表达。

图8 A. 用1 μM Gefitinib或0.1 μM Osimertinib处理细胞48 h,Western blot检测蛋白水平。B. 用Gefitinib、Osimertinib、Lapatinib、WH-4-023或SCH772984处理细胞48 h,Western blot检测蛋白水平。荧光素酶检测发现,ERRα启动子活性被Plicamycin、Gefitinib、Osimertinib、Lapatinib、WH-4-023和SCH772984下调(图9A-B)。
CHIP检测显示,与抗IgG抗体相比,抗SP1抗体免疫沉淀的ERRα启动子结合位点至少富集了12倍,表明SP1能直接结合到ERRα的启动子区域(-1304~-1290 bp)(图9C-D)。此外,抑制EGFR/Src/Erk级联能减少SP1与ERRα启动子的结合(图9E)。这些结果表明,胆固醇介导的EGFR/Src/Erk信号激活可增加SP1的核转位,并通过促进SP1与ERRα启动子区结合,从而直接增强ERRα转录。

图9 A-B 进行荧光素酶测定以确定ERRα启动子活性。C. SP1的结合位点在启动子区域1304-1290 bp。D.CHIP-qPCR分析显示,H1975细胞中SP1结合位点的启动子扩增片段在抗SP1抗体和抗IgG抗体的作用下沉淀。E. H1975细胞经Osimertinib、SCH772984、WH-4-023处理48小时后进行CHIP-qPCR分析。
简言之,该研究发现ERRα的再表达是Gefitinib和Osimertinib耐药的维持因素。长期暴露于Gefitinib或Osimertinib中,导致NSCLC脂筏中胆固醇的积累,从而为EGFR和Src的相互作用以及EGFR/Src/Erk信号通路的再激活提供了平台。SP1核转位增加,促进了SP1与ERRα启动子结合,从而增强ERRα的转录。而ERRα的再表达能进一步引起ROS解毒,使细胞在持续暴露于EGFR-TKIs的情况下仍能存活。证明了降低胆固醇和下调ERRα作为辅助研究NSCLC的潜力。
鸣谢:Pan Z, Wang K, Wang X, et al. Mol Cancer. 2022 Mar 18;21(1):77.
原创声明:本文系作者授权腾讯云开发者社区发表,未经许可,不得转载。
如有侵权,请联系 cloudcommunity@tencent.com 删除。
原创声明:本文系作者授权腾讯云开发者社区发表,未经许可,不得转载。
如有侵权,请联系 cloudcommunity@tencent.com 删除。