异常处理机制是现代编程语言中处理运行时错误的一种重要方式,其核心思想是将问题的检测与问题的解决分离。这种机制具有以下特点:
与C语言错误处理方式的对比:
int ret = fopen("file.txt", "r");当程序检测到异常情况时,可以通过throw语句抛出异常:
throw MyException("Error occurred", severity);抛出异常的过程:
异常捕获的特点:
匹配规则:按catch子句的顺序查找第一个匹配的类型
catch(...)捕获所有异常捕获方式:
try {
// 可能抛出异常的代码
}
catch(const std::exception& e) {
// 处理标准异常
}
catch(const MyException& e) {
// 处理自定义异常
}异常处理流程的重要特征:
栈展开是异常处理的核心机制,其过程如下:
std::terminate()示例场景:
void func3() {
throw std::runtime_error("Error"); // 1. 抛出异常
}
void func2() {
std::string s = "temp";
func3(); // 2. 控制转移
// s会被析构
}
void func1() {
try {
func2(); // 3. 继续查找
}
catch(...) {
// 4. 捕获处理
}
}栈展开的注意事项:

我们可以通过下面代码再来了解一下
double Divide(int a, int b)
{
try
{
// 当b == 0时抛出异常
if (b == 0)
{
string s("Divide by zero condition!");
throw s;
}
else
{
return ((double)a / (double)b);
}
}
catch (int errid)
{
cout << errid << endl;
}
return 0;
}
void Func()
{
int len, time;
cin >> len >> time;
try
{
cout << Divide(len, time) << endl;
}
catch (const char* errmsg)
{
cout << errmsg << endl;
}
cout << __FUNCTION__ << ":" << __LINE__ << "行执行" << endl;
}
int main()
{
while (1)
{
try
{
Func();
}
catch (const string& errmsg)
{
cout << errmsg << endl;
}
}
return 0;
}抛出异常 (throw)
在 Divide() 函数中,当 b == 0 时,会构造一个 string 对象并抛出:
string s("Divide by zero condition!");
throw s; // 抛出 string 类型异常捕获异常 (try-catch)
catch 块
catch 块的参数类型是否与异常对象类型兼容
b=0 时)Divide() 内部:
if (b == 0) {
string s("Divide by zero condition!");
throw s; // 抛出异常
}catch (int errid) 不匹配(类型不符),异常继续传播
传播到 Func():
try {
cout << Divide(len, time) << endl; // 异常从这里抛出
}
catch (const char* errmsg) { // 不匹配(const char* vs string)
cout << errmsg << endl;
}catch (const char*) 无法捕获 string 类型异常
传播到 main():
try {
Func(); // 异常从这里抛出
}
catch (const string& errmsg) { // 匹配成功!
cout << errmsg << endl; // 输出 "Divide by zero condition!"
}最终输出:
Divide by zero condition!Divide() 抛出 string 类型
Func() 尝试捕获 const char* → 类型不匹配
main() 捕获 const string& → 匹配成功
catch 块
Func() 中:
cout << Divide(...) 不会执行
catch (const char*) 不匹配
cout << __FUNCTION__ ... 不会执行(因为异常已传播到上层)
运行看一下:

从这运行结果可以看出:
throw语句执行后,后续代码将不再执行。程序控制权从throw位置转移到匹配的catch块,该catch块可能位于当前函数或调用链中的其他函数。这意味着:
我们可以再来尝试一下如果把匹配的catch块对应的 const string& 类型修改成不匹配的,看看main函数仍未找到匹配的catch块的情况下,程序是否会调用标准库的terminate函数终止运行

这么一看如果直到main函数仍未找到匹配的catch块,程序将调用标准库的terminate函数终止运行
• 异常匹配机制是C++异常处理的核心部分,其匹配过程遵循严格的类型规则。当异常被抛出时,系统会从当前函数开始,沿着调用栈向上查找匹配的catch块。匹配时会优先考虑精确类型匹配,例如:
try {
throw std::runtime_error("error");
}
catch(const std::runtime_error& e) { // 精确匹配
// 处理代码
}若存在多个catch块都能匹配该异常类型,编译器会选择位置最近的、最具体的那个catch块执行。
• 匹配规则的特殊情况包括以下四种类型转换(这些转换都是隐式进行的):
权限缩小转换:允许从非常量类型向常量类型转换,例如:
try {
throw int(10);
}
catch(const int& e) { // 允许从int到const int的转换
// 处理代码
}数组退化:允许数组类型转换为指向数组元素的指针,例如:
try {
char arr[10];
throw arr;
}
catch(char* e) { // 数组退化为指针
// 处理代码
}函数指针转换:允许函数类型转换为指向函数的指针,例如:
try {
throw someFunction; // 函数名
}
catch(void (*funcPtr)()) { // 转换为函数指针
// 处理代码
}继承体系转换:支持派生类向基类类型的向上转型,这是面向对象异常处理的重要特性:
class Base {};
class Derived : public Base {};
try {
throw Derived();
}
catch(Base& b) { // 派生类到基类的转换
// 处理代码
}• 异常传播机制的一个重要特性是:当异常传递至main函数仍未找到匹配的catch块时,标准库会调用std::terminate()终止程序。在实际工程中,这种粗暴的终止方式可能造成资源泄漏等问题。因此,良好的编程实践建议在main函数末尾添加catch-all块:
int main() {
try {
// 程序主体
}
catch(...) { // 捕获所有未处理的异常
std::cerr << "Unknown exception caught" << std::endl;
// 可以在此进行资源清理
return EXIT_FAILURE;
}
return EXIT_SUCCESS;
}需要注意的是,catch(...)虽然能捕获任意异常,但无法获取异常的具体信息。在需要记录或处理异常详细信息的场景中,应该优先使用具体的异常类型捕获。
// 一般大型项目程序才会使用异常,下面我们模拟设计一个服务的几个模块
// 每个模块的继承都是Exception的派生类,每个模块可以添加自己的数据
// 最后捕获时,我们捕获基类就可以
class Exception
{
public:
Exception(const string& errmsg, int id)
:_errmsg(errmsg)
, _id(id)
{}
virtual string what() const
{
return _errmsg;
}
int getid() const
{
return _id;
}
protected:
string _errmsg;
int _id;
};
class SqlException : public Exception
{
public:
SqlException(const string& errmsg, int id, const string& sql)
:Exception(errmsg, id)
, _sql(sql)
{}
virtual string what() const
{
string str = "SqlException:";
str += _errmsg;
str += "->";
str += _sql;
return str;
}
private:
const string _sql;
};
class CacheException : public Exception
{
public:
CacheException(const string& errmsg, int id)
:Exception(errmsg, id)
{}
virtual string what() const
{
string str = "CacheException:";
str += _errmsg;
return str;
}
};
class HttpException : public Exception
{
public:
HttpException(const string& errmsg, int id, const string& type)
:Exception(errmsg, id)
, _type(type)
{}
virtual string what() const
{
string str = "HttpException:";
str += _type;
str += ":";
str += _errmsg;
return str;
}
private:
const string _type;
};
void SQLMgr()
{
if (rand() % 7 == 0)
{
throw SqlException("权限不足", 100, "select * from name = '张三'");
}
else
{
cout << "SQLMgr 调用成功" << endl;
}
}
void CacheMgr()
{
if (rand() % 5 == 0)
{
throw CacheException("权限不足", 100);
}
else if (rand() % 6 == 0)
{
throw CacheException("数据不存在", 101);
}
else
{
cout << "CacheMgr 调用成功" << endl;
}
SQLMgr();
}
void HttpServer()
{
if (rand() % 3 == 0)
{
throw HttpException("请求资源不存在", 100, "get");
}
else if (rand() % 4 == 0)
{
throw HttpException("权限不足", 101, "post");
}
else
{
cout << "HttpServer调用成功" << endl;
}
CacheMgr();
}
int main()
{
srand(time(0));
while (1)
{
this_thread::sleep_for(chrono::seconds(1));
try
{
HttpServer();
}
catch (const Exception& e) // 这里捕获基类,基类对象和派生类对象都可以被捕获
{
cout << e.what() << endl;
}
catch (...)
{
cout << "Unkown Exception" << endl;
}
}
return 0;
}运行结果:

在实际的程序开发中,异常处理通常需要分层进行管理。有时在catch到一个异常对象后,我们需要对不同类型的错误进行分类处理,其中某些特定类型的异常需要在当前层级进行特殊处理,而其他类型的异常则需要继续传递给外层调用链处理。
当捕获到异常后需要重新抛出时,可以使用简单的throw;语句。这种语法会将当前捕获的异常对象原封不动地抛出,保持原有异常类型和上下文信息不变。
try {
// 可能抛出异常的代码
someOperation();
} catch (const std::exception& e) {
if (isSpecialError(e)) {
// 对特定类型的异常进行特殊处理
handleSpecialError(e);
} else {
// 其他类型的异常重新抛出
throw; // 重新抛出当前捕获的异常
}
}throw;时必须在catch块中,否则会导致程序终止throw e;不同,throw;不会对异常对象进行切片(slice)void intermediateLayer() {
try {
lowLevelOperation();
} catch (const DatabaseException& dbEx) {
// 处理数据库相关异常
logDatabaseError(dbEx);
throw; // 重新抛出给上层处理
} catch (const NetworkException& netEx) {
// 处理网络相关异常
if (isTimeout(netEx)) {
retryOperation();
} else {
throw; // 其他网络异常重新抛出
}
}
}在这个例子中,中间层函数对不同类型的异常进行了分类处理,对于无法处理的异常情况则选择重新抛出,由更上层的调用者来决定如何处理这些异常。
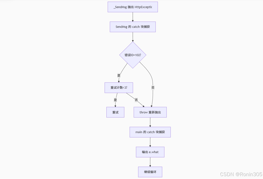
在上一段模拟设计的一个示例前提下,我们再来看下面这段代码
// 下面程序模拟展示了聊天时发送消息,发送失败捕获异常,但是可能在
// 电梯地下室等场景手机信号不好,则需要多次尝试,如果多次尝试都发
// 送不出去,则就需要捕获异常再重新抛出,其次如果不是网络差导致的
// 错误,捕获后也要重新抛出。
void _SendMsg(const string& s)
{
if (rand() % 2 == 0)
{
throw HttpException("网络不稳定,发送失败", 102, "put");
}
else if (rand() % 7 == 0)
{
throw HttpException("你已经不是对象的好友,发送失败", 103, "put");
}
else
{
cout << "发送成功" << endl;
}
}
void SendMsg(const string& s)
{
// 发送消息失败,则再重试3次
for (size_t i = 0; i < 4; i++)
{
try
{
_SendMsg(s);
break;
}
catch (const Exception& e)
{
// 捕获异常,if中是102号错误,网络不稳定,则重新发送
// 捕获异常,else中不是102号错误,则将异常重新抛出
if (e.getid() == 102)
{
// 重试三次以后都失败了,则说明网络太差了,重新抛出异常
if (i == 3)
throw;
cout << "开始第" << i + 1 << "重试" << endl;
}
else
{
// 重新抛出
throw;
}
}
}
}
int main()
{
srand(time(0));
string str;
while (cin >> str)
{
try
{
SendMsg(str);
}
catch (const Exception& e)
{
cout << e.what() << endl << endl;
}
catch (...)
{
cout << "Unkown Exception" << endl;
}
}
return 0;
}运行结果:

流程示意:

• 异常抛出后,程序控制流会立即跳转到最近的异常处理代码块,导致后续代码不再执行。如果在异常发生前已经申请了系统资源(如动态分配的内存、文件句柄、数据库连接、互斥锁等),而资源释放代码位于异常发生点之后,就会造成资源泄漏。例如:
void unsafeFunction() {
char* buffer = new char[1024]; // 申请内存资源
mutex.lock(); // 获取锁资源
// 可能抛出异常的操作
processData(buffer);
mutex.unlock(); // 释放锁
delete[] buffer; // 释放内存
}解决这类问题通常有两种方式:
void saferFunction() {
char* buffer = new char[1024];
mutex.lock();
try {
processData(buffer);
} catch (...) {
mutex.unlock();
delete[] buffer;
throw; // 重新抛出
}
mutex.unlock();
delete[] buffer;
}• 在析构函数中处理异常需要格外谨慎。根据C++异常处理机制,如果析构函数在执行过程中抛出异常,且该异常未被捕获,程序将直接调用std::terminate()终止。例如:
class ResourceHolder {
public:
~ResourceHolder() {
releaseResource1(); // 可能抛出异常
releaseResource2();
// ...其他资源释放
}
};更安全的做法是:
~ResourceHolder() {
try { releaseResource1(); } catch (...) { /*记录日志*/ }
try { releaseResource2(); } catch (...) { /*记录日志*/ }
// ...
}void safeCleanup() {
// 显式清理逻辑
}
~ResourceHolder() {
try {
safeCleanup();
} catch (...) {
// 基本保障处理
}
}《Effective C++》条款8特别强调了这个设计原则:析构函数应该吞下所有可能抛出的异常,或者提供其他接口供客户端处理可能发生的异常情况,绝不能让异常逃离析构函数。
• 异常规范在软件开发中具有重要意义。对于开发者而言,预先知道某个函数是否会抛出异常可以帮助编写更健壮的代码;对于编译器而言,异常规范信息可以用于优化代码生成。例如,当调用noexcept函数时,编译器可以省略一些异常处理相关的堆栈展开代码,从而提高性能。
• C++98标准提供了两种异常规范方式:
函数参数列表后接throw():表示该函数承诺不会抛出任何异常。例如:
void func() throw(); // 保证不抛出异常函数参数列表后接throw(类型1,类型2...):表示该函数可能抛出指定类型的异常。例如:
void func() throw(std::runtime_error, std::logic_error); // 可能抛出两种异常• C++11对异常规范进行了重大改进:
用noexcept替代throw():更简洁直观。例如:
void func() noexcept; // 保证不抛出异常省略异常规范:表示函数可能抛出任何类型的异常。例如:
void func(); // 可能抛出异常这种改进使得异常规范更易于使用和理解,在实践中被广泛采用。
• 关于noexcept的编译器行为:
编译器不会在编译时强制检查noexcept承诺,只是将该承诺视为开发者的一种保证。例如:
void func() noexcept {
throw std::runtime_error("error"); // 编译通过,但运行时程序会终止
}当noexcept函数确实抛出异常时,程序会立即调用std::terminate()终止,而不是进行正常的异常处理流程。有些编译器如GCC和Clang可能会给出警告提示。
• noexcept运算符的详细用法:
语法:noexcept(expression)
返回值:
示例:
void func1() noexcept;
void func2();
static_assert(noexcept(func1()), "func1 should be noexcept");
static_assert(!noexcept(func2()), "func2 is not noexcept");这种运算符常用于模板元编程中,根据表达式是否会抛出异常来选择不同的实现策略。
double Divide(int a, int b)
{
// 当b == 0时抛出异常
if (b == 0)
{
throw "Division by zero condition!";
}
return (double)a / (double)b;
}
int main()
{
int i = 0;
cout << noexcept(Divide(1, 2)) << endl;
cout << noexcept(Divide(1, 0)) << endl;
cout << noexcept(++i) << endl;
return 0;
}运行结果:

• C++标准库提供了一套完整的异常处理体系,其核心基类是std::exception。这个异常体系的设计遵循面向对象原则,允许开发者通过继承来扩展自己的异常类型。
• 标准库异常类的官方参考文档: https://legacy.cplusplus.com/reference/exception/exception/
• 关键特性:
std::exception基类what(),用于返回异常描述信息std::exception及其派生类std::runtime_error(运行时错误)std::logic_error(逻辑错误)std::bad_alloc(内存分配失败)std::out_of_range(越界访问)• 使用示例:
try {
// 可能抛出异常的代码
throw std::runtime_error("Something went wrong");
}
catch (const std::exception& e) {
// 捕获所有标准库异常
std::cerr << "Error: " << e.what() << std::endl;
}• 最佳实践:
std::exception作为最后防线std::exception创建自定义异常类what()函数时应返回有意义的错误描述• 注意事项:
what()返回的是const char*,需注意字符串生命周期noexcept标识不抛出的函数