
👨💻程序员三明治:个人主页 🔥 个人专栏: 《设计模式精解》 《重学数据结构》
🤞先做到 再看见!

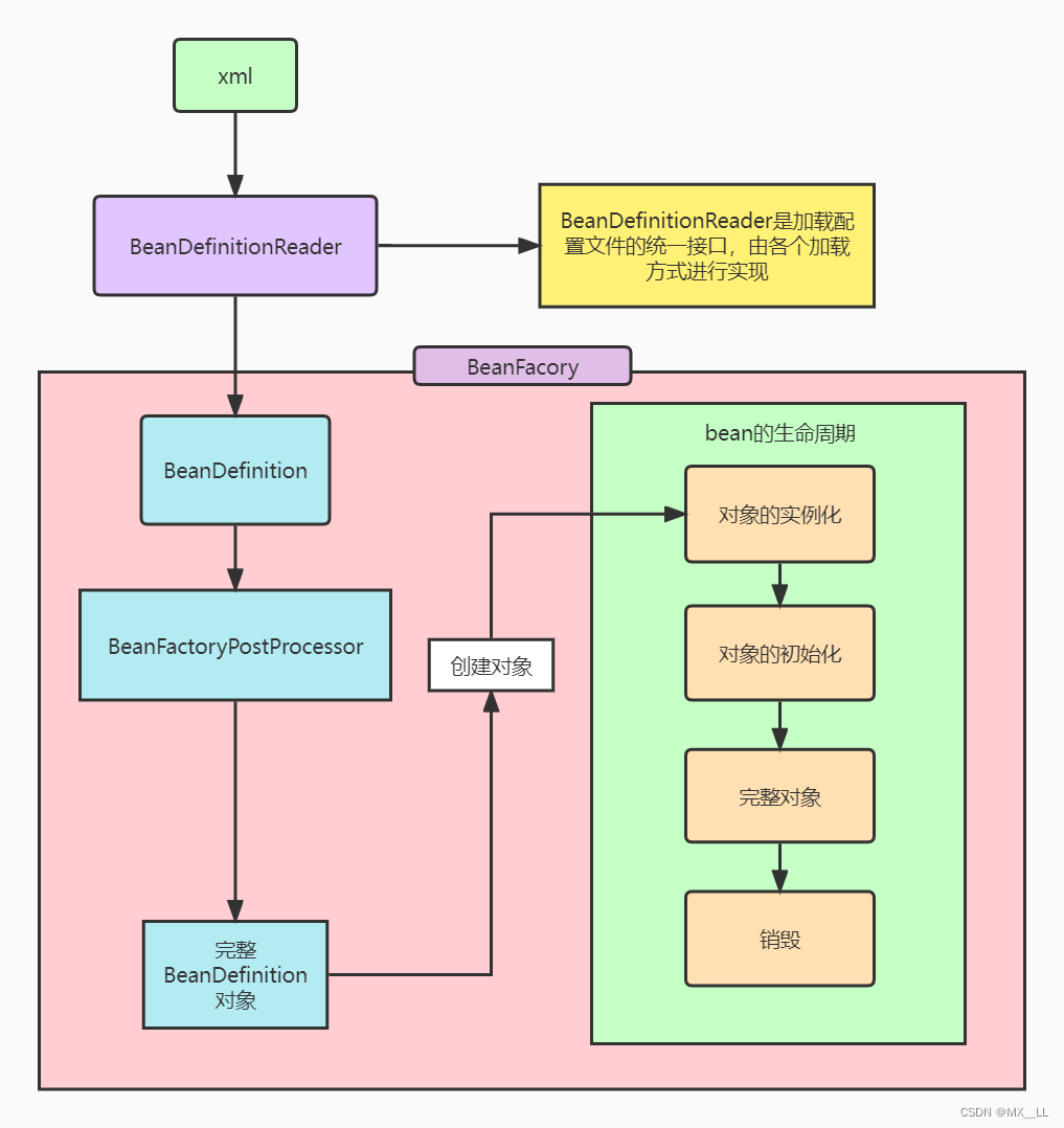
1️⃣** 初始化容器**
ApplicationContext ctx = new ClassPathXmlApplicationContext("applicationContext.xml");ApplicationContext 是 BeanFactory 的子接口;refresh())时会完成 配置加载 + Bean 注册 + Bean 实例化;⚠️ 与之相对的 BeanFactory 是延迟加载容器,只有在第一次调用 getBean() 时才会创建对象。
2️⃣** 解析配置并生成 BeanDefinition**
Spring 首先会读取配置文件(如 XML 或注解),解析 <bean> 标签中的定义,例如:
<bean id="myBean" class="com.example.MyBean" scope="singleton"/>这些信息会被封装成 BeanDefinition 对象,描述 Bean 的元数据,包括:
属性 | 说明 |
|---|---|
id | Bean 的唯一名称 |
class | Bean 的全类名 |
scope | 作用域(singleton / prototype) |
constructor args / properties | 依赖信息 |
BeanDefinition 不是 Bean 实例,而是告诉容器“如何创建 Bean”的蓝图。
3️⃣** 注册 BeanDefinition**
Spring 将所有的 BeanDefinition 注册到一个全局的注册表中:
Map<String, BeanDefinition> beanDefinitionMap = new ConcurrentHashMap<>();
beanDefinitionMap.put("myBean", BeanDefinition@1234);📘 这一步只完成定义注册,还没有实例化对象。
当容器启动(ApplicationContext)或首次 getBean()(BeanFactory)时,Spring 开始真正创建对象。
无论触发方式如何,最终都会进入相同的调用链:
MyBean bean = ctx.getBean("myBean");
getBean()
└── doGetBean()
├── getSingleton() // 从缓存中查找是否已创建
├── createBean() // 未创建则进入创建流程
│ ├── createBeanInstance() // 反射实例化对象
│ ├── populateBean() // 依赖注入
│ └── initializeBean() // 初始化回调
└── addSingleton() // 放入缓存池1️⃣** createBeanInstance():反射创建对象**
Class<?> clazz = Class.forName(beanDefinition.getBeanClassName());
Object bean = clazz.getDeclaredConstructor().newInstance();2️⃣** populateBean():执行依赖注入**
Spring 会根据 BeanDefinition 或注解信息完成依赖注入。 常见的三种方式:
注入方式 | 示例 | 实现方式 |
|---|---|---|
构造器注入 | <constructor-arg> | 反射调用构造器 |
Setter 注入 | <property> | 反射调用 setter 方法 |
字段注入 | @Autowired / @Resource | 反射直接设置字段值 |
示例:
@Component
public class MyBean {
@Autowired
private MyService myService;
}底层反射逻辑:
Field field = clazz.getDeclaredField("myService");
field.setAccessible(true);
field.set(bean, context.getBean("myService"));3️⃣** initializeBean():初始化与回调**
依赖注入完成后,Spring 会执行初始化回调,包含:
BeanNameAware、ApplicationContextAware 等接口;InitializingBean.afterPropertiesSet();init-method;BeanPostProcessor(如 AOP 代理增强)。4️⃣** addSingleton():放入单例缓存**
当 Bean 完全创建完毕后,Spring 会将其放入一级缓存:
singletonObjects.put(beanName, bean);这样之后再次 getBean("myBean"),会直接从缓存中取,不再重新创建。
1️⃣ 读取配置文件或扫描注解
↓
2️⃣ 生成 BeanDefinition(Bean 蓝图)
↓
3️⃣ 注册到 beanDefinitionMap(定义注册)
↓
4️⃣ 调用 getBean() 或 容器启动触发创建
↓
5️⃣ createBean() → 反射创建对象
↓
6️⃣ populateBean() → 执行依赖注入
↓
7️⃣ initializeBean() → 初始化与增强
↓
8️⃣ addSingleton() → 缓存单例 Bean
↓
9️⃣ 返回 Bean 实例可以这么形容,BeanFactory是Spring的“心脏”,ApplicantContext是完整的“身躯”。
Spring为BeanFactory提供了很多种实现,最常用的是XmlBeanFactory,但在Spring3.2中已被废弃,建议使用XmlBeanDefinitionReader、DefaultListableBeanFactory。

BeanFactory接口位于类结构树的顶端,它最主要的方法就是getBean(String var1),这个方法从容器中返回特定名称的Bean。
BeanFactory的功能通过其它的接口得到了不断的扩展,比如AbstractAutowireCapableBeanFactory定义了将容器中的Bean按照某种规则(比如按名字匹配、按类型匹配等)进行自动装配的方法。
这里看一个 XMLBeanFactory(已过期) 获取bean 的例子:

ApplicationContext 接口
ApplicationContext由BeanFactory派生而来,提供了更多面向实际应用的功能。可以这么说,使用BeanFactory就是手动档,使用ApplicationContext就是自动档。

ApplicationContext 继承了HierachicalBeanFactory和ListableBeanFactory接口,在此基础上,还通过其他的接口扩展了ApplicationContext的功能,包括:
这是 ApplicationContext 的使用例子:

ApplicationContext 包含 BeanFactory 的所有特性,通常推荐使用前者。
如果我的内容对你有帮助,请辛苦动动您的手指为我点赞,评论,收藏。感谢大家!!
我的博客即将同步至腾讯云开发者社区,邀请大家一同入驻:https://cloud.tencent.com/developer/support-plan?invite_code=h70g0sv71wz