
二叉搜索树(Binary Search Tree),也称二叉查找树。如果你看见有序二叉树(Ordered Binary tree)、排序二叉树(Sorted Binary Tree)那么说的都是一个东西。

public class Node {
public Class<?> clazz;
public Integer value;
public Node parent;
public Node left;
public Node right;
public Node(Class<?> clazz, Integer value, Node parent, Node left, Node right) {
this.clazz = clazz;
this.value = value;
this.parent = parent;
this.left = left;
this.right = right;
}
@Override
public int hashCode() {
final int prime = 31;
int result = 1;
result = prime * result + ((value == null) ? 0 : value.hashCode());
return result;
}
@Override
public boolean equals(Object obj) {
if (this == obj) return true;
if (null == obj) return false;
if (getClass() != obj.getClass()) return false;
Node node = (Node) obj;
if (null == value) {
return node.value == null;
} else {
return node.value.equals(value);
}
}
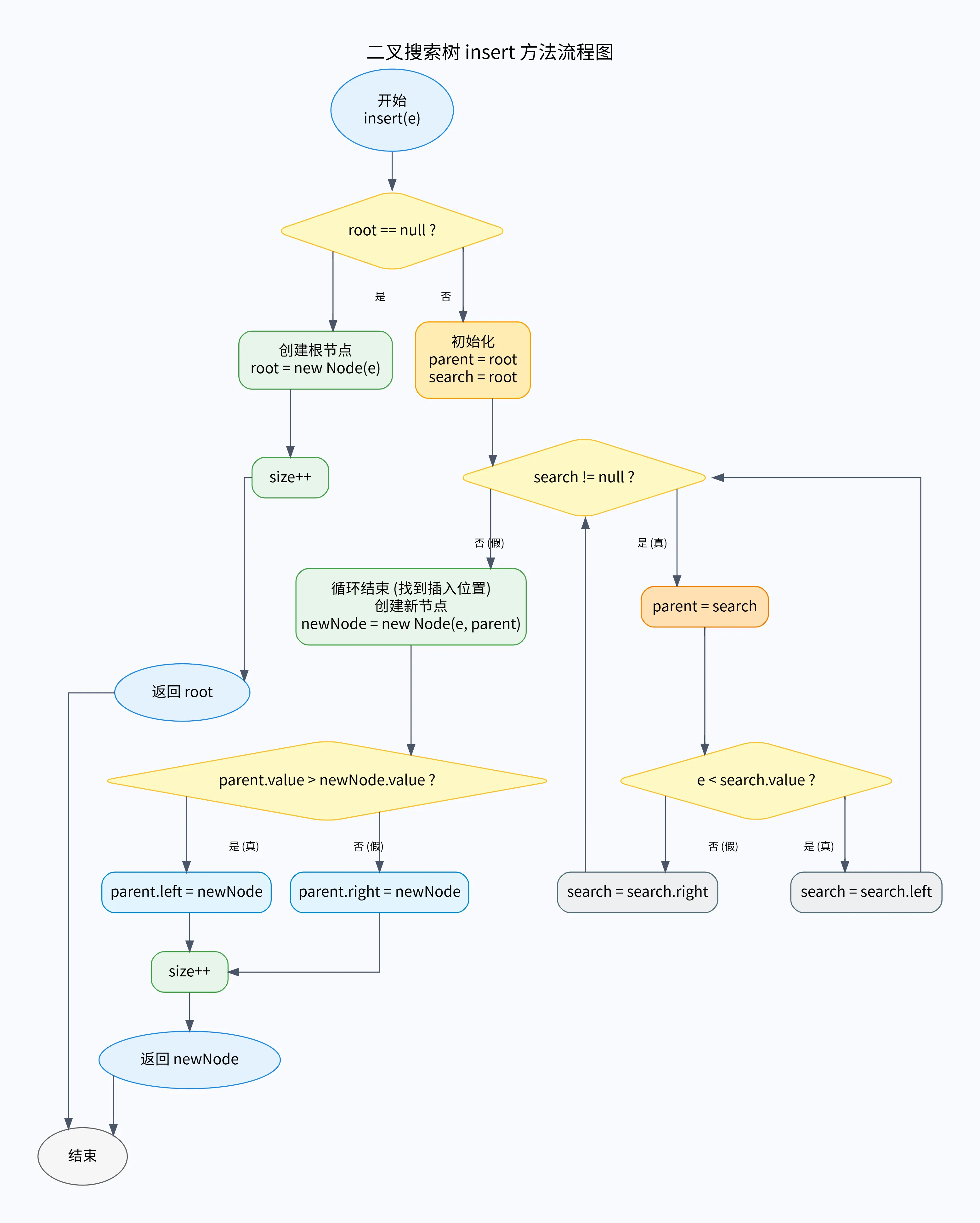
}public Node insert(int e) {
if (null == root) {
root = new Node(e, null, null, null);
size++;
return root;
}
// 索引出待插入元素位置,也就是插入到哪个父元素下
Node parent = root;
Node search = root;
while (search != null && search.value != null) {
parent = search;
if (e < search.value) {
search = search.left;
} else {
search = search.right;
}
}
// 插入元素
Node newNode = new Node(e, parent, null, null);
if (parent.value > newNode.value) {
parent.left = newNode;
} else {
parent.right = newNode;
}
size++;
return newNode;
}
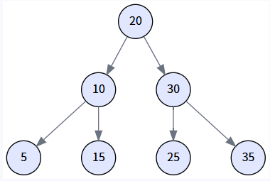
以一个简单的例子,依次插入数组 [20, 10, 30, 5] 中的四个数字,并画出每一步操作后树的结构变化。
执行操作: 调用 insert(20)。 代码路径: 此时树是空的,root 为 null。代码执行第一个 if 分支,创建一个新的根节点,其值为20。

执行操作: 调用 insert(10)。 代码路径: root (20) 不为 null。进入 while 循环:

执行操作: 调用 insert(30)。 代码路径: root (20) 不为 null。进入 while 循环:

执行操作: 调用 insert(5)。 代码路径: root (20) 不为 null。进入 while 循环:

public Node search(int e) {
Node node = root;
while (node != null && node.value != null && node.value != e) {
if (e < node.value) {
node = node.left;
} else {
node = node.right;
}
}
return node;
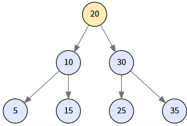
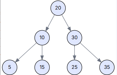
}初始树结构 假设我们的树通过依次插入 `[20, 10, 30, 5, 15, 25, 35]` 构建而成。

我们来查找一个存在于树中的值:`25`。



结果: 方法返回值为 25 的 Node 对象。
现在,我们查找一个不存在于树中的值:`12`。


第四步: 到达叶节点末端
树的结构保持不变,但我们的 node 指针现在是 null。
结果: 方法返回 null,表示未找到值为 12 的节点。
public Node delete(int e) {
Node delNode = search(e);
if (null == delNode) return null;
return delete(delNode);
}
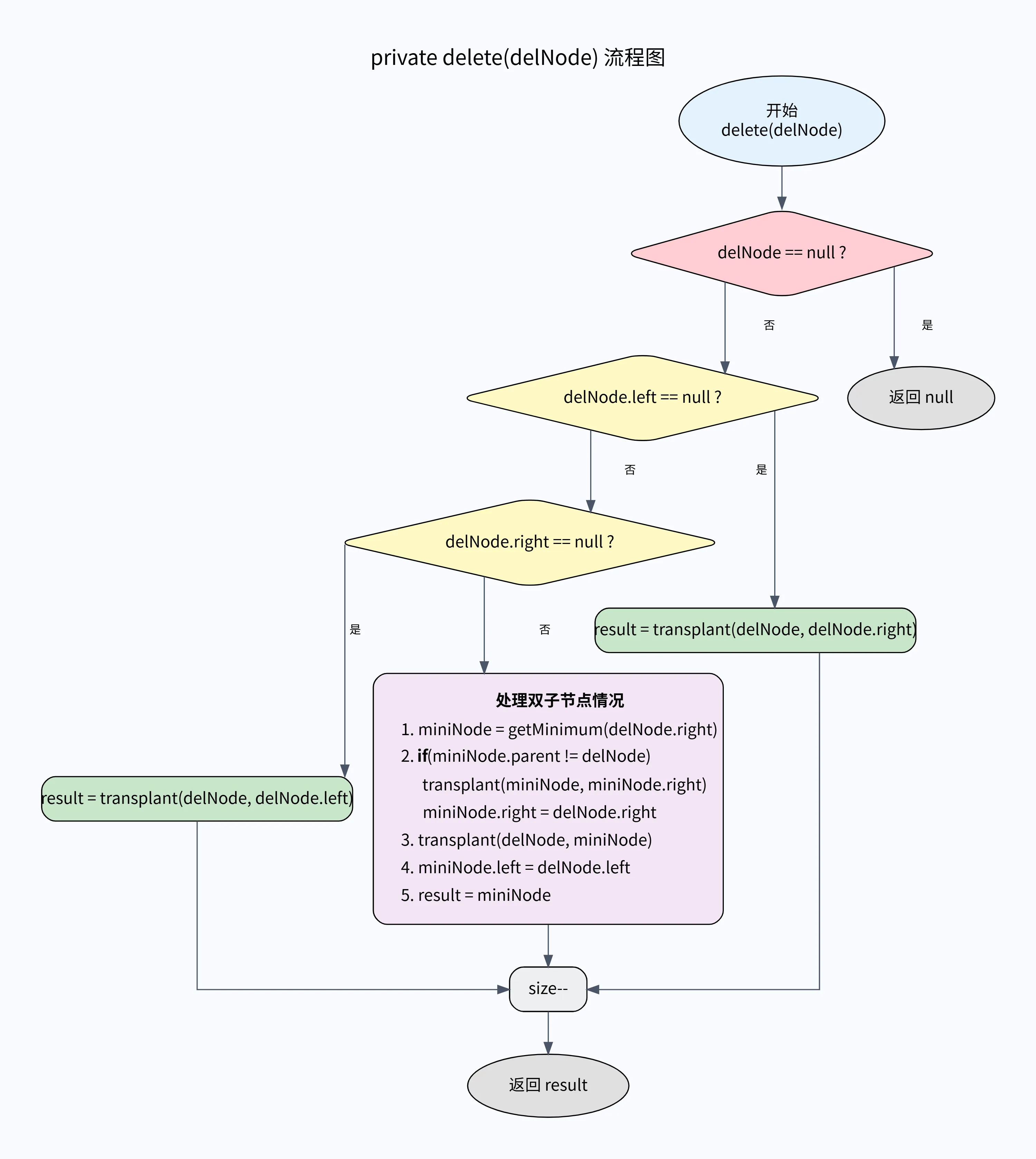
private Node delete(Node delNode) {
if (delNode == null) return null;
Node result = null;
if (delNode.left == null) {
result = transplant(delNode, delNode.right);
} else if (delNode.right == null) {
result = transplant(delNode, delNode.left);
} else {
// 因为删除的节点,有2个孩子节点,这个时候找到这条分支下,最左侧做小的节点。用它来替换删除的节点
Node miniNode = getMiniNode(delNode.right);
if (miniNode.parent != delNode) {
// 交换位置,用miniNode右节点,替换miniNode
transplant(miniNode, miniNode.right);
// 把miniNode 提升父节点,设置右子树并进行挂链。替代待删节点
miniNode.right = delNode.right;
miniNode.right.parent = miniNode;
}
// 交换位置,删除节点和miniNode 可打印测试观察;System.out.println(this);
transplant(delNode, miniNode);
// 把miniNode 提升到父节点,设置左子树并挂链
miniNode.left = delNode.left;
miniNode.left.parent = miniNode;
result = miniNode;
}
size--;
return result;
}
private Node getMinimum(Node node) {
while (node.left != null) {
node = node.left;
}
return node;
}
private Node transplant(Node delNode, Node addNode) {
if (delNode.parent == null) {
this.root = addNode;
}
// 判断删除元素是左/右节点
else if (delNode.parent.left == delNode) {
delNode.parent.left = addNode;
} else {
delNode.parent.right = addNode;
}
// 设置父节点
if (null != addNode) {
addNode.parent = delNode.parent;
}
return addNode;
}这是处理删除操作的核心方法。它分为三个主要分支:

transplant 方法是实现删除的核心。它的作用是在树中用一个节点 (addNode) 替换另一个节点 (delNode),并正确地维护父节点的链接关系。它本身并不处理子节点的链接,这由 delete 方法完成。 getMinimum 是一个简单的辅助方法,用于在给定的子树中找到值最小的节点。它通过不断地沿着左子节点向下遍历直到末端来实现。
我们将使用一个具体的二叉搜索树来逐步演示删除操作的三个场景。在图示中:
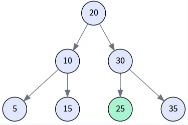
初始树结构 我们的示例树通过依次插入 `[20, 10, 30, 5, 15, 25, 35]` 构建而成。

执行步骤

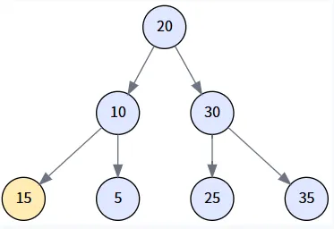
注: 为演示此场景,我们创建一棵新树 `[20, 10, 30, 5, 15, 35]`,其中节点 15 只有一个左孩子 5。我们会用它的子节点替换它。


执行逻辑: transplant(15, 5) 被调用,节点 10 的右孩子指针直接指向了节点 5,同时更新了节点 5 的父指针。
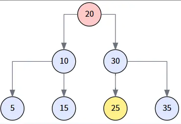
这是最复杂的情况,我们将删除根节点 20。这会触发代码中最完整的逻辑:寻找后继节点 (右子树的最小值),并用它来替换被删除的节点。
我们想删除 20。因为它有两个孩子,我们必须找到它的后继节点。通过 `getMinimum(delNode.right)`,我们找到其右子树 (以30为根) 的最小值,即 25。

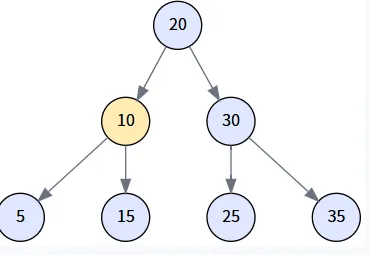
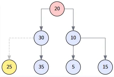
代码检查 `miniNode.parent != delNode` (即 30 != 20),这个条件为真。因此,我们需要先将 `miniNode` (25) 提拔上来。我们调用 transplant(miniNode, miniNode.right),即 transplant(25, null),将 25 原来的父节点 (30) 的左孩子指向 25 的右孩子 (null)。

执行 miniNode.right = delNode.right。我们将 20 的右子树 (以 30 为根) 变成 25 的右子树。

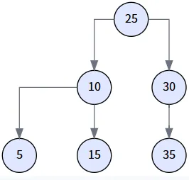
调用 transplant(delNode, miniNode),即 transplant(20, 25)。因为 20 是根节点,这会将树的 root 指针更新为 25。

最后,执行 miniNode.left = delNode.left,将 20 的左子树 (以 10 为根) 挂到 25 的左边,完成整个删除操作。

某个节点的左子树所有值都小于该节点,右子树中所有值都大于该节点
插入、删除、查找的时间复杂度取决于树的高度
理想情况下是 O(log n), 但最坏情况下会退化为 O(n)
删除一个有两个子节点的节点时,不能直接删除掉它,而是从它的右子树中找一个最小的节点(刚好比他大一点点),用这个节点来顶替他的位置。 例如:删除节点 delNode 他有两个子节点 delNode.left、delNode.right
Integer value 值; Node parent 父节点; Node left 左子节点; Node right 右子节点;
是为了避免 BST 在极端情况下退化为链表,从而保证查找、插入和删除操作始终保持 O(log n)