一.直流叠加定理仿真

图 1.1

图 1.2

图 1.3
结果分析:从上面仿真结果可以看出, V1 和 I1 共同作用时 R3 两端的电压 为 36.666V;V1 和 I1 单独工作时 R3 两端的电压分别为 3.333V 和 33.333V,这两 个数值之和等于前者,符合叠加定理。
二.戴维南定理仿真
戴维南定理是指一个具有直流源的线性电路,不管它如何复杂,都可以用 一个电压源 UTH 与电阻 RTH 串联的简单电路来代替,就它们的性能而言,两者
是相同的。

图 2.1
如上图 2.1 电路所示,可以看出在 XMM1 和 XMM2 的两个万用表的面板上 显示出电流和电压值为: IRL=16.667mA ,URL=3.333V。

图 2.2
如上图 2.2 所示电路中断开负载 R4,用电压档测量原来 R4 两端的电压,记 该电压为 UTH,从万用表的面板上显示出来的电压为 UTH=6V。

图 2.3
在图 2.2 所测量的基础之上,将直流电源 V1 用导线替换掉,测量 R4 两端的 的电阻,将其记为 RTH,测量结果为 RTH=160Ω。

图 2.4
在 R4 和 RTH 之间串联一个万用表,在 R4 上并接一个万用表,这时可以读 出 XMM1 和 XMM2 上读数分别为: IRL1=16.667mA ,URL1=3.333V。
结果分析:从图 2.1 的测试结果和图 2.4 的测试结果可以看出两组的数据基
本一样,从而验证了戴维南定理。
三.动态电路的仿真
1 、一阶动态电路:


2、二阶动态电路:

一阶动态电路中 V2 随时间的变化可以看出,在 0~500ms 之间随时间的增 大而非线性增大,大于 500ms 后趋于稳定。

当 R1 电位器阻值分别为 500Ω,2000Ω,4700Ω时,输出瞬态波形的变化 如上图所示。
四.交流波形叠加仿真


结果分析:在信号分析中, 一个周期的波形只要满足狄利克雷条件,该波 形就可以分解为傅里叶级数。图 4.1 为波形叠加仿真电路,将 1kHz 15V ,3kHz 5V 和 5kHz 3V 的 3 路正弦信号通过电阻网络予以叠加,从图4.2 可以看出示波器 D 通道的波形正好是示波器 A,B,C 通道波形的叠加,满足交流波形叠加。
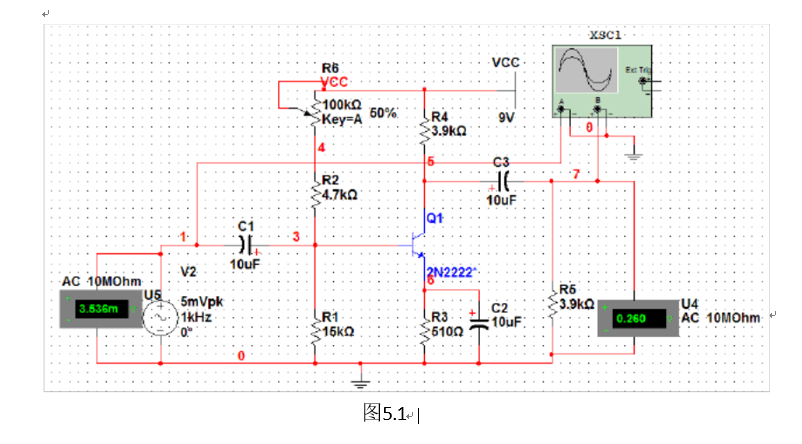
五.单管共射放大电路的仿真


图 5.2
从图 5.2 示波器所示波形可以看出:输出波形没有失真,从图上可以读出输 出电压为 260mV,输入电压为 3.536mV,放大器的增益为:Au=260/3.536=73.5。

图 5.3

图 5.4
构成放大器的晶体管是一种非线性的元件,所以在实际构成的放大器都存 在一定的失真,衡量失真大小通常用失真度来表示。从图5.4 可以看出,该电路 的失真度为 1.569,在实际设计电路时,失真度是一个必不可少的技术指标。

图 5.5

图 5.6
图 5.6 为电路的幅频特性,从波特图示仪可以看出电路的频率变化,为电路 的设计提供了很好的参考。
六.负反馈放大器的仿真
七.运算放大器的仿真
八.直流稳压电源的仿真
九.变量译码器应用电路
十.抢答器仿真
十一.单稳态电路仿真
第六至十一就不一一列举了,详情请点击下方链接查看: