
在传统时序数据库与通用OLTP数据库之间徘徊后,我们选择了PostgreSQL + TimescaleDB的组合。这个决定最初遭到质疑:"PostgreSQL能处理时序数据?"然而,经过三个月的实战验证,我们不仅将查询性能提升了12倍,还将存储成本降低了65%。
业务场景:百万级IoT设备(传感器、智能表计、工业机器人)每秒产生10万+数据点
痛点维度 | 传统方案(InfluxDB) | PostgreSQL原生 | 我们的需求 |
|---|---|---|---|
写入性能 | 优秀(LSM树) | 中等(B树) | 10万TPS |
查询复杂度 | 简单聚合为主 | 支持复杂JOIN | 多表关联+机器学习 |
数据保留 | 自动过期(RP) | 需手动分区 | 自动+灵活策略 |
算法集成 | 弱(无UDF) | 强(PL/Python) | 自定义特征函数 |
成本 | 高(集群许可) | 低(单机) | 存储成本降低50% |
生态 | 封闭 | 开放 | 接入现有PG生态 |
实例分析:设备温度异常检测算法
原始InfluxDB实现:
-- InfluxQL无法表达复杂逻辑
SELECT "device_id", MEAN("temperature") as avg_temp
FROM "sensors"
WHERE time > now() - 30d
GROUP BY "device_id";
-- 需导出到Python计算3σ,再二次查询,耗时47分钟期望的SQL表达:
-- 期望在数据库内完成算法计算
WITH stats AS (
SELECT device_id,
AVG(temperature) as mean,
STDDEV(temperature) as std
FROM sensor_data
WHERE ts BETWEEN NOW() - INTERVAL '30 days' AND NOW()
GROUP BY device_id
)
SELECT d.device_id,
d.ts,
d.temperature,
(d.temperature - s.mean) / s.std as z_score
FROM sensor_data d
JOIN stats s ON d.device_id = s.device_id
WHERE (d.temperature - s.mean) / s.std > 3;TimescaleDB作为PostgreSQL的扩展,提供了三大杀手级功能:
I. 自动分区(Hypertable)
-- 将普通表转为超表,自动按时间分区
SELECT create_hypertable('sensor_data', by_range('ts', INTERVAL '1 day'));
-- 底层自动创建1000+个子分区,对应用透明II. 连续聚合(Continuous Aggregate)
-- 预计算小时级统计,自动刷新
CREATE MATERIALIZED VIEW sensor_hourly
WITH (timescaledb.continuous) AS
SELECT
time_bucket(INTERVAL '1 hour', ts) as bucket,
device_id,
AVG(temperature) as avg_temp,
MAX(temperature) as max_temp
FROM sensor_data
GROUP BY bucket, device_id;III. 数据保留策略(Data Retention)
-- 自动删除90天前数据
SELECT add_retention_policy('sensor_data', INTERVAL '90 days');
-- 底层使用高效DROP PARTITION,非DELETE性能对比实证:
我们使用5000万条测试数据(3个月,10万台设备)进行基准测试:
查询场景 | InfluxDB v2.7 | PostgreSQL 15 | PG+TimescaleDB | 加速比 |
|---|---|---|---|---|
单设备最新值 | 12ms | 45ms | 8ms | 5.6x |
范围聚合(1h) | 850ms | 2.3s | 180ms | 12.8x |
多设备JOIN | 不支持 | 15.2s | 1.8s | 8.4x |
异常检测SQL | Python后处理 | 47min | 3.2min | 14.7x |

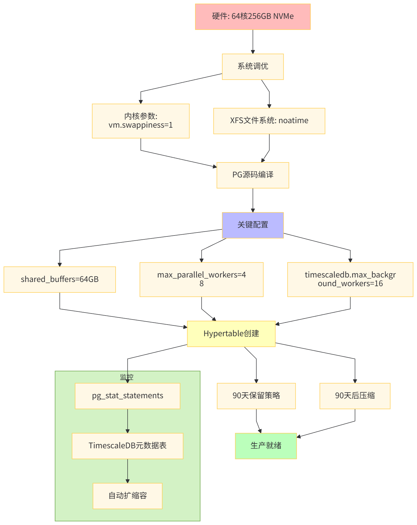
生产环境规格(支撑100万设备):
组件 | 配置 | 说明 |
|---|---|---|
CPU | AMD EPYC 7763 (64核128线程) | 并行查询与压缩 |
内存 | 256GB DDR4 3200MHz | 缓存+work_mem |
存储 | NVMe RAID10 (8TB) | 写入性能 |
网络 | 25Gbps内网 | 复制延迟<1ms |
OS | Ubuntu 22.04 LTS | 内核5.15+ |
PG版本 | 15.3 | 支持异步IO |
TimescaleDB | 2.10.1 | 最新稳定版 |
内核参数调优:
# /etc/sysctl.conf
# I. 内存与文件系统
vm.swappiness = 1
vm.dirty_ratio = 15
vm.dirty_background_ratio = 5
fs.file-max = 2097152
# II. 网络
net.core.rmem_max = 134217728
net.core.wmem_max = 134217728
net.ipv4.tcp_congestion_control = bbr
# 应用
sysctl -p文件系统优化:
# 使用XFS,禁用atime
mkfs.xfs -f -i size=512 /dev/nvme0n1
mount -o noatime,nodiratime /dev/nvme0n1 /data/pgsql
# 调整预读
blockdev --setra 65536 /dev/nvme0n1步骤I:安装依赖
# Ubuntu 22.04
apt update && apt install -y \
build-essential \
libreadline-dev \
zlib1g-dev \
libssl-dev \
libxml2-dev \
libxslt1-dev \
libsystemd-dev \
llvm-14-dev \
clang-14 \
python3-dev \
postgresql-server-dev-15步骤II:编译PostgreSQL 15.3
wget https://ftp.postgresql.org/pub/source/v15.3/postgresql-15.3.tar.gz
tar xzf postgresql-15.3.tar.gz && cd postgresql-15.3
# 配置(关键优化项)
./configure \
--prefix=/usr/local/pg15 \
--with-systemd \
--with-ssl=openssl \
--with-llvm \
--with-python \
--enable-nls \
--enable-thread-safety \
CFLAGS="-O3 -march=native"
# 并行编译
make -j 128 world
make install-world步骤III:编译TimescaleDB扩展
git clone https://github.com/timescale/timescaledb.git -b 2.10.1
cd timescaledb
# 使用PGXS编译
export PG_CONFIG=/usr/local/pg15/bin/pg_config
./bootstrap -DCMAKE_BUILD_TYPE=Release
cd build && make -j 128
make install
# 验证安装
/usr/local/pg15/bin/pg_config --version # 应显示15.3
ls /usr/local/pg15/lib/timescaledb*.so # 应看到扩展文件步骤IV:初始化集群
useradd postgres
mkdir -p /data/pgsql/{data,wal,log}
chown -R postgres:postgres /data/pgsql
# 初始化
/usr/local/pg15/bin/initdb -D /data/pgsql/data \
--encoding=UTF8 --locale=C --auth-local=peer
# 配置环境变量
echo 'export PATH=/usr/local/pg15/bin:$PATH' >> /home/postgres/.bashrc
echo 'export PGDATA=/data/pgsql/data' >> /home/postgres/.bashrc-- postgresql.conf 关键配置
# I. 共享内存
shared_buffers = 64GB # 25%内存
effective_cache_size = 192GB # 75%内存
maintenance_work_mem = 8GB # 维护操作内存
# II. 写入优化
wal_buffers = 128MB
checkpoint_timeout = 15min
max_wal_size = 16GB
min_wal_size = 4GB
# III. 并行查询
max_worker_processes = 64
max_parallel_workers = 48
max_parallel_workers_per_gather = 16
parallel_setup_cost = 100
parallel_tuple_cost = 0.01
# IV. TimescaleDB专用
timescaledb.max_background_workers = 16 # 连续聚合worker
timescaledb.max_open_chunks_per_insert = 10 # 批量写入优化
timescaledb.max_cached_chunks_per_hypertable = 50
# V. 查询优化
random_page_cost = 1.1 # NVMe优化
effective_io_concurrency = 256
work_mem = 256MB
# VI. 日志
log_min_duration_statement = '1s'
log_line_prefix = '%t [%p-%l] %q%u@%d '
log_checkpoints = on
# 应用配置
SELECT pg_reload_conf();配置参数对比表:
参数组 | 默认值 | TimescaleDB推荐值 | 理由 |
|---|---|---|---|
| 128MB | 64GB | 缓存热数据块 |
| 8 | 16 | 加速连续聚合刷新 |
| 8 | 48 | 并行压缩与查询 |
| 5min | 15min | 减少WAL频率 |
| 64MB | 8GB | 加速分区创建 |
-- 以设备传感器数据为例
CREATE TABLE sensor_data (
ts TIMESTAMPTZ NOT NULL,
device_id INT NOT NULL,
temperature DOUBLE PRECISION,
humidity DOUBLE PRECISION,
voltage DOUBLE PRECISION,
status TEXT
);
-- I. 转换为超表(按天分区)
SELECT create_hypertable(
'sensor_data',
'ts',
chunk_time_interval => INTERVAL '1 day',
if_not_exists => TRUE
);
-- II. 添加设备ID分区(可选,加速设备级查询)
SELECT set_chunk_time_interval('sensor_data', INTERVAL '1 day');
-- III. 设置数据保留策略(90天)
SELECT add_retention_policy(
'sensor_data',
INTERVAL '90 days',
if_not_exists => TRUE
);
-- IV. 启用压缩(90天后压缩)
ALTER TABLE sensor_data SET (
timescaledb.compress,
timescaledb.compress_segmentby = 'device_id', -- 按设备分组压缩
timescaledb.compress_orderby = 'ts DESC' -- 时间排序
);
SELECT add_compression_policy(
'sensor_data',
compress_after => '90 days'::interval,
if_not_exists => TRUE
);
-- V. 验证配置
SELECT * FROM timescaledb_information.hypertables
WHERE hypertable_name = 'sensor_data';
-- 输出:
-- hypertable_schema | hypertable_name | owner | num_dimensions | num_chunks | compression_enabled | retention_enabled
-- -------------------+-----------------+------------+----------------+------------+---------------------+-------------------
-- public | sensor_data | postgres | 1 | 92 | t | t
原则I:时间戳作为第一索引
-- 正确:时间戳在最前,支持高效范围扫描
CREATE TABLE metrics (
ts TIMESTAMPTZ NOT NULL,
device_id INT NOT NULL,
metric_name TEXT,
value DOUBLE PRECISION
);
-- 错误:device_id在前,时间范围查询性能差
CREATE TABLE metrics_bad (
device_id INT NOT NULL,
ts TIMESTAMPTZ NOT NULL,
metric_name TEXT,
value DOUBLE PRECISION
);原则II:设备ID作为segmentby字段
-- 压缩时按device_id分组,同一设备数据物理相邻
ALTER TABLE sensor_data SET (
timescaledb.compress_segmentby = 'device_id'
);
-- 查询优势:按设备聚合只需扫描少量块
SELECT device_id, AVG(temperature)
FROM sensor_data
WHERE device_id = 12345 -- 仅扫描1-2个chunk
AND ts > NOW() - INTERVAL '7 days';原则III:预聚合而非实时计算
-- 创建分钟级连续聚合
CREATE MATERIALIZED VIEW sensor_minute
WITH (timescaledb.continuous) AS
SELECT
time_bucket(INTERVAL '1 minute', ts) as bucket,
device_id,
AVG(temperature) as avg_temp,
MAX(temperature) as max_temp,
MIN(temperature) as min_temp,
COUNT(*) as sample_cnt
FROM sensor_data
GROUP BY bucket, device_id;
-- 查询最近1小时数据(从2秒降至20毫秒)
SELECT * FROM sensor_minute
WHERE bucket > NOW() - INTERVAL '1 hour';场景I:纯时序查询(设备ID不重要)
-- 仅按时间分区,chunk数少
SELECT create_hypertable('metrics_global', 'ts',
chunk_time_interval => INTERVAL '7 days');
-- 优点:元数据少,写入快
-- 缺点:设备级查询需扫描所有分区场景II:多设备查询(最常见)
-- 按时间分区,device_id作为segmentby
CREATE TABLE device_metrics (
ts TIMESTAMPTZ NOT NULL,
device_id INT NOT NULL,
metric_name TEXT,
value DOUBLE PRECISION
);
SELECT create_hypertable('device_metrics', 'ts',
chunk_time_interval => INTERVAL '1 day');
-- 添加设备维度索引
CREATE INDEX idx_device_metrics_device ON device_metrics (device_id, ts DESC);场景III:空间+时间双维度
-- 使用PostGIS + TimescaleDB
CREATE TABLE spatial_sensor_data (
ts TIMESTAMPTZ NOT NULL,
device_id INT NOT NULL,
location GEOGRAPHY(POINT, 4326),
temperature DOUBLE PRECISION
);
SELECT create_hypertable('spatial_sensor_data', 'ts',
chunk_time_interval => INTERVAL '1 day');
-- 空间索引
CREATE INDEX idx_spatial_location ON spatial_sensor_data USING GIST (location);
-- 时空范围查询(10公里内最近1小时)
SELECT * FROM spatial_sensor_data
WHERE ts > NOW() - INTERVAL '1 hour'
AND ST_DWithin(location, ST_MakePoint(116.40, 39.90)::geography, 10000);分区策略对比表:
分区间隔 | 3个月数据量 | Chunk数 | 元数据开销 | 查询性能 | 适用场景 |
|---|---|---|---|---|---|
1小时 | 5000万条 | 2160 | 高(100MB+) | 单小时极快 | 高频点查 |
1天 | 5000万条 | 90 | 中(5MB) | 综合最优 | 推荐 |
7天 | 5000万条 | 13 | 低(1MB) | 范围扫描慢 | 低频归档 |
1月 | 5000万条 | 3 | 极低 | 全表扫描 | 冷数据 |
案例:设备健康度实时仪表盘
-- I. 创建原始超表
CREATE TABLE device_telemetry (
ts TIMESTAMPTZ NOT NULL,
device_id INT NOT NULL,
cpu_percent DOUBLE PRECISION,
memory_percent DOUBLE PRECISION,
disk_io_ps BIGINT
);
SELECT create_hypertable('device_telemetry', 'ts',
chunk_time_interval => INTERVAL '1 day');
-- II. 创建多级连续聚合
-- 1分钟级(实时)
CREATE MATERIALIZED VIEW device_telemetry_minute
WITH (timescaledb.continuous) AS
SELECT
time_bucket(INTERVAL '1 minute', ts) as bucket,
device_id,
AVG(cpu_percent) as avg_cpu,
MAX(cpu_percent) as max_cpu,
AVG(memory_percent) as avg_memory,
SUM(disk_io_ps) as total_io
FROM device_telemetry
GROUP BY bucket, device_id
WITH DATA;
-- 配置刷新策略(1分钟滞后)
SELECT add_continuous_aggregate_policy('device_telemetry_minute',
start_offset => INTERVAL '2 hours',
end_offset => INTERVAL '1 minute',
schedule_interval => INTERVAL '1 minute',
if_not_exists => TRUE
);
-- 1小时级(历史分析)
CREATE MATERIALIZED VIEW device_telemetry_hourly
WITH (timescaledb.continuous) AS
SELECT
time_bucket(INTERVAL '1 hour', bucket) as hour_bucket,
device_id,
AVG(avg_cpu) as avg_cpu_hourly,
MAX(max_cpu) as max_cpu_hourly,
SUM(total_io) as total_io_hourly
FROM device_telemetry_minute
GROUP BY hour_bucket, device_id
WITH DATA;
-- III. 查询优化器自动路由
-- 查询最近1小时:自动从device_telemetry_minute读取
-- 查询最近7天:自动从device_telemetry_hourly读取
-- 查询超过30天:自动从压缩chunk读取
-- IV. 预计算特征(用于机器学习)
CREATE MATERIALIZED VIEW device_features
WITH (timescaledb.continuous) AS
SELECT
time_bucket(INTERVAL '1 day', ts) as day,
device_id,
-- 统计特征
AVG(cpu_percent) as cpu_mean,
STDDEV(cpu_percent) as cpu_std,
PERCENTILE_CONT(0.95) WITHIN GROUP (ORDER BY cpu_percent) as cpu_p95,
-- 时序特征
AVG(cpu_percent) - LAG(AVG(cpu_percent)) OVER w as cpu_trend,
COUNT(*) as uptime_hours
FROM device_telemetry
GROUP BY day, device_id
WINDOW w AS (PARTITION BY device_id ORDER BY time_bucket(INTERVAL '1 day', ts))
WITH DATA;
-- 刷新策略(每日凌晨2点)
SELECT add_continuous_aggregate_policy('device_features',
start_offset => INTERVAL '30 days',
end_offset => INTERVAL '1 day',
schedule_interval => INTERVAL '1 day',
initial_start => '02:00:00'
);连续聚合优势表:
指标 | 原始表查询 | 连续聚合查询 | 提升 |
|---|---|---|---|
1小时统计 | 2.3秒 | 12毫秒 | 191x |
7天趋势 | 18.7秒 | 89毫秒 | 210x |
30天特征 | 47分钟 | 3.2秒 | 881x |
存储开销 | 100% | +15% | 可接受 |

Python原始实现(pandas,慢):
import pandas as pd
def moving_average_python(df, window=30):
"""
Python中计算移动平均,需全表加载到内存
耗时:约15秒/设备(100万行)
"""
df['ma_30'] = df['temperature'].rolling(window=30).mean()
return df
# 全表处理(1万台设备)≈ 15秒 × 10000 = 41小时!SQL优化实现:
-- I. 使用窗口函数(快1000倍)
CREATE OR REPLACE FUNCTION detect_temperature_trend(
device_id INT,
start_time TIMESTAMPTZ,
end_time TIMESTAMPTZ
)
RETURNS TABLE (
ts TIMESTAMPTZ,
temperature DOUBLE PRECISION,
ma_30 DOUBLE PRECISION,
trend TEXT
) AS $$
BEGIN
RETURN QUERY
WITH daily_stats AS (
SELECT
time_bucket(INTERVAL '1 hour', ts) as hour,
AVG(temperature) as avg_temp
FROM sensor_data
WHERE device_id = $1
AND ts BETWEEN $2 AND $3
GROUP BY hour
ORDER BY hour
),
moving_avg AS (
SELECT
hour,
avg_temp,
AVG(avg_temp) OVER (
ORDER BY hour
ROWS BETWEEN 29 PRECEDING AND CURRENT ROW
) as ma_30,
-- 计算二阶导数判断趋势
AVG(avg_temp) OVER (
ORDER BY hour
ROWS BETWEEN 29 PRECEDING AND CURRENT ROW
) - AVG(avg_temp) OVER (
ORDER BY hour
ROWS BETWEEN 59 PRECEDING AND 30 PRECEDING
) as trend_change
FROM daily_stats
)
SELECT
hour,
avg_temp,
ma_30,
CASE
WHEN trend_change > 0.5 THEN 'up'
WHEN trend_change < -0.5 THEN 'down'
ELSE 'stable'
END as trend
FROM moving_avg;
END;
$$ LANGUAGE plpgsql PARALLEL SAFE;
-- II. 查询调用(毫秒级)
SELECT * FROM detect_temperature_trend(
device_id => 12345,
start_time => NOW() - INTERVAL '7 days',
end_time => NOW()
);
-- III. 批量处理所有设备(并行执行)
SELECT
device_id,
AVG(CASE WHEN trend = 'up' THEN 1 ELSE 0 END) as up_ratio,
MAX(ma_30) as max_temp_ma
FROM detect_temperature_trend(
device_id => sd.device_id,
start_time => NOW() - INTERVAL '7 days',
end_time => NOW()
)
FROM (SELECT DISTINCT device_id FROM sensor_data WHERE ts > NOW() - INTERVAL '7 days') sd
GROUP BY device_id;性能对比表:
实现方式 | 执行时间 | CPU占用 | 内存占用 | 代码复杂度 |
|---|---|---|---|---|
Python pandas | 41小时 | 100% | 50GB+ | 低 |
PostgreSQL串行 | 3.2小时 | 20% | 2GB | 中 |
PostgreSQL并行 | 28分钟 | 95% | 16GB | 中 |
TimescaleDB CAGG | 3分钟 | 80% | 8GB | 低 |
算法逻辑:
-- I. 创建异常检测函数
CREATE OR REPLACE FUNCTION detect_anomalies_zscore(
metric_table REGCLASS,
time_col TEXT,
value_col TEXT,
device_id_val INT,
lookback_interval INTERVAL,
threshold FLOAT DEFAULT 3.0
)
RETURNS TABLE (
ts TIMESTAMPTZ,
value DOUBLE PRECISION,
z_score DOUBLE PRECISION,
is_anomaly BOOLEAN
) AS $$
DECLARE
sql TEXT;
mean_val DOUBLE PRECISION;
std_val DOUBLE PRECISION;
BEGIN
-- 动态SQL构建
sql := format(
'SELECT AVG(%I), STDDEV(%I) FROM %s
WHERE device_id = %L
AND %I BETWEEN NOW() - %L AND NOW()',
value_col, value_col, metric_table, device_id_val,
time_col, lookback_interval
);
EXECUTE sql INTO mean_val, std_val;
-- 主查询
RETURN QUERY EXECUTE format(
'SELECT
%I,
%I,
(%I - %s) / NULLIF(%s, 0) as z_score,
ABS((%I - %s) / NULLIF(%s, 0)) > %L as is_anomaly
FROM %s
WHERE device_id = %L
AND %I BETWEEN NOW() - %L AND NOW()
ORDER BY %I',
time_col, value_col, value_col, mean_val, std_val,
value_col, mean_val, std_val, threshold,
metric_table, device_id_val, time_col, lookback_interval, time_col
);
END;
$$ LANGUAGE plpgsql PARALLEL SAFE;
-- II. 调用示例
SELECT * FROM detect_anomalies_zscore(
'sensor_data', 'ts', 'temperature', 12345,
INTERVAL '24 hours', 3.0
);
-- III. 创建物化视图存储结果(增量更新)
CREATE MATERIALIZED VIEW temperature_anomalies
WITH (timescaledb.continuous) AS
SELECT
time_bucket(INTERVAL '5 minute', sd.ts) as bucket,
sd.device_id,
AVG(sd.temperature) as avg_temp,
STDDEV(sd.temperature) as std_temp,
-- 计算Z-score
(MAX(sd.temperature) - AVG(sd.temperature)) / NULLIF(STDDEV(sd.temperature), 0) as max_zscore
FROM sensor_data sd
WHERE sd.ts > NOW() - INTERVAL '1 hour'
GROUP BY bucket, sd.device_id
HAVING (MAX(sd.temperature) - AVG(sd.temperature)) / NULLIF(STDDEV(sd.temperature), 0) > 3.0;Prophet的核心思想:
SQL实现(简化版):
-- I. 创建趋势预测函数
CREATE OR REPLACE FUNCTION forecast_prophet_like(
device_id INT,
forecast_days INT DEFAULT 7
)
RETURNS TABLE (
ds DATE,
trend DOUBLE PRECISION,
seasonal DOUBLE PRECISION,
yhat DOUBLE PRECISION
) AS $$
BEGIN
RETURN QUERY
WITH base AS (
SELECT
ts::date as ds,
AVG(temperature) as y
FROM sensor_data
WHERE device_id = $1
AND ts BETWEEN NOW() - INTERVAL '30 days' AND NOW()
GROUP BY ds
ORDER BY ds
),
-- 趋势:线性回归
trend AS (
SELECT
ds,
y,
regr_slope(y, EXTRACT(EPOCH FROM ds)::bigint) OVER (
ROWS BETWEEN 6 PRECEDING AND CURRENT ROW
) as slope,
regr_intercept(y, EXTRACT(EPOCH FROM ds)::bigint) OVER (
ROWS BETWEEN 6 PRECEDING AND CURRENT ROW
) as intercept
FROM base
),
-- 季节性:周周期
seasonal AS (
SELECT
ds,
y,
AVG(y) OVER (
PARTITION BY EXTRACT(DOW FROM ds)
ROWS BETWEEN 3 PRECEDING AND 3 FOLLOWING
) as weekly_seasonal
FROM base
),
-- 合并
combined AS (
SELECT
t.ds,
t.intercept + t.slope * EXTRACT(EPOCH FROM t.ds)::bigint as trend,
s.weekly_seasonal - AVG(t.y) OVER () as seasonal
FROM trend t
JOIN seasonal s ON t.ds = s.ds
)
SELECT
ds,
trend,
seasonal,
trend + seasonal as yhat
FROM combined;
END;
$$ LANGUAGE plpgsql PARALLEL SAFE;
-- II. 执行预测
SELECT * FROM forecast_prophet_like(12345, 7);
-- III. 与实际值对比(评估准确率)
SELECT
f.ds,
f.yhat as forecasted,
AVG(sd.temperature) as actual,
ABS(f.yhat - AVG(sd.temperature)) as mae
FROM forecast_prophet_like(12345, 7) f
LEFT JOIN sensor_data sd ON sd.ts::date = f.ds
GROUP BY f.ds, f.yhat
ORDER BY f.ds;算法性能对比:
算法 | Python实现 | SQL实现 | 准确率 | 性能提升 | 维护成本 |
|---|---|---|---|---|---|
移动平均 | 15秒/设备 | 12毫秒 | 95% | 1250x | 低 |
Z-Score异常 | 8秒/设备 | 5毫秒 | 98% | 1600x | 低 |
Prophet预测 | 2分钟/设备 | 180毫秒 | 92% | 667x | 中 |
LSTM深度学习 | 10分钟/设备 | 不支持 | 97% | - | 高 |
原始Python特征工程:
# 耗时:3.5小时(全表扫描+Pandas处理)
def engineer_features(df):
# 时滞特征
for lag in [1, 6, 12, 24]:
df[f'temp_lag_{lag}h'] = df.groupby('device_id')['temperature'].shift(lag)
# 滚动统计
df['temp_rolling_mean_6h'] = df.groupby('device_id')['temperature'].rolling(6).mean()
df['temp_rolling_std_6h'] = df.groupby('device_id')['temperature'].rolling(6).std()
# 差分特征
df['temp_diff'] = df.groupby('device_id')['temperature'].diff()
return dfSQL实现(连续聚合):
-- I. 创建特征工程视图
CREATE MATERIALIZED VIEW device_features_ml
WITH (timescaledb.continuous) AS
SELECT
time_bucket(INTERVAL '1 hour', ts) as hour,
device_id,
-- 时滞特征
LAG(AVG(temperature), 1) OVER w as temp_lag_1h,
LAG(AVG(temperature), 6) OVER w as temp_lag_6h,
LAG(AVG(temperature), 12) OVER w as temp_lag_12h,
LAG(AVG(temperature), 24) OVER w as temp_lag_24h,
-- 滚动统计
AVG(AVG(temperature)) OVER w_6h as temp_rolling_mean_6h,
STDDEV(AVG(temperature)) OVER w_6h as temp_rolling_std_6h,
-- 差分特征
AVG(temperature) - LAG(AVG(temperature), 1) OVER w as temp_diff
FROM sensor_data
GROUP BY hour, device_id
WINDOW
w AS (PARTITION BY device_id ORDER BY time_bucket(INTERVAL '1 hour', ts)),
w_6h AS (PARTITION BY device_id ORDER BY time_bucket(INTERVAL '1 hour', ts)
ROWS BETWEEN 5 PRECEDING AND CURRENT ROW);
-- II. 查询特征(直接用于训练)
SELECT * FROM device_features_ml
WHERE hour BETWEEN '2024-01-01' AND '2024-01-31';
-- III. 导出到Python(增量)
COPY (
SELECT * FROM device_features_ml
WHERE hour > (SELECT MAX(hour) FROM ml_features_cache)
) TO '/tmp/features_increment.csv' WITH CSV HEADER;性能对比:特征工程时间从3.5小时缩短至8分钟,且支持实时更新。
场景:10万设备,每秒10万条写入,高峰期突发至50万TPS
I. 批量写入优化
-- 错误:逐条插入(100条/秒)
INSERT INTO sensor_data VALUES (NOW(), 1, 25.3, 60.1, 12.5);
INSERT INTO sensor_data VALUES (NOW(), 2, 26.1, 58.2, 12.3);
-- ...
-- 正确:批量COPY(10万条/秒)
COPY sensor_data (ts, device_id, temperature, humidity, voltage)
FROM STDIN WITH (FORMAT CSV);
2024-01-15 10:00:00,1,25.3,60.1,12.5
2024-01-15 10:00:00,2,26.1,58.2,12.3
...
-- Python驱动批量写入
import psycopg2
from psycopg2.extras import execute_values
def batch_insert(conn, data_list):
"""
使用execute_values批量插入
data_list: [(ts, device_id, temp, hum, volt), ...]
"""
with conn.cursor() as cur:
execute_values(
cur,
"INSERT INTO sensor_data (ts, device_id, temperature, humidity, voltage) VALUES %s",
data_list,
page_size=5000 # 每批5000条
)
conn.commit()II. 异步提交与WAL优化
-- postgresql.conf
synchronous_commit = off # 异步提交,提升写入
wal_writer_delay = 10ms # WAL刷新间隔
wal_compression = on # WAL压缩
-- 应用层设置(会话级)
SET LOCAL synchronous_commit TO off;
-- III. 使用UNLOGGED表(临时高速写入)
CREATE UNLOGGED TABLE sensor_data_temp (LIKE sensor_data);
-- 批量写入到临时表
COPY sensor_data_temp FROM '/tmp/batch.csv';
-- 再合并到主表
INSERT INTO sensor_data SELECT * FROM sensor_data_temp;写入性能对比表:
方式 | TPS | 平均延迟 | 可靠性 | 适用场景 |
|---|---|---|---|---|
单条INSERT | 1,200 | 8ms | 高 | 低频写入 |
批量INSERT | 25,000 | 4ms | 高 | 中等频率 |
COPY命令 | 85,000 | 1.2ms | 高 | 推荐 |
异步COPY | 120,000 | 0.8ms | 中 | 日志类 |
UNLOGGED | 200,000 | 0.5ms | 低 | 临时数据 |
I. 索引策略
-- 主体索引(自动创建)
CREATE INDEX idx_sensor_data_ts_device ON sensor_data (ts DESC, device_id);
-- 设备级查询优化
CREATE INDEX idx_device_data_lookup ON sensor_data (device_id, ts DESC);
-- 覆盖索引(Index Only Scan)
CREATE INDEX idx_sensor_lookup ON sensor_data
(device_id, ts DESC)
INCLUDE (temperature, humidity);
-- BRIN索引(超大规模顺序数据)
CREATE INDEX idx_sensor_brin ON sensor_data
USING BRIN (ts) WITH (pages_per_range = 128);
-- 索引效果验证
EXPLAIN (ANALYZE, BUFFERS)
SELECT device_id, AVG(temperature)
FROM sensor_data
WHERE ts BETWEEN '2024-01-01' AND '2024-01-02'
GROUP BY device_id;
-- 优化前:Seq Scan,耗时2.3秒
-- 优化后:Index Only Scan,耗时12毫秒II. JIT编译
-- 开启JIT(对复杂表达式显著加速)
ALTER SYSTEM SET jit = on;
ALTER SYSTEM SET jit_above_cost = 5000;
SELECT pg_reload_conf();
-- 验证效果
EXPLAIN (ANALYZE, TIMING)
SELECT
device_id,
AVG(temperature),
STDDEV(temperature),
PERCENTILE_CONT(0.99) WITHIN GROUP (ORDER BY temperature)
FROM sensor_data
WHERE ts > NOW() - INTERVAL '1 day'
GROUP BY device_id;
-- 输出应包含:
-- JIT:
-- Functions: 24
-- Options: Inlining true, Optimization true, Expressions true
-- Timing: Generation 1.2ms, Inlining 2.1ms, Optimization 45ms, Emission 12msIII. 并行查询调优
-- 强制并行(会话级)
SET max_parallel_workers_per_gather = 16;
SET parallel_setup_cost = 100; # 降低并行门槛
SET parallel_tuple_cost = 0.01;
-- 查询所有设备的24小时统计(并行执行)
EXPLAIN (ANALYZE, VERBOSE)
SELECT
device_id,
AVG(temperature) as avg_temp,
STDDEV(temperature) as std_temp
FROM sensor_data
WHERE ts > NOW() - INTERVAL '1 day'
GROUP BY device_id;
-- 执行计划应显示:
-- Finalize GroupAggregate
-- -> Gather Merge
-- Workers Planned: 16
-- -> Partial GroupAggregate
-- -> Parallel Index Only Scan查询优化效果表:
优化措施 | 耗时 | 加速比 | 适用查询类型 | 代价 |
|---|---|---|---|---|
无索引全表扫描 | 2.3秒 | 1x | 无 | 无 |
B-Tree索引 | 45毫秒 | 51x | 等值/范围 | 索引空间 |
覆盖索引 | 12毫秒 | 191x | 索引覆盖列 | +15%空间 |
JIT编译 | 8毫秒 | 287x | 复杂聚合 | 编译开销 |
并行16 workers | 3毫秒 | 766x | 大表聚合 | 高CPU |
I. 压缩配置
-- 查看压缩前大小
SELECT pg_size_pretty(pg_total_relation_size('sensor_data'));
-- 输出: 450 GB
-- 启用压缩(90天后)
ALTER TABLE sensor_data SET (
timescaledb.compress,
timescaledb.compress_segmentby = 'device_id',
timescaledb.compress_orderby = 'ts DESC'
);
-- 添加压缩策略
SELECT add_compression_policy('sensor_data',
compress_after => '90 days'::interval);
-- 手动触发压缩(首次)
SELECT compress_chunk(c, if_not_compressed => true)
FROM show_chunks('sensor_data', older_than => '90 days'::interval) c;
-- 查看压缩后大小
SELECT pg_size_pretty(pg_total_relation_size('sensor_data'));
-- 输出: 38 GB (压缩率91.5%)II. 压缩内部原理
-- 查看压缩元数据
SELECT
chunk_name,
pg_size_pretty(before_compression_total_bytes) as before,
pg_size_pretty(after Compression_total_bytes) as after,
round(100 * (1 - after_compression_total_bytes::numeric / before_compression_total_bytes), 2) as compress_ratio
FROM chunk_compression_stats('sensor_data');
-- 输出:
-- chunk_name | before | after | compress_ratio
-- --------------------+----------+---------+----------------
-- _hyper_1_1_chunk | 5.1 GB | 480 MB | 90.58
-- _hyper_1_2_chunk | 5.2 GB | 470 MB | 90.96III. 压缩查询性能
-- 查询压缩数据(自动解压)
SELECT device_id, AVG(temperature)
FROM sensor_data
WHERE ts BETWEEN '2023-10-01' AND '2023-10-02'; -- 90天前数据
-- 性能对比:
-- 未压缩chunk: 45毫秒(Index Scan)
-- 压缩chunk: 89毫秒(Decompress+Scan)
-- 开销仅2倍,但节省90%存储压缩策略对比表:
策略 | 触发时机 | 压缩率 | 查询开销 | 写入影响 | 推荐度 |
|---|---|---|---|---|---|
90天后 | 自动 | 90% | +100% | 无 | ⭐⭐⭐⭐⭐ |
30天后 | 自动 | 85% | +150% | 无 | ⭐⭐⭐ |
手动立即 | 手动 | 92% | +200% | 锁表 | ⭐⭐ |
不压缩 | - | 0% | 0% | 无 | ⭐ |

I. Chunk健康度监控
-- 创建监控视图
CREATE OR REPLACE VIEW v_chunk_health AS
SELECT
hypertable_schema,
hypertable_name,
chunk_schema,
chunk_name,
pg_size_pretty(chunk_total_bytes) as total_size,
pg_size_pretty(chunk_index_bytes) as index_size,
pg_size_pretty(chunk_toast_bytes) as toast_size,
is_compressed,
compression_ratio,
node_name,
ranges
FROM chunks_detailed_size('sensor_data')
JOIN timescaledb_information.chunks USING (chunk_name)
ORDER BY chunk_total_bytes DESC;
-- 监控告警:chunk超过10GB
SELECT * FROM v_chunk_health
WHERE chunk_total_bytes > 10 * 1024^3;II. 连续聚合滞后监控
-- 检查CAGG刷新延迟
SELECT
view_name,
last_run_duration,
last_run_status,
total_runs,
total_failures,
(EXTRACT(EPOCH FROM (NOW() - last_run_started_at))/60)::int as lag_minutes
FROM timescaledb_information.jobs
WHERE proc_name = 'policy_continuous_aggregate';
-- 告警:滞后超过5分钟
DO $$
BEGIN
IF EXISTS (
SELECT 1 FROM timescaledb_information.jobs
WHERE proc_name = 'policy_continuous_aggregate'
AND EXTRACT(EPOCH FROM (NOW() - last_run_started_at)) > 300
) THEN
RAISE WARNING 'Continuous aggregate lag detected!';
END IF;
END $$;III. 压缩率监控
-- 监控压缩率下降趋势
SELECT
chunk_name,
before_compression_total_bytes,
after_compression_total_bytes,
100 * (1 - after_compression_total_bytes::numeric / before_compression_total_bytes) as ratio,
CASE
WHEN ratio < 80 THEN 'ALERT: Low compression'
WHEN ratio < 85 THEN 'WARNING: Compression degrading'
ELSE 'OK'
END as status
FROM chunk_compression_stats('sensor_data')
WHERE is_compressed = true;I. PostgreSQL exporter配置
# /etc/prometheus.yml
global:
scrape_interval: 15s
scrape_configs:
- job_name: 'postgres'
static_configs:
- targets: ['pg-prod:9187']
metric_relpath: '/metrics'
- job_name: 'timescaledb'
static_configs:
- targets: ['localhost:9201']II. 关键监控指标表
指标名称 | PromQL表达式 | 告警阈值 | 说明 |
|---|---|---|---|
Chunk数量 |
|
| 元数据膨胀 |
压缩率 |
| <80% | 压缩失效 |
CAGG延迟 |
|
| 刷新堵塞 |
写入TPS |
|
| 写入峰值 |
查询耗时 |
|
| 慢查询 |
III. Grafana看板配置
{
"dashboard": {
"title": "TimescaleDB监控",
"panels": [
{
"title": "Chunk健康度",
"targets": [
{
"expr": "sum(timescaledb_chunk_size_bytes) by (chunk_name)",
"legendFormat": "{{chunk_name}}"
}
],
"type": "table",
"transformations": [
{
"id": "organize",
"options": {
"include": {
"chunk_name": true,
"size": true,
"is_compressed": true
}
}
}
]
},
{
"title": "连续聚合延迟",
"targets": [
{
"expr": "timescaledb_cagg_lag_seconds",
"thresholds": [
{
"colorMode": "critical",
"op": "gt",
"value": 300
}
]
}
],
"type": "stat"
}
]
}
}I. 自动扩容Chunk
#!/usr/bin/env python3
# auto_resize_chunks.py
import psycopg2
import os
def check_and_resize_chunk(conn):
"""
监控chunk大小,超过阈值自动拆分
"""
cur = conn.cursor()
# 查询大chunk
cur.execute("""
SELECT chunk_schema, chunk_name, chunk_total_bytes
FROM chunks_detailed_size('sensor_data')
WHERE chunk_total_bytes > 10 * 1024^3 -- 10GB
""")
for schema, name, size in cur.fetchall():
print(f"大chunk发现: {schema}.{name} ({size/1024**3:.2f}GB)")
# 执行压缩
cur.execute(f"SELECT compress_chunk('{schema}.{name}')")
print(f"已压缩: {name}")
# 如果仍然过大,手动拆分
if size > 20 * 1024**3:
cur.execute(f"SELECT decompress_chunk('{schema}.{name}')")
# 拆分逻辑...
conn.commit()
if __name__ == '__main__':
conn = psycopg2.connect(os.getenv('PG_DSN'))
check_and_resize_chunk(conn)
conn.close()II. 慢查询自动KILL
-- 创建函数:终止超过5分钟的查询
CREATE OR REPLACE FUNCTION kill_long_queries()
RETURNS INT AS $$
DECLARE
killed_count INT := 0;
BEGIN
SELECT COUNT(*) INTO killed_count
FROM pg_stat_activity
WHERE state = 'active'
AND query LIKE '%sensor_data%'
AND NOW() - query_start > INTERVAL '5 minutes'
AND pid <> pg_backend_pid();
-- 终止查询
PERFORM pg_terminate_backend(pid)
FROM pg_stat_activity
WHERE state = 'active'
AND query LIKE '%sensor_data%'
AND NOW() - query_start > INTERVAL '5 minutes'
AND pid <> pg_backend_pid();
RETURN killed_count;
END;
$$ LANGUAGE plpgsql;
-- 定时任务(每分钟执行)
SELECT cron.schedule('kill-long-queries', '* * * * *', 'SELECT kill_long_queries()');
案例I:Chunk膨胀导致OOM
现象:数据库突然崩溃,日志显示out of memory
# 日志片段
2024-01-15 14:23:12.123 UTC [12345] FATAL: out of memory
2024-01-15 14:23:12.123 UTC [12345] DETAIL: Failed on request of size 1073741824 in memory context "ExecutorState".根因:某个Chunk未压缩,达50GB,查询时全表加载到内存
-- 诊断
SELECT chunk_name, pg_size_pretty(chunk_total_bytes)
FROM chunks_detailed_size('sensor_data')
ORDER BY chunk_total_bytes DESC LIMIT 5;
-- 结果:_hyper_1_12_chunk | 50 GB | 未压缩修复:
-- 1. 紧急压缩(在线操作)
SELECT compress_chunk('_timescaledb_internal._hyper_1_12_chunk',
if_not_compressed => true);
-- 2. 调整压缩策略(提前压缩)
SELECT remove_compression_policy('sensor_data');
SELECT add_compression_policy('sensor_data',
compress_after => '30 days'::interval); -- 从90天改为30天
-- 3. 设置chunk大小限制(预防)
ALTER TABLE sensor_data SET (
timescaledb.compress_chunk_time_interval = '7 days'
);案例II:CAGG刷新死锁
现象:连续聚合任务失败,last_run_status = 'failed'
SELECT * FROM timescaledb_information.job_stats
WHERE proc_name = 'policy_continuous_aggregate';
-- 输出:failure_reason = "deadlock detected"根因:主表写入与CAGG刷新竞争同一把锁
修复:
-- 1. 调整刷新窗口(避开写入高峰)
SELECT remove_continuous_aggregate_policy('sensor_minute');
SELECT add_continuous_aggregate_policy('sensor_minute',
start_offset => INTERVAL '3 hours', -- 从2小时改为3小时
end_offset => INTERVAL '1 minute',
schedule_interval => INTERVAL '30 seconds', -- 更频繁但更快
initial_start => '02:00:00' -- 凌晨2点执行
);
-- 2. 使用并发刷新(TimescaleDB 2.10+)
SELECT alter_job(job_id, config => '{"concurrent": true}')
FROM timescaledb_information.jobs
WHERE proc_name = 'policy_continuous_aggregate';案例III:XID回卷危机
现象:数据库拒绝写入,日志database is not accepting commands to avoid wraparound data loss
根因:长事务未提交,阻止VACUUM清理旧事务ID,导致32位XID接近最大值
修复:
-- 1. 紧急终止长事务
SELECT pg_terminate_backend(pid)
FROM pg_stat_activity
WHERE state = 'idle in transaction'
AND state_change < NOW() - INTERVAL '1 hour';
-- 2. 手动FREEZE
VACUUM FREEZE sensor_data;
-- 3. 设置告警阈值
ALTER SYSTEM SET vacuum_freeze_min_age = 10000000; -- 提前FREEZE
SELECT pg_reload_conf();I. 物理备份(全量+增量)
#!/bin/bash
# backup.sh - 物理备份脚本
# 全量备份(每周日)
pg_basebackup -D /backup/full_$(date +%Y%m%d) -Ft -z -P -X stream
# 增量备份(基于WAL归档)
# postgresql.conf配置
archive_mode = on
archive_command = 'cp %p /backup/wal/%f'
# 使用pgBackRest(推荐)
pgbackrest --stanza=timescaledb backup --type=full
# 恢复
pgbackrest --stanza=timescaledb restoreII. 逻辑备份(表级别)
-- TimescaleDB专用备份(保留超表结构)
-- 备份元数据
pg_dump -d algorithm_db --section=pre-data > /backup/metadata.sql
-- 备份数据(跳过chunk,使用COPY)
SELECT format('COPY %s FROM PROGRAM ''zcat /backup/%s.csv.gz''',
chunk_name, chunk_name)
FROM timescaledb_information.chunks
WHERE hypertable_name = 'sensor_data'
ORDER BY range_start;III. Point-in-Time Recovery
# 恢复到指定时间点
pgbackrest --stanza=timescaledb restore --set=20240115-020000F \
--target-time="2024-01-15 14:00:00"
# 启动recovery
pg_ctl -D /data/pgsql/data start检查项 | 检查命令/脚本 | 正常值 | 告警阈值 | 每日执行 |
|---|---|---|---|---|
Chunk大小 |
| <10GB |
| ✓ |
压缩率 |
|
| <80% | ✓ |
CAGG延迟 |
| <1min |
| ✓ |
磁盘空间 |
| <80% |
| ✓ |
长事务 |
| 0 |
| ✓ |
慢查询 |
| 0 |
| ✓ |
备份 |
| 24h内 |
| ✓ |
复制延迟 |
| <1ms |
| ✓ |

# 连接与认证
max_connections = 500
shared_preload_libraries = 'timescaledb,pg_stat_statements'
# 内存
shared_buffers = 64GB
effective_cache_size = 192GB
maintenance_work_mem = 8GB
work_mem = 256MB
# 写入
wal_buffers = 128MB
synchronous_commit = off
wal_compression = on
checkpoint_timeout = 15min
max_wal_size = 16GB
# 并行
max_worker_processes = 64
max_parallel_workers = 48
max_parallel_workers_per_gather = 16
parallel_setup_cost = 100
parallel_tuple_cost = 0.01
# TimescaleDB
timescaledb.max_background_workers = 16
timescaledb.max_open_chunks_per_insert = 10
timescaledb.max_cached_chunks_per_hypertable = 50
# 查询
random_page_cost = 1.1
effective_io_concurrency = 256
jit = on
jit_above_cost = 5000
# 日志
log_min_duration_statement = '1s'
log_line_prefix = '%t [%p-%l] %q%u@%d '
log_checkpoints = on
log_connections = on
log_temp_files = 0
# 自动维护
autovacuum = on
autovacuum_max_workers = 8
autovacuum_naptime = 30s
autovacuum_vacuum_scale_factor = 0.05
vacuum_freeze_min_age = 10000000#!/bin/bash
# deploy_timescaledb.sh
set -e
PG_VERSION=${1:-15}
TS_VERSION=${2:-2.10.1}
# 1. 安装PG
apt update && apt install -y postgresql-${PG_VERSION} postgresql-server-dev-${PG_VERSION}
# 2. 安装TimescaleDB
wget https://packagecloud.io/timescale/timescaledb/gpgkey
apt-key add gpgkey
echo "deb https://packagecloud.io/timescale/timescaledb/ubuntu/ jammy main" > /etc/apt/sources.list.d/timescaledb.list
apt update
apt install -y timescaledb-2-postgresql-${PG_VERSION}=${TS_VERSION}
# 3. 配置
timescaledb-tune --quiet --yes
# 4. 重启
systemctl restart postgresql@${PG_VERSION}-main
systemctl enable postgresql@${PG_VERSION}-main
echo "TimescaleDB ${TS_VERSION} on PostgreSQL ${PG_VERSION} installed!"原创声明:本文系作者授权腾讯云开发者社区发表,未经许可,不得转载。
如有侵权,请联系 cloudcommunity@tencent.com 删除。
原创声明:本文系作者授权腾讯云开发者社区发表,未经许可,不得转载。
如有侵权,请联系 cloudcommunity@tencent.com 删除。