
随着大模型与多模态 AI 应用的快速落地,推理阶段的算力需求呈现爆炸式增长。传统推理系统在面对复杂算力调度、缓存失配、数据热点等问题时,往往存在资源利用率低、推理延迟高等瓶颈。
为此,openFuyao 社区推出了面向 AI 推理场景的算力释放创新组件,其中“智能路由”与“PD 分离式分布式 KVCache”架构成为关键突破。该方案在保持系统轻量化的同时,实现了推理性能的显著提升,助力开发者快速构建高效、稳定的推理服务。
openFuyao平台解决方案支持在如下操作系统与架构上进行安装与使用:
操作系统 | 版本 | 架构 |
|---|---|---|
openEuler | 20.03 | ARM64、x86_64 |
openEuler | 22.03 | ARM64、x86_64 |
openEuler | 24.03 | ARM64、x86_64 |
Ubuntu | 22.04 | ARM64、x86_64 |
openFuyao 的智能路由组件通过实时监控节点算力使用情况(CPU、GPU/NPU、内存、带宽等),自动为每次推理请求选择最优节点。该机制有效避免了节点负载不均、热点集群拥塞等问题,实现了推理任务在多节点间的动态最优分配。
其核心机制包括:
智能路由的目标是让推理请求“走最优路径”,最大限度减少等待和网络开销。
传统推理场景下,KVCache(键值缓存)往往与推理引擎绑定部署,易导致数据耦合、缓存命中率低。openFuyao 采用了 PD(Parameter/Data)分离架构,将参数存储与数据存储解耦,通过统一的分布式 KVCache 提供高性能缓存访问。
该机制带来了三大优势:
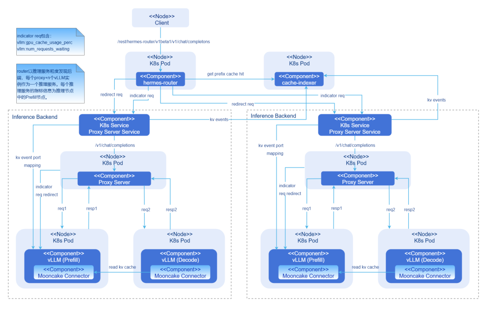
PD分离模式AI推理集成部署图

借助 openFuyao 的“算力释放创新组件”,开发者可快速构建一套分布式推理环境。以下为简化示例流程:
准备部署文件
kubectl apply -f inference-deployment.yaml
查看推理 Pod 状态
kubectl get pods -n openfuyao # 输出: # inference-pod-1 Running # inference-pod-2 Running
通过 openFuyao 控制台查看任务运行状态新建监控组件。可在 Dashboard 页面直观查看推理服务负载、节点利用率及任务分布情况。
在实际测试中,使用智能路由 + PD 分离式 KVCache 后,openFuyao 推理集群的性能提升显著。
指标 | 优化前 | 优化后 | 提升比例 |
|---|---|---|---|
平均推理延迟(ms) | 120 | 85 | ↓ 29.1% |
吞吐量(QPS) | 200 | 320 | ↑ 60% |
GPU 利用率 | 65% | 91% | ↑ 26% |
实验环境:4×NVIDIA A100,openFuyao 24.09 集群版本,模型为 7B Qwen 推理场景。
性能对比图

通过对比可见,openFuyao 在引入智能路由与 PD 分离式 KVCache 架构后,整体推理吞吐量(QPS)获得显著提升。随着模型规模的扩大,优化效果愈发明显。例如,在 Qwen-14B 模型上,系统吞吐量由 50 QPS 提升至 110 QPS,增幅超过 100%。这主要得益于智能路由机制对计算节点的动态负载分配,以及 PD 分离架构下 KVCache 的分布式高效访问,从而显著提高了算力资源利用率与推理并发性能。
性能提升主要来源于:
延迟对比图

由上图可见,经过 PD 分离与智能路由的优化后,openFuyao 在多规模 Qwen 模型上的推理延迟显著下降。例如,在 Qwen-14B 模型上,平均延迟由 130ms 降至 88ms,整体性能提升约 32%。这得益于系统在路由调度与 KVCache 分布式访问策略上的协同优化。
通过 openFuyao CLI 或 RESTful API 发起推理请求:
curl http://127.0.0.1:8080/infer -d '{"input":"你好,世界"}' # 输出: # {"result":"Hello, world!", "latency":84.3}
在日志中可看到:
[INFO] Intelligent routing selected node: gpu-node-3 [INFO] KVCache hit rate: 92.7% [INFO] Inference completed in 84.3 ms

null
这验证了 openFuyao 推理加速组件的有效性:推理延迟显著降低,缓存命中率持续维持在 90% 以上,集群调度稳定可靠。
总的来说,openFuyao 社区通过“智能路由 + PD 分离式 KVCache”架构,构建了一个高效、弹性、智能的 AI 推理加速方案。该方案不仅显著提升了算力利用率与推理性能,还为开发者提供了即插即用的轻量化部署体验。
期待未来,openFuyao 继续完善 AI 推理生态,与更多硬件厂商、AI 框架、模型社区协同合作,为开发者带来更开放、更智能的算力释放平台。

原创声明:本文系作者授权腾讯云开发者社区发表,未经许可,不得转载。
如有侵权,请联系 cloudcommunity@tencent.com 删除。
原创声明:本文系作者授权腾讯云开发者社区发表,未经许可,不得转载。
如有侵权,请联系 cloudcommunity@tencent.com 删除。