
Romidepsin(FK228,AbMole,M2007)是一种去乙酰化酶HDAC抑制剂,主要作用于HDAC1和HDAC2,可通过表观遗传修饰调控基因表达。研究表明,Romidepsin(罗米地辛,CAS No.:128517-07-7)可通过诱导组蛋白超乙酰化(如H3K9Ac)显著增强特定基因的表达,例如脂肪生成相关基因(PPARγ、KLF15)和成骨相关基因(SP7/Osterix、ALP)等,从而促进细胞分化[1]。这种调控作用在骨髓间充质干细胞(BMSCs)中尤为明显,表现为脂肪细胞和成骨细胞分化能力的增强[1]。Romidepsin(FR901228,NSC630176,AbMole,M2007)还可通过组蛋白乙酰化上调DNA损伤诱导转录因子4(DDIT4)的表达,进而抑制mTORC1信号通路,这一机制在食管鳞状细胞癌(ESCC)细胞系和小鼠异种移植模型(CDX模型)中得到了验证[2]。此外,Romidepsin(FR 901228)还能通过增加SOCS1表达并阻断STAT1/STAT3的激活,调控炎症相关信号通路[3]。其表观遗传修饰作用不仅限于癌症领域,在急性肾损伤(AKI)的小鼠(C57BL/6品系)模型中,Romidepsin通过上调H3乙酰化和减少CYP2E1表达,减轻了组织损伤[4]。AbMole为全球科研客户提供高纯度、高生物活性的抑制剂、细胞因子、人源单抗、天然产物、荧光染料、多肽、化合物库、抗生素等科研试剂,全球大量文献专利引用。
范例详解
Cancer Res. 2024 Aug 1;84(15):2450-2467.
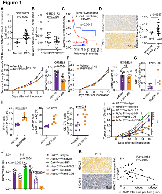
上海交通大学医学院瑞金医院、上海复旦大学华山医院的科研团队在该文章中揭示了HDAC3高表达与外周 T 细胞淋巴瘤(PTCL)的预后不良存在关联,抑制 HDAC3 可通过 ATF3 去乙酰化调控 CXCL12 分泌,招募并激活自然杀伤(NK)细胞,且与Doxorubicin联合使用可协同抑制 PTCL。在实验中,科研人员使用了由AbMole提供的多款产品,包括:Doxorubicin(阿霉素,Hydroxydaunorubicin,AbMole,M1969)、RGFP966(AbMole,M2977)、Romidepsin(AbMole,M2007)。其中RGFP966(1357389-11-7)作为HDAC3的抑制剂,用于验证HDAC3可作为潜在的PTCL抑制靶点,而Romidepsin(FK228,AbMole,M2007)作为HDAC1/2的抑制剂,则作为对照组排除HDAC1/2对NK细胞依赖型抗瘤的作用,并用来对比HDAC3与HDAC1/2的功能差异[5]。

HDAC3 is highly expressed in PTCL and targeting HDAC3 promotes infiltration of NK cells[5]
AbMole是ChemBridge中国区官方指定合作伙伴。

*本文所述产品仅供科研使用
参考文献及鸣谢
[1] D. Ali, E. P. Chalisserry, M. Manikandan, et al., Romidepsin Promotes Osteogenic and Adipocytic Differentiation of Human Mesenchymal Stem Cells through Inhibition of Histondeacetylase Activity, Stem cells international 2018 (2018) 2379546.
[2] W. F. Xia, X. L. Zheng, W. Y. Liu, et al., Romidepsin exhibits anti-esophageal squamous cell carcinoma activity through the DDIT4-mTORC1 pathway, Cancer gene therapy 31(5) (2024) 778-789.
[3] M. C. P. Cleophas, T. O. Crisan, V. Kluck, et al., Romidepsin suppresses monosodium urate crystal-induced cytokine production through upregulation of suppressor of cytokine signaling 1 expression, Arthritis research & therapy 21(1) (2019) 50.
[4] S. Cheng, T. Wu, Y. Li, et al., Romidepsin (FK228) in a Mouse Model of Lipopolysaccharide-Induced Acute Kidney Injury is Associated with Down-Regulation of the CYP2E1 Gene, Medical science monitor : international medical journal of experimental and clinical research 26 (2020) e918528.
[5] J. Zhu, F. Wang, L.
原创声明:本文系作者授权腾讯云开发者社区发表,未经许可,不得转载。
如有侵权,请联系 cloudcommunity@tencent.com 删除。
原创声明:本文系作者授权腾讯云开发者社区发表,未经许可,不得转载。
如有侵权,请联系 cloudcommunity@tencent.com 删除。