
线粒体是真核细胞内负责能量代谢和活性氧(Reactive Oxygen Species, ROS)生成的核心细胞器。生理状态下,线粒体 ROS参与细胞信号传导;但当出于氧化应激时,线粒体 DNA(mtDNA)、脂质及蛋白质会发生氧化损伤,进而导致线粒体功能紊乱,甚至细胞死亡(细胞铁死亡和焦亡等)。传统抗氧化剂难以精准作用于线粒体,Mito-TEMPO可弥补上述缺陷。Mito-TEMPO(AbMole,M10919)作为一种线粒体靶向型抗氧化剂,通过特定分子设计实现了自身在线粒体中的高效富集,为研究线粒体 ROS 的功能及调控机制提供了关键工具。
一、Mito-TEMPO的分子结构与线粒体靶向机制
Mito-TEMPO(AbMole,M10919)的核心结构是TEMPO(2,2,6,6-四甲基哌啶-1-氧自由基)和TPP+(三苯基膦)。TEMPO(AbMole,M11341)是一种ROS清除剂,具有超氧化物歧化酶(SOD)模拟活性,可以分解超氧阴离子在内的多种ROS。Mito-TEMPO是在TEMPO基础上共价连接TPP+形成的。TPP+具有线粒体靶向结构,首先TPP+的亲脂性使其能够穿透生物膜;其次TPP+的正电荷可通过线粒体膜电位(ΔΨm)滞留在线粒体基质中。有文献报导线粒体膜电位(-150至-180mV)为带正电的TPP+提供了电化学梯度,使Mito-TEMPO在线粒体基质中的浓度可比胞质中高100-500倍[1]。

图 1. 线粒体中ROS的产生机制[2]
二、Mito-TEMPO的研究应用
1. Mito-TEMP用于清除线粒体ROS
Mito-TEMPO(AbMole,M10919)主要通过清除线粒体活性氧 (mtROS) 发挥其生物学效应。在多种实验体系中,Mito-TEMPO处理可显著降低mtROS水平,改善线粒体膜电位(MMP)去极化状态,并恢复线粒体氧化磷酸化(OXPHOS)功能[3]。例如Mito-TEMPO在糖尿病小鼠模型中,逆转了高糖诱导的线粒体膜电位耗散和ROS积累[4]。Mito-TEMPO在双酚A(BPA)暴露的大鼠模型中,通过清除ROS保护睾丸组织中线粒体功能、减少线粒体氧化应激、维持线粒体膜电位 (MMP) 和线粒体复合物 II 和 IV 的酶活性[5]。Mito-TEMPO还能降低5-FU(5-Fluorouracil)诱导的mtROS和mtLPO(线粒体脂质过氧化物),以改善线粒体复合物II的活性[6]。
2. Mito-TEMPO用于ROS相关的信号通路调控
Mito-TEMPO(AbMole,M10919)的作用机制不仅限于简单的ROS清除,它还能调节多种线粒体相关信号通路和细胞生命活动。例如Mito-TEMPO在MCF-7细胞中,逆转了DHA诱导的ROS依赖性自噬激活,通过调节p-AMPKα/p-Raptor和p-mTOR/p-ULK1通路影响自噬体形成[7]。在使用Mito-TEMPO处理MIN6细胞后,发现Mito-TEMPO可激活PINK1和Parkin通路促进线粒体自噬,并减少铁死亡[8]。Mito-TEMPO还可通过增强SOD活性和PI3K/AKT/mTOR磷酸化发挥神经保护作用[9]。
3. Mito-TEMPO用于程序性细胞死亡的研究
铁死亡(Ferroptosis):多项研究表明Mito-TEMPO(AbMole,M10919)能够有效抑制铁死亡过程。Mito-TEMPO在三氯乙烯(TCE)诱导小鼠肾小管上皮细胞的铁死亡模型中,阻断了铁蛋白降解和铁死亡的发生[10]。类似地,Mito-TEMPO在Andrographolide (ADE)诱导的非小细胞肺癌细胞铁死亡模型中,通过改善线粒体功能障碍,抑制了ADE诱导的铁死亡。这些发现提示线粒体ROS是铁死亡发生的关键调控因素[11]。
细胞焦亡(Pyroptosis):Mito-TEMPO(AbMole,M10919)也常用于细胞凋亡的研究。例如Mito-TEMPO在苯并芘(BaP)诱导的肝细胞损伤研究中,起到与NLRP3抑制剂MCC950类似的作用,能够减弱BaP对Caspase-1依赖性焦亡途径的激活。此外,Mito-TEMPO还可显著抑制动脉粥样硬化动物模型中ox-LDL触发的NLRP3炎症小体激活[12]。
4. Mito-TEMPO用于维持线粒体结构与功能完整性
Mito-TEMPO保护氧化磷酸化(OXPHOS)系统:ROS过量会直接损伤线粒体电子传递链(ETC)的复合物,抑制氧化磷酸化。Mito-TEMPO(AbMole,M10919)通过靶向清除线粒体ROS,减轻了这种抑制。例如,在脂多糖(LPS)诱导的小鼠脓毒症模型中,Mito-TEMPO预处理通过降低MDA含量(氧化应激标志物)和提升SOD活性,恢复了线粒体大小和功能,支持了氧化磷酸化的正常进行[13]。
Mito-TEMPO维持线粒体膜电位(MMP):线粒体膜电位是驱动氧化磷酸化的关键因素。Mito-TEMPO(AbMole,M10919)在多种模型中(如神经细胞、精子冷冻保存、肝损伤等研究均表现出提升MMP的作用。例如,Mito-TEMPO在紫外模拟的Wistar 大鼠皮肤损伤模型中,不仅减少了ROS生成,还显著提高了线粒体膜电位(MMP)[14]。
三、范例详解
Pesticide Biochemistry and Physiology. 2024 Apr 27.
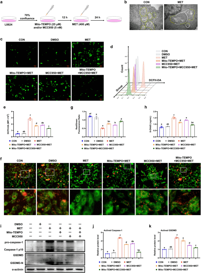
东北农业大学的研究团队在该论文中探究了甲草胺(MET)对草鱼肝细胞(L8824 细胞)的毒性机制,以及褪黑素(Melatonin,MT)对甲草胺的拮抗作用。通过体外实验与计算机模拟分析发现如下机制:MET暴露会诱导 L8824 细胞死亡,且焦亡是主要死亡形式。具体表现为细胞肿胀、细胞膜破裂、胞内容物释放,同时伴随乳酸脱氢酶(LDH)释放增加、细胞活力下降。MET主要通过ROS破坏线粒体功能(线粒体膜电位下降,线粒体DNA释放),并激活NLRP3-ASC炎症小体/ Caspase-1通路,进而切割GSDMD,引发焦亡炎症反应,形成“ROS-NLRP3-Caspase-1 -焦亡” 的循环放大效应。来自AbMole的Mito-TEMPO (AbMole,M10919)作为线粒体特异性抗氧化剂,在实验中主要用于验证“线粒体 ROS是MET诱导焦亡的关键介质”这一机制。实验表明,Mito-TEMPO 预处理可显著减少 ROS 生成,恢复线粒体膜电位,降低 8-OHdG 水平,抑制 NLRP3-ASC 炎症小体激活及下游炎症因子(如 IL-1β、IL-18、TNF-α 和 IL-6)的表达,从而减轻 MET 诱导的焦亡炎症反应。

图 2. MET exposure activates NLRP3-ASC inflammasome pathway of L8824 cells.
参考文献
[1] S. Shetty, U. Anushree, R. Kumar, et al., Mitochondria-targeted antioxidant, mito-TEMPO mitigates initiation phase of N-Nitrosodiethylamine-induced hepatocarcinogenesis, Mitochondrion 58 (2021) 123-130.
[2] J. P. Mazat, A. Devin, S. Ransac, Modelling mitochondrial ROS production by the respiratory chain, Cellular and molecular life sciences : CMLS 77(3) (2020) 455-465.
[3] H. Wu, T. Xu, N. Yang, et al., Low-Se Diet Increased Mitochondrial ROS to Suppress Myoblasts Proliferation and Promote Apoptosis in Broilers via miR-365-3p/SelT Signaling Axis, Journal of agricultural and food chemistry 72(1) (2024) 284-299.
[4] L. Huang, Z. Chen, R. Chen, et al., Increased fatty acid metabolism attenuates cardiac resistance to β-adrenoceptor activation via mitochondrial reactive oxygen species: A potential mechanism of hypoglycemia-induced myocardial injury in diabetes, Redox biology 52 (2022) 102320.
[5] S. Shetty, V. Kumar, V. Ramesh, et al., Mito-TEMPO protects against bisphenol-A-induced testicular toxicity: an in vivo study, Free radical research 56(5-6) (2022) 427-435.
[6] P. K. Tambe, H. S. Qsee, S. Bharati, Mito-TEMPO mitigates 5-fluorouracil-induced intestinal injury via attenuating mitochondrial oxidative stress, inflammation, and apoptosis: an in vivo study, Inflammopharmacology 31(4) (2023) 2091-2102.
[7] C. H. Tsai, C. K. Lii, T. S. Wang, et al., Docosahexaenoic acid promotes the formation of autophagosomes in MCF-7 breast cancer cells through oxidative stress-induced growth inhibitor 1 mediated activation of AMPK/mTOR pathway, Food and chemical toxicology : an international journal published for the British Industrial Biological Research Association 154 (2021) 112318.
[8] B. Chang, Y. Su, T. Li, et al., Mito-TEMPO Ameliorates Sodium Palmitate Induced Ferroptosis in MIN6 Cells through PINK1/Parkin-Mediated Mitophagy, Biomedical and environmental sciences : BES 37(10) (2024) 1128-1141.
[9] S. Mukem, T. Thongbuakaew, K. Khornchatri, Mito-Tempo suppresses autophagic flux via the PI3K/Akt/mTOR signaling pathway in neuroblastoma SH-SY5Y cells, Heliyon 7(6) (2021) e07310.
[10] Z. Liu, S. Zhou, F. Wang, et al., C5b-9 promotes ferritinophagy leading to ferroptosis in renal tubular epithelial cells of trichloroethylene-sensitized mice, The Science of the total environment 923 (2024) 171378.
[11] L. Jiaqi, H. Siqing, W. Qin, et al., Andrographolide promoted ferroptosis to repress the development of non-small cell lung cancer through activation of the mitochondrial dysfunction, Phytomedicine : international journal of phytotherapy and phytopharmacology 109 (2023) 154601.
[12] Z. D. Su, C. Q. Li, H. W. Wang, et al., Inhibition of DRP1-dependent mitochondrial fission by Mdivi-1 alleviates atherosclerosis through the modulation of M1 polarization, Journal of translational medicine 21(1) (2023) 427.
[13] P. F. Wang, K. Xie, Y. X. Cao, et al., Hepatoprotective Effect of Mitochondria-Targeted Antioxidant Mito-TEMPO against Lipopolysaccharide-Induced Liver Injury in Mouse, Mediators of inflammation 2022 (2022) 6394199.
[14] S. Shetty, K. Deepak, P. K. Tambe, et al., Mito-TEMPO Demonstrates Protective Effect Against Ultraviolet Radiation-Induced Skin Damage in Wistar Rats, Photodermatology, photoimmunology & photomedicine 40(6) (2024) e13010.
原创声明:本文系作者授权腾讯云开发者社区发表,未经许可,不得转载。
如有侵权,请联系 cloudcommunity@tencent.com 删除。
原创声明:本文系作者授权腾讯云开发者社区发表,未经许可,不得转载。
如有侵权,请联系 cloudcommunity@tencent.com 删除。