
Insulin(Human,AbMole,M9194)是一种由胰岛β细胞合成和分泌的蛋白质类激素,在生命体的代谢调控网络中扮演着核心角色。Insulin可与靶细胞表面的Insulin受体(一种具有内在酪氨酸激酶活性的跨膜蛋白)结合。当Insulin与其受体结合后,会诱发受体构象的变化,并引发受体β亚基的自身磷酸化,随后激活下游的信号转导级联反应,从而启动两条关键的信号通路:PI3K/Akt通路 和 Ras/MAPK通路。其中,PI3K/Akt通路是Insulin产生代谢效应的核心通路,它能够促进葡萄糖转运蛋白GLUT4向细胞膜的转位,极大地加速细胞对葡萄糖的摄取与利用;同时,该通路通过调节一系列关键的酶和转录因子,促进糖原、脂质与蛋白质的合成代谢,并抑制糖异生和脂肪分解等代谢过程。而Ras/MAPK通路则更多地与Insulin的促细胞生长、增殖与分化效应相关[1]。AbMole为全球科研客户提供高纯度、高生物活性的抑制剂、细胞因子、人源单抗、天然产物、荧光染料、多肽、化合物库、抗生素等科研试剂,全球大量文献专利引用。
Insulin(Cattle,AbMole,M9164)主要作为一种重要的生物活性分子在科研领域中被广泛应用。例如Insulin可用于构建胰岛素抵抗的细胞和动物模型。有研究将脂肪细胞长期暴露于浓度为150 nM的Insulin中,实现了体外胰岛素抵抗模型的构建[2]。Insulin也可用于某些细胞的定向分化诱导,例如10 μg/ml的Insulin 、1 μM Dexamethasone 、0.5 mM IBMX(PDE抑制剂)和5 μM Rosiglitazone 组成的分化培养基可以诱导前体脂肪细胞分化为成熟的脂肪细胞,这为研究脂肪细胞发育和代谢调控提供了重要的实验模型[3]。此外,在神经科学研究领域,Insulin(AbMole,M9194)同样展现出重要的应用价值。有研究表明,Insulin能够通过血脑屏障,影响中枢神经系统的功能,参与调节食欲、能量平衡以及认知功能等过程。例如,通过脑室内注射Insulin,可以观察到动物摄食量的显著减少,这一发现为肥胖的研究提供了新的思路[4]。同时,Insulin(Pig,AbMole,M9336)在神经免疫反应中也具有重要的功能。Insulin能抑制小胶质细胞介导的神经炎症,保护神经元免受应激损伤[5]。Insulin信号还可通过调节线粒体功能和多巴胺能神经元的存活影响帕金森病(PD)动物模型的进展[6]。2014年,AbMole的两款抑制剂分别被西班牙国家心血管研究中心和美国哥伦比亚大学用于动物体内实验,相关科研成果发表于顶刊 Nature 和 Nature Medicine。

图1 Insulin参与的信号通路[7]
范例详解
Sci Adv. 2025 Jul 25;11(30):eadi2370.
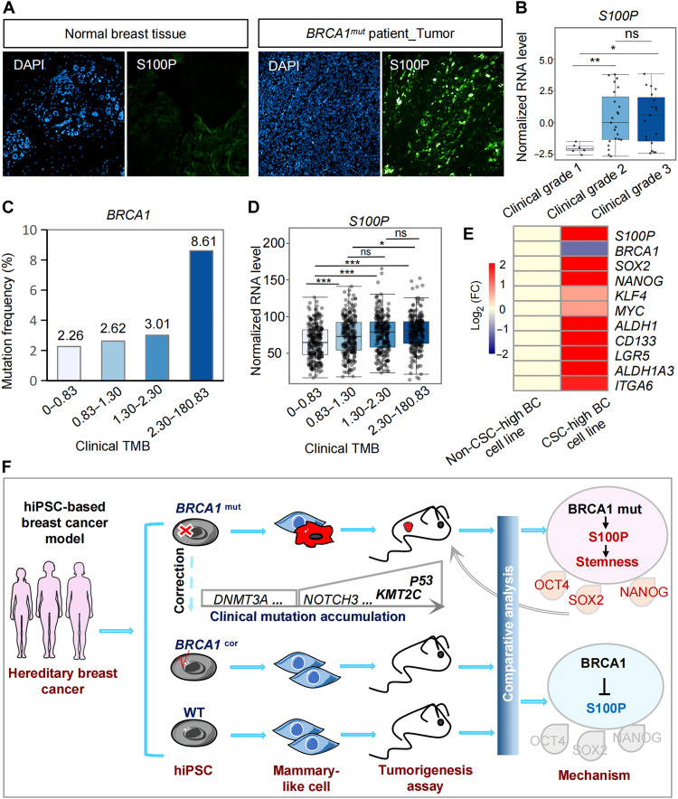
中山大学的科研团队在上述论文中开发了一种诱导多能干细胞生成功能性乳腺样细胞(MC)和乳腺类器官的方法。上述模型可用于模拟乳腺组织的发育过程和解析乳腺癌产生的分子机制。此外,实验人员通过上述模型还揭示了S100P 是乳腺癌肿瘤发生的关键基因。由AbMole提供的Insulin(Human,AbMole,M9194)在上述实验中,作为培养基中重要的组成成分之一,维持乳腺相关细胞的存活、增殖和正常功能。在3D 培养体系中Insulin(10 μg/ml)还用于诱导 iPSC-MCs 形成乳腺样类器官,保障类器官结构形成与功能稳定[8]。

图 2. Clinical analysis reveals an association of S100P and BRCA1 in tumorigenesis[8].
AbMole是ChemBridge中国区官方指定合作伙伴。

*本文所述产品仅供科研使用
参考文献及鸣谢
[1] Max C. Petersen, Gerald I. Shulman, Mechanisms of Insulin Action and Insulin Resistance, 98(4) (2018) 2133-2223.
[2] A. Rossi, M. Eid, J. Dodgson, et al., In vitro characterization of the effects of chronic insulin stimulation in mouse 3T3-L1 and human SGBS adipocytes, Adipocyte 9(1) (2020) 415-426.
[3] Ji-Huan Qin, Jun-Zeng Ma, Xing-Wei Yang, et al., A Triterpenoid Inhibited Hormone-Induced Adipocyte Differentiation and Alleviated Dexamethasone-Induced Insulin Resistance in 3T3-L1 adipocytes, Natural Products and Bioprospecting 5(3) (2015) 159-166.
[4] M. Dahiya, M. Yadav, C. Goyal, et al., Insulin resistance in Alzheimer's disease: signalling mechanisms and therapeutics strategies, Inflammopharmacology 33(4) (2025) 1817-1831.
[5] C. C. Huang, S. F. Tsai, S. C. Liu, et al., Insulin Mediates Lipopolysaccharide-Induced Inflammatory Responses and Oxidative Stress in BV2 Microglia, Journal of inflammation research 17 (2024) 7993-8008.
[6] S. K. Bhattamisra, L. Y. Shin, Hibm Saad, et al., Interlink Between Insulin Resistance and Neurodegeneration with an Update on Current Therapeutic Approaches, CNS & neurological disorders drug targets 19(3) (2020) 174-183.
[7] Max C Petersen, Gerald I %J Physiological reviews Shulman, Mechanisms of insulin action and insulin resistance, (2018).
[8] J. Liu, C. Zhao, J. Chen, et al., Human iPSC-based breast cancer model identifies S100P-dependent cancer stemness induced by BRCA1 mutation, Science advances 11(30) (2025) eadi2370.
原创声明:本文系作者授权腾讯云开发者社区发表,未经许可,不得转载。
如有侵权,请联系 cloudcommunity@tencent.com 删除。
原创声明:本文系作者授权腾讯云开发者社区发表,未经许可,不得转载。
如有侵权,请联系 cloudcommunity@tencent.com 删除。