

某大型集装箱码头推进“智慧港口”建设,其新部署的中央智能调度系统基于标准的工业以太网TCP/IP协议开发,旨在实现对全场设备的统一监控与优化调度。然而,码头现场的主力设备——集装箱岸桥与场桥起重机,却来自多个不同厂商,其控制系统主要采用罗克韦尔(AB)的ControlLogix或CompactLogix系列PLC,底层工业网络为典型的ethernetip协议。

项目面临的核心挑战如下:
1. 协议异构性:中央调度系统的TCP/IP Socket通信与起重机控制系统的ethernetip协议无法直接对话。ethernetip是基于CIP协议的应用层工业以太网标准,而普通TCP/IP是更基础的网络层/传输层协议。
2. 数据孤岛化:每台起重机都是一个独立的信息孤岛。调度中心无法实时获取其精确定位、吊具状态、负荷重量、运行效率、故障报警等关键数据,导致调度指令依赖对讲机和人工经验,效率低下且易出错。
3. 安全与效率隐患:无法实时监控设备健康状态,预防性维护困难,突发故障可能导致整条作业线瘫痪。同时,缺乏数据支撑也无法进行作业路径优化,影响了港口的整体吞吐能力。
为攻克这一难题,我们引入了捷米特JM-EIP-TCP协议转换网关。这款产品不仅是一个简单的协议转换器,更是一个集成了数据采集器、边缘计算网关和物联网网关功能的智能网关。
网关功能简介:
双向协议转换:核心功能是实现ethernetip与TCP/IP(Modbus TCP/普通Socket)之间的双向、透明数据转换。网关在ethernetip网络中作为适配器,在TCP/IP网络中作为客户端或服务器。
多角色数据采集:作为数据采集器,它能主动从AB PLC的指定标签(Tags)中读取数据(如运行状态、故障代码、重量传感器数值),也能接收调度系统的指令并写入PLC,控制起重机动作。
边缘侧数据处理:作为边缘计算网关,它具备数据过滤、报警阈值判断、数据压缩和格式标准化(如JSON)的能力,仅将有效、关键的数据上传,极大减轻了中央系统的网络与计算负载。
物联网接入能力:作为物联网网关,它实现了底层工业设备到上层IT系统(如调度云平台)的可靠连接,是构建港口工业互联网体系的关键神经末梢。

实施过程逻辑清晰,主要分为网关部署、网络配置与数据映射三步。
1. 硬件部署与拓扑重构

2. 软件配置
ethernetip侧配置:在罗克韦尔的Studio 5000编程软件中,将捷米特网关添加为一个通用的ethernetip适配器模块,并定义好需要交换数据的输入/输出 Assembly 实例。
网关侧配置:使用捷米特提供的用户友好型配置软件。
首先,扫描并连接到AB PLC,选择需要监视或控制的PLC标签
然后,设置TCP客户端模式,填入中央调度系统服务器的IP地址和端口号。
最后,建立数据映射关系,将PLC的标签与通往TCP服务器的数据报文结构进行一一对应。例如,将`Load_Weight`标签的值映射到TCP报文的第5-6字节。
中央调度系统侧:无需复杂驱动,只需作为一个TCP服务器,按照预定义的报文格式,解析来自各个网关的数据流,并向其发送控制指令。
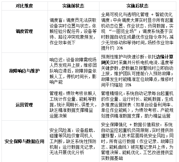
四、 应用效果与实施前后对比

五、 行业推广与前景展望
捷米特JM-EIP-TCP网关所展现的跨协议互联能力,是工业网关 在数字化转型中的典型应用。其价值在以下主流、快速发展的行业中同样耀眼:
1. 智能工厂与产线柔性化:在汽车、3C装配等离散制造业,生产线需要频繁调整,集成不同品牌的机器人、AGV和专机。此智能网关能快速实现OT与IT层的融合,支撑柔性制造。
2. 新能源(光伏、风电)场站监控:风光电站中逆变器(常用Modbus TCP)、环境监测仪、箱变(常用IEC-104)等设备协议繁杂。通过物联网网关可实现全场设备的统一数据采集与上云,实现集中监控和智能运维。
3. 智慧城市与楼宇自动化:将楼宇中的电梯、空调、消防、门禁等不同协议的子系统的数据,通过数据采集器汇总到一个统一的智慧楼宇管理平台,实现联动控制和能效管理。
4. 智能物流分拣中心:分拣线集成了多个供应商的交叉带分拣机、摆轮、顶升移载器等设备,通过网关实现统一调度,保障“双十一”等高峰期的分拣效率和准确率。

六、 总结
港口起重机互联项目的成功,雄辩地证明了以捷米特JM-EIP-TCP为代表的现代工业网关 在工业互联网体系中的核心地位。它已超越了单纯的协议转换,集数据采集器、边缘计算网关、物联网网关于一体的智能网关,是化解新旧设备融合难题、打通信息壁垒的“全能战士”。
它通过一种标准化、模块化且经济高效的方式,将异构的工业现场设备无缝接入智能化的管理中枢,使得数据流得以畅通,驱动决策优化与效率提升。展望未来,随着5G、人工智能与边缘计算的深度融合,这类智能网关将不仅承担连接使命,更将进化成为具备本地AI推理能力的边缘节点,在设备预测性维护、工艺参数自优化等场景中发挥更大价值。无论是在传统港口、工厂,还是在新兴的新能源、智能物流领域,它都将是构建未来智慧运营体系不可或缺的基石,持续为各行各业的数字化转型注入强大动能。
《具体内容配置过程及其他相关咨询请与武工留言交流》
原创声明:本文系作者授权腾讯云开发者社区发表,未经许可,不得转载。
如有侵权,请联系 cloudcommunity@tencent.com 删除。
原创声明:本文系作者授权腾讯云开发者社区发表,未经许可,不得转载。
如有侵权,请联系 cloudcommunity@tencent.com 删除。