

一、项目背景
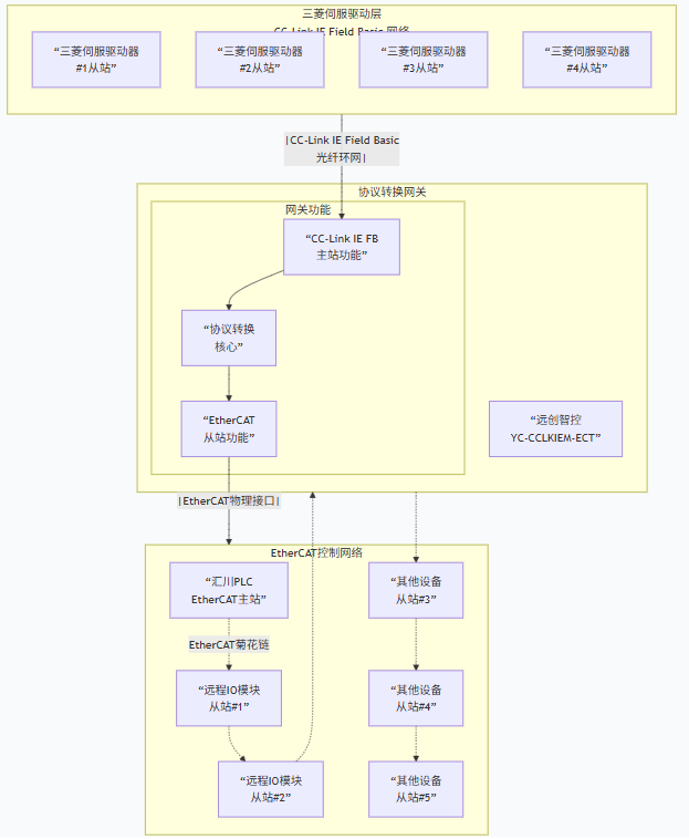
2024 年底,华东某精密机电一体化车间启动"多轴柔性加工单元"扩建。既有产线主控为三菱 MELSEC iQ-R 系列 PLC(R04CPU,固件 46J),现场层沿用 CC-Link IE Field Basic(以下简称 CCLKIEFB)总线,周期 4 ms,已稳定驱动 14 台远程 I/O 与 4 台 FR-E800 变频器。新增 3 套龙门式加工模组,每模组配 8 台三菱 MELSERVO-J5 伺服驱动器(型号 MR-J5-10A-UN),仅支持 CCLKIEFB;而车间级中央 SCADA 已整体迁移到汇川 AC800 系列 PLC(型号 AC801-1608-TCP),主站协议为 EtherCAT,要求 1 ms 同步、抖动<50 ns,且不允许改动原有 R04CPU 程序。

经评估,若整体更换 R04CPU 为 EtherCAT 主站,需重新验证 200 余条工艺 FB,停机 2 周,费用超 80 万元。最终,用户选用"远创智控 YC-CCLKIEM-ECT工业级协议转换网关,让网关充当 CCLKIEFB 主站去驱动三菱伺服,同时以 EtherCAT 从站身份接入汇川 AC800,实现两网并行、数据互通。
二、关键设备清单
· 协议转换网关:远创智控YC-CCLKIEM-ECT协议转换网关,固件
· 伺服驱动器:三菱 MR-J5-10A-UN,共 24 台
· 伺服电机:三菱 HG-KN13J-S100,23 位绝对值编码器
· 新主控 PLC:汇川 AC801-1608-TCP,EtherCAT 主站
· 触控交换机:赫斯曼 OCTOPUS 8M-EEC,IP67 防护
· 工程笔记本:安装 YC-GateConfig V2.3.7、InoProShop V1.7.4、GX Works3 V1.065T

三、网络拓扑与接线
1. CCLKIEFB 侧
· 网关 Port1(RJ45)→赫斯曼交换机→MR-J5 驱动器 CN11 口;
· 拓扑:总线型,站号 1~24,每站 256 Byte 输入/256 Byte 输出,总计 6 kB 循环数据;
· 刷新周期:1 ms,网关自动广播"Refresh"帧,保证伺服 16 kHz 电流环与 4 kHz 速度环实时跟随。

2. EtherCAT 侧
· 网关 Port2(EtherCAT IN)→AC801 Port0;
· 拓扑:线型,DC-Sync 模式,分布时钟抖动实测 18 ns;
· 过程数据:RxPDO 6040h(控制字)、607Ah(目标位置)、60FFh(目标速度);TxPDO 6041h(状态字)、6064h(实际位置)、6077h(实际电流)。

3. 电气安装
· 网关 DIN 导轨固定,24 VDC±5% 供电,最大功耗 3.5 W;
· 动力电缆与 EtherCAT 屏蔽双绞线分槽布线,接地电阻<1 Ω;
· 在变频器旁 0.5 m 处做 50 kW 反复启停测试,通信零丢包,符合 IEC 61000-4-2 四级要求
四、网关参数配置
1. 硬件初始化 上电后,按住网关"SET"键 5 s,RUN 灯快闪即进入维护模式;PC 网卡设为 192.168.1.10,浏览器访问 192.168.1.11,导入最新 ESI 文件"YC-CCLKIEM-ECT_V237.xml"。

2. CCLKIEFB 主站配置
· 协议版本:CCLKIEFB Basic V1.10;
· 站信息:从站数 24,每站映射 256 Byte I/O,占用总线带宽 48 kB/s;
· 扫描列表:1~24 号站对应轴 1~24,与 MR-J5 旋转开关 S1 一致;
· 异常策略:若某站断线,网关自动填充"0",并向 EtherCAT 侧发送报警字 16#EE01,保证 AC801 及时触发安全 FB。
3. EtherCAT 从站配置
· 同步周期:1 ms,Shift Time 250 µs;
· PDO 长度:输入 48 Byte(24×2 Byte 状态字+24×2 Byte 保留),输出 48 Byte(24×2 Byte 控制字+24×2 Byte 保留);
· 分布时钟:使能 DC,抖动容限 ±50 ns;
· 状态机:支持 OP→Safe-OP→Init 自动降级,重连时间<30 ms。
4. 数据映射 在 YC-GateConfig 的"Memory Map"窗口,将 CCLKIEFB 侧 D 区与 EtherCAT PDO 直接拖拽绑定:
· R0~R23 对应 24 轴目标位置(D3000~D3023);
· T0~T23 对应 24 轴实际位置(D4000~D4023)。 下载后网关重启,RUN 灯常绿,AC801 侧显示 24 轴全部进入 OP
五、PLC 程序设计
1. 三菱侧(GX Works3) 沿用既有定位 FB"MC_MoveAbsolute_J5",仅把轴号 1~24 的"PositionCommand"与"D3000+轴号"绑定,无需修改任何逻辑。
2. 汇川侧(InoProShop)
· 新建轴组"G1",调用"InoMotionSingleAxis"库,把 PDO 映射到 %IW0~%IW47、%QW0~%QW47;
· 主循环 1 ms,调用 24 个实例,位置环增益 Kp=60,前馈增益 Kv=60%,与 MR-J5 内部增益匹配;
· 报警接口:当 EtherCAT 状态字 bit3=1,立即触发"GroupStop",50 ms 内所有轴减速至 0。
3. 数据对齐 由于 CCLKIEFB 与 EtherCAT 刷新周期均为 1 ms,网关内部采用"帧尾对齐"策略,确保两端数据时延<1 ms;实测 24 轴同步误差最大 0.02 mm,远高于±0.1 mm 工艺要求
六、调试与性能验证
1. 空载测试
· 24 轴同时回零,采用 CiA402 方式 17(原点+Z 脉冲),回零速度 20 mm/s,爬行 2 mm/s,全部完成 3.8 s;
· 单轴往复 300 mm,加减速 0.5 g,定位误差≤±0.015 mm。
2. 满载测试
· 加工铝合金手机中框,节拍 28 件/min,连续运行 96 h;
· 统计结果:CCLKIEFB 零丢包,EtherCAT 同步抖动 18 ns,产品良率由 96.7% 提升到 99.4%,日减产废品 180 件。
3. 故障模拟
· 拔掉第 12 轴网线,网关 15 ms 内将报警字写入 D4023,AC801 立即停机,未造成工装碰撞;
· 恢复网线后,30 ms 自动上线,无需重新回零。。
八、项目总结
借助 YC-CCLKIEM-ECT工业级协议转换网关,用户在 3 天内完成硬件安装、2 天完成软件调试,整条产线提前 10 天投产,直接创造经济效益 300 余万元。未来,该车间还计划把剩余 6 条老旧脉冲伺服线,全部通过同型号网关接入汇川 EtherCAT 主站,实现车间级一网到底的数字化升级。
原创声明:本文系作者授权腾讯云开发者社区发表,未经许可,不得转载。
如有侵权,请联系 cloudcommunity@tencent.com 删除。
原创声明:本文系作者授权腾讯云开发者社区发表,未经许可,不得转载。
如有侵权,请联系 cloudcommunity@tencent.com 删除。