首页
学习
活动
专区
圈层
工具
发布
社区首页 >专栏 >云成本管理技术深度解析:核心原理与最佳实践

云成本管理技术深度解析:核心原理与最佳实践

作者头像
TechVision大咖圈
发布2025-11-06 15:23:05
发布2025-11-06 15:23:05
5080
举报
在这里插入图片描述
在这里插入图片描述

🌟 在这个"云"满天飞的时代,钱包也跟着飞?别慌!本文带你深入云成本管理的世界,让你的云账单不再成为"惊喜"。

关键词: 云成本管理、成本优化、云计算、资源管理、预算控制、自动化运维

📖 文章目录

  • 1. 引言:云成本管理的重要性
  • 2. 云成本管理核心原理
    • 2.1 成本可见性原理
    • 2.2 资源优化原理
    • 2.3 预算控制原理
  • 3. 技术架构深度解析
    • 3.1 数据收集层
    • 3.2 分析处理层
    • 3.3 决策执行层
  • 4. 最佳实践指南
    • 4.1 成本监控体系建设
    • 4.2 自动化优化策略
    • 4.3 团队协作机制
  • 5. 实战案例分析
  • 6. 总结与展望

1. 引言:云成本管理的重要性

还记得第一次收到云服务账单时的表情吗?那种"WTF,这么贵?"的震惊感,相信很多技术同学都经历过。根据Gartner的数据,企业平均有30%的云支出是"浪费"的,这意味着每花100块钱,就有30块钱打了水漂。

云成本管理不仅仅是"省钱"这么简单,它更是:

  • 业务持续性的保障:避免因为成本失控导致的服务中断
  • 技术决策的依据:基于成本数据做出更明智的架构选择
  • 企业竞争力的体现:高效的成本控制直接影响产品定价和市场竞争力

2. 云成本管理核心原理

2.1 成本可见性原理

“看不见的敌人最可怕” —— 这句话在云成本管理中同样适用。

成本可见性包含三个维度:

关键技术要点:

  • 标签策略:通过统一的标签体系实现多维度成本归因
  • 账单解析:深度解析云服务商的复杂账单结构
  • 成本分摊算法:合理分配共享资源的成本
2.2 资源优化原理

优化的本质是在满足业务需求的前提下,找到成本与性能的最佳平衡点

核心算法包括:

  • 使用率分析算法:基于历史数据识别资源利用率模式
  • Right-sizing算法:根据实际负载推荐合适的实例规格
  • 调度优化算法:智能调度批处理任务到成本较低的时段
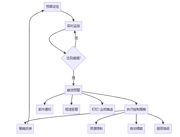
2.3 预算控制原理

预算控制是成本管理的"刹车系统",包含预警和限制两个层面。

3. 技术架构深度解析

一个完整的云成本管理系统通常采用分层架构设计:

3.1 数据收集层

这一层负责从各个云服务商收集原始数据,主要挑战包括:

数据源异构性:不同云服务商的数据格式、API接口都不相同

  • AWS使用Cost Explorer API和CloudWatch
  • Azure使用Cost Management API和Azure Monitor
  • 阿里云使用费用中心API和CloudMonitor

数据实时性要求:账单数据通常有延迟,但监控数据需要实时获取

数据量级问题:大型企业的监控数据可能达到TB级别

3.2 分析处理层

这是整个系统的"大脑",包含多个专业引擎:

成本分析引擎

  • 多维度成本归因分析
  • 成本异常检测算法
  • 成本趋势分析

优化推荐引擎

  • 基于机器学习的资源优化推荐
  • ROI计算和优先级排序
  • 风险评估模型

预测引擎

  • 基于时间序列的成本预测
  • 容量规划和成本规划
  • 突发场景的成本影响分析
3.3 决策执行层

将分析结果转化为具体的行动:

4. 最佳实践指南

4.1 成本监控体系建设

建立"三层预警"机制

  1. 预防性预警(80%预算):温和提醒,给团队留出调整时间
  2. 警告性预警(90%预算):强制评审,需要说明原因
  3. 限制性预警(100%预算):自动限制,避免超支

标签策略最佳实践

代码语言:javascript
复制
# 推荐的标签体系
Environment: prod/staging/dev
Project: project-name
Team: team-name
CostCenter: department-code
Owner: responsible-person
AutoShutdown: true/false
4.2 自动化优化策略

Right-sizing自动化

  • 监控CPU、内存使用率超过30天
  • 当使用率持续低于20%时,推荐降配
  • 当使用率持续高于80%时,推荐升配

定时启停策略

  • 开发测试环境:工作日9:00启动,21:00关停
  • 数据分析任务:凌晨低峰期运行
  • 备份任务:错峰执行,避免资源冲突

4.3 团队协作机制

成本责任制

  • 每个项目/团队设定独立预算
  • 定期(月度)成本Review会议
  • 成本优化纳入KPI考核

工具集成

  • 成本预警集成到企业IM(钉钉/企微/飞书)
  • 成本数据集成到项目管理工具
  • 自动生成月度成本报告

5. 实战案例分析

案例:某互联网公司云成本优化实践

背景:月云支出200万,增长过快,需要控制成本

优化措施

  1. 存储优化
    • 冷数据迁移到低成本存储:节省30%存储成本
    • 日志数据生命周期管理:自动删除过期数据
  2. 计算优化
    • 预留实例采购:节省35%计算成本
    • Spot实例用于批处理:节省60%批处理成本
  3. 网络优化
    • CDN缓存优化:减少40%回源流量
    • 内网传输优化:避免跨区域传输费用

结果:月成本降低40%,从200万降到120万,年化节省近千万

技术实现要点

6. 总结与展望

云成本管理不是一个"一次性"的工程,而是一个持续优化的过程。就像减肥一样,需要:

  • 持续监控:时刻关注成本变化
  • 及时调整:发现问题快速响应
  • 长期坚持:把成本意识融入到日常开发中
未来发展趋势
  1. AI驱动的智能优化:更精准的预测和更智能的推荐
  2. 多云成本统一管理:跨云服务商的成本对比和优化
  3. 业务价值导向:从成本控制向价值最大化转变
行动建议

立即可以做的

  • ✅ 建立标签规范,为所有资源打上标签
  • ✅ 设置基础的预算预警
  • ✅ 清理明显的闲置资源

短期规划(1-3个月)

  • 🎯 搭建成本监控Dashboard
  • 🎯 建立定期成本Review机制
  • 🎯 实施自动化关停策略

长期目标(3-12个月)

  • 🚀 构建完整的成本管理平台
  • 🚀 实现智能化优化推荐
  • 🚀 建立成本效益评估体系

云成本管理的本质是在保障业务需求的前提下,通过技术手段和管理手段实现成本的可视化、可控化和优化化。记住,最好的成本优化不是省钱,而是让每一分钱都花得值得!


💡 温馨提示:云成本管理是一个持续的过程,建议定期回顾和优化策略。如果觉得这篇文章有用,别忘了点赞收藏哦!

欢迎关注我的微信公众号,获取更多云计算和DevOps实践分享!

本文参与 腾讯云自媒体同步曝光计划,分享自作者个人站点/博客。
原始发表:2025-11-06,如有侵权请联系 cloudcommunity@tencent.com 删除

本文分享自 作者个人站点/博客 前往查看

如有侵权,请联系 cloudcommunity@tencent.com 删除。

本文参与 腾讯云自媒体同步曝光计划  ,欢迎热爱写作的你一起参与!

评论
登录后参与评论
0 条评论
热度
最新
推荐阅读
目录
  • 📖 文章目录
  • 1. 引言:云成本管理的重要性
  • 2. 云成本管理核心原理
    • 2.1 成本可见性原理
    • 2.2 资源优化原理
    • 2.3 预算控制原理
  • 3. 技术架构深度解析
    • 3.1 数据收集层
    • 3.2 分析处理层
    • 3.3 决策执行层
  • 4. 最佳实践指南
    • 4.1 成本监控体系建设
    • 4.2 自动化优化策略
    • 4.3 团队协作机制
  • 5. 实战案例分析
    • 案例:某互联网公司云成本优化实践
    • 技术实现要点
  • 6. 总结与展望
    • 未来发展趋势
    • 行动建议
领券
问题归档专栏文章快讯文章归档关键词归档开发者手册归档开发者手册 Section 归档