首页
学习
活动
专区
圈层
工具
发布
社区首页 >专栏 >新项目完结,Ai Agent 智能体、拖拉拽编排!

新项目完结,Ai Agent 智能体、拖拉拽编排!

原创
作者头像
小傅哥
发布2025-10-14 07:04:16
发布2025-10-14 07:04:16
4990
举报

作者:小傅哥 博客:https://bugstack.cn

沉淀、分享、成长,让自己和他人都能有所收获!😄

大家好,我是技术UP主小傅哥。

这是一套综合前后端 + Dev-Ops,基于 Spring Ai 框架实现,Ai Agent 智能体。耗时7个多月,38节课程(视频+文档),从 RAG 到 MCP,再实现出互联网企业级,可编排的 Ai Agent 智能体,现已全部开发完成 + 部署上线。💐

这套项目,比互联网企业,起步的还早,完成的还快!

讲个我的经历;前年我在公司里分享了 OpenAi 的场景使用,实现了代码自动评审。去年又分享了 RAG、MCP(年尾刚开始发布 MCP 协议),告诉大家这类技术如何结合场景落地,领导说:“你研究的挺深呀!“。今年公司也开始成立一个虚拟组,来结合 AI + 业务,领导让我作为小组的技术指导。—— 这些年,这些技术,我一直走的很靠前,所以也有很多很多的机会。机会,等于晋升 + 涨薪😄

AI 不会替代研发,但是会给研发的能力进行加成,让研发在进行需求分析、工程设计、编码实现、单测编写、服务验证等场景时,都可以通过 AI 提效。但 AI 不会让研发更轻松,反而会有更多的工作量进来。不过,越往后来看,不会 AI 应用,不具备 AI 场景开发,肯定会缺少竞争力。

所以,小傅哥也一直在构建自己的技术体系完整度,形成自己的技术闭环,让自己在就业市场具备充足的竞争力。

🧧 文末提供了本套项目的完整工程代码(8个),此外还有其他的业务项目+组件项目,共计17个全部可以获取。

我能学到什么?

首先,这是一整套从0到1,包含前后端 + DevOps 的综合实战项目,全程文档 + 视频,带着实现的 AI Agent 智能体项目。所以,你可以非常完整的学习到关于 AI Agent 智能体的全部内容,让你具备企业级项目开发能力。

  • 积累 Spring AI 框架应用开发能力,同时 Alibaba 提供的 AI 框架,与此框架具有通用性(已有伙伴进入到阿里 AI 应用场景开发)。
  • 掌握 AI Agent 开发能力,包括;顾问角色(RAG、记忆上下文)、MCP 工具服务、Model 对话模型(API)等。
  • 学习 AI Agent 多类执行设计模式,包括;固定链路模式、动态决策模式、规划分析模式。学习后,可以自行设计其他类型执行模式。
  • 拓展设计模式;规则树(组合模式),在复杂场景的运用。解决多类型数据加载和对话过程链路处理。
  • 掌握一套可视化链路编排运用能力,通过前端页面的拖拉拽操作,完成 AI Agent 智能体的动态配置、加载和使用(非常丝滑)。
  • 掌握 RAG、MCP 的开发能力,对 MCP 可以自己实现一套任意场景的客户端和服务端进行对接。如,你自己有一个Xxx商城,也可以对下单接口包装出下单-MCP服务。
  • 基于 Spring 源码,自定义一套轻量任务执行器,把配置的 AI Agent 动态刷新到任务中心自动化执行。
  • 积累应用设计经验,面向对象开发,在整个工程实现中,都有非常干净,清晰,具备高内聚,低耦合,有单一职责的逻辑体现。

适合哪些伙伴?

  • 需要快速🔜写到简历,用于秋招/社招面试(可以只刷第3阶段,1周写到简历,2周完成学习)。
  • 对 AI Agent 智能体感兴趣,但不知道如何自己实现一套的。
  • 希望提高自己的架构设计思维,设计模式运用的。
  • 增强核心竞争力,储备一些非业务的核心技术类知识的。

项目运行效果

本项目分为,用户端、管理端和服务端,服务端统一提供接口能力,管理端维护 AI Agent 智能体配置、用户端提供使用服务。

1. 登录界面

  • 这一部分在数据库表增加了 admin_user 表,有配置登录账号和密码,可以简单做校验。

2. 管理界面

  • 管理后台目前提供了,代理管理(拖拉拽编排方式配置智能体),资源管理(model、client、mcp、advisor、prompt)
  • 数据分析、系统设置,是样例,你可以继续扩展你所需要的内容。

3. 代理管理

3.1 代理列表
  • 这里的代理列表,就是通过拖拉拽配置的智能体。可以点击【查看】看到明细,也可以【新建】,还可以删除。
  • 点击【加载】则是调用服务端,把数据加载到 Spring 容器,之后就可以使用了。
3.2 代理配置
  • 当你点击一个代理配置,则会展示出拖拉拽的数据到页面上。这部分会从数据库读取,之后展示出来,全部可视化。
  • 如果你点击了Save则会做出一份新的,之后对于旧的,你可以自己手动删除。

4. 资源管理

  • 资源管理下,是配置一个智能体所需的各项资源信息,你可以在这里进行维护。如,MCP 工具管理。

5. 页面使用

5.1 对话交流
5.2 场景解析
5.3 监控分析
  • 配置后的智能体,可以在智能体选择里进行获取使用。之后进行提问。
  • 效果还不错,这里小傅哥验证了配置的智能体进行提问。

关于系统设计

本套系统设计,也是花费了非常大的心思。

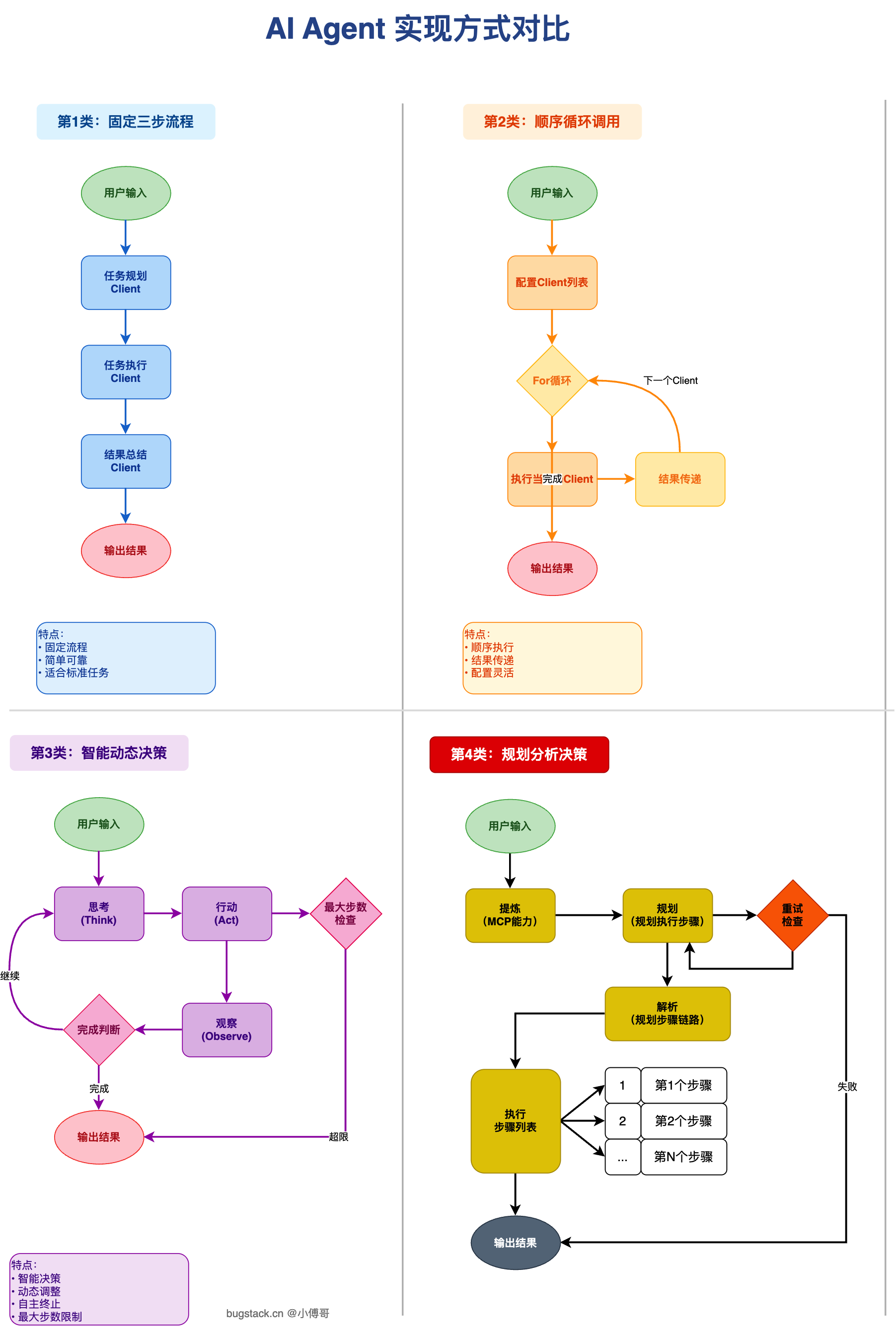
1. 执行流程

在整个 Ai Agent 的实现中,小傅哥带着大家分析设计了4种方案,包括;固定执行的、循环执行的、智能分析决策的还有一个按照步骤规划的。这些流程都有适合于自己业务场景使用。在代码中也都有不同方案的实现,之后通过用户选择后进行动态化的策略调度。

2. 核心动作

2.1 数据装配
  • 首先,以构建 AiClientNode 的对话客户端为目的,已经完成了相关的元素实例化步骤。本节这里要处理的是,顾问角色的构建,以及构建 AiClientNode 节点。
  • 之后,AiClientNode 的构建,是关联了其他各项元素的,所以在构建时,需要在 AiClientNode 节点,从 Spring 容器通过 getBean 的方式,检索到对应的各项元素。
2.2 动态调度
  • 这里会根据用户的请求,进行策略路由,找到所需的 Ai Agent 执行策略进行处理。这里小傅哥也有意加入不同的策略,让大家可以看到很多的 Ai Agent 设计思路。
2.3 执行策略(01)
  • 以程序启动为开始,进行自动化装配。这个过程我们先把一些想预先启动的数据库中的 agent 配置所需的 client 客户端进行服务初始化。之后写入到 Spring 容器,方便在执行 Agent 时进行使用。前面有伙伴问,为什么把实例化的对象写入到 Spring 容器,这里就是原因
  • 客户端(UI),进行 POST 接口请求,这个过程需要封装一个 SSE 流式响应的接口,让 Step 1~4 各个执行步骤,把过程信息写入到流式接口。这里要注意,需要给接口返回的对象添加上对应的类型(什么步骤、什么节点、什么过程),以便于反馈给用户 Agent 在做什么。
2.4 执行策略(02)
  • 这是其中的一种 Ai Agent 执行策略方式,通过用户的提问进行分析、规划、列出执行步骤,之后依次执行。
  • 所有的这些实现都有相应的代码,带着大家使用规则树框架清晰的实现出来。

课程资料信息

1. 课程目录

第1阶段 spring-ai v0.8.1 - RAG 静态知识库(本阶段,需要配置附件的 setting.xml)

  • 第1节:关于 AI RAG 知识库项目介绍
  • 第2节:初始化知识库工程&提交代码
  • 第3节:Ollama DeepSeek 流式应答接口...
  • 第4节:Ollama DeepSeek 流式应答页面...
  • 第5节:Ollama RAG 知识库上传、解析和验证
  • 第6节:Ollama RAG 知识库接口服务实现
  • 第7节:基于AI工具,设计知识库UI和接口对接
  • 第8节:Git仓库代码库解析到知识库
  • 第9节:扩展OpenAI模型对接,以及完整AI对接
  • 第10节:云服务器部署知识库(Docker、Ngin...

第2阶段 spring-ai v1.0.0 - MCP 动态知识库

  • 第11节:吃上细糠,升级SpringAI框架
  • 第12节:康庄大道,上手 AI MCP 工作...
  • 第13节,道山学海,实现MCP自动发帖服务(...
  • 第14节,海纳百川,上线MCP自动发帖服务
  • 第15节,川流不息,实现MCP微信公众号消息通知服务
  • 第16节:息息相通,MCP 服务部署上线(sse 模式)

第3阶段 spring-ai v1.0.0 - Ai Agent 进行中「如果着急面试,可以直接做3阶段,完成到13节很够面试啦」

  • 第3-0节:Ai Agent 项目介绍和系统演示【最初版本,含完整代码】
  • 第3-1节,Ai Agent 业务流程、系统架构、库表设计说明
  • 第3-2节:初始化项目工程
  • 第3-3节:Ai Agent 测试案例
  • 第3-4节:根据 Ai Agent 案例,设计库表
  • 第3-5节:多数据源和Mapper配置
  • 第3-6节:数据加载模型设计
  • 第3-7节:动态实例化客户端API
  • 第3-8节:动态实例化对话模型
  • 第3-9节:实例化对话客户端
  • 第3-10节:Agent执行链路分析
  • 第3-11节:Agent执行链路设计
  • 第3-12节:Agent服务接口和UI对接(第一版AutoAgent效果)
  • 第3-13节,Agent-ELK日志分析场景
  • 第3-14节,Agent-Prometheus监控分析场景
  • 第3-15节:AgentFlow执行链路分析(扩展思路)
  • 第3-16节:FlowAgent执行链路设计(扩展思路)
  • 第3-17节:增加调度器策略执行Agent链路
  • 第3-18节:动态执行智能体任务
  • 第3-19节:拖拉拽编排数据存储
  • 第3-20节:Agent管理后台实现
  • 第3-21节:在云服务器部署上线

2. 编程环境

  • JDK 17 ~ 21
  • Postgresql
  • SpringBoot 3.2.3 - Spring AI 0.8.1 ~ 1.0.0+
  • Redis
  • Docker
  • Ollama + DeepSeek + GPU -
  • RAG、MCP、Function Call

综上,你可以看到此套项目的完整的介绍,这些也都是企业里非常实用的技能积累。有希望提高自己的编程能力和面试材料的,可以马上加入学习。

原创声明:本文系作者授权腾讯云开发者社区发表,未经许可,不得转载。

如有侵权,请联系 cloudcommunity@tencent.com 删除。

原创声明:本文系作者授权腾讯云开发者社区发表,未经许可,不得转载。

如有侵权,请联系 cloudcommunity@tencent.com 删除。

评论
作者已关闭评论
0 条评论
热度
最新
推荐阅读
目录
  • 我能学到什么?
  • 适合哪些伙伴?
  • 项目运行效果
    • 1. 登录界面
    • 2. 管理界面
    • 3. 代理管理
      • 3.1 代理列表
      • 3.2 代理配置
    • 4. 资源管理
    • 5. 页面使用
      • 5.1 对话交流
      • 5.2 场景解析
      • 5.3 监控分析
  • 关于系统设计
    • 1. 执行流程
    • 2. 核心动作
      • 2.1 数据装配
      • 2.2 动态调度
      • 2.3 执行策略(01)
      • 2.4 执行策略(02)
  • 课程资料信息
    • 1. 课程目录
    • 2. 编程环境
领券
问题归档专栏文章快讯文章归档关键词归档开发者手册归档开发者手册 Section 归档