
随着闲鱼等二手交易平台的流行,越来越多的人希望能够通过这些平台赚取一些额外收入。然而,手动回复每一条信息和跟踪每个买家/卖家的需求,无疑是一个耗时且繁琐的过程。如果能够利用自动化工具,解放双手,实现全天候的自动化回复和交易管理,无疑是提升效率的最佳方式。
本文将介绍如何通过Docker部署一个开源的闲鱼自动回复系统,帮助你实现自动化的赚钱机器。我们将详细讲解如何使用Docker环境快速搭建一个免费的闲鱼自动回复系统,助力你轻松管理闲鱼上的交易和互动。
在开始部署之前,确保你已经准备好了以下资源:
一台可以运行Docker的机器(建议使用Linux或者Windows Subsystem for Linux (WSL))。
闲鱼账号,并已完成基本的账户认证和设置。

开源地址: https://github.com/zhinianboke/xianyu-auto-reply
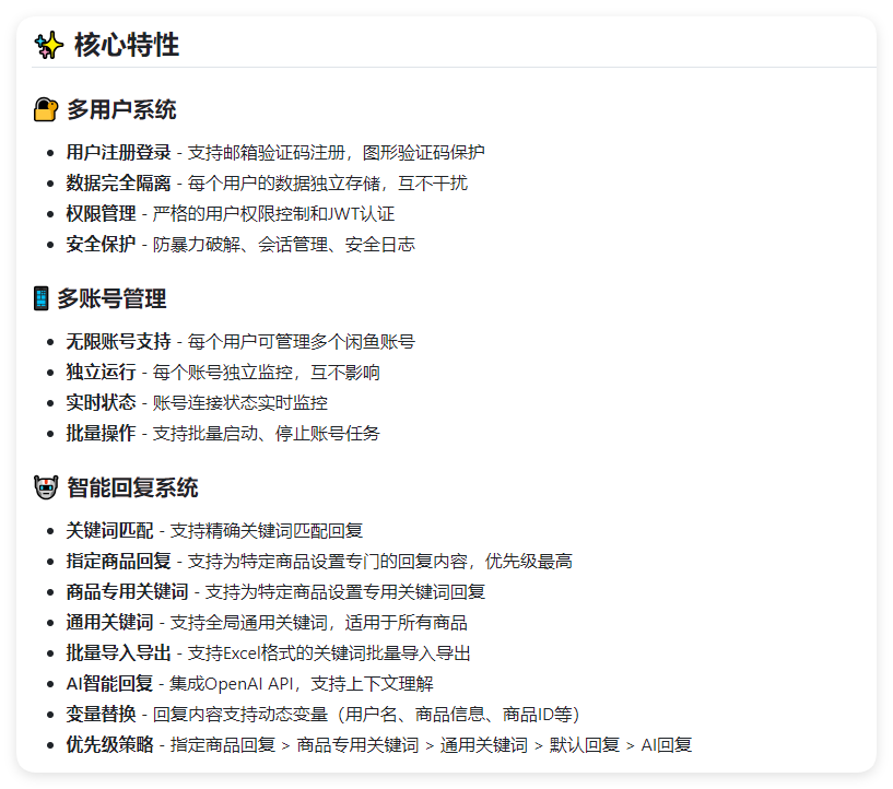
一个功能完整的闲鱼自动回复和管理系统,支持多用户、多账号管理,具备智能回复、自动发货、自动确认发货、商品管理等企业级功能。
这套系统集成了自动回复、自动发货、多账号管理、数据统计、商品搜索、多渠道通知等核心功能,并通过AI智能、关键词匹配与批量处理等技术,实现闲鱼交易全流程的自动化与高效化。 同时,它具备多用户权限管理、加密与异常监控等安全机制,以及现代化自适应界面,为用户提供安全、稳定、便捷的运营体验。



前置条件,有一台安装了docker的机器,可以是服务器,也可以是nas
# 1. 创建数据目录
mkdir -p /data/docker/xianyu-auto-reply
cd /data/docker/xianyu-auto-reply
# 2. 一键启动容器
docker run -d \
--restart always \
-p 8080:8080 \
-v /data/docker/xianyu-auto-reply/:/app/data/ \
--name xianyu-auto-reply \
registry.cn-shanghai.aliyuncs.com/zhinian-software/xianyu-auto-reply:1.0
# 3.查看状态
docker ps
CONTAINER ID IMAGE COMMAND CREATED STATUS PORTS NAMES
d7e2db640239 registry.cn-shanghai.aliyuncs.com/zhinian-software/xianyu-auto-reply:1.0 "/app/entrypoint.sh" 3 hours ago Up 3 hours (healthy) 0.0.0.0:8080->8080/tcp xianyu-auto-reply
# 4. 访问系统
# http://localhost:8080
浏览器中输入的IP+8080 就能看到界面
使用默认账号进行登录 , 用户名 admin 和密码是admin

系统设置,密码设置

如图点击后台的账号管理,有两种方式添加新账号,分别是扫码登录、手动输入

扫码登录之后,再账号列表里会有信息

打开闲鱼网页版,按 F12 进入开发者工具 goofish点com
登录账号,点击“网络”,筛选类型为“Fetch/XHR”
如下图:

把
cookie2=XXXXXXX; XXXXXXXX=1; XXXXXXXXXXXXXXXX复制出来,填入cookie值

如图,点击“商品管理”再筛选账号,如果你有多个账号的话
可以管理商品
下面列表就会出现你出售的商品。
如图,可以查看账号下所有的订单

如图,点击自动回复、选择账号、选择商品, 关键字、自动回复的内容。
不仅可以添加文本关键字,也可以添加图片关键字

图片关键字

商品列表(自动发货根据商品标题和商品详情匹配关键字)



有消息可以发送到自己的聊天APP中

随便输入一个关键字,搜索。

Windows用户:
# 创建数据目录
mkdir xianyu-auto-reply
# 启动容器
docker run -d -p 8080:8080 -v %cd%/xianyu-auto-reply/:/app/data/ --name xianyu-auto-reply registry.cn-shanghai.aliyuncs.com/zhinian-software/xianyu-auto-reply:1.0# 1. 克隆项目
git clone https://github.com/zhinianboke/xianyu-auto-reply.git
cd xianyu-auto-reply
# 2. 设置脚本执行权限(Linux/macOS)
chmod +x docker-deploy.sh
# 3. 一键部署(自动构建镜像)
./docker-deploy.sh
# 4. 访问系统
# http://localhost:8080Windows用户:
# 使用Windows批处理脚本(推荐)
docker-deploy.bat
# 或者使用Git Bash/WSL
bash docker-deploy.sh
# 或者直接使用Docker Compose
docker-compose up -d --build# 1. 克隆项目
git clone https://github.com/zhinianboke/xianyu-auto-reply.git
cd xianyu-auto-reply
# 2. 创建虚拟环境(推荐)
python -m venv venv
source venv/bin/activate # Linux/macOS
# 或 venv\Scripts\activate # Windows
# 3. 安装Python依赖
pip install --upgrade pip
pip install -r requirements.txt
# 4. 安装Playwright浏览器
playwright install chromium
playwright install-deps chromium # Linux需要
# 5. 启动系统
python Start.py
# 6. 访问系统
# http://localhost:8080通过Docker部署开源的闲鱼自动回复系统,不仅可以节省大量的人工时间,还能提升平台互动效率,让你专注于其他更重要的事务。无论是小商家还是个人卖家,利用自动化工具都能更好地管理自己的闲鱼店铺。
希望本文能够为你搭建自动化回复系统提供帮助,让你轻松赚取更多收入。如果你在部署过程中遇到问题,欢迎在评论区留言,我们下次再见!
原创声明:本文系作者授权腾讯云开发者社区发表,未经许可,不得转载。
如有侵权,请联系 cloudcommunity@tencent.com 删除。
原创声明:本文系作者授权腾讯云开发者社区发表,未经许可,不得转载。
如有侵权,请联系 cloudcommunity@tencent.com 删除。