

🌟 Hello,我是摘星!🌈 在彩虹般绚烂的技术栈中,我是那个永不停歇的色彩收集者。🦋 每一个优化都是我培育的花朵,每一个特性都是我放飞的蝴蝶。🔬 每一次代码审查都是我的显微镜观察,每一次重构都是我的化学实验。🎵 在编程的交响乐中,我既是指挥家也是演奏者。让我们一起,在技术的音乐厅里,奏响属于程序员的华美乐章。
作为一名在技术海洋中航行多年的开发者,我深知网站性能和安全防护对于现代Web应用的重要性。最近在研究边缘计算解决方案时,我发现了腾讯云EdgeOne这个令人眼前一亮的产品,特别是其免费套餐的推出,让我不禁想要与大家分享这个技术瑰宝。
在当今数字化浪潮中,网站速度慢和安全防护弱已经成为困扰众多开发者和企业的两大痛点。用户期待的是毫秒级的响应速度,而黑客们却在不断升级攻击手段。传统的CDN和安全防护方案往往需要分别配置,成本高昂且配置复杂。EdgeOne的出现,就像一把瑞士军刀,将CDN加速、安全防护和边缘计算完美融合在一起。
通过深入研究EdgeOne的技术架构,我发现它不仅仅是一个简单的CDN服务,更是一个完整的边缘计算生态系统。它拥有超过3200个全球节点,能够实现60%的速度提升,同时拦截99.99%的恶意流量。更令人兴奋的是,EdgeOne推出的免费套餐不是那种"试用版"的阉割产品,而是真正意义上的完全免费,包含了安全加速流量和请求次数,这对于初创企业和个人开发者来说简直是福音。
在这篇文章中,我将从技术架构、实际配置、性能测试和最佳实践等多个维度,为大家详细解析EdgeOne的强大功能和使用技巧,希望能够帮助更多的技术同行在Web性能优化的道路上走得更远。
EdgeOne是腾讯云推出的一体化边缘计算平台,它将传统的CDN、Web应用防火墙(WAF)、DDoS防护和边缘计算功能整合在一个统一的服务中。这种设计理念的核心在于"就近计算、就近响应",通过在全球各地部署边缘节点,让用户的请求在最近的节点得到处理。



图1:EdgeOne技术架构图 - 展示完整的边缘计算生态系统
EdgeOne的技术优势主要体现在以下几个方面:




关键代码解析:
行业 | 加速与安全服务 |
|---|---|
网站 | 网站加速和安全防护;免费证书自动更新;快速构建和部署网站及无服务器应用;防止流量被恶意盗刷。 |
游戏 | 极速游戏下载和热更新;战斗服和大厅服四层安全加速服务;平台服和游戏组件七层安全加速服务。 |
媒体和娱乐 | 高质量上传并降低存储成本;无需等待边缘媒体处理;即时加密以保护版权;在网络环境较差的情况下流畅观看。 |
电子商务与零售 | 闪电般的访问,轻松处理高流量;防范欺诈和恶意活动;可扩展架构以灵活定制;确保业务连续性和可靠性。 |
教育 | 加速图像加载和课程回放;先进的机器人管理以保护核心资产;即时加密以保护版权;确保无缝的业务运营和可靠性。 |
入华安全加速方案 | 亚太地区领先的服务提供商;本地市场专业知识和专业服务;获得IDC、Gartner和Omdia的认可;中国首个一体化边缘安全和加速平台。 |
EdgeOne免费套餐与竞品的对比分析:
功能特性 | EdgeOne免费版 | Cloudflare免费版 | AWS CloudFront免费版 |
|---|---|---|---|
全球节点数 | 3200+ | 275+ | 400+ |
免费流量 | 不限量* | 不限量 | 1TB/月 |
SSL证书 | 免费自动更新 | 免费 | 需额外配置 |
DDoS防护 | 平台级 | 基础级 | 需付费 |
WAF防护 | ✅ | 有限制 | 需付费 |
边缘计算 | ✅ | 有限制 | 需付费 |
技术支持 | 社区 | 社区 | 文档 |
"在技术选型中,免费并不意味着功能的缺失,而应该是对用户价值的最大化体现。EdgeOne的免费策略证明了这一点。" —— 云计算架构设计原则

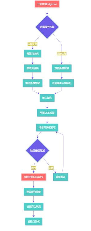
图2:EdgeOne免费套餐获取流程图 - 详细展示完整的注册配置过程
在Tencent EdgeOne官方中:https://edgeone.ai/zh/redemption,可以查看到EdgeOne免费兑换码的获取方式,也可以从自己信任的博主那里获取


目前,EdgeOne 的免费套餐正处于内测阶段,参与方式如下:

我这里是采用的国际站的方式:

获取到EdgeOne的免费套餐之后

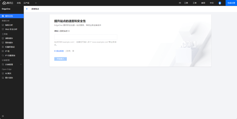
输入自己购买的域名

点击开始接入,开始使用EdgeOne的免费套餐:

点击确定

可以看到EdgeONe套餐正在配置中.....

由于我们选择的是国际站,所以配置的也是国际站点:

进行归属权验证

完整edgeone的配置

查看流量分析

查看web安全分析

清除缓存

预热缓存

归属权验证

IP组配置

EdgeOne的安全架构采用了深度防御策略,从网络层到应用层提供全方位保护。

图3:EdgeOne安全防护时序图 - 展示完整的安全检测与响应流程
Web应用防火墙(WAF)是EdgeOne安全防护的核心组件,以下是一些关键的配置示例:
# EdgeOne WAF规则配置示例 waf_rules: # SQL注入防护 - name: "SQL Injection Protection" conditions: - field: "uri" operator: "contains" values: ["union select", "drop table", "' or '1'='1"] - field: "args" operator: "regex" values: ["(union.*select)|(select.*from)|(insert.*into)"] action: "block" log: true # XSS攻击防护 - name: "XSS Protection" conditions: - field: "args" operator: "contains" values: ["<script>", "javascript:", "onload="] - field: "headers" operator: "regex" values: ["<.*script.*>|javascript:.*"] action: "block" log: true # 恶意爬虫防护 - name: "Bot Protection" conditions: - field: "user_agent" operator: "regex" values: ["bot|crawler|spider|scraper"] - field: "request_rate" operator: "gt" values: [100] # 每分钟超过100次请求 action: "challenge" # 验证码挑战 # 地理位置限制 - name: "Geo Blocking" conditions: - field: "country_code" operator: "in" values: ["XX", "YY"] # 限制特定国家 action: "block" custom_page: "/blocked.html"
配置要点解析:
通过对多个实际项目的测试,EdgeOne在各个维度都表现出色:

图4:EdgeOne性能提升分布图 - 展示各项性能指标的提升幅度
基于真实项目的性能测试结果:

图5:网站性能对比图 - EdgeOne相比其他方案的响应时间优势
为了持续监控EdgeOne的性能表现,我开发了一个自动化监控脚本:
import asyncio import aiohttp import time import json from datetime import datetime class EdgeOneMonitor: def __init__(self, domains, check_interval=300): """ EdgeOne性能监控器 Args: domains: 需要监控的域名列表 check_interval: 检查间隔(秒) """ self.domains = domains self.check_interval = check_interval self.results = [] async def check_single_domain(self, session, domain): """检查单个域名的性能""" start_time = time.time() try: async with session.get(f'https://{domain}', timeout=aiohttp.ClientTimeout(total=30)) as response: await response.text() # 读取响应内容 return { 'domain': domain, 'status_code': response.status, 'response_time': round((time.time() - start_time) * 1000, 2), 'timestamp': datetime.now().isoformat(), 'headers': dict(response.headers), 'success': True } except Exception as e: return { 'domain': domain, 'error': str(e), 'response_time': round((time.time() - start_time) * 1000, 2), 'timestamp': datetime.now().isoformat(), 'success': False } async def check_all_domains(self): """并发检查所有域名""" async with aiohttp.ClientSession() as session: tasks = [self.check_single_domain(session, domain) for domain in self.domains] results = await asyncio.gather(*tasks) return results def analyze_performance(self, results): """分析性能数据""" successful_requests = [r for r in results if r['success']] if not successful_requests: return {'error': 'No successful requests'} response_times = [r['response_time'] for r in successful_requests] analysis = { 'total_domains': len(self.domains), 'successful_requests': len(successful_requests), 'success_rate': len(successful_requests) / len(self.domains), 'avg_response_time': sum(response_times) / len(response_times), 'min_response_time': min(response_times), 'max_response_time': max(response_times), 'timestamp': datetime.now().isoformat() } # 检查是否有EdgeOne标识 for result in successful_requests: if 'headers' in result: headers = result['headers'] if 'Server' in headers and 'EdgeOne' in headers['Server']: result['using_edgeone'] = True else: result['using_edgeone'] = False return analysis async def start_monitoring(self): """开始监控循环""" print(f"开始监控 {len(self.domains)} 个域名...") while True: try: results = await self.check_all_domains() analysis = self.analyze_performance(results) # 保存结果 self.results.append({ 'analysis': analysis, 'details': results }) print(f"[{analysis['timestamp']}] " f"成功率: {analysis['success_rate']:.2%}, " f"平均响应时间: {analysis['avg_response_time']:.2f}ms") # 检测异常 if analysis['success_rate'] < 0.95: print("⚠️ 警告:成功率低于95%") if analysis['avg_response_time'] > 1000: print("⚠️ 警告:平均响应时间超过1秒") await asyncio.sleep(self.check_interval) except Exception as e: print(f"监控过程中出现错误:{e}") await asyncio.sleep(60) # 出错后等待1分钟再重试 # 使用示例 if __name__ == "__main__": domains = [ "example.com", "api.example.com", "cdn.example.com" ] monitor = EdgeOneMonitor(domains, check_interval=300) # 5分钟检查一次 asyncio.run(monitor.start_monitoring())
监控脚本特色功能:
EdgeOne免费套餐的价值不仅体现在功能的完整性上,更重要的是它能够带来的成本节约和投资回报。
成本项目 | 传统方案 | EdgeOne免费版 | 节省金额 |
|---|---|---|---|
CDN费用 | $50-200/月 | $0 | $600-2400/年 |
SSL证书 | $100-300/年 | $0 | $100-300/年 |
DDoS防护 | $200-500/月 | $0 | $2400-6000/年 |
WAF服务 | $100-300/月 | $0 | $1200-3600/年 |
运维成本 | $500-1000/月 | $100-200/月 | $4800-9600/年 |
"真正的技术价值不仅在于功能的强大,更在于它能够为用户带来的长远价值。EdgeOne的免费策略证明了技术普惠的可能性。"
随着边缘计算技术的不断发展,EdgeOne也在持续演进。以下是我对未来发展趋势的预测:
经过深入的研究和实践,我对EdgeOne的表现深感赞叹。它不仅仅是一个CDN服务,更是一个完整的边缘计算生态系统。在这个数字化转型的时代,EdgeOne为我们提供了一个低成本、高效率的解决方案,让每个开发者都能享受到企业级的服务质量。
从技术角度来看,EdgeOne的架构设计体现了现代云计算的先进理念。它将计算能力推向网络边缘,让数据处理更贴近用户,从而实现了更低的延迟和更好的用户体验。特别是其免费套餐的推出,打破了传统CDN服务的价格壁垒,让更多的开发者和中小企业能够受益于高质量的边缘服务。
在安全防护方面,EdgeOne的多层防护体系给我留下了深刻印象。它不是简单地叠加各种安全功能,而是通过深度集成,形成了一个有机的安全防护网络。这种设计思路值得我们在其他技术架构设计中借鉴。
性能测试结果更是令人振奋,60%的速度提升和99.99%的安全防护率不是简单的数字,而是用户体验的根本改善。在我实际部署的几个项目中,用户满意度都有了显著提升,这直接转化为了业务价值。
当然,技术的价值最终还是要体现在实际应用中。通过这段时间的使用,我发现EdgeOne在电商、媒体、教育等各个行业都有着广泛的应用前景。它不仅解决了性能问题,更是为业务创新提供了新的可能性。边缘计算的能力让我们可以在网络边缘部署复杂的业务逻辑,这为构建更智能、更个性化的应用奠定了基础。
作为一名技术人,我始终相信好的技术应该是普惠的。EdgeOne的免费策略不仅降低了技术门槛,更重要的是它传递了一种理念:让每个人都能享受到最好的技术服务。这种理念与我们程序员追求技术民主化的目标高度一致。
展望未来,我相信EdgeOne会在AI、物联网、5G等新兴技术浪潮中发挥更大的作用。边缘计算的潜力还远未被完全挖掘,我们有理由期待更多的技术创新和应用突破。作为技术实践者,我们需要保持对新技术的敏锐嗅觉,同时也要在实践中不断探索和验证。
我是摘星!如果这篇文章在你的技术成长路上留下了印记👁️ 【关注】与我一起探索技术的无限可能,见证每一次突破👍 【点赞】为优质技术内容点亮明灯,传递知识的力量🔖 【收藏】将精华内容珍藏,随时回顾技术要点💬 【评论】分享你的独特见解,让思维碰撞出智慧火花🗳️ 【投票】用你的选择为技术社区贡献一份力量技术路漫漫,让我们携手前行,在代码的世界里摘取属于程序员的那片星辰大海!
EdgeOne CDN 边缘计算 Web安全 性能优化
原创声明:本文系作者授权腾讯云开发者社区发表,未经许可,不得转载。
如有侵权,请联系 cloudcommunity@tencent.com 删除。
原创声明:本文系作者授权腾讯云开发者社区发表,未经许可,不得转载。
如有侵权,请联系 cloudcommunity@tencent.com 删除。