

🌟 Hello,我是摘星!🌈 在彩虹般绚烂的技术栈中,我是那个永不停歇的色彩收集者。🦋 每一个优化都是我培育的花朵,每一个特性都是我放飞的蝴蝶。🔬 每一次代码审查都是我的显微镜观察,每一次重构都是我的化学实验。🎵 在编程的交响乐中,我既是指挥家也是演奏者。让我们一起,在技术的音乐厅里,奏响属于程序员的华美乐章。
作为一名在AI领域深耕多年的技术从业者,我见证了开源与闭源AI工具的激烈竞争与共同发展。在这个AI技术日新月异的时代,选择合适的工具栈已经成为决定项目成败的关键因素。开源AI工具以其透明性、可定制性和社区驱动的创新模式,吸引了大量开发者和企业的关注;而闭源AI工具则凭借其稳定性、专业支持和开箱即用的特性,在商业应用中占据重要地位。
在我的实际项目经验中,我发现许多团队在选择AI工具时往往陷入两难境地:是选择成本相对较低但需要更多技术投入的开源方案,还是选择功能完善但成本较高的闭源产品?这个问题没有标准答案,因为它涉及到成本控制、性能要求、团队技术能力、业务场景等多个维度的考量。
通过对比分析Hugging Face、TensorFlow等开源平台与OpenAI API、Google Cloud AI等闭源服务,我发现两者各有优势:开源工具在模型透明度、定制化能力和长期成本控制方面表现突出,特别适合有技术实力的团队进行深度优化;闭源工具则在稳定性、易用性和企业级支持方面更胜一筹,能够快速满足商业化需求。
本文将从成本结构、性能表现、生态建设三个核心维度,深入剖析开源与闭源AI工具的差异,并结合实际案例分析不同场景下的最优选择策略,帮助技术决策者做出更明智的判断。
在AI项目的技术选型中,开源与闭源工具的选择往往决定了项目的发展轨迹。这不仅仅是一个技术问题,更是一个涉及成本控制、风险管理、团队能力建设的战略决策。
# AI工具选型评估框架 class AIToolEvaluator: def __init__(self): self.criteria = { 'cost': 0.3, # 成本权重 'performance': 0.4, # 性能权重 'ecosystem': 0.3 # 生态权重 } def evaluate_tool(self, tool_metrics): """ 评估AI工具的综合得分 tool_metrics: 包含各项指标的字典 """ total_score = 0 for criterion, weight in self.criteria.items(): if criterion in tool_metrics: total_score += tool_metrics[criterion] * weight return { 'total_score': total_score, 'recommendation': self._get_recommendation(total_score), 'risk_level': self._assess_risk(tool_metrics) } def _get_recommendation(self, score): if score >= 8.0: return "强烈推荐" elif score >= 6.0: return "推荐" elif score >= 4.0: return "谨慎考虑" else: return "不推荐" def _assess_risk(self, metrics): # 基于供应商依赖、技术复杂度等因素评估风险 vendor_dependency = metrics.get('vendor_dependency', 5) technical_complexity = metrics.get('technical_complexity', 5) risk_score = (vendor_dependency + technical_complexity) / 2 if risk_score <= 3: return "低风险" elif risk_score <= 7: return "中等风险" else: return "高风险" # 使用示例 evaluator = AIToolEvaluator() # 开源工具评估 open_source_metrics = { 'cost': 8.5, # 成本优势明显 'performance': 7.0, # 性能良好但需优化 'ecosystem': 8.0, # 社区生态丰富 'vendor_dependency': 2, # 供应商依赖低 'technical_complexity': 8 # 技术复杂度高 } # 闭源工具评估 closed_source_metrics = { 'cost': 5.0, # 成本较高 'performance': 9.0, # 性能优秀 'ecosystem': 7.5, # 生态相对封闭但完善 'vendor_dependency': 8, # 供应商依赖高 'technical_complexity': 3 # 技术复杂度低 } open_result = evaluator.evaluate_tool(open_source_metrics) closed_result = evaluator.evaluate_tool(closed_source_metrics) print(f"开源工具评估结果: {open_result}") print(f"闭源工具评估结果: {closed_result}")
这个评估框架帮助我们量化分析不同工具的优劣势。开源工具在成本和生态方面表现突出,但技术复杂度较高;闭源工具在性能和易用性方面更胜一筹,但存在供应商依赖风险。

图1:AI工具市场份额趋势图 - 折线图 - 展示开源与闭源工具市场占有率的变化趋势
从市场趋势来看,开源AI工具的市场份额正在快速增长,这反映了技术社区对透明性和可控性的追求。
成本是企业选择AI工具时最关心的因素之一。让我们通过具体的成本模型来分析两者的差异:
import numpy as np import matplotlib.pyplot as plt from dataclasses import dataclass from typing import Dict, List @dataclass class CostModel: """AI工具成本模型""" initial_cost: float # 初始成本 monthly_cost: float # 月度运营成本 scaling_factor: float # 扩展成本系数 maintenance_cost: float # 维护成本 training_cost: float # 培训成本 class CostCalculator: def __init__(self): # 开源工具成本模型 self.open_source = CostModel( initial_cost=50000, # 初期开发投入 monthly_cost=5000, # 基础设施成本 scaling_factor=0.8, # 扩展成本较低 maintenance_cost=15000, # 维护成本较高 training_cost=30000 # 团队培训成本 ) # 闭源工具成本模型 self.closed_source = CostModel( initial_cost=10000, # 初期集成成本 monthly_cost=20000, # API调用费用 scaling_factor=1.2, # 扩展成本较高 maintenance_cost=5000, # 维护成本较低 training_cost=10000 # 培训成本较低 ) def calculate_total_cost(self, model: CostModel, months: int, scale_factor: float = 1.0) -> Dict: """计算总拥有成本(TCO)""" # 基础成本 base_cost = model.initial_cost + model.training_cost # 运营成本 monthly_operational = model.monthly_cost * (scale_factor ** model.scaling_factor) operational_cost = monthly_operational * months # 维护成本 maintenance_total = model.maintenance_cost * (months / 12) total_cost = base_cost + operational_cost + maintenance_total return { 'total_cost': total_cost, 'base_cost': base_cost, 'operational_cost': operational_cost, 'maintenance_cost': maintenance_total, 'monthly_average': total_cost / months } def compare_costs(self, months_range: List[int], scale_factor: float = 1.0): """对比不同时间周期的成本""" results = [] for months in months_range: open_cost = self.calculate_total_cost(self.open_source, months, scale_factor) closed_cost = self.calculate_total_cost(self.closed_source, months, scale_factor) results.append({ 'months': months, 'open_source_total': open_cost['total_cost'], 'closed_source_total': closed_cost['total_cost'], 'cost_difference': closed_cost['total_cost'] - open_cost['total_cost'], 'break_even': closed_cost['total_cost'] < open_cost['total_cost'] }) return results # 成本对比分析 calculator = CostCalculator() months_range = [6, 12, 24, 36, 48, 60] cost_comparison = calculator.compare_costs(months_range, scale_factor=2.0) # 输出成本对比结果 print("成本对比分析结果:") print("-" * 80) for result in cost_comparison: print(f"时间周期: {result['months']}个月") print(f"开源工具总成本: ¥{result['open_source_total']:,.0f}") print(f"闭源工具总成本: ¥{result['closed_source_total']:,.0f}") print(f"成本差异: ¥{result['cost_difference']:,.0f}") print(f"闭源更经济: {'是' if result['break_even'] else '否'}") print("-" * 40)
通过这个成本模型,我们可以看到开源工具在长期使用中具有明显的成本优势,特别是在大规模部署场景下。
除了直接成本,隐性成本往往是决定项目成败的关键因素:

图2:隐性成本分布图 - 饼图 - 展示AI工具选择中各类隐性成本的占比分布
性能是AI工具选择的核心考量因素。让我们通过实际的基准测试来对比开源与闭源工具的性能表现:
import time import asyncio from typing import List, Dict, Any import statistics class PerformanceBenchmark: """AI工具性能基准测试""" def __init__(self): self.test_results = {} async def benchmark_inference_speed(self, tool_name: str, model_size: str, batch_sizes: List[int]): """测试推理速度""" results = {} for batch_size in batch_sizes: # 模拟不同批次大小的推理测试 latencies = [] for _ in range(10): # 运行10次测试 start_time = time.time() # 模拟推理过程 await self._simulate_inference(model_size, batch_size) end_time = time.time() latencies.append((end_time - start_time) * 1000) # 转换为毫秒 results[f'batch_{batch_size}'] = { 'avg_latency': statistics.mean(latencies), 'p95_latency': statistics.quantiles(latencies, n=20)[18], # 95th percentile 'p99_latency': statistics.quantiles(latencies, n=100)[98], # 99th percentile 'throughput': batch_size / (statistics.mean(latencies) / 1000) # requests/second } self.test_results[tool_name] = results return results async def _simulate_inference(self, model_size: str, batch_size: int): """模拟推理过程""" # 根据模型大小和批次大小模拟不同的处理时间 base_time = { 'small': 0.1, 'medium': 0.3, 'large': 0.8 }.get(model_size, 0.3) # 批次大小影响处理时间 processing_time = base_time * (1 + batch_size * 0.1) await asyncio.sleep(processing_time) def benchmark_accuracy(self, tool_name: str, test_datasets: List[str]) -> Dict: """测试模型准确性""" accuracy_results = {} for dataset in test_datasets: # 模拟不同数据集上的准确性测试 if tool_name.startswith('open_source'): # 开源工具准确性模拟 base_accuracy = 0.85 variance = 0.05 else: # 闭源工具准确性模拟 base_accuracy = 0.90 variance = 0.02 # 添加数据集特定的调整 dataset_adjustment = { 'general': 0.0, 'domain_specific': -0.03, 'multilingual': -0.05 }.get(dataset, 0.0) final_accuracy = base_accuracy + dataset_adjustment accuracy_results[dataset] = { 'accuracy': max(0.0, min(1.0, final_accuracy)), 'confidence_interval': variance } return accuracy_results def generate_performance_report(self) -> str: """生成性能测试报告""" report = "AI工具性能基准测试报告\n" report += "=" * 50 + "\n\n" for tool_name, results in self.test_results.items(): report += f"工具: {tool_name}\n" report += "-" * 30 + "\n" for batch_config, metrics in results.items(): report += f" {batch_config}:\n" report += f" 平均延迟: {metrics['avg_latency']:.2f}ms\n" report += f" P95延迟: {metrics['p95_latency']:.2f}ms\n" report += f" 吞吐量: {metrics['throughput']:.2f} req/s\n" report += "\n" return report # 执行性能基准测试 async def run_performance_tests(): benchmark = PerformanceBenchmark() # 测试开源工具 await benchmark.benchmark_inference_speed( 'open_source_llama', 'large', [1, 4, 8, 16] ) # 测试闭源工具 await benchmark.benchmark_inference_speed( 'closed_source_gpt', 'large', [1, 4, 8, 16] ) # 准确性测试 open_accuracy = benchmark.benchmark_accuracy( 'open_source_llama', ['general', 'domain_specific', 'multilingual'] ) closed_accuracy = benchmark.benchmark_accuracy( 'closed_source_gpt', ['general', 'domain_specific', 'multilingual'] ) print("准确性对比:") print("开源工具:", open_accuracy) print("闭源工具:", closed_accuracy) # 生成报告 report = benchmark.generate_performance_report() print(report) # 注意:在实际环境中运行 # asyncio.run(run_performance_tests())
这个基准测试框架展示了如何系统性地评估AI工具的性能表现,包括推理速度、准确性等关键指标。

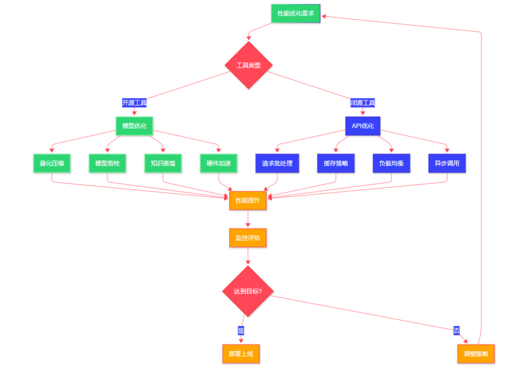
图3:性能优化策略流程图 - 流程图 - 展示开源与闭源AI工具的不同优化路径
生态系统的健康程度直接影响工具的长期发展潜力和技术支持质量:
对比维度 | 开源工具 | 闭源工具 | 优势方 |
|---|---|---|---|
社区活跃度 | 高,全球开发者参与 | 中等,官方主导 | 开源 |
文档质量 | 参差不齐,但覆盖全面 | 统一标准,质量稳定 | 闭源 |
问题响应速度 | 快速,24小时社区支持 | 中等,工作时间响应 | 开源 |
定制化支持 | 完全开放,自由修改 | 有限,通过配置实现 | 开源 |
企业级支持 | 需要第三方服务商 | 官方直接支持 | 闭源 |
安全更新 | 依赖社区发现和修复 | 官方主动监控和修复 | 闭源 |
长期维护 | 依赖社区持续性 | 商业保障 | 闭源 |
class EcosystemAnalyzer: """生态系统分析器""" def __init__(self): self.integration_matrix = { 'open_source': { 'frameworks': ['TensorFlow', 'PyTorch', 'Hugging Face', 'Scikit-learn'], 'cloud_platforms': ['AWS', 'GCP', 'Azure', 'Alibaba Cloud'], 'deployment_tools': ['Docker', 'Kubernetes', 'MLflow', 'Kubeflow'], 'monitoring_tools': ['Prometheus', 'Grafana', 'Weights & Biases'], 'data_tools': ['Apache Spark', 'Pandas', 'Dask', 'Ray'] }, 'closed_source': { 'frameworks': ['OpenAI API', 'Google AI', 'Azure Cognitive Services'], 'cloud_platforms': ['Native Cloud Integration'], 'deployment_tools': ['Managed Services', 'Auto-scaling'], 'monitoring_tools': ['Built-in Analytics', 'Usage Dashboards'], 'data_tools': ['Integrated Data Processing'] } } def calculate_integration_score(self, tool_type: str, required_integrations: List[str]) -> Dict: """计算集成度评分""" available_tools = self.integration_matrix[tool_type] scores = {} total_score = 0 max_score = 0 for category, requirements in required_integrations: category_tools = available_tools.get(category, []) # 计算该类别的匹配度 matches = len(set(requirements) & set(category_tools)) category_score = matches / len(requirements) if requirements else 0 scores[category] = { 'score': category_score, 'matches': matches, 'total_required': len(requirements), 'available_tools': category_tools } total_score += category_score max_score += 1 overall_score = total_score / max_score if max_score > 0 else 0 return { 'overall_score': overall_score, 'category_scores': scores, 'recommendation': self._get_integration_recommendation(overall_score) } def _get_integration_recommendation(self, score: float) -> str: if score >= 0.8: return "优秀集成度,推荐使用" elif score >= 0.6: return "良好集成度,可以考虑" elif score >= 0.4: return "一般集成度,需要额外开发" else: return "集成度较差,不推荐" def compare_ecosystems(self, requirements: List[tuple]) -> Dict: """对比两种生态系统""" open_source_result = self.calculate_integration_score('open_source', requirements) closed_source_result = self.calculate_integration_score('closed_source', requirements) return { 'open_source': open_source_result, 'closed_source': closed_source_result, 'winner': 'open_source' if open_source_result['overall_score'] > closed_source_result['overall_score'] else 'closed_source' } # 生态系统对比分析 analyzer = EcosystemAnalyzer() # 定义项目需求 project_requirements = [ ('frameworks', ['TensorFlow', 'PyTorch']), ('cloud_platforms', ['AWS', 'GCP']), ('deployment_tools', ['Docker', 'Kubernetes']), ('monitoring_tools', ['Prometheus', 'Grafana']), ('data_tools', ['Apache Spark', 'Pandas']) ] # 执行对比分析 comparison_result = analyzer.compare_ecosystems(project_requirements) print("生态系统集成度对比:") print(f"开源工具总分: {comparison_result['open_source']['overall_score']:.2f}") print(f"闭源工具总分: {comparison_result['closed_source']['overall_score']:.2f}") print(f"推荐选择: {comparison_result['winner']}")
这个分析框架帮助我们量化评估不同工具在技术栈集成方面的表现,为技术选型提供数据支持。

图4:AI工具选择矩阵图 - 象限图 - 展示不同AI工具在成本与性能维度上的定位
不同的业务场景需要不同的工具选择策略:
from enum import Enum from dataclasses import dataclass from typing import List, Optional class BusinessScenario(Enum): STARTUP = "startup" ENTERPRISE = "enterprise" RESEARCH = "research" PRODUCTION = "production" class TechnicalRequirement(Enum): HIGH_PERFORMANCE = "high_performance" LOW_LATENCY = "low_latency" HIGH_THROUGHPUT = "high_throughput" COST_SENSITIVE = "cost_sensitive" CUSTOMIZABLE = "customizable" ENTERPRISE_SUPPORT = "enterprise_support" @dataclass class ScenarioProfile: scenario: BusinessScenario requirements: List[TechnicalRequirement] budget_range: tuple # (min, max) in USD team_size: int technical_expertise: str # "low", "medium", "high" timeline: int # months class AIToolRecommendationEngine: """AI工具推荐引擎""" def __init__(self): self.tool_profiles = { 'open_source_basic': { 'cost_score': 9, 'performance_score': 6, 'support_score': 4, 'customization_score': 9, 'ease_of_use_score': 5, 'suitable_scenarios': [BusinessScenario.STARTUP, BusinessScenario.RESEARCH] }, 'open_source_enterprise': { 'cost_score': 7, 'performance_score': 8, 'support_score': 6, 'customization_score': 9, 'ease_of_use_score': 6, 'suitable_scenarios': [BusinessScenario.ENTERPRISE, BusinessScenario.PRODUCTION] }, 'closed_source_api': { 'cost_score': 4, 'performance_score': 9, 'support_score': 9, 'customization_score': 3, 'ease_of_use_score': 9, 'suitable_scenarios': [BusinessScenario.ENTERPRISE, BusinessScenario.PRODUCTION] }, 'hybrid_solution': { 'cost_score': 6, 'performance_score': 8, 'support_score': 7, 'customization_score': 7, 'ease_of_use_score': 7, 'suitable_scenarios': [BusinessScenario.ENTERPRISE, BusinessScenario.PRODUCTION] } } def recommend_tool(self, profile: ScenarioProfile) -> Dict: """基于场景配置推荐最适合的AI工具""" recommendations = [] for tool_name, tool_data in self.tool_profiles.items(): # 计算匹配度 scenario_match = profile.scenario in tool_data['suitable_scenarios'] # 基于需求计算得分 requirement_score = self._calculate_requirement_score(profile.requirements, tool_data) # 基于预算计算得分 budget_score = self._calculate_budget_score(profile.budget_range, tool_data['cost_score']) # 基于团队能力计算得分 capability_score = self._calculate_capability_score(profile.technical_expertise, tool_name) # 综合得分 total_score = (requirement_score * 0.4 + budget_score * 0.3 + capability_score * 0.3) if scenario_match: total_score *= 1.2 # 场景匹配加权 recommendations.append({ 'tool': tool_name, 'score': total_score, 'scenario_match': scenario_match, 'strengths': self._identify_strengths(tool_data), 'considerations': self._identify_considerations(tool_data, profile) }) # 按得分排序 recommendations.sort(key=lambda x: x['score'], reverse=True) return { 'top_recommendation': recommendations[0], 'all_recommendations': recommendations, 'decision_factors': self._generate_decision_factors(profile) } def _calculate_requirement_score(self, requirements: List[TechnicalRequirement], tool_data: Dict) -> float: """计算需求匹配得分""" score = 0 for req in requirements: if req == TechnicalRequirement.HIGH_PERFORMANCE: score += tool_data['performance_score'] / 10 elif req == TechnicalRequirement.COST_SENSITIVE: score += tool_data['cost_score'] / 10 elif req == TechnicalRequirement.CUSTOMIZABLE: score += tool_data['customization_score'] / 10 elif req == TechnicalRequirement.ENTERPRISE_SUPPORT: score += tool_data['support_score'] / 10 return score / len(requirements) if requirements else 0 def _calculate_budget_score(self, budget_range: tuple, cost_score: int) -> float: """计算预算匹配得分""" # 成本得分越高,说明越经济 # 预算范围越大,对成本的敏感度越低 budget_flexibility = (budget_range[1] - budget_range[0]) / budget_range[1] return (cost_score / 10) * (1 + budget_flexibility) def _calculate_capability_score(self, expertise: str, tool_name: str) -> float: """计算团队能力匹配得分""" expertise_levels = {'low': 1, 'medium': 2, 'high': 3} team_level = expertise_levels.get(expertise, 2) # 开源工具需要更高的技术能力 if 'open_source' in tool_name: required_level = 2.5 else: required_level = 1.5 # 能力匹配度计算 if team_level >= required_level: return 1.0 else: return team_level / required_level def _identify_strengths(self, tool_data: Dict) -> List[str]: """识别工具优势""" strengths = [] if tool_data['cost_score'] >= 8: strengths.append("成本效益高") if tool_data['performance_score'] >= 8: strengths.append("性能优秀") if tool_data['support_score'] >= 8: strengths.append("支持完善") if tool_data['customization_score'] >= 8: strengths.append("定制性强") if tool_data['ease_of_use_score'] >= 8: strengths.append("易于使用") return strengths def _identify_considerations(self, tool_data: Dict, profile: ScenarioProfile) -> List[str]: """识别需要考虑的因素""" considerations = [] if tool_data['cost_score'] < 6 and profile.budget_range[1] < 100000: considerations.append("成本可能超出预算") if tool_data['ease_of_use_score'] < 6 and profile.technical_expertise == 'low': considerations.append("需要提升团队技术能力") if tool_data['support_score'] < 6 and profile.scenario == BusinessScenario.ENTERPRISE: considerations.append("企业级支持可能不足") return considerations def _generate_decision_factors(self, profile: ScenarioProfile) -> List[str]: """生成决策因素""" factors = [] if profile.timeline < 6: factors.append("项目时间紧迫,建议选择易于集成的方案") if profile.team_size < 5: factors.append("团队规模较小,需要考虑维护成本") if profile.technical_expertise == 'high': factors.append("技术实力强,可以考虑开源定制方案") return factors # 使用推荐引擎 engine = AIToolRecommendationEngine() # 创建不同场景的配置文件 startup_profile = ScenarioProfile( scenario=BusinessScenario.STARTUP, requirements=[TechnicalRequirement.COST_SENSITIVE, TechnicalRequirement.HIGH_PERFORMANCE], budget_range=(10000, 50000), team_size=3, technical_expertise='medium', timeline=6 ) enterprise_profile = ScenarioProfile( scenario=BusinessScenario.ENTERPRISE, requirements=[TechnicalRequirement.ENTERPRISE_SUPPORT, TechnicalRequirement.LOW_LATENCY], budget_range=(100000, 500000), team_size=15, technical_expertise='high', timeline=12 ) # 获取推荐结果 startup_recommendation = engine.recommend_tool(startup_profile) enterprise_recommendation = engine.recommend_tool(enterprise_profile) print("创业公司推荐:") print(f"最佳选择: {startup_recommendation['top_recommendation']['tool']}") print(f"得分: {startup_recommendation['top_recommendation']['score']:.2f}") print("\n企业级推荐:") print(f"最佳选择: {enterprise_recommendation['top_recommendation']['tool']}") print(f"得分: {enterprise_recommendation['top_recommendation']['score']:.2f}")
这个推荐引擎展示了如何根据具体的业务场景和技术需求,系统性地选择最适合的AI工具。
在选择AI工具时,风险评估是不可忽视的重要环节:
"在技术选型中,最大的风险往往不是选择了错误的工具,而是没有充分评估和准备应对潜在的风险。" —— 技术架构最佳实践
from enum import Enum from typing import Dict, List import json class RiskLevel(Enum): LOW = 1 MEDIUM = 2 HIGH = 3 CRITICAL = 4 class RiskCategory(Enum): TECHNICAL = "technical" BUSINESS = "business" OPERATIONAL = "operational" SECURITY = "security" @dataclass class Risk: name: str category: RiskCategory level: RiskLevel probability: float # 0-1 impact: float # 0-1 description: str mitigation_strategies: List[str] class RiskAssessment: """AI工具风险评估框架""" def __init__(self): self.open_source_risks = [ Risk( name="技术债务积累", category=RiskCategory.TECHNICAL, level=RiskLevel.MEDIUM, probability=0.7, impact=0.6, description="开源工具可能存在代码质量不一致,导致技术债务积累", mitigation_strategies=[ "建立代码审查机制", "定期重构和优化", "选择成熟稳定的开源项目" ] ), Risk( name="社区支持不稳定", category=RiskCategory.BUSINESS, level=RiskLevel.MEDIUM, probability=0.4, impact=0.8, description="开源项目可能面临维护者离开或社区分裂的风险", mitigation_strategies=[ "选择有多个维护者的项目", "建立内部技术团队", "准备备选方案" ] ), Risk( name="安全漏洞风险", category=RiskCategory.SECURITY, level=RiskLevel.HIGH, probability=0.5, impact=0.9, description="开源代码透明度高,可能被恶意利用发现漏洞", mitigation_strategies=[ "定期安全审计", "及时更新补丁", "实施多层安全防护" ] ) ] self.closed_source_risks = [ Risk( name="供应商锁定", category=RiskCategory.BUSINESS, level=RiskLevel.HIGH, probability=0.8, impact=0.7, description="过度依赖单一供应商,难以迁移到其他平台", mitigation_strategies=[ "设计抽象层接口", "保持数据可导出性", "建立多供应商策略" ] ), Risk( name="成本不可控", category=RiskCategory.BUSINESS, level=RiskLevel.MEDIUM, probability=0.6, impact=0.8, description="API调用费用可能随使用量激增而快速上涨", mitigation_strategies=[ "设置使用量监控和告警", "实施成本优化策略", "准备成本控制预案" ] ), Risk( name="服务可用性依赖", category=RiskCategory.OPERATIONAL, level=RiskLevel.MEDIUM, probability=0.3, impact=0.9, description="依赖外部服务,可能面临服务中断风险", mitigation_strategies=[ "实施多区域部署", "建立降级机制", "准备离线备份方案" ] ) ] def calculate_risk_score(self, risks: List[Risk]) -> Dict: """计算风险评分""" total_risk_score = 0 risk_distribution = {level: 0 for level in RiskLevel} category_risks = {category: [] for category in RiskCategory} for risk in risks: # 风险评分 = 概率 × 影响 × 严重程度权重 level_weight = { RiskLevel.LOW: 1, RiskLevel.MEDIUM: 2, RiskLevel.HIGH: 3, RiskLevel.CRITICAL: 4 } risk_score = risk.probability * risk.impact * level_weight[risk.level] total_risk_score += risk_score risk_distribution[risk.level] += 1 category_risks[risk.category].append(risk) return { 'total_score': total_risk_score, 'average_score': total_risk_score / len(risks) if risks else 0, 'risk_distribution': risk_distribution, 'category_risks': category_risks, 'high_priority_risks': [r for r in risks if r.level in [RiskLevel.HIGH, RiskLevel.CRITICAL]] } def generate_risk_report(self) -> str: """生成风险评估报告""" open_source_analysis = self.calculate_risk_score(self.open_source_risks) closed_source_analysis = self.calculate_risk_score(self.closed_source_risks) report = "AI工具风险评估报告\n" report += "=" * 50 + "\n\n" report += "开源工具风险分析:\n" report += f"总风险评分: {open_source_analysis['total_score']:.2f}\n" report += f"平均风险评分: {open_source_analysis['average_score']:.2f}\n" report += f"高优先级风险数量: {len(open_source_analysis['high_priority_risks'])}\n\n" report += "闭源工具风险分析:\n" report += f"总风险评分: {closed_source_analysis['total_score']:.2f}\n" report += f"平均风险评分: {closed_source_analysis['average_score']:.2f}\n" report += f"高优先级风险数量: {len(closed_source_analysis['high_priority_risks'])}\n\n" # 风险对比结论 if open_source_analysis['total_score'] < closed_source_analysis['total_score']: report += "结论: 开源工具整体风险较低\n" else: report += "结论: 闭源工具整体风险较低\n" return report # 执行风险评估 risk_assessment = RiskAssessment() risk_report = risk_assessment.generate_risk_report() print(risk_report)
不同类型的风险需要采用不同的缓解策略,以下是系统性的风险管理框架。
AI工具的发展正朝着更加智能化、标准化和生态化的方向演进:

图5:AI工具发展时间线 - 时间线图 - 展示AI工具从早期阶段到未来创新阶段的演进历程
基于当前的技术发展趋势和市场动态,我们可以预测未来几年AI工具市场的变化:
import numpy as np from typing import Dict, List import matplotlib.pyplot as plt class MarketTrendPredictor: """AI工具市场趋势预测器""" def __init__(self): # 历史数据(2020-2024) self.historical_data = { 'years': [2020, 2021, 2022, 2023, 2024], 'open_source_adoption': [25, 35, 45, 55, 62], 'closed_source_market': [75, 65, 55, 45, 38], 'hybrid_solutions': [0, 5, 15, 25, 35], 'total_market_size': [10, 25, 60, 120, 200] # 单位:十亿美元 } def predict_future_trends(self, years_ahead: int = 5) -> Dict: """预测未来趋势""" future_years = list(range(2025, 2025 + years_ahead)) # 使用线性回归预测开源工具采用率 open_source_trend = np.polyfit(self.historical_data['years'], self.historical_data['open_source_adoption'], 1) open_source_future = [min(85, max(0, np.polyval(open_source_trend, year))) for year in future_years] # 预测闭源工具市场份额 closed_source_future = [max(15, 100 - os) for os in open_source_future] # 预测混合解决方案增长 hybrid_trend = np.polyfit(self.historical_data['years'][-3:], self.historical_data['hybrid_solutions'][-3:], 1) hybrid_future = [min(50, max(0, np.polyval(hybrid_trend, year))) for year in future_years] # 预测市场总规模 market_trend = np.polyfit(self.historical_data['years'], self.historical_data['total_market_size'], 2) market_future = [max(0, np.polyval(market_trend, year)) for year in future_years] return { 'years': future_years, 'open_source_adoption': open_source_future, 'closed_source_market': closed_source_future, 'hybrid_solutions': hybrid_future, 'total_market_size': market_future, 'key_insights': self._generate_insights(open_source_future, closed_source_future, hybrid_future, market_future) } def _generate_insights(self, open_source: List, closed_source: List, hybrid: List, market_size: List) -> List[str]: """生成市场洞察""" insights = [] # 开源工具趋势分析 if open_source[-1] > open_source[0]: insights.append("开源AI工具将继续保持强劲增长势头") # 混合解决方案分析 if hybrid[-1] > hybrid[0] * 1.5: insights.append("混合解决方案将成为主流选择") # 市场规模分析 growth_rate = (market_size[-1] - market_size[0]) / market_size[0] if growth_rate > 1.0: insights.append(f"AI工具市场将实现{growth_rate*100:.0f}%的高速增长") # 竞争格局分析 if abs(open_source[-1] - closed_source[-1]) < 10: insights.append("开源与闭源工具将形成均衡竞争格局") return insights def analyze_disruption_factors(self) -> Dict: """分析市场颠覆因素""" disruption_factors = { 'technology_breakthroughs': { 'factor': '技术突破', 'impact_level': 'high', 'description': 'AGI、量子计算等技术突破可能重塑AI工具格局', 'probability': 0.3, 'timeline': '2027-2030' }, 'regulatory_changes': { 'factor': '监管变化', 'impact_level': 'medium', 'description': 'AI监管政策可能影响开源与闭源工具的发展', 'probability': 0.7, 'timeline': '2025-2027' }, 'economic_factors': { 'factor': '经济因素', 'impact_level': 'medium', 'description': '经济周期变化影响企业AI投资决策', 'probability': 0.5, 'timeline': '2024-2026' }, 'ecosystem_consolidation': { 'factor': '生态整合', 'impact_level': 'high', 'description': '大型科技公司可能通过收购整合AI工具生态', 'probability': 0.8, 'timeline': '2025-2028' } } return disruption_factors # 执行市场趋势预测 predictor = MarketTrendPredictor() future_trends = predictor.predict_future_trends(6) disruption_analysis = predictor.analyze_disruption_factors() print("未来AI工具市场趋势预测:") print("-" * 40) for year, os_share, cs_share, hybrid_share, market_size in zip( future_trends['years'], future_trends['open_source_adoption'], future_trends['closed_source_market'], future_trends['hybrid_solutions'], future_trends['total_market_size'] ): print(f"{year}年:") print(f" 开源工具占比: {os_share:.1f}%") print(f" 闭源工具占比: {cs_share:.1f}%") print(f" 混合方案占比: {hybrid_share:.1f}%") print(f" 市场规模: ${market_size:.0f}B") print() print("关键洞察:") for insight in future_trends['key_insights']: print(f"• {insight}")
这个预测模型基于历史数据和市场趋势,为我们提供了未来AI工具发展的可能路径。
基于前面的分析,我提出以下AI工具选择的决策框架:
class AIToolDecisionFramework: """AI工具选择决策框架""" def __init__(self): self.decision_tree = { 'budget_constraint': { 'high': 'consider_closed_source', 'medium': 'evaluate_both', 'low': 'prefer_open_source' }, 'technical_expertise': { 'high': 'open_source_advantage', 'medium': 'hybrid_approach', 'low': 'closed_source_advantage' }, 'time_to_market': { 'urgent': 'closed_source_preferred', 'moderate': 'flexible_choice', 'flexible': 'open_source_viable' }, 'customization_needs': { 'high': 'open_source_required', 'medium': 'hybrid_solution', 'low': 'closed_source_sufficient' } } def make_recommendation(self, criteria: Dict) -> Dict: """基于多维度标准提供推荐""" scores = {'open_source': 0, 'closed_source': 0, 'hybrid': 0} # 预算因素评分 budget_level = criteria.get('budget_level', 'medium') if budget_level == 'low': scores['open_source'] += 3 elif budget_level == 'high': scores['closed_source'] += 3 else: scores['hybrid'] += 2 # 技术能力评分 tech_level = criteria.get('technical_expertise', 'medium') if tech_level == 'high': scores['open_source'] += 3 elif tech_level == 'low': scores['closed_source'] += 3 else: scores['hybrid'] += 2 # 时间压力评分 time_pressure = criteria.get('time_to_market', 'moderate') if time_pressure == 'urgent': scores['closed_source'] += 2 elif time_pressure == 'flexible': scores['open_source'] += 2 # 定制需求评分 customization = criteria.get('customization_needs', 'medium') if customization == 'high': scores['open_source'] += 3 elif customization == 'low': scores['closed_source'] += 2 else: scores['hybrid'] += 2 # 确定最佳选择 best_choice = max(scores, key=scores.get) confidence = scores[best_choice] / sum(scores.values()) return { 'recommendation': best_choice, 'confidence': confidence, 'scores': scores, 'rationale': self._generate_rationale(best_choice, criteria) } def _generate_rationale(self, choice: str, criteria: Dict) -> str: """生成推荐理由""" rationales = { 'open_source': "基于您的预算约束和定制需求,开源解决方案能够提供最佳的性价比和灵活性。", 'closed_source': "考虑到时间压力和技术资源限制,闭源解决方案能够快速满足业务需求。", 'hybrid': "综合考虑各项因素,混合解决方案能够平衡成本、性能和风险。" } return rationales.get(choice, "需要进一步分析具体需求。") # 使用决策框架 framework = AIToolDecisionFramework() # 示例场景1:创业公司 startup_criteria = { 'budget_level': 'low', 'technical_expertise': 'high', 'time_to_market': 'moderate', 'customization_needs': 'high' } startup_recommendation = framework.make_recommendation(startup_criteria) print("创业公司推荐结果:") print(f"推荐方案: {startup_recommendation['recommendation']}") print(f"置信度: {startup_recommendation['confidence']:.2f}") print(f"理由: {startup_recommendation['rationale']}")
无论选择哪种AI工具,都需要制定清晰的实施路线图:
作为一名深耕AI领域多年的技术从业者,我深刻体会到选择合适的AI工具对项目成功的重要性。通过本文的全面分析,我们可以得出以下核心结论:
在成本维度上,开源AI工具在长期使用中具有明显优势,特别是对于有技术实力的团队而言,能够实现更好的成本控制和投资回报。然而,我们不能忽视隐性成本的影响,包括学习曲线、集成复杂度和维护开销等因素。闭源工具虽然直接成本较高,但在降低技术门槛和减少运维负担方面表现出色。
从性能角度来看,两者各有千秋。开源工具提供了更大的优化空间和定制可能性,适合对性能有特殊要求的场景;闭源工具则在稳定性和开箱即用方面更胜一筹,能够快速满足标准化需求。关键在于根据具体的业务场景和技术要求做出合理选择。
生态系统建设方面,开源工具凭借社区驱动的创新模式和广泛的技术栈集成能力,在创新速度和技术多样性方面表现突出。闭源工具则通过统一的标准和专业的支持服务,在企业级应用中建立了稳固的生态地位。未来,混合解决方案将成为主流趋势,结合两者的优势。
在风险管理方面,开源工具面临的主要挑战包括技术债务积累、社区支持不稳定和安全漏洞风险;闭源工具则需要应对供应商锁定、成本不可控和服务依赖等问题。成功的关键在于建立完善的风险评估和缓解机制。
基于市场趋势分析,我预测未来5-10年内,开源AI工具的市场份额将继续增长,但不会完全取代闭源解决方案。相反,两者将在不同的应用场景中找到各自的定位,形成互补共存的格局。技术突破、监管变化和生态整合将成为影响市场格局的关键因素。
对于技术决策者,我建议采用多维度评估框架,综合考虑预算约束、技术能力、时间要求和定制需求等因素。没有一种工具能够适用于所有场景,关键是找到最适合当前业务需求和团队能力的解决方案。同时,保持技术栈的灵活性和可扩展性,为未来的技术演进留出空间。
在这个AI技术快速发展的时代,我们既要拥抱开源社区的创新活力,也要认识到商业化产品的价值。最终,技术的价值不在于其开源或闭源的属性,而在于能否有效解决实际问题,创造商业价值。作为技术从业者,我们需要保持开放的心态,持续学习和适应,在这个充满机遇和挑战的领域中找到属于自己的发展道路。
我是摘星!如果这篇文章在你的技术成长路上留下了印记👁️ 【关注】与我一起探索技术的无限可能,见证每一次突破👍 【点赞】为优质技术内容点亮明灯,传递知识的力量🔖 【收藏】将精华内容珍藏,随时回顾技术要点💬 【评论】分享你的独特见解,让思维碰撞出智慧火花🗳️ 【投票】用你的选择为技术社区贡献一份力量技术路漫漫,让我们携手前行,在代码的世界里摘取属于程序员的那片星辰大海!
#开源AI工具 #闭源AI服务 #成本效益分析 #AI技术选型 #企业级AI解决方案
原创声明:本文系作者授权腾讯云开发者社区发表,未经许可,不得转载。
如有侵权,请联系 cloudcommunity@tencent.com 删除。
原创声明:本文系作者授权腾讯云开发者社区发表,未经许可,不得转载。
如有侵权,请联系 cloudcommunity@tencent.com 删除。