

截止 2025 年 6 月,全球大部分企业主要面临两大难题:
而低代码开发正好能解决这两大痛点。大量研究表明,低代码开发比传统写代码的方式快 60%。
低代码平台能让企业内部快速去推动数字化/信息化项目,它能把专业程序员从基础工作中解放出来,让他们专注于更复杂的技术难题。总体而言,全球低代码开发技术市场预计到2026年将达到580亿美元。如果你看过 Gartner 的研究报告,就会发现这比去年增长了 20%。
简单来说,低代码和无代码平台属于 PaaS(平台即服务)。它们让开发软件不用再一行行手写大量代码。普通员工(非专业程序员)也能通过拖拽现成的组件和使用图形界面,像搭积木一样构建应用。这意味着公司里所有岗位人员都能积极参与设计、开发和部署内部应用程序或以客户为中心的应用解决方案。

国外低代码平台生态

国内低代码平台
联想到近几年爆火的 AI(特别是2023年大模型LLM和2025年deepseek的兴起),有人曾大胆预测:随着大规模模型技术的兴起,我们正处于一个崭新的智能时代的黎明。未来 5 到 10 年,AI 可能会接手 99% 的开发、设计和文字工作。那么,AI 要接管的这些工作,和低代码有什么关系呢?
别急,我们一起看看其中的联系:

逻辑抽象
低代码开发,是一个阶段性的软件工程的升级里程碑,某种意义上,是各个大厂,”卷“万物的产物;话说回来,也是互联网寒冬下的必然产物,因为低代码的 PaaS 太具诱惑力了,其主打的降本提效,让企业闻之欲罢不能。让平台化这个词,也区分了高低等级,基于传统软件工程,以及无法支撑高山流水的低代码平台,甚至有的公司,直接祭出了零代码的概念,来高调炫技。
上面的图中,结合本人的实践思考,重新梳理了传统软件工程和低代码工程以及零代码平台的区别,某种意义上,也看到主流的社区,也在尝试使用 AIGC 的能力,打通和低代码工程的最后一公里,来进行智能化的业务应用的逻辑。
后文中,我们结合实际的例子,来描述下以上工程化实践的心得。先来渐进式的一起思考几个问题:
1.1 先了解“软件工程”是啥?
软件工程就是用系统化、规范化的方法,在预算和时间内,开发出易修改、高效、可靠、易维护、适应性强、可移植、可重用的软件。

1.2 那“低代码”又是什么?
“低代码”这个词最早在 2014 年由研究机构提出。它指的是开发者只需写很少的代码,主要依靠低代码平台提供的可视化工具(界面、逻辑、对象、流程编排器)来完成大部分开发工作。
这样做的好处是:
简单说:低代码让非技术人员也能相对简单地创建应用,而不需要精通Web、Java、Python等编程。它是一种方法论,需要工具来支撑。
以下结合本人实践理解,给出其定义:
(说明:本文中的“低代码”主要指仍需少量代码进行业务开发的方式;“零代码”指完全通过 UI 配置实现功能的方式。)
应用场景非常广泛:
AIGC 领域有个概念叫“提示工程(Prompt Engineering)”。

简单理解就是如何有效地给 AI 下指令让它干活。提示工程主要关注:
在低代码方面,通常会定义一种“领域特定语言(DSL)”。DSL是一种“专门针对某个特定领域”(比如智能对话、电商订单、IoT设备管理)设计的简化编程语言。 结合点在于:我们可以把业务需求描述成任务(Task/Action),用DSL定义这些任务的功能点。然后,像“织信Informat、LangChain”这样的工具,可以协调大模型(LLM)来理解和执行这些DSL定义的任务,实现智能化应用的落地。
讲到这里,我们只是横向的看了下,低代码相关的应用广度,可能没有得到任何干货,接下来,我们聚焦在这样的架构模型中展开:站在用户或者业务开发者的视角,从上往下,依次是零代码平台和低代码工程。
而从技术实现角度看,需要从下往上构建:
底层:数据驱动的平台 -> 中层:低代码DSL -> 上层:零代码UI组件

低代码工程的构思
近几年,微服务架构在互联网软件开发中已非常成熟,并融入“云原生”理念达到高峰。(云原生涉及内容较多,后续可专题探讨,简单理解其核心包含微服务等。)

微服务处理外部的各种请求(用户、设备、系统任务)。伴随微服务,领域驱动设计(DDD)流行起来。其中有个关键理念:“事件溯源(Event Sourcing, ES)”。
“ ES 的核心思想”:不直接保存业务对象的当前状态,而是保存这个对象上发生的“所有事件”。需要还原对象时,只要按顺序“重放”这些事件就能回到某个状态。这带来了新思路:业务功能单元(组件)不再只是处理请求和返回响应,而是“监听特定事件”,事件发生时执行匹配的动作。
这需要解决几个关键问题:
(1)“定义标准化事件”:在特定业务领域内,事件的定义必须清晰统一,才能有效管理。
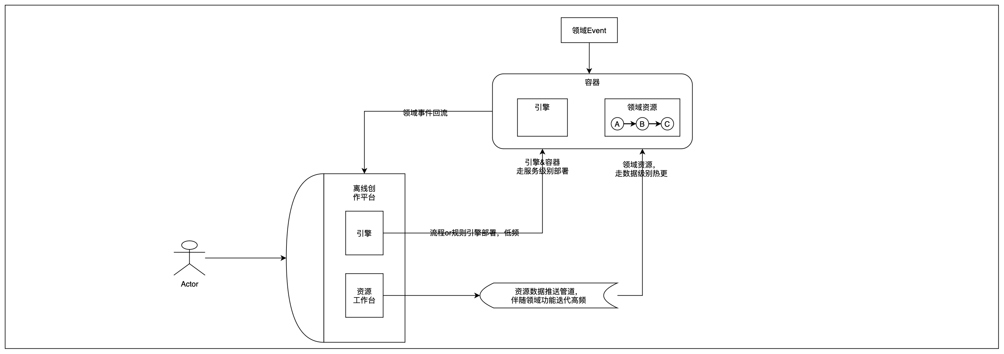
(2)“分离通用框架与业务逻辑”:把业务逻辑极致地封装在“领域资源”里,通用功能(如事件分发、执行环境)由“容器”负责。
(3)“构建闭环数据平台”:

“总结”:数据驱动的平台核心是三个子系统和它们之间流转的实体:
这个基础平台运转良好,才能支撑上层低代码/零代码的开发。
DDD(设计方法)和 DSL(实现工具)目标一致:都是为了更好地解决特定领域的复杂问题。

**在数据驱动平台下,低代码DSL是生产“领域资源”的重要工具**。DSL是对通用编程语言(GPL)的抽象和简化,目标是**降低使用成本,提高特定领域的开发效率**。
**举例说明**:假设我们选用一个类似**LiteFlow**的开源流程引擎作为核心引擎。围绕它构建的DSL,就是一种**专注于流程编排的领域语言**。它的目标是让用户能用更灵活、更简单的方式,把各种组件和函数组合编排起来,形成新的业务流程(即一种领域资源),然后部署到运行容器中执行。
**为什么说它是“低代码”DSL?**
看看LiteFlow DSL的例子:
* **最终编排效果**(非常简洁):
```XML
<chain name="订单流程">
THEN(风险校验, 优惠计算, 库存锁定, 创建订单);
</chain>
```
`THEN`表示串行执行这四个组件。
* **后台组件实现**:每个组件(如`风险校验`)由开发人员用传统代码预先写好功能,并注册到平台。
**LiteFlow DSL 关键语法示例:**
| 关键词 | 说明 | 简单例子 |
| :----- | :----------- | :-------------------------------- |
| `THEN` | 串行执行 | `THEN(A, B, C);` // 依次执行A,B,C |
| `WHEN` | 并行执行 | `WHEN(A, B, C);` // A,B,C同时执行 |
| `SWITCH`| 条件选择 | `SWITCH(X).to(A, B, C);` // 根据X结果选A、B或C执行 |
| `IF` | 条件判断 | `IF(条件).DO(A).ELSE(B);` // 满足条件做A,否则做B |
| `FOR` | 循环执行 | `FOR(5).DO(THEN(A, B));` // 循环5次,每次依次执行A,B |
掌握少量关键词就能编排复杂流程,后台组件由专业开发预制好。用户只需理解DSL语法进行组合,这就是**真正的低代码工具**。要实现**零代码**,就需要在DSL之上构建更直观的**图形化工作台**。工作台是实现零代码业务构建的理想界面。参考 LiteFlow 作者的理念:想象一个工作台,不同角色的人(业务人员)可以在上面找到预制好的“原材料”(组件),根据自己的需求进行拖拽、配置和连接,最终组装成一个完整的功能“产品”,然后交付使用。

(注:LiteFlow 本身主要提供 DSL 能力,工作台需要用户自行或选用其他工具实现图形化界面,但其理念是通用的。) 这种工作台模式,就是零代码落地的核心:通过“直观的图形界面(GUI)”,让用户无需接触任何代码或 DSL 语法,通过配置和拖拽完成应用构建。
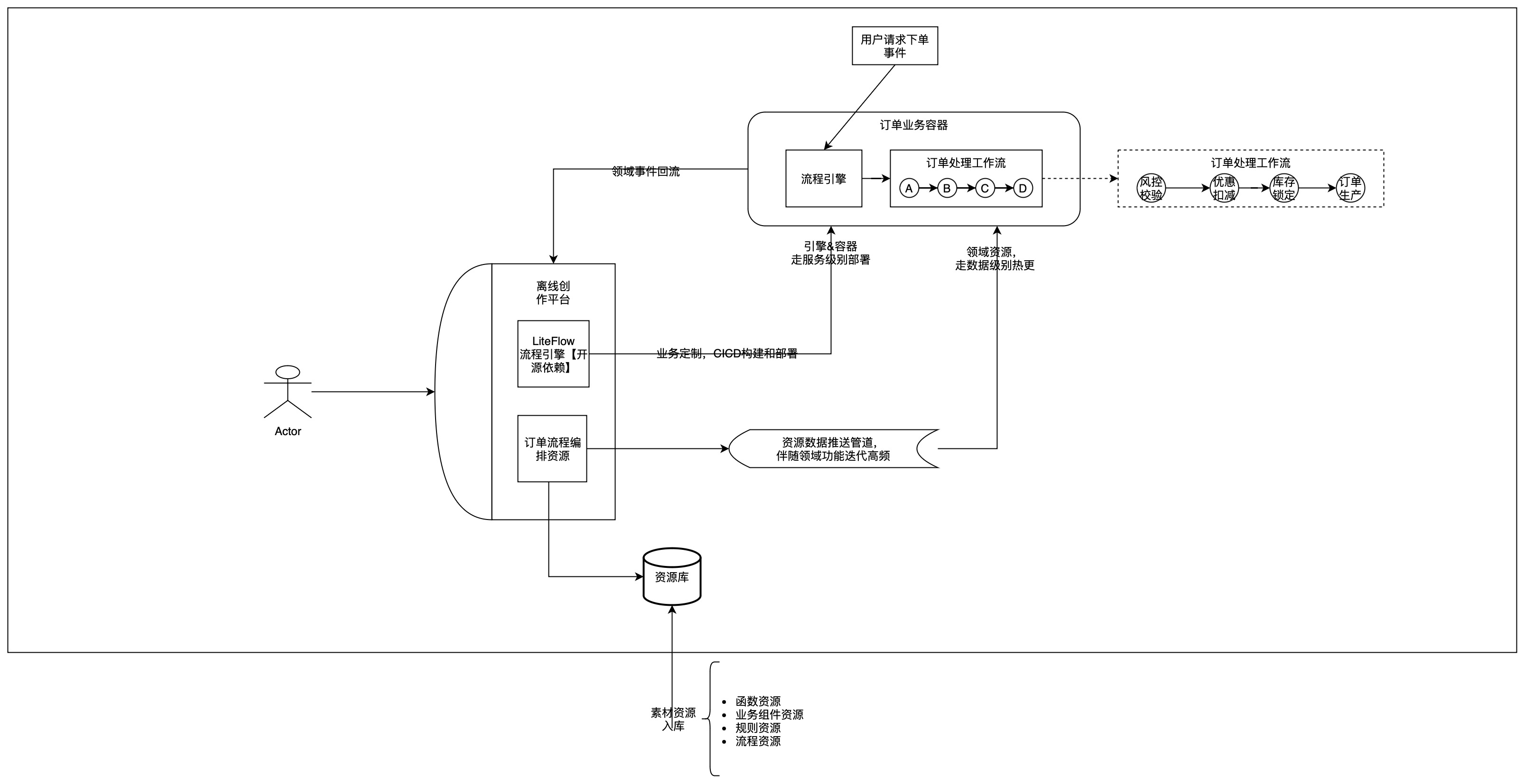
理论讲了不少,现在动手实践一个基于低代码理念的订单流程系统:

技术栈:Spring Boot (Java框架)
核心引擎:LiteFlow (流程编排引擎)
目标:构建一个简易的订单创建流程,包含:风险校验 -> 优惠计算 -> 库存锁定 -> 创建订单。
(1)离线平台 (自建Spring Boot应用):
(2)交付管道:
使用云存储服务(如阿里云OSS、腾讯云COS)存放打包好的流程资源包。
提供API或界面,触发将资源包部署到运行环境(类似CI/CD流程)。
(3)运行容器 (订单微服务 - Spring Boot应用):
a、集成 LiteFlow 引擎;
b、提供两个容器接口:
c、开发四个业务组件 (用Java实现):

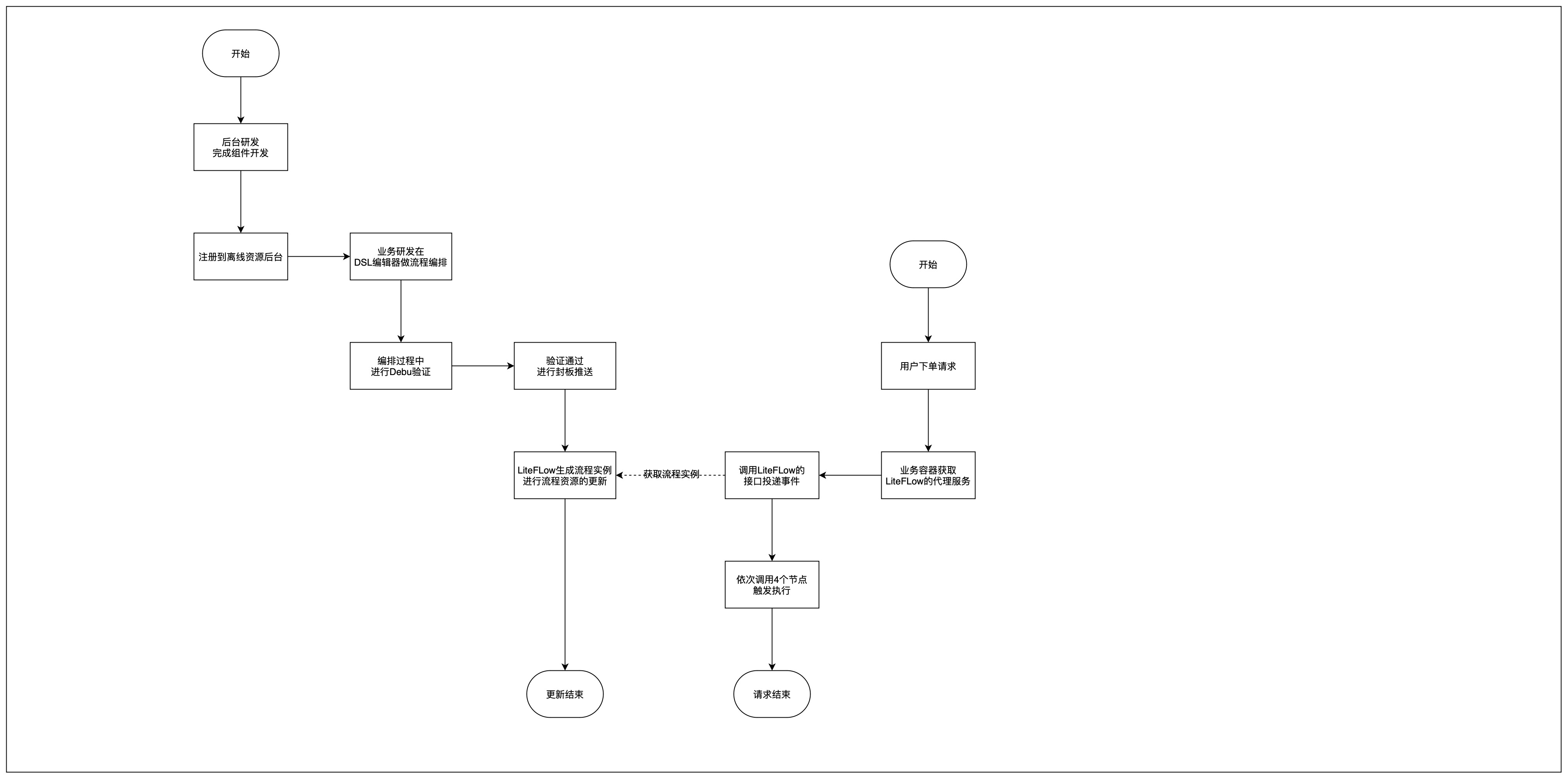
(1)配置流程:在离线平台的DSL编辑器中,编写流程规则:THEN(风险校验, 优惠计算, 库存锁定, 创建订单);,保存并打包。
(2)部署流程:通过交付管道,将打包好的流程资源发布到订单微服务(运行容器),触发热更新接口(/updateFlow)加载新流程。
(3)执行业务:用户下单,请求/createOrder接口。LiteFlow引擎根据当前加载的流程规则,依次执行四个组件,完成订单创建。
本文的核心不仅在于演示 LiteFlow,更在于展示了一种架构思路。无论采用低代码还是传统开发,面对复杂多变的业务需求:
好的技术架构是关键!
好的技术架构是关键!
好的技术架构是关键!
它需要在架构的稳定性和业务需求的灵活性/复杂性之间找到平衡点。临时拼凑的方案(“想到哪做到哪”)往往埋下深坑。
软件工程强调持续集成(CI)和持续交付(CD)。在技术荒漠上很难建立稳定高效的系统。可持续性是工程化方案的核心原则。虽然有时为了紧急需求需要妥协(产生“技术债”),但必须找机会尽快偿还。
保障质量的关键环节:
开发阶段:单元测试(单测) - 确保每个组件/函数按预期工作。
测试阶段:提测前冒烟测试 - 快速验证核心流程是否通顺。持续的回归测试 - 确保新修改不会破坏已有功能。
管理与协作:清晰划分系统和角色职责,建立规范的协作流程,让整个开发机器高效、有序运转。管理者的水平在此至关重要。
最后特别推荐:
这是本人目前探索到的两个最佳低代码产品,大家如果有空,不妨深入体验一番。绝对不会让你失望。
原创声明:本文系作者授权腾讯云开发者社区发表,未经许可,不得转载。
如有侵权,请联系 cloudcommunity@tencent.com 删除。
原创声明:本文系作者授权腾讯云开发者社区发表,未经许可,不得转载。
如有侵权,请联系 cloudcommunity@tencent.com 删除。