
🌟 Hello,我是摘星!
🌈 在彩虹般绚烂的技术栈中,我是那个永不停歇的色彩收集者。
🦋 每一个优化都是我培育的花朵,每一个特性都是我放飞的蝴蝶。
🔬 每一次代码审查都是我的显微镜观察,每一次重构都是我的化学实验。
🎵 在编程的交响乐中,我既是指挥家也是演奏者。让我们一起,在技术的音乐厅里,奏响属于程序员的华美乐章。
作为一名深耕AI技术领域多年的博主摘星,我深刻认识到工具(Tools)在现代智能体系统中的核心地位。在Anthropic推出的Model Context Protocol(MCP)框架下,工具不再是简单的功能模块,而是赋予AI智能体真正"超能力"的关键组件。通过深入研究MCP工具开发的各个层面,我发现这一技术正在重新定义人机交互的边界。MCP工具开发不仅仅是编写几个函数那么简单,它涉及复杂的参数验证机制、精密的错误处理策略、高效的异步调用模式,以及优雅的工具组合设计。在实际项目中,我见证了许多开发者因为缺乏对MCP工具设计原则的深入理解,导致开发出的工具要么性能低下,要么稳定性差,要么无法与其他工具有效协作。本文将从工具概念的本质出发,深入探讨MCP工具开发的核心技术要点,包括如何设计符合MCP规范的工具接口、如何实现健壮的参数验证与错误处理、如何优化异步工具调用的性能表现,以及如何构建可组合、可扩展的工具生态系统。通过理论与实践相结合的方式,我将为读者呈现一个完整的MCP工具开发实战指南,帮助开发者真正掌握这一前沿技术,为智能体注入强大的能力扩展机制。
在MCP(Model Context Protocol)框架中,工具(Tools)是连接AI智能体与外部世界的桥梁。与传统的API调用不同,MCP工具具有更强的语义化特征和上下文感知能力。
// MCP工具的基本结构定义 interface MCPTool { name: string; // 工具名称 description: string; // 工具描述 inputSchema: JSONSchema; // 输入参数模式 handler: ToolHandler; // 工具处理函数 metadata?: ToolMetadata; // 工具元数据 } interface ToolHandler { (params: any, context: MCPContext): Promise<ToolResult>; } interface ToolResult { content: ToolContent[]; // 工具执行结果 isError?: boolean; // 是否为错误结果 metadata?: Record<string, any>; // 结果元数据 }
MCP工具开发遵循以下核心设计原则:
设计原则 | 描述 | 实现要点 |
|---|---|---|
单一职责 | 每个工具只负责一个明确的功能 | 避免功能耦合,提高可维护性 |
幂等性 | 相同输入产生相同输出 | 确保工具调用的可预测性 |
可组合性 | 工具间可以灵活组合使用 | 标准化输入输出格式 |
错误透明 | 错误信息清晰可理解 | 提供详细的错误上下文 |
性能优先 | 优化执行效率和资源使用 | 异步处理和缓存机制 |

图1 MCP工具设计原则架构图
根据功能特性,MCP工具可以分为以下几类:
// 数据处理工具示例 class DataProcessingTool implements MCPTool { name = "data_processor"; description = "处理和转换数据格式"; inputSchema = { type: "object", properties: { data: { type: "array", description: "待处理的数据" }, operation: { type: "string", enum: ["filter", "transform", "aggregate"], description: "处理操作类型" } }, required: ["data", "operation"] }; async handler(params: any, context: MCPContext): Promise<ToolResult> { const { data, operation } = params; try { let result; switch (operation) { case "filter": result = this.filterData(data, context.filterCriteria); break; case "transform": result = this.transformData(data, context.transformRules); break; case "aggregate": result = this.aggregateData(data, context.aggregateFunction); break; default: throw new Error(`不支持的操作类型: ${operation}`); } return { content: [{ type: "text", text: `数据处理完成,处理了 ${data.length} 条记录` }, { type: "json", data: result }] }; } catch (error) { return { content: [{ type: "text", text: `数据处理失败: ${error.message}` }], isError: true }; } } }
MCP工具的参数验证需要建立多层次的验证体系,确保输入数据的完整性和正确性。
// 参数验证器接口定义 interface ParameterValidator { validate(params: any, schema: JSONSchema): ValidationResult; } interface ValidationResult { isValid: boolean; errors: ValidationError[]; sanitizedParams?: any; } interface ValidationError { path: string; message: string; code: string; severity: 'error' | 'warning'; } // 实现多层次验证器 class MultiLevelValidator implements ParameterValidator { private validators: Map<string, ValidatorFunction> = new Map(); constructor() { this.initializeValidators(); } private initializeValidators() { // 基础类型验证 this.validators.set('type', this.validateType.bind(this)); // 格式验证 this.validators.set('format', this.validateFormat.bind(this)); // 业务规则验证 this.validators.set('business', this.validateBusinessRules.bind(this)); // 安全性验证 this.validators.set('security', this.validateSecurity.bind(this)); } validate(params: any, schema: JSONSchema): ValidationResult { const errors: ValidationError[] = []; let sanitizedParams = { ...params }; // 第一层:基础类型验证 const typeErrors = this.validateType(params, schema); errors.push(...typeErrors); // 第二层:格式验证 if (errors.length === 0) { const formatErrors = this.validateFormat(params, schema); errors.push(...formatErrors); } // 第三层:业务规则验证 if (errors.length === 0) { const businessErrors = this.validateBusinessRules(params, schema); errors.push(...businessErrors); } // 第四层:安全性验证 if (errors.length === 0) { const securityResult = this.validateSecurity(params, schema); errors.push(...securityResult.errors); sanitizedParams = securityResult.sanitizedParams || sanitizedParams; } return { isValid: errors.filter(e => e.severity === 'error').length === 0, errors, sanitizedParams }; } private validateType(params: any, schema: JSONSchema): ValidationError[] { // 实现类型验证逻辑 const errors: ValidationError[] = []; if (schema.type === 'object' && typeof params !== 'object') { errors.push({ path: '$', message: '参数必须是对象类型', code: 'TYPE_MISMATCH', severity: 'error' }); } return errors; } private validateSecurity(params: any, schema: JSONSchema): { errors: ValidationError[]; sanitizedParams: any; } { const errors: ValidationError[] = []; const sanitized = this.sanitizeInput(params); // 检查潜在的安全风险 if (this.containsSqlInjection(params)) { errors.push({ path: '$', message: '检测到潜在的SQL注入风险', code: 'SECURITY_RISK', severity: 'error' }); } return { errors, sanitizedParams: sanitized }; } }

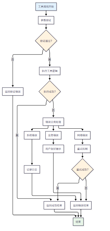
图2 MCP工具错误处理流程图
// 错误处理管理器 class ErrorHandler { private static instance: ErrorHandler; private errorStrategies: Map<string, ErrorStrategy> = new Map(); static getInstance(): ErrorHandler { if (!ErrorHandler.instance) { ErrorHandler.instance = new ErrorHandler(); } return ErrorHandler.instance; } constructor() { this.initializeStrategies(); } private initializeStrategies() { // 系统错误策略 this.errorStrategies.set('SYSTEM_ERROR', { handle: this.handleSystemError.bind(this), shouldRetry: false, logLevel: 'error' }); // 网络错误策略 this.errorStrategies.set('NETWORK_ERROR', { handle: this.handleNetworkError.bind(this), shouldRetry: true, maxRetries: 3, logLevel: 'warn' }); // 业务错误策略 this.errorStrategies.set('BUSINESS_ERROR', { handle: this.handleBusinessError.bind(this), shouldRetry: false, logLevel: 'info' }); } async handleError(error: Error, context: ErrorContext): Promise<ToolResult> { const errorType = this.classifyError(error); const strategy = this.errorStrategies.get(errorType); if (!strategy) { return this.handleUnknownError(error, context); } // 记录错误日志 this.logError(error, context, strategy.logLevel); // 执行错误处理策略 return await strategy.handle(error, context); } private handleNetworkError(error: Error, context: ErrorContext): Promise<ToolResult> { return { content: [{ type: "text", text: `网络连接异常,请检查网络设置后重试。错误详情: ${error.message}` }], isError: true, metadata: { errorType: 'NETWORK_ERROR', retryable: true, timestamp: new Date().toISOString() } }; } }
"优秀的错误处理不是避免错误,而是优雅地从错误中恢复。" —— 软件工程最佳实践
// 错误恢复管理器 class RecoveryManager { private recoveryStrategies: Map<string, RecoveryStrategy> = new Map(); constructor() { this.initializeRecoveryStrategies(); } private initializeRecoveryStrategies() { // 自动重试策略 this.recoveryStrategies.set('AUTO_RETRY', { canRecover: (error) => error.code === 'TEMPORARY_FAILURE', recover: this.autoRetryRecover.bind(this) }); // 降级策略 this.recoveryStrategies.set('FALLBACK', { canRecover: (error) => error.code === 'SERVICE_UNAVAILABLE', recover: this.fallbackRecover.bind(this) }); // 缓存策略 this.recoveryStrategies.set('CACHE_FALLBACK', { canRecover: (error) => error.code === 'DATA_SOURCE_ERROR', recover: this.cacheRecover.bind(this) }); } async attemptRecovery(error: Error, context: RecoveryContext): Promise<ToolResult | null> { for (const [name, strategy] of this.recoveryStrategies) { if (strategy.canRecover(error)) { try { const result = await strategy.recover(error, context); if (result) { console.log(`错误恢复成功,使用策略: ${name}`); return result; } } catch (recoveryError) { console.warn(`恢复策略 ${name} 执行失败:`, recoveryError); } } } return null; // 无法恢复 } }
现代MCP工具必须支持异步调用以提高系统整体性能。以下是几种主要的异步调用模式:
// 异步工具调用管理器 class AsyncToolManager { private executionPool: Map<string, Promise<ToolResult>> = new Map(); private concurrencyLimit: number = 10; private semaphore: Semaphore; constructor(concurrencyLimit: number = 10) { this.concurrencyLimit = concurrencyLimit; this.semaphore = new Semaphore(concurrencyLimit); } // 并发执行多个工具 async executeParallel(toolCalls: ToolCall[]): Promise<ToolResult[]> { const promises = toolCalls.map(async (call) => { await this.semaphore.acquire(); try { return await this.executeSingleTool(call); } finally { this.semaphore.release(); } }); return Promise.all(promises); } // 流水线执行工具链 async executePipeline(toolChain: ToolCall[]): Promise<ToolResult> { let currentResult: ToolResult | null = null; for (const toolCall of toolChain) { // 将前一个工具的输出作为当前工具的输入 if (currentResult) { toolCall.params = this.mergeParams(toolCall.params, currentResult); } currentResult = await this.executeSingleTool(toolCall); // 如果某个工具执行失败,中断流水线 if (currentResult.isError) { break; } } return currentResult!; } // 条件执行工具 async executeConditional( condition: ConditionFunction, trueTool: ToolCall, falseTool?: ToolCall ): Promise<ToolResult> { const shouldExecuteTrue = await condition(); const toolToExecute = shouldExecuteTrue ? trueTool : falseTool; if (!toolToExecute) { return { content: [{ type: "text", text: "条件不满足,跳过工具执行" }] }; } return this.executeSingleTool(toolToExecute); } }
优化策略 | 适用场景 | 性能提升 | 实现复杂度 |
|---|---|---|---|
缓存机制 | 重复调用相同参数的工具 | 80-95% | 中等 |
连接池 | 频繁的数据库或网络操作 | 60-80% | 中等 |
批量处理 | 大量相似的小任务 | 70-90% | 低 |
预加载 | 可预测的资源需求 | 50-70% | 高 |
懒加载 | 按需加载大型资源 | 40-60% | 中等 |
// 性能优化工具包装器 class OptimizedToolWrapper { private cache: LRUCache<string, ToolResult>; private connectionPool: ConnectionPool; private batchProcessor: BatchProcessor; constructor(tool: MCPTool, options: OptimizationOptions) { this.cache = new LRUCache({ max: options.cacheSize || 1000, ttl: options.cacheTTL || 300000 // 5分钟 }); this.connectionPool = new ConnectionPool({ min: options.minConnections || 2, max: options.maxConnections || 10 }); this.batchProcessor = new BatchProcessor({ batchSize: options.batchSize || 50, flushInterval: options.flushInterval || 1000 }); } async execute(params: any, context: MCPContext): Promise<ToolResult> { // 1. 检查缓存 const cacheKey = this.generateCacheKey(params); const cachedResult = this.cache.get(cacheKey); if (cachedResult && this.isCacheValid(cachedResult, context)) { return cachedResult; } // 2. 批量处理优化 if (this.canBatch(params)) { return this.batchProcessor.add(params, context); } // 3. 连接池优化 const connection = await this.connectionPool.acquire(); try { const result = await this.executeWithConnection(params, context, connection); // 4. 缓存结果 if (this.shouldCache(result)) { this.cache.set(cacheKey, result); } return result; } finally { this.connectionPool.release(connection); } } private generateCacheKey(params: any): string { return crypto .createHash('sha256') .update(JSON.stringify(params)) .digest('hex'); } }

图3 MCP工具性能监控体系架构图
// 性能监控器 class PerformanceMonitor { private metrics: Map<string, ToolMetrics> = new Map(); private alertThresholds: AlertThresholds; constructor(thresholds: AlertThresholds) { this.alertThresholds = thresholds; } startMonitoring(toolName: string, params: any): MonitoringSession { const session = new MonitoringSession(toolName, params); session.start(); return session; } recordExecution(session: MonitoringSession, result: ToolResult): void { session.end(); const toolName = session.toolName; const metrics = this.metrics.get(toolName) || new ToolMetrics(toolName); // 更新性能指标 metrics.addExecution({ duration: session.duration, success: !result.isError, memoryUsage: session.memoryUsage, timestamp: session.startTime }); this.metrics.set(toolName, metrics); // 检查性能阈值 this.checkThresholds(toolName, metrics); } private checkThresholds(toolName: string, metrics: ToolMetrics): void { const avgResponseTime = metrics.getAverageResponseTime(); const errorRate = metrics.getErrorRate(); if (avgResponseTime > this.alertThresholds.maxResponseTime) { this.triggerAlert('HIGH_RESPONSE_TIME', { toolName, currentValue: avgResponseTime, threshold: this.alertThresholds.maxResponseTime }); } if (errorRate > this.alertThresholds.maxErrorRate) { this.triggerAlert('HIGH_ERROR_RATE', { toolName, currentValue: errorRate, threshold: this.alertThresholds.maxErrorRate }); } } generatePerformanceReport(): PerformanceReport { const report = new PerformanceReport(); for (const [toolName, metrics] of this.metrics) { report.addToolReport({ toolName, totalExecutions: metrics.getTotalExecutions(), averageResponseTime: metrics.getAverageResponseTime(), errorRate: metrics.getErrorRate(), throughput: metrics.getThroughput(), recommendations: this.generateRecommendations(metrics) }); } return report; } }
工具组合是MCP生态系统中的高级特性,允许将多个简单工具组合成复杂的工作流。
// 工具组合器接口 interface ToolComposer { compose(tools: MCPTool[], composition: CompositionStrategy): ComposedTool; } // 组合策略枚举 enum CompositionStrategy { SEQUENTIAL = 'sequential', // 顺序执行 PARALLEL = 'parallel', // 并行执行 CONDITIONAL = 'conditional', // 条件执行 PIPELINE = 'pipeline', // 流水线执行 TREE = 'tree' // 树形执行 } // 组合工具实现 class ComposedTool implements MCPTool { name: string; description: string; inputSchema: JSONSchema; private tools: MCPTool[]; private strategy: CompositionStrategy; private executor: CompositionExecutor; constructor( tools: MCPTool[], strategy: CompositionStrategy, metadata: CompositionMetadata ) { this.tools = tools; this.strategy = strategy; this.name = metadata.name; this.description = metadata.description; this.inputSchema = this.generateComposedSchema(tools); this.executor = CompositionExecutorFactory.create(strategy); } async handler(params: any, context: MCPContext): Promise<ToolResult> { try { // 验证组合工具的输入参数 const validationResult = this.validateComposedParams(params); if (!validationResult.isValid) { return this.createErrorResult(validationResult.errors); } // 执行工具组合 const result = await this.executor.execute( this.tools, params, context ); return result; } catch (error) { return this.handleCompositionError(error, context); } } private generateComposedSchema(tools: MCPTool[]): JSONSchema { // 合并所有工具的输入模式 const properties: Record<string, any> = {}; const required: string[] = []; tools.forEach((tool, index) => { const toolPrefix = `tool_${index}_`; if (tool.inputSchema.properties) { Object.entries(tool.inputSchema.properties).forEach(([key, value]) => { properties[`${toolPrefix}${key}`] = value; }); } if (tool.inputSchema.required) { tool.inputSchema.required.forEach(key => { required.push(`${toolPrefix}${key}`); }); } }); return { type: "object", properties, required }; } }

图4 MCP工具链式调用执行序列图
// 链式调用执行器 class ChainExecutor implements CompositionExecutor { async execute( tools: MCPTool[], params: any, context: MCPContext ): Promise<ToolResult> { const executionChain = new ExecutionChain(); let currentResult: ToolResult | null = null; for (let i = 0; i < tools.length; i++) { const tool = tools[i]; const toolParams = this.extractToolParams(params, i); // 如果不是第一个工具,将前一个工具的输出合并到当前参数中 if (currentResult && i > 0) { toolParams = this.mergeWithPreviousResult(toolParams, currentResult); } // 创建执行节点 const node = new ExecutionNode(tool, toolParams, context); executionChain.addNode(node); try { // 执行当前工具 currentResult = await tool.handler(toolParams, context); // 记录执行结果 node.setResult(currentResult); // 如果工具执行失败,中断链式调用 if (currentResult.isError) { break; } } catch (error) { // 处理工具执行异常 currentResult = { content: [{ type: "text", text: `工具 ${tool.name} 执行失败: ${error.message}` }], isError: true }; node.setResult(currentResult); break; } } return currentResult || { content: [{ type: "text", text: "工具链执行完成,但未产生结果" }], isError: true }; } private extractToolParams(params: any, toolIndex: number): any { const toolPrefix = `tool_${toolIndex}_`; const toolParams: any = {}; Object.entries(params).forEach(([key, value]) => { if (key.startsWith(toolPrefix)) { const actualKey = key.substring(toolPrefix.length); toolParams[actualKey] = value; } }); return toolParams; } private mergeWithPreviousResult(params: any, previousResult: ToolResult): any { // 将前一个工具的输出合并到当前参数中 const mergedParams = { ...params }; // 如果前一个结果包含JSON数据,将其合并 previousResult.content.forEach(content => { if (content.type === 'json' && content.data) { Object.assign(mergedParams, content.data); } }); return mergedParams; } }

图5 工具组合最佳实践架构图
让我们通过一个实际案例来展示MCP工具开发的完整流程。我们将构建一个智能数据分析工具链,包含数据获取、清洗、分析和可视化四个核心工具。
// 数据分析工具链架构 interface DataAnalysisChain { dataFetcher: DataFetcherTool; // 数据获取工具 dataCleaner: DataCleanerTool; // 数据清洗工具 dataAnalyzer: DataAnalyzerTool; // 数据分析工具 dataVisualizer: DataVisualizerTool; // 数据可视化工具 } // 数据获取工具实现 class DataFetcherTool implements MCPTool { name = "data_fetcher"; description = "从各种数据源获取数据"; inputSchema = { type: "object", properties: { source: { type: "string", enum: ["database", "api", "file", "stream"], description: "数据源类型" }, config: { type: "object", description: "数据源配置信息" }, query: { type: "string", description: "查询条件或SQL语句" } }, required: ["source", "config"] }; async handler(params: any, context: MCPContext): Promise<ToolResult> { const { source, config, query } = params; try { let data; switch (source) { case "database": data = await this.fetchFromDatabase(config, query); break; case "api": data = await this.fetchFromAPI(config, query); break; case "file": data = await this.fetchFromFile(config); break; case "stream": data = await this.fetchFromStream(config); break; default: throw new Error(`不支持的数据源类型: ${source}`); } return { content: [{ type: "text", text: `成功获取 ${data.length} 条数据记录` }, { type: "json", data: { records: data, metadata: { source, timestamp: new Date().toISOString(), count: data.length } } }] }; } catch (error) { return { content: [{ type: "text", text: `数据获取失败: ${error.message}` }], isError: true }; } } private async fetchFromDatabase(config: any, query: string): Promise<any[]> { // 实现数据库查询逻辑 const connection = await this.createDatabaseConnection(config); const result = await connection.query(query); await connection.close(); return result.rows; } private async fetchFromAPI(config: any, query?: string): Promise<any[]> { // 实现API调用逻辑 const url = query ? `${config.endpoint}?${query}` : config.endpoint; const response = await fetch(url, { headers: config.headers || {}, method: config.method || 'GET' }); if (!response.ok) { throw new Error(`API调用失败: ${response.status} ${response.statusText}`); } const data = await response.json(); return Array.isArray(data) ? data : [data]; } }
// 数据清洗工具 class DataCleanerTool implements MCPTool { name = "data_cleaner"; description = "清洗和预处理数据"; inputSchema = { type: "object", properties: { records: { type: "array", description: "待清洗的数据记录" }, rules: { type: "array", items: { type: "object", properties: { type: { type: "string", enum: ["remove_null", "remove_duplicates", "normalize", "validate", "transform"] }, field: { type: "string" }, config: { type: "object" } } }, description: "清洗规则配置" } }, required: ["records", "rules"] }; async handler(params: any, context: MCPContext): Promise<ToolResult> { const { records, rules } = params; try { let cleanedData = [...records]; const cleaningReport = { originalCount: records.length, operations: [], finalCount: 0 }; // 按顺序应用清洗规则 for (const rule of rules) { const beforeCount = cleanedData.length; cleanedData = await this.applyCleaningRule(cleanedData, rule); const afterCount = cleanedData.length; cleaningReport.operations.push({ type: rule.type, field: rule.field, beforeCount, afterCount, removedCount: beforeCount - afterCount }); } cleaningReport.finalCount = cleanedData.length; return { content: [{ type: "text", text: `数据清洗完成,从 ${cleaningReport.originalCount} 条记录清洗为 ${cleaningReport.finalCount} 条记录` }, { type: "json", data: { cleanedRecords: cleanedData, cleaningReport } }] }; } catch (error) { return { content: [{ type: "text", text: `数据清洗失败: ${error.message}` }], isError: true }; } } private async applyCleaningRule(data: any[], rule: any): Promise<any[]> { switch (rule.type) { case "remove_null": return data.filter(record => rule.field ? record[rule.field] != null : Object.values(record).every(value => value != null) ); case "remove_duplicates": const seen = new Set(); return data.filter(record => { const key = rule.field ? record[rule.field] : JSON.stringify(record); if (seen.has(key)) { return false; } seen.add(key); return true; }); case "normalize": return data.map(record => { if (rule.field && record[rule.field]) { record[rule.field] = this.normalizeValue(record[rule.field], rule.config); } return record; }); case "validate": return data.filter(record => this.validateRecord(record, rule.field, rule.config) ); case "transform": return data.map(record => this.transformRecord(record, rule.field, rule.config) ); default: throw new Error(`不支持的清洗规则类型: ${rule.type}`); } } }
// 智能数据分析工具链 class IntelligentDataAnalysisChain { private tools: Map<string, MCPTool> = new Map(); private executor: ChainExecutor; private monitor: PerformanceMonitor; constructor() { this.initializeTools(); this.executor = new ChainExecutor(); this.monitor = new PerformanceMonitor({ maxResponseTime: 5000, maxErrorRate: 0.05 }); } private initializeTools() { this.tools.set('fetcher', new DataFetcherTool()); this.tools.set('cleaner', new DataCleanerTool()); this.tools.set('analyzer', new DataAnalyzerTool()); this.tools.set('visualizer', new DataVisualizerTool()); } async executeAnalysis(request: AnalysisRequest): Promise<AnalysisResult> { const session = this.monitor.startMonitoring('data_analysis_chain', request); try { // 构建工具调用链 const toolChain: ToolCall[] = [ { tool: this.tools.get('fetcher')!, params: request.dataSource }, { tool: this.tools.get('cleaner')!, params: request.cleaningRules }, { tool: this.tools.get('analyzer')!, params: request.analysisConfig }, { tool: this.tools.get('visualizer')!, params: request.visualizationConfig } ]; // 执行工具链 const result = await this.executor.executePipeline(toolChain); this.monitor.recordExecution(session, result); return this.formatAnalysisResult(result); } catch (error) { const errorResult: ToolResult = { content: [{ type: "text", text: `分析链执行失败: ${error.message}` }], isError: true }; this.monitor.recordExecution(session, errorResult); throw error; } } private formatAnalysisResult(result: ToolResult): AnalysisResult { // 格式化分析结果 const jsonContent = result.content.find(c => c.type === 'json'); return { success: !result.isError, data: jsonContent?.data || null, visualizations: this.extractVisualizations(result), metadata: result.metadata || {} }; } }
// MCP工具测试框架 class MCPToolTester { private testSuites: Map<string, TestSuite> = new Map(); // 注册测试套件 registerTestSuite(toolName: string, suite: TestSuite) { this.testSuites.set(toolName, suite); } // 执行所有测试 async runAllTests(): Promise<TestReport> { const report = new TestReport(); for (const [toolName, suite] of this.testSuites) { console.log(`运行 ${toolName} 工具测试...`); const suiteResult = await this.runTestSuite(toolName, suite); report.addSuiteResult(toolName, suiteResult); } return report; } // 执行单个测试套件 private async runTestSuite(toolName: string, suite: TestSuite): Promise<SuiteResult> { const result = new SuiteResult(toolName); for (const testCase of suite.testCases) { try { const testResult = await this.runTestCase(testCase); result.addTestResult(testResult); } catch (error) { result.addTestResult({ name: testCase.name, passed: false, error: error.message, duration: 0 }); } } return result; } // 执行单个测试用例 private async runTestCase(testCase: TestCase): Promise<TestResult> { const startTime = Date.now(); try { // 准备测试环境 const context = await this.prepareTestContext(testCase); // 执行工具 const result = await testCase.tool.handler(testCase.params, context); // 验证结果 const passed = await testCase.validator(result, testCase.expected); return { name: testCase.name, passed, duration: Date.now() - startTime, result }; } catch (error) { return { name: testCase.name, passed: false, error: error.message, duration: Date.now() - startTime }; } } } // 数据处理工具测试示例 describe('DataProcessingTool', () => { let tool: DataProcessingTool; let tester: MCPToolTester; beforeEach(() => { tool = new DataProcessingTool(); tester = new MCPToolTester(); }); test('should filter data correctly', async () => { const testCase: TestCase = { name: 'filter_operation', tool, params: { data: [ { id: 1, value: 10 }, { id: 2, value: 20 }, { id: 3, value: 30 } ], operation: 'filter' }, expected: { filteredCount: 2 }, validator: (result, expected) => { const jsonContent = result.content.find(c => c.type === 'json'); return jsonContent?.data?.length === expected.filteredCount; } }; const result = await tester.runTestCase(testCase); expect(result.passed).toBe(true); }); test('should handle invalid operation', async () => { const testCase: TestCase = { name: 'invalid_operation', tool, params: { data: [], operation: 'invalid' }, expected: { isError: true }, validator: (result, expected) => { return result.isError === expected.isError; } }; const result = await tester.runTestCase(testCase); expect(result.passed).toBe(true); }); });
// 工具链集成测试 class ToolChainIntegrationTest { private chain: IntelligentDataAnalysisChain; constructor() { this.chain = new IntelligentDataAnalysisChain(); } async testCompleteWorkflow(): Promise<void> { const request: AnalysisRequest = { dataSource: { source: 'api', config: { endpoint: 'https://api.example.com/data', headers: { 'Authorization': 'Bearer test-token' } } }, cleaningRules: [ { type: 'remove_null', field: 'value' }, { type: 'remove_duplicates', field: 'id' } ], analysisConfig: { type: 'statistical', metrics: ['mean', 'median', 'std'] }, visualizationConfig: { type: 'chart', chartType: 'line' } }; const result = await this.chain.executeAnalysis(request); // 验证结果 expect(result.success).toBe(true); expect(result.data).toBeDefined(); expect(result.visualizations).toHaveLength(1); } async testErrorHandling(): Promise<void> { const invalidRequest: AnalysisRequest = { dataSource: { source: 'invalid', config: {} }, cleaningRules: [], analysisConfig: {}, visualizationConfig: {} }; try { await this.chain.executeAnalysis(invalidRequest); fail('应该抛出错误'); } catch (error) { expect(error).toBeDefined(); } } }
// MCP工具服务器部署配置 class MCPToolServerDeployment { private server: MCPServer; private config: DeploymentConfig; private healthChecker: HealthChecker; constructor(config: DeploymentConfig) { this.config = config; this.server = new MCPServer(config.serverConfig); this.healthChecker = new HealthChecker(); this.setupDeployment(); } private setupDeployment() { // 注册工具 this.registerTools(); // 设置健康检查 this.setupHealthCheck(); // 配置监控 this.setupMonitoring(); // 设置日志 this.setupLogging(); } private registerTools() { const tools = [ new DataProcessingTool(), new DataFetcherTool(), new DataCleanerTool(), new DataAnalyzerTool(), new DataVisualizerTool() ]; tools.forEach(tool => { this.server.registerTool(tool); }); } private setupHealthCheck() { this.server.addHealthCheck('tools', async () => { const toolCount = this.server.getRegisteredToolCount(); return { status: toolCount > 0 ? 'healthy' : 'unhealthy', details: { registeredTools: toolCount } }; }); this.server.addHealthCheck('database', async () => { try { await this.testDatabaseConnection(); return { status: 'healthy' }; } catch (error) { return { status: 'unhealthy', error: error.message }; } }); } async start(): Promise<void> { try { await this.server.start(); console.log(`MCP工具服务器已启动,端口: ${this.config.port}`); // 启动健康检查 this.healthChecker.start(); } catch (error) { console.error('服务器启动失败:', error); throw error; } } async stop(): Promise<void> { await this.healthChecker.stop(); await this.server.stop(); console.log('MCP工具服务器已停止'); } }
// 监控告警系统 class MonitoringAlertSystem { private metrics: MetricsCollector; private alertManager: AlertManager; private dashboard: MonitoringDashboard; constructor() { this.metrics = new MetricsCollector(); this.alertManager = new AlertManager(); this.dashboard = new MonitoringDashboard(); this.setupAlerts(); } private setupAlerts() { // 响应时间告警 this.alertManager.addRule({ name: 'high_response_time', condition: (metrics) => metrics.avgResponseTime > 1000, severity: 'warning', message: '工具响应时间过高', actions: ['email', 'slack'] }); // 错误率告警 this.alertManager.addRule({ name: 'high_error_rate', condition: (metrics) => metrics.errorRate > 0.05, severity: 'critical', message: '工具错误率过高', actions: ['email', 'slack', 'pagerduty'] }); // 资源使用告警 this.alertManager.addRule({ name: 'high_memory_usage', condition: (metrics) => metrics.memoryUsage > 0.85, severity: 'warning', message: '内存使用率过高', actions: ['email'] }); } async collectAndAnalyze(): Promise<void> { const metrics = await this.metrics.collect(); // 检查告警条件 await this.alertManager.checkRules(metrics); // 更新仪表板 await this.dashboard.update(metrics); } }
经过这篇深入的MCP工具开发实战指南,我作为博主摘星想要与读者分享一些重要的思考和经验总结。MCP工具开发绝不仅仅是简单的编程实现,它代表了AI应用架构设计的一次重要革新,体现了从单体应用向模块化、可组合系统的演进趋势。通过本文的详细阐述,我们可以看到MCP工具开发涉及多个技术层面的深度整合:从基础的参数验证和错误处理,到复杂的异步调用优化和性能监控,再到高级的工具组合和链式调用实现,每一个环节都需要开发者具备扎实的技术功底和系统性思维。在实际项目实践中,我发现最关键的成功因素不是单个工具的功能强大程度,而是整个工具生态系统的协调性和可扩展性。优秀的MCP工具应该具备良好的单一职责设计、健壮的错误处理机制、高效的性能表现,以及与其他工具无缝协作的能力。特别值得强调的是,随着AI技术的快速发展和应用场景的不断扩展,MCP工具开发正在成为AI工程师必备的核心技能之一。掌握这项技术不仅能够帮助开发者构建更加智能、灵活的AI应用,更重要的是能够为AI系统注入真正的"超能力",让智能体能够与现实世界进行更加深入、有效的交互。我相信,通过持续的学习和实践,每一位开发者都能够在MCP工具开发领域找到属于自己的技术突破点,为推动AI技术的普及和应用贡献自己的力量。
本文由博主摘星原创,专注于AI技术前沿探索。如需转载请注明出处,技术交流欢迎关注我的技术博客。
🌈 我是摘星!如果这篇文章在你的技术成长路上留下了印记:
👁️ 【关注】与我一起探索技术的无限可能,见证每一次突破
👍 【点赞】为优质技术内容点亮明灯,传递知识的力量
🔖 【收藏】将精华内容珍藏,随时回顾技术要点
💬 【评论】分享你的独特见解,让思维碰撞出智慧火花
🗳️ 【投票】用你的选择为技术社区贡献一份力量
技术路漫漫,让我们携手前行,在代码的世界里摘取属于程序员的那片星辰大海!
原创声明:本文系作者授权腾讯云开发者社区发表,未经许可,不得转载。
如有侵权,请联系 cloudcommunity@tencent.com 删除。
原创声明:本文系作者授权腾讯云开发者社区发表,未经许可,不得转载。
如有侵权,请联系 cloudcommunity@tencent.com 删除。