
🌟 Hello,我是摘星!
🌈 在彩虹般绚烂的技术栈中,我是那个永不停歇的色彩收集者。
🦋 每一个优化都是我培育的花朵,每一个特性都是我放飞的蝴蝶。
🔬 每一次代码审查都是我的显微镜观察,每一次重构都是我的化学实验。
🎵 在编程的交响乐中,我既是指挥家也是演奏者。让我们一起,在技术的音乐厅里,奏响属于程序员的华美乐章。
作为一名深耕AI领域多年的技术博主摘星,我深刻认识到智能体(AI Agent)性能优化在当今人工智能应用中的关键地位。随着大语言模型和智能体技术的快速发展,如何在保证服务质量的前提下优化系统性能、控制运营成本,已成为每个AI从业者必须面对的核心挑战。在我多年的实践经验中,我发现许多团队在部署智能体系统时往往只关注功能实现,而忽视了性能优化的重要性,导致系统在高并发场景下响应缓慢、成本居高不下,最终影响用户体验和商业价值。本文将从性能瓶颈识别与分析、模型推理优化技术、缓存策略与并发处理、成本效益分析与优化四个维度,系统性地探讨智能体性能优化的核心技术和最佳实践。通过深入分析延迟(Latency)、吞吐量(Throughput)和成本控制(Cost Control)三大关键指标,我将分享在实际项目中积累的优化经验和技术方案,帮助读者构建高性能、低成本的智能体系统。
在智能体系统中,性能优化的第一步是建立完善的性能指标体系。核心指标包括:
指标类别 | 具体指标 | 目标值 | 监控方法 |
|---|---|---|---|
延迟指标 | 平均响应时间 | < 2s | APM工具监控 |
P95响应时间 | < 5s | 分位数统计 | |
首字节时间(TTFB) | < 500ms | 网络层监控 | |
吞吐量指标 | QPS | > 1000 | 负载测试 |
并发用户数 | > 5000 | 压力测试 | |
模型推理TPS | > 100 | GPU监控 | |
资源指标 | CPU利用率 | < 80% | 系统监控 |
内存使用率 | < 85% | 内存监控 | |
GPU利用率 | > 90% | NVIDIA-SMI |
import time import psutil import GPUtil from functools import wraps class PerformanceProfiler: """智能体性能分析器""" def __init__(self): self.metrics = {} def profile_function(self, func_name): """函数性能装饰器""" def decorator(func): @wraps(func) def wrapper(*args, **kwargs): start_time = time.time() cpu_before = psutil.cpu_percent() memory_before = psutil.virtual_memory().percent # 执行函数 result = func(*args, **kwargs) end_time = time.time() cpu_after = psutil.cpu_percent() memory_after = psutil.virtual_memory().percent # 记录性能指标 self.metrics[func_name] = { 'execution_time': end_time - start_time, 'cpu_usage': cpu_after - cpu_before, 'memory_usage': memory_after - memory_before, 'timestamp': time.time() } return result return wrapper return decorator def get_gpu_metrics(self): """获取GPU性能指标""" gpus = GPUtil.getGPUs() if gpus: gpu = gpus[0] return { 'gpu_utilization': gpu.load * 100, 'memory_utilization': gpu.memoryUtil * 100, 'temperature': gpu.temperature } return None def analyze_bottlenecks(self): """分析性能瓶颈""" bottlenecks = [] for func_name, metrics in self.metrics.items(): if metrics['execution_time'] > 2.0: bottlenecks.append(f"函数 {func_name} 执行时间过长: {metrics['execution_time']:.2f}s") if metrics['cpu_usage'] > 80: bottlenecks.append(f"函数 {func_name} CPU使用率过高: {metrics['cpu_usage']:.1f}%") return bottlenecks # 使用示例 profiler = PerformanceProfiler() @profiler.profile_function("model_inference") def model_inference(input_data): """模型推理函数""" # 模拟模型推理过程 time.sleep(0.5) # 模拟推理延迟 return "inference_result"

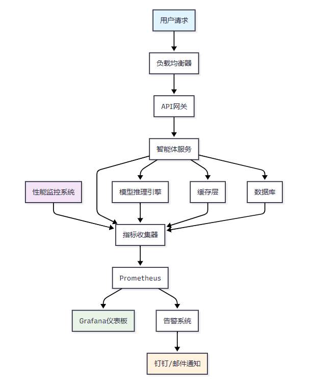
图1:智能体性能监控架构图
模型量化是降低推理延迟和内存占用的有效手段:
import torch import torch.quantization as quantization from transformers import AutoModel, AutoTokenizer class ModelOptimizer: """模型优化器""" def __init__(self, model_name): self.model_name = model_name self.model = AutoModel.from_pretrained(model_name) self.tokenizer = AutoTokenizer.from_pretrained(model_name) def quantize_model(self, quantization_type='dynamic'): """模型量化""" if quantization_type == 'dynamic': # 动态量化 quantized_model = torch.quantization.quantize_dynamic( self.model, {torch.nn.Linear}, # 量化线性层 dtype=torch.qint8 ) elif quantization_type == 'static': # 静态量化 self.model.eval() self.model.qconfig = quantization.get_default_qconfig('fbgemm') quantization.prepare(self.model, inplace=True) # 校准数据集(示例) calibration_data = self._get_calibration_data() with torch.no_grad(): for data in calibration_data: self.model(data) quantized_model = quantization.convert(self.model, inplace=False) return quantized_model def prune_model(self, sparsity=0.3): """模型剪枝""" import torch.nn.utils.prune as prune # 结构化剪枝 for name, module in self.model.named_modules(): if isinstance(module, torch.nn.Linear): prune.l1_unstructured(module, name='weight', amount=sparsity) prune.remove(module, 'weight') return self.model def optimize_for_inference(self): """推理优化""" # 设置为评估模式 self.model.eval() # 禁用梯度计算 for param in self.model.parameters(): param.requires_grad = False # JIT编译优化 if torch.cuda.is_available(): self.model = self.model.cuda() # 使用TorchScript优化 example_input = torch.randint(0, 1000, (1, 512)).cuda() traced_model = torch.jit.trace(self.model, example_input) return traced_model return self.model def _get_calibration_data(self): """获取校准数据集""" # 返回校准数据集 return [torch.randint(0, 1000, (1, 512)) for _ in range(100)] # 使用示例 optimizer = ModelOptimizer("bert-base-chinese") quantized_model = optimizer.quantize_model('dynamic') optimized_model = optimizer.optimize_for_inference()
import asyncio import torch from concurrent.futures import ThreadPoolExecutor from typing import List, Dict, Any class BatchInferenceEngine: """批处理推理引擎""" def __init__(self, model, max_batch_size=32, max_wait_time=0.1): self.model = model self.max_batch_size = max_batch_size self.max_wait_time = max_wait_time self.request_queue = asyncio.Queue() self.executor = ThreadPoolExecutor(max_workers=4) async def add_request(self, input_data: Dict[str, Any]) -> str: """添加推理请求""" future = asyncio.Future() await self.request_queue.put({ 'input': input_data, 'future': future, 'timestamp': asyncio.get_event_loop().time() }) return await future async def batch_processor(self): """批处理器""" while True: batch = [] start_time = asyncio.get_event_loop().time() # 收集批次请求 while (len(batch) < self.max_batch_size and (asyncio.get_event_loop().time() - start_time) < self.max_wait_time): try: request = await asyncio.wait_for( self.request_queue.get(), timeout=self.max_wait_time ) batch.append(request) except asyncio.TimeoutError: break if batch: await self._process_batch(batch) async def _process_batch(self, batch: List[Dict]): """处理批次""" inputs = [req['input'] for req in batch] futures = [req['future'] for req in batch] # 并行推理 loop = asyncio.get_event_loop() results = await loop.run_in_executor( self.executor, self._batch_inference, inputs ) # 返回结果 for future, result in zip(futures, results): future.set_result(result) def _batch_inference(self, inputs: List[Dict]) -> List[str]: """批量推理""" with torch.no_grad(): # 批量处理输入 batch_input = self._prepare_batch_input(inputs) # 模型推理 outputs = self.model(batch_input) # 处理输出 results = self._process_batch_output(outputs) return results def _prepare_batch_input(self, inputs: List[Dict]) -> torch.Tensor: """准备批量输入""" # 实现批量输入准备逻辑 return torch.stack([torch.tensor(inp['data']) for inp in inputs]) def _process_batch_output(self, outputs: torch.Tensor) -> List[str]: """处理批量输出""" # 实现批量输出处理逻辑 return [f"result_{i}" for i in range(outputs.size(0))] # 使用示例 async def main(): model = torch.nn.Linear(10, 1) # 示例模型 engine = BatchInferenceEngine(model) # 启动批处理器 asyncio.create_task(engine.batch_processor()) # 并发请求 tasks = [] for i in range(100): task = engine.add_request({'data': torch.randn(10)}) tasks.append(task) results = await asyncio.gather(*tasks) print(f"处理了 {len(results)} 个请求")
技术方案 | 延迟降低 | 内存节省 | 精度损失 | 实现复杂度 | 适用场景 |
|---|---|---|---|---|---|
动态量化 | 30-50% | 50-75% | 微小 | 低 | 通用场景 |
静态量化 | 40-60% | 60-80% | 小 | 中 | 生产环境 |
模型剪枝 | 20-40% | 30-60% | 中等 | 高 | 资源受限 |
知识蒸馏 | 50-70% | 70-90% | 中等 | 高 | 移动端部署 |
TensorRT | 60-80% | 40-60% | 微小 | 中 | NVIDIA GPU |
ONNX Runtime | 40-60% | 30-50% | 微小 | 低 | 跨平台部署 |
import redis import hashlib import pickle from typing import Any, Optional from functools import wraps import asyncio class MultiLevelCache: """多层缓存系统""" def __init__(self, redis_host='localhost', redis_port=6379): # L1缓存:内存缓存 self.memory_cache = {} self.memory_cache_size = 1000 # L2缓存:Redis缓存 self.redis_client = redis.Redis( host=redis_host, port=redis_port, decode_responses=False ) # L3缓存:磁盘缓存 self.disk_cache_path = "./cache/" def _generate_key(self, *args, **kwargs) -> str: """生成缓存键""" key_data = str(args) + str(sorted(kwargs.items())) return hashlib.md5(key_data.encode()).hexdigest() async def get(self, key: str) -> Optional[Any]: """获取缓存数据""" # L1缓存查找 if key in self.memory_cache: return self.memory_cache[key] # L2缓存查找 redis_data = self.redis_client.get(key) if redis_data: data = pickle.loads(redis_data) # 回写到L1缓存 self._set_memory_cache(key, data) return data # L3缓存查找 disk_data = await self._get_disk_cache(key) if disk_data: # 回写到L2和L1缓存 self.redis_client.setex(key, 3600, pickle.dumps(disk_data)) self._set_memory_cache(key, disk_data) return disk_data return None async def set(self, key: str, value: Any, ttl: int = 3600): """设置缓存数据""" # 设置L1缓存 self._set_memory_cache(key, value) # 设置L2缓存 self.redis_client.setex(key, ttl, pickle.dumps(value)) # 设置L3缓存 await self._set_disk_cache(key, value) def _set_memory_cache(self, key: str, value: Any): """设置内存缓存""" if len(self.memory_cache) >= self.memory_cache_size: # LRU淘汰策略 oldest_key = next(iter(self.memory_cache)) del self.memory_cache[oldest_key] self.memory_cache[key] = value async def _get_disk_cache(self, key: str) -> Optional[Any]: """获取磁盘缓存""" import os import aiofiles file_path = f"{self.disk_cache_path}{key}.pkl" if os.path.exists(file_path): async with aiofiles.open(file_path, 'rb') as f: data = await f.read() return pickle.loads(data) return None async def _set_disk_cache(self, key: str, value: Any): """设置磁盘缓存""" import os import aiofiles os.makedirs(self.disk_cache_path, exist_ok=True) file_path = f"{self.disk_cache_path}{key}.pkl" async with aiofiles.open(file_path, 'wb') as f: await f.write(pickle.dumps(value)) def cache_result(cache_instance: MultiLevelCache, ttl: int = 3600): """缓存装饰器""" def decorator(func): @wraps(func) async def wrapper(*args, **kwargs): # 生成缓存键 cache_key = cache_instance._generate_key(func.__name__, *args, **kwargs) # 尝试从缓存获取 cached_result = await cache_instance.get(cache_key) if cached_result is not None: return cached_result # 执行函数 result = await func(*args, **kwargs) # 存储到缓存 await cache_instance.set(cache_key, result, ttl) return result return wrapper return decorator # 使用示例 cache = MultiLevelCache() @cache_result(cache, ttl=1800) async def expensive_ai_operation(query: str, model_params: dict): """耗时的AI操作""" # 模拟耗时操作 await asyncio.sleep(2) return f"AI result for: {query}"
import asyncio import time from collections import defaultdict from typing import Dict, List import aiohttp class ConcurrencyController: """并发控制器""" def __init__(self, max_concurrent=100, rate_limit=1000): self.semaphore = asyncio.Semaphore(max_concurrent) self.rate_limiter = RateLimiter(rate_limit) self.circuit_breaker = CircuitBreaker() async def execute_with_control(self, coro): """带并发控制的执行""" async with self.semaphore: # 限流检查 await self.rate_limiter.acquire() # 熔断检查 if self.circuit_breaker.is_open(): raise Exception("Circuit breaker is open") try: result = await coro self.circuit_breaker.record_success() return result except Exception as e: self.circuit_breaker.record_failure() raise e class RateLimiter: """令牌桶限流器""" def __init__(self, rate: int, capacity: int = None): self.rate = rate # 每秒令牌数 self.capacity = capacity or rate # 桶容量 self.tokens = self.capacity self.last_update = time.time() self.lock = asyncio.Lock() async def acquire(self): """获取令牌""" async with self.lock: now = time.time() # 添加令牌 elapsed = now - self.last_update self.tokens = min( self.capacity, self.tokens + elapsed * self.rate ) self.last_update = now if self.tokens >= 1: self.tokens -= 1 return True else: # 等待令牌 wait_time = (1 - self.tokens) / self.rate await asyncio.sleep(wait_time) self.tokens = 0 return True class CircuitBreaker: """熔断器""" def __init__(self, failure_threshold=5, timeout=60): self.failure_threshold = failure_threshold self.timeout = timeout self.failure_count = 0 self.last_failure_time = None self.state = 'CLOSED' # CLOSED, OPEN, HALF_OPEN def is_open(self) -> bool: """检查熔断器是否开启""" if self.state == 'OPEN': if time.time() - self.last_failure_time > self.timeout: self.state = 'HALF_OPEN' return False return True return False def record_success(self): """记录成功""" self.failure_count = 0 self.state = 'CLOSED' def record_failure(self): """记录失败""" self.failure_count += 1 self.last_failure_time = time.time() if self.failure_count >= self.failure_threshold: self.state = 'OPEN'

图2:多层缓存命中流程图
import time from dataclasses import dataclass from typing import Dict, List import json @dataclass class CostMetrics: """成本指标""" compute_cost: float # 计算成本 storage_cost: float # 存储成本 network_cost: float # 网络成本 api_call_cost: float # API调用成本 timestamp: float class CostAnalyzer: """成本分析器""" def __init__(self): self.cost_history: List[CostMetrics] = [] self.pricing_config = { 'gpu_hour': 2.5, # GPU每小时成本 'cpu_hour': 0.1, # CPU每小时成本 'storage_gb': 0.02, # 存储每GB成本 'api_call': 0.001, # API调用成本 'bandwidth_gb': 0.05 # 带宽每GB成本 } def calculate_inference_cost(self, gpu_time: float, cpu_time: float, api_calls: int, data_transfer: float) -> CostMetrics: """计算推理成本""" compute_cost = ( gpu_time * self.pricing_config['gpu_hour'] + cpu_time * self.pricing_config['cpu_hour'] ) api_call_cost = api_calls * self.pricing_config['api_call'] network_cost = data_transfer * self.pricing_config['bandwidth_gb'] storage_cost = 0 # 推理阶段存储成本较低 metrics = CostMetrics( compute_cost=compute_cost, storage_cost=storage_cost, network_cost=network_cost, api_call_cost=api_call_cost, timestamp=time.time() ) self.cost_history.append(metrics) return metrics def analyze_cost_trends(self, days: int = 7) -> Dict: """分析成本趋势""" cutoff_time = time.time() - (days * 24 * 3600) recent_costs = [ cost for cost in self.cost_history if cost.timestamp > cutoff_time ] if not recent_costs: return {} total_compute = sum(c.compute_cost for c in recent_costs) total_network = sum(c.network_cost for c in recent_costs) total_api = sum(c.api_call_cost for c in recent_costs) total_cost = total_compute + total_network + total_api return { 'total_cost': total_cost, 'compute_percentage': (total_compute / total_cost) * 100, 'network_percentage': (total_network / total_cost) * 100, 'api_percentage': (total_api / total_cost) * 100, 'daily_average': total_cost / days, 'cost_per_request': total_cost / len(recent_costs) if recent_costs else 0 } def optimize_recommendations(self) -> List[str]: """优化建议""" analysis = self.analyze_cost_trends() recommendations = [] if analysis.get('compute_percentage', 0) > 60: recommendations.append("考虑使用模型量化或更小的模型以降低计算成本") recommendations.append("实施批处理以提高GPU利用率") if analysis.get('network_percentage', 0) > 30: recommendations.append("优化数据传输,使用压缩和缓存") recommendations.append("考虑CDN加速以降低网络成本") if analysis.get('api_percentage', 0) > 40: recommendations.append("实施智能缓存策略减少API调用") recommendations.append("考虑批量API调用以获得折扣") return recommendations # 使用示例 cost_analyzer = CostAnalyzer() # 记录成本 metrics = cost_analyzer.calculate_inference_cost( gpu_time=0.1, # 0.1小时GPU时间 cpu_time=0.05, # 0.05小时CPU时间 api_calls=100, # 100次API调用 data_transfer=0.5 # 0.5GB数据传输 ) print(f"推理成本: ${metrics.compute_cost + metrics.api_call_cost + metrics.network_cost:.4f}")
import asyncio import time from typing import Dict, List from dataclasses import dataclass @dataclass class ScalingMetrics: """扩缩容指标""" cpu_usage: float memory_usage: float gpu_usage: float request_rate: float response_time: float queue_length: int class AutoScaler: """自动扩缩容器""" def __init__(self): self.min_instances = 1 self.max_instances = 10 self.current_instances = 2 self.scaling_cooldown = 300 # 5分钟冷却期 self.last_scaling_time = 0 # 扩缩容阈值 self.scale_up_thresholds = { 'cpu_usage': 70, 'memory_usage': 80, 'gpu_usage': 85, 'response_time': 2.0, 'queue_length': 50 } self.scale_down_thresholds = { 'cpu_usage': 30, 'memory_usage': 40, 'gpu_usage': 40, 'response_time': 0.5, 'queue_length': 5 } def should_scale_up(self, metrics: ScalingMetrics) -> bool: """判断是否需要扩容""" conditions = [ metrics.cpu_usage > self.scale_up_thresholds['cpu_usage'], metrics.memory_usage > self.scale_up_thresholds['memory_usage'], metrics.gpu_usage > self.scale_up_thresholds['gpu_usage'], metrics.response_time > self.scale_up_thresholds['response_time'], metrics.queue_length > self.scale_up_thresholds['queue_length'] ] # 任意两个条件满足即扩容 return sum(conditions) >= 2 def should_scale_down(self, metrics: ScalingMetrics) -> bool: """判断是否需要缩容""" conditions = [ metrics.cpu_usage < self.scale_down_thresholds['cpu_usage'], metrics.memory_usage < self.scale_down_thresholds['memory_usage'], metrics.gpu_usage < self.scale_down_thresholds['gpu_usage'], metrics.response_time < self.scale_down_thresholds['response_time'], metrics.queue_length < self.scale_down_thresholds['queue_length'] ] # 所有条件都满足才缩容 return all(conditions) and self.current_instances > self.min_instances async def auto_scale(self, metrics: ScalingMetrics) -> Dict[str, any]: """自动扩缩容""" current_time = time.time() # 检查冷却期 if current_time - self.last_scaling_time < self.scaling_cooldown: return {'action': 'none', 'reason': 'cooling_down'} if self.should_scale_up(metrics) and self.current_instances < self.max_instances: # 扩容 new_instances = min(self.current_instances + 1, self.max_instances) await self._scale_instances(new_instances) self.current_instances = new_instances self.last_scaling_time = current_time return { 'action': 'scale_up', 'old_instances': self.current_instances - 1, 'new_instances': new_instances, 'reason': 'high_load' } elif self.should_scale_down(metrics): # 缩容 new_instances = max(self.current_instances - 1, self.min_instances) await self._scale_instances(new_instances) self.current_instances = new_instances self.last_scaling_time = current_time return { 'action': 'scale_down', 'old_instances': self.current_instances + 1, 'new_instances': new_instances, 'reason': 'low_load' } return {'action': 'none', 'reason': 'stable'} async def _scale_instances(self, target_instances: int): """执行实例扩缩容""" # 这里实现具体的扩缩容逻辑 # 例如:调用Kubernetes API、Docker Swarm等 print(f"Scaling to {target_instances} instances") await asyncio.sleep(1) # 模拟扩缩容延迟 # 使用示例 scaler = AutoScaler() async def monitoring_loop(): """监控循环""" while True: # 获取当前指标(示例数据) metrics = ScalingMetrics( cpu_usage=75.0, memory_usage=60.0, gpu_usage=90.0, response_time=2.5, request_rate=150.0, queue_length=60 ) # 执行自动扩缩容 result = await scaler.auto_scale(metrics) print(f"扩缩容结果: {result}") await asyncio.sleep(60) # 每分钟检查一次
优化策略 | 成本节省 | 实施难度 | 性能影响 | 适用场景 |
|---|---|---|---|---|
模型量化 | 40-60% | 低 | 轻微 | 通用优化 |
智能缓存 | 30-50% | 中 | 正面 | 重复查询多 |
批处理优化 | 50-70% | 中 | 正面 | 高并发场景 |
自动扩缩容 | 20-40% | 高 | 无 | 负载波动大 |
预留实例 | 30-50% | 低 | 无 | 稳定负载 |
Spot实例 | 60-80% | 高 | 可能中断 | 容错性强 |
class ROICalculator: """投资回报率计算器""" def __init__(self): self.optimization_costs = { 'development_time': 0, # 开发时间成本 'infrastructure': 0, # 基础设施成本 'maintenance': 0 # 维护成本 } self.benefits = { 'cost_savings': 0, # 成本节省 'performance_gain': 0, # 性能提升价值 'user_satisfaction': 0 # 用户满意度提升价值 } def calculate_roi(self, time_period_months: int = 12) -> Dict: """计算ROI""" total_investment = sum(self.optimization_costs.values()) total_benefits = sum(self.benefits.values()) * time_period_months roi_percentage = ((total_benefits - total_investment) / total_investment) * 100 payback_period = total_investment / (sum(self.benefits.values()) or 1) return { 'roi_percentage': roi_percentage, 'payback_period_months': payback_period, 'total_investment': total_investment, 'annual_benefits': sum(self.benefits.values()) * 12, 'net_present_value': total_benefits - total_investment } # 使用示例 roi_calc = ROICalculator() roi_calc.optimization_costs = { 'development_time': 50000, # 5万元开发成本 'infrastructure': 10000, # 1万元基础设施 'maintenance': 5000 # 5千元维护成本 } roi_calc.benefits = { 'cost_savings': 8000, # 每月节省8千元 'performance_gain': 3000, # 性能提升价值3千元/月 'user_satisfaction': 2000 # 用户满意度价值2千元/月 } roi_result = roi_calc.calculate_roi(12) print(f"ROI: {roi_result['roi_percentage']:.1f}%") print(f"回本周期: {roi_result['payback_period_months']:.1f}个月")

图3:性能优化实施甘特图
class AlertManager: """告警管理器""" def __init__(self): self.alert_rules = { 'high_latency': { 'threshold': 2.0, 'duration': 300, # 5分钟 'severity': 'warning' }, 'low_throughput': { 'threshold': 100, 'duration': 600, # 10分钟 'severity': 'critical' }, 'high_cost': { 'threshold': 1000, # 每小时成本超过1000元 'duration': 3600, # 1小时 'severity': 'warning' } } def check_alerts(self, metrics: Dict) -> List[Dict]: """检查告警条件""" alerts = [] # 检查延迟告警 if metrics.get('avg_latency', 0) > self.alert_rules['high_latency']['threshold']: alerts.append({ 'type': 'high_latency', 'message': f"平均延迟过高: {metrics['avg_latency']:.2f}s", 'severity': self.alert_rules['high_latency']['severity'], 'timestamp': time.time() }) # 检查吞吐量告警 if metrics.get('throughput', 0) < self.alert_rules['low_throughput']['threshold']: alerts.append({ 'type': 'low_throughput', 'message': f"吞吐量过低: {metrics['throughput']} QPS", 'severity': self.alert_rules['low_throughput']['severity'], 'timestamp': time.time() }) return alerts # 性能优化检查清单 OPTIMIZATION_CHECKLIST = { "模型优化": [ "✓ 实施动态量化", "✓ 配置批处理推理", "✓ 启用JIT编译", "□ 实施模型剪枝", "□ 部署知识蒸馏" ], "缓存优化": [ "✓ 部署多层缓存", "✓ 配置Redis集群", "□ 实施预热策略", "□ 优化缓存键设计" ], "并发优化": [ "✓ 实施连接池", "✓ 配置限流策略", "□ 部署熔断器", "□ 优化线程池" ], "成本优化": [ "✓ 部署成本监控", "□ 实施自动扩缩容", "□ 配置预留实例", "□ 优化资源调度" ] }
"性能优化不是一次性的工作,而是一个持续改进的过程。只有建立完善的监控体系和优化流程,才能确保系统长期稳定高效运行。" —— 性能优化专家
import asyncio import aiohttp import time import statistics from typing import List, Dict class PerformanceTestSuite: """性能测试套件""" def __init__(self, base_url: str): self.base_url = base_url self.results = [] async def load_test(self, concurrent_users: int = 100, duration_seconds: int = 60, ramp_up_seconds: int = 10) -> Dict: """负载测试""" print(f"开始负载测试: {concurrent_users}并发用户, 持续{duration_seconds}秒") # 渐进式增加负载 tasks = [] start_time = time.time() for i in range(concurrent_users): # 渐进式启动用户 delay = (i / concurrent_users) * ramp_up_seconds task = asyncio.create_task( self._user_session(delay, duration_seconds) ) tasks.append(task) # 等待所有任务完成 await asyncio.gather(*tasks) return self._analyze_results() async def _user_session(self, delay: float, duration: int): """模拟用户会话""" await asyncio.sleep(delay) session_start = time.time() async with aiohttp.ClientSession() as session: while time.time() - session_start < duration: start_time = time.time() try: async with session.post( f"{self.base_url}/api/inference", json={"query": "测试查询", "model": "default"} ) as response: await response.text() end_time = time.time() self.results.append({ 'response_time': end_time - start_time, 'status_code': response.status, 'timestamp': end_time, 'success': response.status == 200 }) except Exception as e: end_time = time.time() self.results.append({ 'response_time': end_time - start_time, 'status_code': 0, 'timestamp': end_time, 'success': False, 'error': str(e) }) # 模拟用户思考时间 await asyncio.sleep(1) def _analyze_results(self) -> Dict: """分析测试结果""" if not self.results: return {} response_times = [r['response_time'] for r in self.results] success_count = sum(1 for r in self.results if r['success']) total_requests = len(self.results) return { 'total_requests': total_requests, 'successful_requests': success_count, 'failed_requests': total_requests - success_count, 'success_rate': (success_count / total_requests) * 100, 'avg_response_time': statistics.mean(response_times), 'median_response_time': statistics.median(response_times), 'p95_response_time': statistics.quantiles(response_times, n=20)[18], 'p99_response_time': statistics.quantiles(response_times, n=100)[98], 'min_response_time': min(response_times), 'max_response_time': max(response_times), 'throughput_qps': total_requests / (max(r['timestamp'] for r in self.results) - min(r['timestamp'] for r in self.results)) } # 使用示例 async def run_performance_test(): test_suite = PerformanceTestSuite("http://localhost:8000") results = await test_suite.load_test( concurrent_users=50, duration_seconds=30 ) print("性能测试结果:") for key, value in results.items(): print(f"{key}: {value}")
评分维度 | 权重 | 优秀(90-100) | 良好(70-89) | 一般(50-69) | 较差(<50) |
|---|---|---|---|---|---|
响应延迟 | 30% | <1s | 1-2s | 2-5s | >5s |
系统吞吐量 | 25% | >1000 QPS | 500-1000 QPS | 100-500 QPS | <100 QPS |
资源利用率 | 20% | 80-90% | 70-80% | 50-70% | <50% |
成本效益 | 15% | <$0.01/req | $0.01-0.05/req | $0.05-0.1/req | >$0.1/req |
稳定性 | 10% | 99.9%+ | 99.5-99.9% | 99-99.5% | <99% |
class PerformanceScorer: """性能评分器""" def __init__(self): self.weights = { 'latency': 0.30, 'throughput': 0.25, 'resource_utilization': 0.20, 'cost_efficiency': 0.15, 'stability': 0.10 } def calculate_score(self, metrics: Dict) -> Dict: """计算综合性能评分""" scores = {} # 延迟评分 latency = metrics.get('avg_response_time', 0) if latency < 1.0: scores['latency'] = 95 elif latency < 2.0: scores['latency'] = 80 elif latency < 5.0: scores['latency'] = 60 else: scores['latency'] = 30 # 吞吐量评分 throughput = metrics.get('throughput_qps', 0) if throughput > 1000: scores['throughput'] = 95 elif throughput > 500: scores['throughput'] = 80 elif throughput > 100: scores['throughput'] = 60 else: scores['throughput'] = 30 # 资源利用率评分 cpu_util = metrics.get('cpu_utilization', 0) if 80 <= cpu_util <= 90: scores['resource_utilization'] = 95 elif 70 <= cpu_util < 80: scores['resource_utilization'] = 80 elif 50 <= cpu_util < 70: scores['resource_utilization'] = 60 else: scores['resource_utilization'] = 30 # 成本效益评分 cost_per_req = metrics.get('cost_per_request', 0) if cost_per_req < 0.01: scores['cost_efficiency'] = 95 elif cost_per_req < 0.05: scores['cost_efficiency'] = 80 elif cost_per_req < 0.1: scores['cost_efficiency'] = 60 else: scores['cost_efficiency'] = 30 # 稳定性评分 success_rate = metrics.get('success_rate', 0) if success_rate >= 99.9: scores['stability'] = 95 elif success_rate >= 99.5: scores['stability'] = 80 elif success_rate >= 99.0: scores['stability'] = 60 else: scores['stability'] = 30 # 计算加权总分 total_score = sum( scores[metric] * self.weights[metric] for metric in scores ) return { 'individual_scores': scores, 'total_score': total_score, 'grade': self._get_grade(total_score) } def _get_grade(self, score: float) -> str: """获取等级""" if score >= 90: return 'A' elif score >= 80: return 'B' elif score >= 70: return 'C' elif score >= 60: return 'D' else: return 'F'
作为一名在AI领域深耕多年的技术博主摘星,通过本文的深入探讨,我希望能够为读者提供一套完整的智能体性能优化方法论。在我的实践经验中,我深刻体会到性能优化并非一蹴而就的工程,而是需要系统性思考和持续改进的过程。从性能瓶颈的精准识别到模型推理的深度优化,从多层缓存架构的设计到并发控制的精细化管理,每一个环节都需要我们投入足够的关注和专业的技术手段。特别是在成本控制方面,我发现很多团队往往在项目初期忽视了成本效益分析,导致后期运营成本居高不下,这不仅影响了项目的可持续发展,也制约了技术创新的空间。通过建立完善的监控体系、实施智能化的扩缩容策略、采用多维度的性能评估框架,我们能够在保证服务质量的前提下,实现成本的有效控制和性能的持续提升。在未来的AI应用发展中,随着模型规模的不断扩大和应用场景的日益复杂,性能优化将变得更加重要和具有挑战性。我相信,只有掌握了这些核心的优化技术和方法论,我们才能在激烈的技术竞争中保持领先优势,为用户提供更加优质、高效、经济的AI服务体验。
🌈 我是摘星!如果这篇文章在你的技术成长路上留下了印记:
👁️ 【关注】与我一起探索技术的无限可能,见证每一次突破
👍 【点赞】为优质技术内容点亮明灯,传递知识的力量
🔖 【收藏】将精华内容珍藏,随时回顾技术要点
💬 【评论】分享你的独特见解,让思维碰撞出智慧火花
🗳️ 【投票】用你的选择为技术社区贡献一份力量
技术路漫漫,让我们携手前行,在代码的世界里摘取属于程序员的那片星辰大海!
原创声明:本文系作者授权腾讯云开发者社区发表,未经许可,不得转载。
如有侵权,请联系 cloudcommunity@tencent.com 删除。
原创声明:本文系作者授权腾讯云开发者社区发表,未经许可,不得转载。
如有侵权,请联系 cloudcommunity@tencent.com 删除。